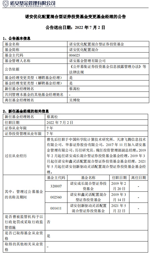
智通财经APP获悉,2022年7月2日,诺安基金发布公告称,蔡嵩松接替吴博俊出任诺安优化配置混合型证券投资基金的基金经理。至此,蔡嵩松管理产品数量为4只,其他3只产品分别为诺安成长、诺安和鑫、诺安创新驱动。据悉,诺安优化配置混合成立于2018年9月,该基金成立以来的回报率接近40%。
资料显示,蔡崇松曾先后任职于中国科学院计算技术研究所、天津飞腾信息技术有限公司、华泰证券股份有限公司,2017年11月加入诺安基金管理有限公司,历任研究员,现任投资管理部副总经理。2019年2月起任诺安成长混合型证券投资基金基金经理,2019年3月起任诺安和鑫灵活配置混合型证券投资基金基金经理,2021年5月起任诺安创新驱动灵活配置混合型证券投资基金基金经理。







