智通财经APP获悉,6月16日,工信部科技司公开征求对《民用无人机产品安全要求》等7项强制性国家标准(征求意见稿)的意见,截止日期2022年8月16日。

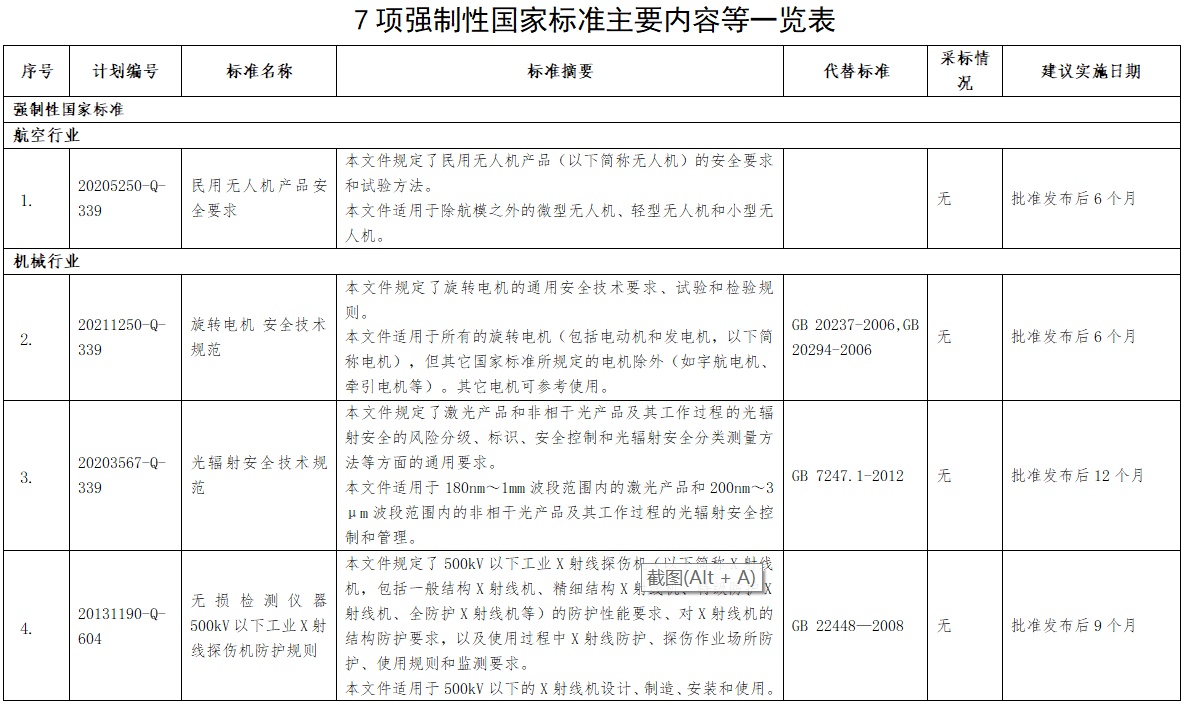
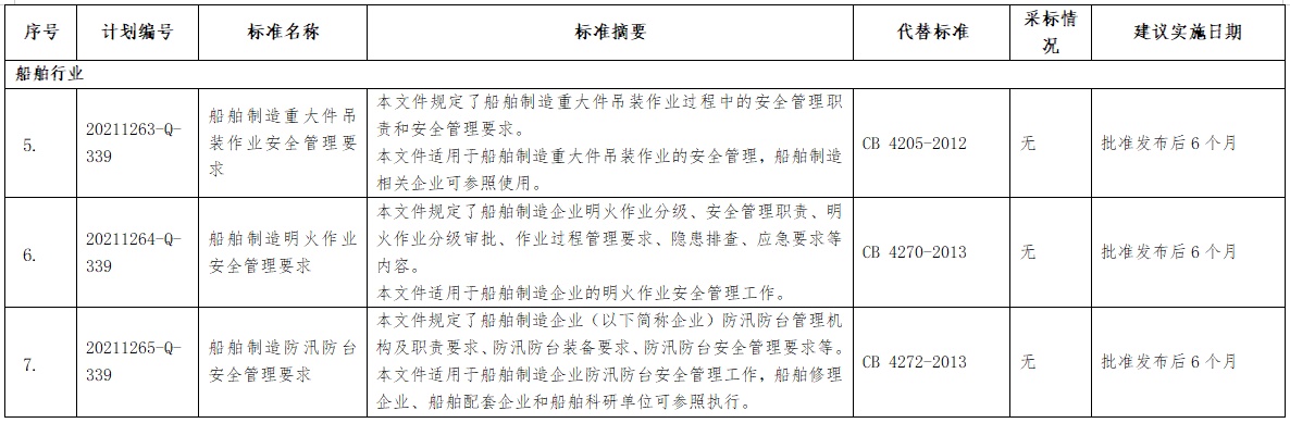
附件1全文如下:


本文编选自“工业部官网”;智通财经编辑:王雨琪。
智通财经APP获悉,6月16日,工信部科技司公开征求对《民用无人机产品安全要求》等7项强制性国家标准(征求意见稿)的意见,截止日期2022年8月16日。

附件1全文如下:


本文编选自“工业部官网”;智通财经编辑:王雨琪。