在当前国内医药行业发展形势下,医药工业收入增速整体承压,且结构上分化愈加明显,具备全球研发和商业化能力的创新药、医疗器械、生物制品等正逐渐成为推动医药行业前进的主要增长动力。而具有全球创新实力、瞄准国际市场的亚盛医药-B(06855)正顺应医药行业后续发展大趋势稳步前进。
作为国内知名的创新药研发企业,亚盛医药自上市以来,一直以深耕原创新药研发以及发展高成长性为投资者所知。近年来,公司在业务发展层面始终稳扎稳打,成功推动了核心产品奥雷巴替尼在国内获批上市,并实现了细胞凋亡管线研发领域稳步推进,公司内在价值正不断增厚。
不过就在亚盛医药稳步进行创新管线研发时,国际上的一项学术研究成果揭示亚盛医药的国产“三代格列卫”——奥雷巴替尼有望悄悄扛起国内治疗新冠炎症风暴的大旗。
正值近期世卫组织在四大医学名刊之一的《英国医学杂志》BMJ更新了COVID-19治疗的指南,加上国内近日对国产新冠小分子特效药的关注度急剧上升,多重因素影响下,让市场目光再度聚焦亚盛医药这家生物医药细分赛道的龙头企业上。
此次将亚盛医药和奥雷巴替尼“推上热搜”的是一篇发表在国际权威期刊《EMBO分子医学》上的临床前研究文章。研究显示,奥雷巴替尼可高效抑制新冠病毒变异毒株奥密克戎(SARS-CoV-2-Omicron)诱导的人外周血单核细胞(PBMCs)中细胞因子风暴的产生,进而提示奥雷巴替尼具有治疗新型冠状病毒肺炎(COVID-19)尤其是中重度患者的潜力。
该研究文章指出,在COVID-19患者中有15-20%的患者会出现过度炎症症状,并最终因“炎症风暴”导致肺泡损伤和呼吸衰竭。因此,寻找到能够抑制细胞因子释放的潜在治疗方法对于治疗中重度COVID-19患者至关重要。而奥雷巴替尼正是潜在的治疗解决方案之一。
2021年,华盛顿大学福瑞德·哈金森癌症研究中心的系统生物学家Taran Gujral发表了一篇文章,揭示了新冠病毒NTD能够诱发PBMC释放大量细胞因子的现象,通过AI筛选平台并发现这一过程与JAK1、EPHA7、IRAK1、MAPK12和MAP3K8等多种蛋白激酶有关,并进一步证实多激酶抑制剂Ponatinib是SARS-Cov-2-NTD介导细胞因子释放的有效抑制剂。

智通财经APP观察到,5月18日,Taran Gujral再度在《EMBO分子医学》上发表文章。此次文章的主题是研究如何有效抑制新冠Omicron突变株引发的炎症风暴。只是此次评估的主要药物变成了亚盛医药的奥雷巴替尼。
本次研究中,Gujral证实了SARS-CoV-2-Omicron变异种NTD(Omicron-NTD)同样可以显著刺激PBMCs中释放的多种细胞因子,包括IL-1β、IL-6及肿瘤坏死因子(TNF-α)等。
在治疗方面,Gujral团队横向对比了Ponatinib、JAK抑制剂巴瑞替尼和奥雷巴替尼在抑制Omicron-NTD介导细胞因子释放上的疗效。
值得一提的是,文章中提到,对比Ponatinib,奥雷巴替尼在结构相似的同时,还拥有安全性可控的特点。

之所以强调这一点,在于虽然Ponatinib已获批上市用于抑制 T315I 突变的耐药慢粒白血病。然而,Ponatinib可导致严重的血栓(发生率 16%),不良事件高发而被FDA标注“黑框警告”。
相较之下,奥雷巴替尼在同适应症的治疗过程中极少出现肝脏毒性且无严重心血管系统不良反应,体现出较高的用药安全性。
值得关注的是,巴瑞替尼日前刚刚获得FDA的正式批准,用于治疗需要补充氧气、无创或有创机械通气或体外膜肺氧合(ECMO)的住院成人COVID-19患者。此前2020年11月,巴瑞替尼在美国通过紧急使用授权途径上市。而在世卫组织最新更新的新冠治疗指南中,巴瑞替尼获对治疗肺炎和缺氧表现的重症患者的推荐。而巴瑞替尼的药效与其可以抑制COVID-19患者中的细胞因子风暴有关。
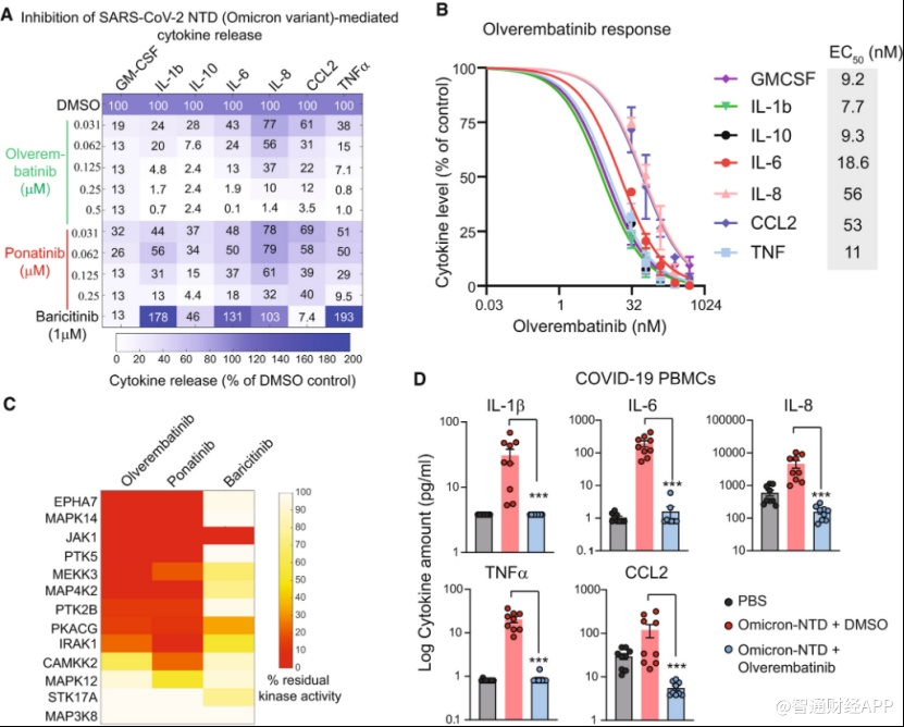
以下4张表格中,A、C分别展示了Ponatinib、巴瑞替尼和奥雷巴替尼三款产品对Omicron-NTD介导细胞因子释放的影响和三款产品的激酶抑制谱,说明奥雷巴替尼是Omicron变种NTD介导的细胞因子释放的强效抑制剂;B图单独展示了奥雷巴替尼在不同细胞因子上的半数有效浓度(EC50),其数值均在7.7至56 nM之间,抑制范围比巴瑞替尼更广。
而D图则说明奥雷巴替尼可减少COVID-19 PBMC中Omicron-NTD介导的细胞因子释放。值得注意的是,在所检测的9例COVID-19患者PBMCs样本中,奥雷巴替尼均可完全抑制Omicron-NTD介导产生的细胞因子风暴。

由以上数据,该研究得出结论:奥雷巴替尼可以通过阻断其中的大多数激酶来抑制NTD诱导的PBMCs中细胞因子释放,从而缓解炎症。这意味着靶向SARS-CoV-2及其多个变种介导的细胞因子释放所必需的多激酶药物,如奥雷巴替尼,有望为中重度COVID-19患者提供新的治疗选择。
这从侧面也反映出,作为全球范围内唯二的进入美国临床的第三代BCR-ABL TKI的药物,奥雷巴替尼在国际学界的“口碑效应”愈发明显。
除了获得在新冠治疗领域的国际认可外,在国内疫情反复不断的背景下,奥雷巴替尼作为国内首个且唯一获批上市的第三代BCR-ABL抑制剂,被揭示在新冠治疗领域尤其是中、重症患者的极大潜力,显然具有非常重大的社会经济意义。
如今奥雷巴替尼已在国内获批上市,其市场潜力正逐渐转化为公司估值的真金白银,而跻身新冠治疗研发阵营,则有望加速奥雷巴替尼的市场潜力加速释放,推动亚盛医药内在价值的进一步提升。





