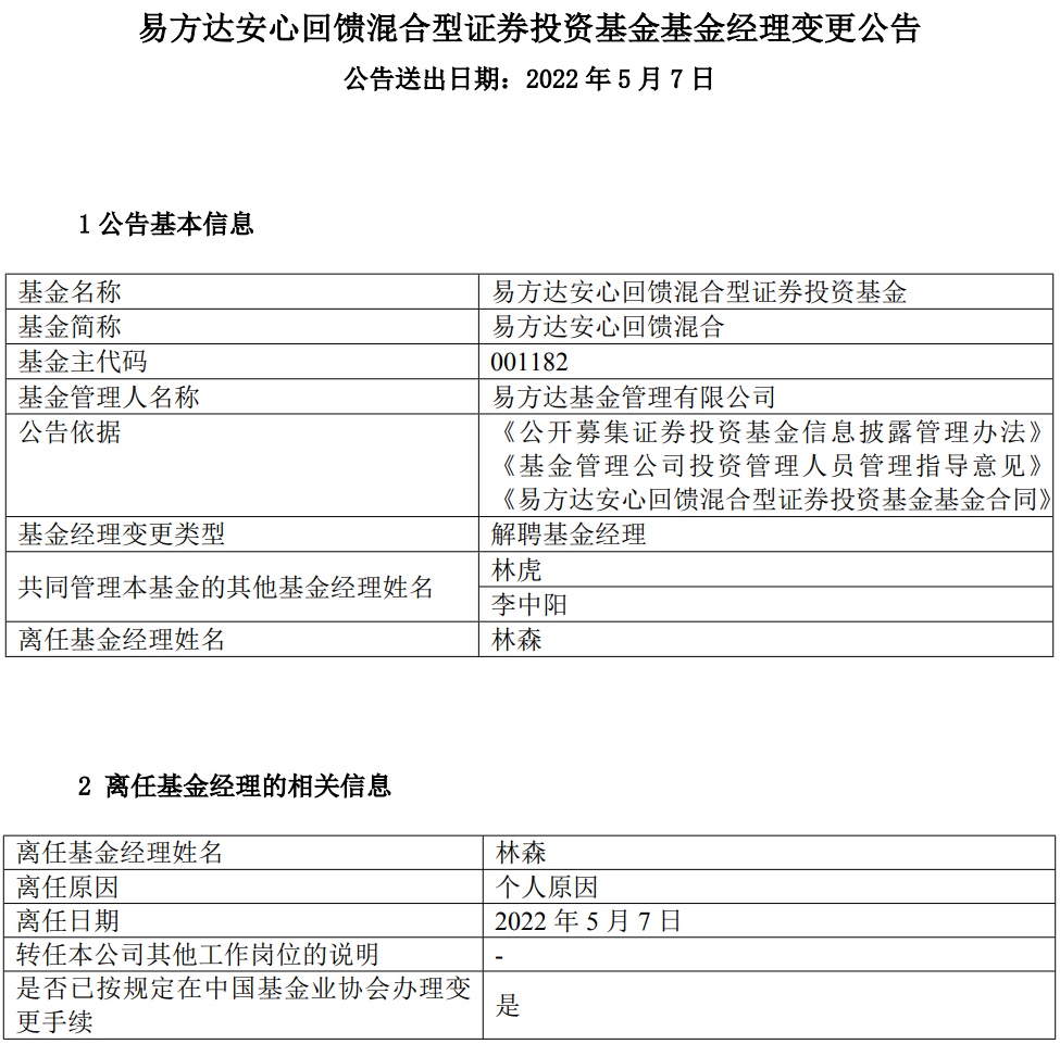
智通财经APP获悉,5月7日,易方达基金旗下易方达安心回馈、易方达瑞程灵活配置、易方达高等级信用、易方达瑞弘灵活配置、易方达瑞通灵活配置、易方达裕景添利、易方达裕祥回报等基金发布了基金经理变更的公告,林森因个人原因离任基金经理。目前,林森已离任所有易方达旗下基金。

林森于2015年4月加入易方达基金,2015年11月28日起易方达安心回馈混合型证券投资基金基金经理。其在管基金规模最高时曾超过千亿。截至一季度末,林森在管基金规模合计约为700亿。
在易方达安心回馈一季报中,林森表示,从基本面角度,他认为在现在这个时点不应悲观。疫情的波及范围虽然超出最初的预期,但他相信疫情终将得到控制。长期来看,疫情和地缘政治都不改变中国制造业在全球供应链占比提升的长期趋势。以汽车零部件行业为例,随着电动化和智能化的发展,汽车行业的整体格局有望重塑。传统整车厂和一级供应商的固有关系正在被突破。在整车厂更注重产品迭代速度与成本控制的新形势下,中国的零部件企业有望成为电动化浪潮下的“卖水人”。
一季度压制制造业企业的另一个因素是成本端的大幅上涨。三月开始,由于美联储鹰派的货币政策,全球大宗的整体价格已经有一定程度的下行。同时,强势的美元有利于增强中国制造业企业在全球的竞争力。综合来看,他认为泛制造业最困难的时间正在过去。债券方面,组合仍然维持中性的久期水平,持仓高等级信用债以获取票息收益。
多位公募基金经理奔私,私募自购,A股能否触底反弹?
据悉,今年已有多位基金经理正式奔私。2月,兴全顶级基金经理董承非官宣加盟百亿级私募睿郡资产,至此,昔日“兴全三剑客”杜昌勇、王晓明、董承非汇聚百亿私募睿郡资产。
2月宝盈基金肖肖也宣布离职,在采访中透露下一站也为私募。3月底中欧顶流基金经理周应波自立门户,创办上海运舟私募基金管理有限公司,他出资940万,持有47%股份,为公司第一大股东。
基金经理们的离职,某种程度上强化了对市场“底部”的判断,牛市时待在公募基金、底部时奔私,几乎成为公募基金经理离职的一个套路,而这往往传递出下阶段A股市场趋势转好的信心。
近期,据朝阳永续数据,年内已有18家私募自购,累计金额达到28.56亿元之多。
自购的私募基金中,13家管理规模达到百亿元。具体来看,宁泉资产、石锋资产、凯丰资产、九坤投资、永安国富、汉和资本、灵均投资、幻方量化、景林资产9家百亿私募宣布自购金额超过1亿元以上。其中,凯丰投资自有资金持有公司产品达7.6亿份,合计金额近10亿元。九坤投资和幻方量化自购金额则在3.5亿元以上。
除了真金白银的自购,仓位也是信心表现。根据朝阳永续数据,截至4月底,股票主观多头策略私募基金的平均仓位升至70%,已几乎没有管理人空仓,甚至已有部分私募“改守为攻”,开始往成长股方向调仓。





