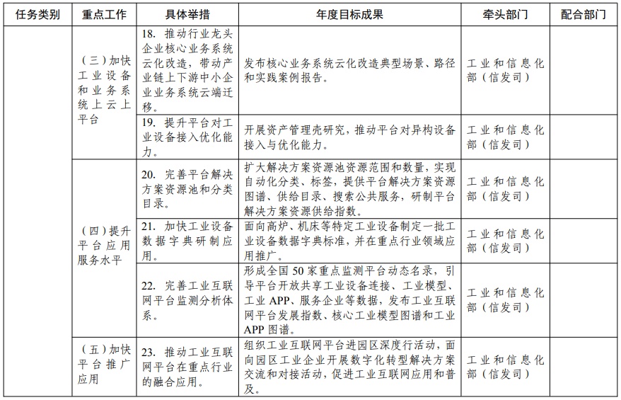
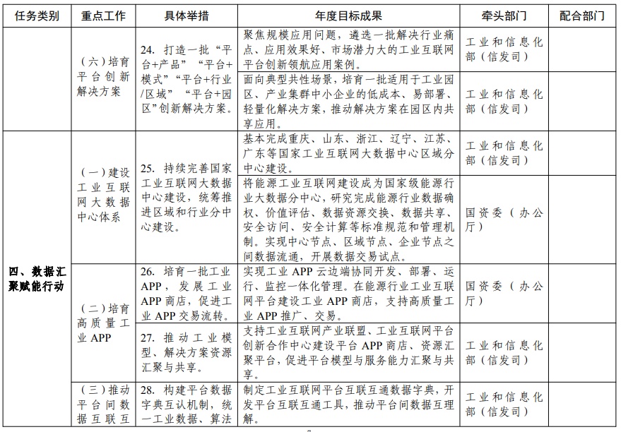
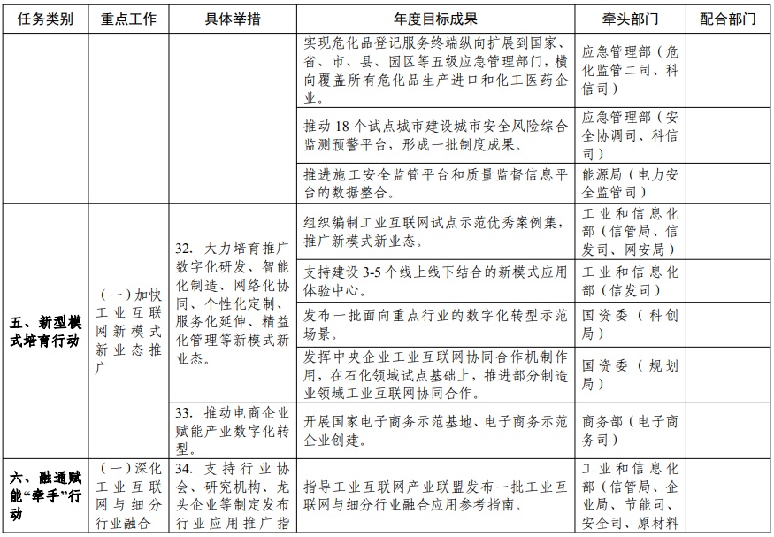
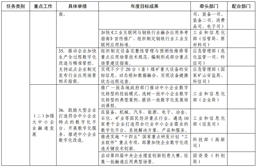
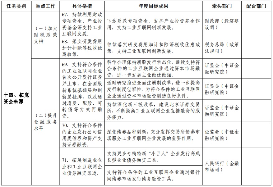
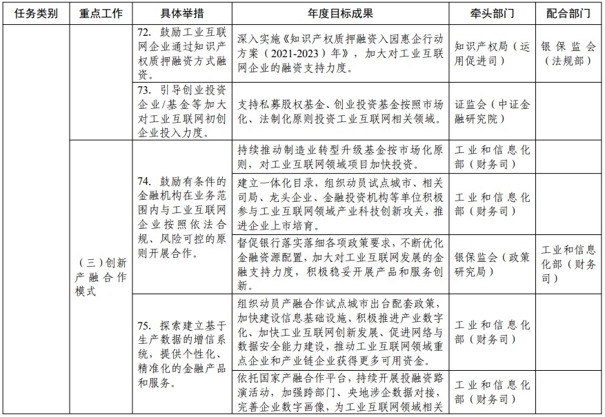
智通财经APP获悉,4月13日,工信部发布关于印发《工业互联网专项工作组2022年工作计划》的通知,持续完善国家工业互联网大数据中心建设,统筹推进区域和行业分中心建设。《计划》表示,支持符合条件的工业互联网企业首次公开发行证券并上市,在全国股转系统基础层和创新层挂牌,以及通过增发、配股、可转债等方式再融资;支持符合条件的企业发行公司信用类债券和资产支持证券融资;拓展制造业企业和工业互联网企业债券融资渠道;鼓励工业互联网企业通过知识产权质押融资方式融资;引导创业投资企业/基金等加大对工业互联网初创企业投入力度。
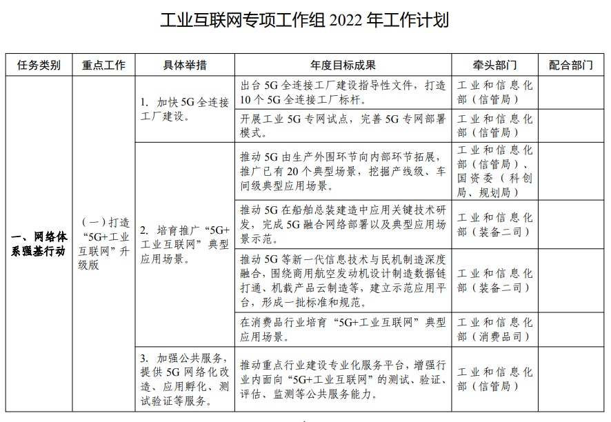
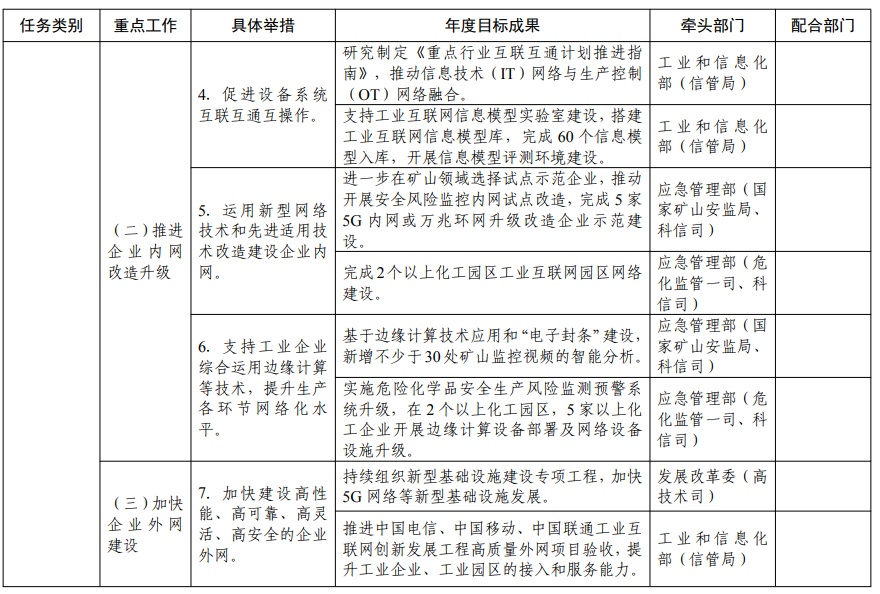
《计划》提出,加快建设高性能、高可靠、高灵活、高安全的企业外网。持续组织新型基础设施建设专项工程,加快5G网络等新型基础设施发展。推进中国电信、中国移动、中国联通工业互联网创新发展工程高质量外网项目验收,提升工业企业、工业园区的接入和服务能力。
原文如下:
关于印发《工业互联网专项工作组2022 年工作计划》的通知
工业互联网专项工作组成员单位办公厅(办公室、综合司):
经商各单位同意,现将《工业互联网专项工作组2022年工作计划》印发给你们,请认真抓好落实。
工业互联网专项工作组办公室
2022年4月6日





















本文编选自“工信部官网”,智通财经编辑:杨万林




