智通财经APP获悉,3月18日,市场监管总局印发《“十四五”市场监管科技发展规划》。其中提出,建立重大科研攻关和应急项目直接委托国家市场监管重点实验室承担机制。鼓励省部共建国家市场监管重点实验室,推动地方政府在政策、资金、场地等方面加大支持力度。鼓励围绕行业发展和区域创新,组建国家市场监管重点实验室联盟,发挥集群优势,开展协同攻关,强化资源共享、优势互补,推动重大科研创新,切实产出一批重大原创成果。在量子计量、创新疫苗及生物技术产品评价等领域优先培育国家重点实验室。
全文如下:
市场监管总局关于印发《“十四五”市场监管科技发展规划》的通知
国家药监局、国家知识产权局,各省、自治区、直辖市和新疆生产建设兵团市场监管局(厅、委),总局各司局、各直属单位:
《“十四五”市场监管科技发展规划》已经2022年2月9日市场监管总局第3次局务会议通过,现印发给你们,请认真贯彻执行。
市场监管总局
2022年3月15日
“十四五”市场监管科技发展规划
科技是发展市场监管事业的战略支撑,是提升市场监管效能的内生动力,是推进市场监管现代化的有力保障。为贯彻落实党中央、国务院关于科技创新的决策部署和《“十四五”市场监管现代化规划》等有关要求,全面深入推进市场监管科技发展,制定本规划。
第一章 谋划市场监管科技发展新篇章
一、把握市场监管科技发展新态势
(一)发展基础
1. 科技基础条件建设跃上新台阶。截至“十三五”末,全系统拥有科技人员近14万人,技术机构数量超过3800个,实验室面积近1100万m2,科研、检测仪器设备100多万台/套、原值超过670亿元。拥有国家科技资源共享服务平台2个、国家创新人才培养示范基地3个、国家国际科技合作基地3个,建成国家质检中心489个、国家市场监管重点实验室10个、国家市场监管技术创新中心4个、总局科普基地22个、总局科技成果转化基地15个,建设国家技术标准创新基地47个、国家产业计量测试中心35个、国家药监局监管科学研究基地(研究院)12个、国家药监局重点实验室117个、其他省部级科技创新基地及平台99个。我国专家先后担任国际标准化组织(ISO)主席、国际电工委员会(IEC)主席,实现国际咨询委员会(CC)下设工作组重要职务“零的突破”,在亚太计量规划组织(APMP)下设12个技术委员会中担任主席和候任主席数量居各成员之首。与100多个国家、地区、国际组织建立了科技合作关系,签订科技战略协议55项。
2. 科技投入和产出实现新突破。“十三五”期间,全系统共承担国家科技计划项目(课题)近500项。国家重点研发计划首次设立“国家质量基础的共性技术研究和应用”重点专项,国拨经费17.83亿元,聚焦产业转型升级、保障民生、培育国际竞争优势等方面,系统开展基础性、公益性和产业共性的国家质量基础设施(NQI)技术攻关,确立了NQI在国家科技发展中的战略地位。重大创新成果竞相涌现,获得国家科技奖励16项,“温度单位重大变革关键技术研究”和“新一代国家时间频率基准的关键技术与应用”2个项目获得国家科技进步一等奖。科技成果国际影响力不断增强,标准化对外开放水平持续提升,为国际标准化工作积极贡献中国智慧,获得国际互认的校准和测量能力(CMC)数量达到1678项、国际排名跃居第三,玻尔兹曼常数精确测定为国际单位制温度单位的重新定义作出关键性贡献。
3. 服务经济社会发展取得新成效。市场监管科技在促进市场秩序优化、支撑国家重大工程项目实施、助推产业发展提质增效、支持疫情防控、保障和改善民生、服务中小微企业等方面持续发力。率先接入“互联网+监管”系统,“一网通办”全面推开,政务信息化建设取得长足进展。自主研制北斗精准时间频率传递计量装置,实现了超远距离欧亚链路时间传递,推动北斗链路应用于国际标准时间计算,支撑高精度地基授时系统建设。突破宽带千瓦级大功率电磁超声仪器和800℃超高温电磁声检测(EMAT)传感器技术,有效满足我国承压设备领域90%以上高温在线超声测厚需求。研发的功率基标准装置、高灵敏四极质谱仪、异频双波差分拉曼光谱仪等一批设备实现进口替代,激光干涉绝对重力仪、病毒气溶胶富集采集仪、高端电磁超声测厚仪等一批设备实现规模化应用。积极参与相关领域国际标准制定,在埃塞俄比亚、泰国、柬埔寨等国开展轻轨、遥感卫星、农业种植等多方面的标准适用性研究。成功研制新冠病毒核酸检测用国家标准物质25种,提交疫情防控国际标准提案40多项,联合主导新冠核酸和单抗国际计量比对,向世界共享中国经验。推动建立统一的绿色产品认证与标识体系,大力实施机器人、北斗基础产品、金融科技产品、商用密码产品等认证工作,规范和促进相关行业健康可持续发展。启动实施中国药品监管科学行动计划,在中药、化学药品、生物制品、医疗器械、化妆品等领域不断创新,推出一大批药品审评和监管新制度、新工具、新标准和新方法,为维护人民群众身体健康提供了有力支撑。搭建检验检测公共服务平台,为中小微企业提供个性化质量技术服务244.5万家次,减免委托检测业务费用38.9亿元。
“十三五”期间,随着市场监管体制改革的持续深化,各类创新资源加速整合,科技创新活力不断增强、创新能力不断提高、成果水平不断提升,市场监管科技成为国家科技创新体系的重要组成部分,在服务国家战略实施和市场监管事业发展中的作用更加凸显。
(二)面临形势
从国际看,当今世界正经历百年未有之大变局,新冠肺炎疫情影响广泛深远,全球产业链供应链面临重塑,科技竞争成为国际竞争焦点。随着新兴技术加速迭代,颠覆性技术创新触发产业重构,新一轮科技革命和产业变革为市场监管科技带来了新契机。把握全球科技创新的前沿趋势,进一步推进市场监管科技自立自强,要求应对国际单位制重新定义这一计量史上最为根本性的变革,在国际计量基准量子化、量值传递扁平化进程中走在世界科技前沿;要求积极参与国际标准制定,发挥标准在科技研发和产业协同中的纽带和驱动作用,增强我国出口产品和服务竞争力;要求强化构建与国际接轨的市场监管制度规则体系,加强质量基础设施、信用监管、反垄断、知识产权等方面的国际合作交流,维护产业公平竞争权益。
从国内看,我国进入新发展阶段,要求以推动高质量发展为主题,以深化供给侧结构性改革为主线,加快构建以国内大循环为主体、国内国际双循环相互促进的新发展格局,实现更高质量、更有效率、更加公平、更可持续、更为安全的发展。市场监管在提升产业基础水平、维护产业链供应链安全稳定、保障和改善民生、维护社会公平、增进人民福祉等方面,发挥着“守底线”和“拉高线”的重要作用,要求市场监管科技赋能,加强市场监管关键核心技术攻关,深入实施质量提升行动,全面加强知识产权保护运用,助力改善市场环境和质量,推动技术创新突破与市场规模效应有机结合,提高监管工具供给能力,坚守安全底线、夯实技术基础、促进产业和产品质量提升,服务高质量发展。
从市场监管领域看,新产业、新业态、新模式不断涌现,对既有市场形态产生颠覆性影响,市场风险加剧,要求创新监管手段、丰富监管工具箱,推动云计算、大数据、物联网、人工智能、区块链等前沿新技术与市场监管业务加速融合,大力推进信用监管和智慧监管,加快提升适应超大规模复杂市场的监管效能,构建起流转顺畅、科学高效、执行有力的现代化市场监管体系,为优化营商环境、维护公平竞争、加快释放市场创新潜力和活力提供重要保障。
面对机遇与挑战,市场监管科技还存在一些薄弱环节和深层次问题,主要体现在:对接国家科技创新体系的市场监管科技创新体系需要进一步健全完善;市场监管科研攻关能力总体仍然偏弱,部分重大关键技术和仪器装备自主研发能力不强,面临“卡脖子”风险;市场监管与前沿新技术的融合程度仍然偏低,监管科学化、精准化、智能化水平有待提升;达到国际领先水平的市场监管技术机构偏少,科技创新基地建设处于起步阶段,国家重点实验室和国家技术创新中心尚处空白;顶尖科技创新人才不足,人才梯队结构需要进一步优化;市场监管科技在服务经济社会发展、促进高水平开放中的支撑作用亟需进一步发挥;有利于创新创造的良好环境氛围仍有待优化完善,政策落实力度需要进一步加强。“十四五”期间,市场监管科技必须强化系统思维,面向国际、立足国内,围绕市场监管现代化发展需求,统筹发展和安全,坚持问题导向、目标导向、结果导向,瞄准短板和不足,谋划好发展布局。
二、明确市场监管科技发展新要求
(一)指导思想
坚持以习近平新时代中国特色社会主义思想为指导,全面贯彻党的十九大和十九届历次全会精神,坚持系统观念,统筹推进“五位一体”总体布局,协调推进“四个全面”战略布局,立足新发展阶段、贯彻新发展理念、构建新发展格局、推动高质量发展,坚持面向世界科技前沿、面向经济主战场、面向国家重大需求、面向人民生命健康,强化“大市场、大质量、大监管”理念,以科技赋能市场监管现代化为主线,以改革创新为动力,着力提升创新基础能力、科研攻关能力与科技服务能力,营造良好科技创新生态,加快构建市场监管科技创新体系,推进市场监管科技自立自强,助力科技强国、质量强国建设,为全面建设社会主义现代化国家作出新的更大贡献。
(二)基本原则
需求牵引,服务大局。紧密围绕国家重大战略实施要求,瞄准现代化市场监管体系建设重点,明确市场监管科技创新主攻方向,提升市场监管综合效能,服务经济社会发展大局。
深化改革,创新驱动。按照国家科技体制改革总体要求,持续深化市场监管科技体制机制改革,强化制度创新对科技创新的带动作用,增强市场监管科技创新动力,提高市场监管科技创新水平。
强化统筹,优化布局。加强顶层设计,聚焦市场监管科技创新体系建设,强化资源优化配置,激发各类人才创新活力,广泛调动各类企业参与,引导更多社会力量投入,推进市场监管系统内外各类科技资源联动发展。
瞄准国际,开放合作。以全球视野谋划和推动科技创新,持续加大国际交流合作力度,不断提升市场监管科技国际化水平,为参与全球治理提供市场监管科技支撑。
(三)发展目标
到2025年,较为完善的市场监管科技创新体系基本建立,市场监管战略科技力量进一步加强,市场监管科技创新发展环境不断优化,科技创新支撑市场监管现代化成效显著。
创新基础更加牢固。争取实现国家重点实验室、国家技术创新中心“零的突破”,国家科技创新基地达到3—5个。新建国家市场监管重点实验室60个以上、技术创新中心20个以上。建设国家级质量标准实验室10个,新建国家质检中心30个以上,建成国家技术标准创新基地50个以上、国家标准验证点50个以上,新增国家产业计量测试中心10个以上,总局科普基地达到30个。实施总局科技创新人才计划,加大高层次科技人才和国际化科技人才引进力度,培养科技领军人才40 名、青年拔尖人才60 名、重点领域创新团队20个。
科研攻关实现突破。完成一批市场监管全局性、前瞻性、方向性的基础理论与战略研究成果,取得30个以上市场监管重大关键技术突破,培育国家科学技术奖励成果3项以上,承担国家科技计划项目(课题)550项以上。建立新一代国家量子计量基标准,量子计量与传感技术取得重要进展;标准数字化技术取得重大突破,研制一批具有引领性的自主技术标准;填补一批民生保障与重要产业领域核心检测技术及安全监管技术空白;研究形成一批认证认可新技术、新方法;突破NQI协同创新和集成应用关键技术50项以上,NQI一体化能力水平显著提升、综合效能充分显现。
服务效能明显提升。建设全国市场监管大数据中心,逐步实现智慧监管。建设总局科技成果转化基地15个以上,推动100项以上科技成果在市场综合监管和安全监管重点领域得到广泛应用。完善科技成果转化为标准的评价机制和服务体系,促进创新成果产业化应用。健全知识产权公共服务体系,加强知识产权公共服务平台建设和数据资源供给,强化针对中小微企业的知识产权公共服务。建设质量基础设施“一站式”服务平台20个以上,服务中小微企业超过500万家次,助力打造一批具有国际核心竞争力的优势企业。
国际合作不断深化。国际互认的校准与测量能力(CMC)保持全球前列,我国在国际计量比对方面的贡献率进一步提升,国际法制计量组织证书互认制度在中国的实施稳步推进。互利共赢的国际标准化合作伙伴关系更加密切,国家标准与国际标准关键技术指标的一致性程度大幅提升,国际标准转化率达到 85%以上,我国标准制定透明度和国际化环境持续优化。提升检验检测机构国际竞争力,培育一批具有国际影响力的检验检测知名品牌。完善认证国际合作互认体系,构建“一带一路”质量认证合作机制,不断提高“中国认证”的国际影响力。推进市场综合监管、安全监管、质量基础设施等领域开展实质性国际科技合作,双边合作机制进一步深化,多边合作取得新突破。
三、构建市场监管科技创新新体系
建设系统完备、运行高效的市场监管科技创新体系,必须围绕建立统一开放、竞争有序的高标准市场体系总体要求,聚焦守住安全底线、加强质量提升、维护市场秩序面临的科技问题和关键需求,强化市场监管战略科技力量,推进资源布局协调、要素流动顺畅、制度环境优化,形成适应经济社会发展需要的市场监管科技创新实践载体、制度安排和环境保障。
(一)构建统筹协调的创新资源体系
明确创新资源在科技活动全流程中的重要支撑作用,强化技术机构科技攻坚能力,充分释放科技创新基地和平台对创新资源的集聚与辐射效应,加强人、财、物等创新资源的高效配置,形成市场监管各类创新要素深度融合、按需流动,系统内外互动协调、优势互补的科技创新发展新载体。
(二)构建创新引领的科研攻关体系
瞄准世界科技前沿,把提高自主创新能力摆在市场监管科技工作的突出位置,以市场综合监管,食品、药品、特种设备安全、工业产品质量,计量、标准、检验检测、认证认可和NQI一体化建设等领域关键核心技术攻关为发力点,打造高水平市场监管体系建设的新引擎。
(三)构建高效集成的创新服务体系
坚持技术创新和模式创新并举,以提升服务效能为核心,推进前沿新技术在市场监管科技服务中的深度应用,创新服务手段、丰富服务模式、增强服务能力,加快推动市场监管智慧化发展,形成市场监管各类科技服务主体高效协作、服务内容综合集成的科技服务新形态。
(四)构建深度融合的创新开放体系
统筹国内国际两个大局,结合我国区域经济和社会发展的优势特色,以融入全球科技创新网络为牵引,推动建立区域间市场监管科技合作长效机制,扩大国内外以及我国区域之间多种形式的市场监管科技合作与交流,构建市场监管科技创新国内外并行驱动、科技资源跨区域高效流动的发展新局面。
(五)构建富有活力的科研生态体系
持续深化科技体制机制改革,以激发科技创新活力为导向,突出科技人才核心地位,优化科技政策供给,破解科技体制障碍难题,塑造管理顺畅、科学高效、保障有力的市场监管科技创新发展新环境。
第二章 强化市场监管战略科技力量
四、提升市场监管创新基础能力
(一)加强技术机构建设,夯实市场监管科技创新主根基
1. 发挥直属技术机构引领作用。加强基础研究和应用基础研究,加快监管急需的关键核心技术攻关和成果转化,推动综合技术集成应用;完善全系统科学研究网络,优化研发布局,开展纵向联合攻关,带动全系统市场监管技术机构整体发展。在时间频率、电学、质量、温度等领域建立国际一流计量基准,提供面向全产业链、产品全生命周期、具有前瞻性的计量科技创新和测试服务;加大标准化发展战略、重点领域标准路线图和标准体系研究力度,积极培育具有国际影响力的标准技术组织;强化市场监管检验检测技术力量建设,提升市场监管技术机构在重点工业产品质量风险评估、检验检测、安全评价、突发事件处置等方面的技术保障能力;加强特种设备安全与节能科技协作平台建设,构建集特种设备安全科学研究、标准开发、工程应用于一体的技术支撑和服务体系;发挥认证认可技术机构在合格评定领域科技支撑作用,不断完善认证认可技术体系。
2. 促进各级技术机构能力提升。支持各级市场监管部门根据发展需要,加强技术机构资源的统筹规划,保障科技人员队伍稳定和技术水平持续提升,推动技术机构可持续发展,提高市场竞争力和综合实力。支持各级技术机构结合区域产业特点和自身优势承担或参与各类科技创新基地和平台建设,开展重大科技项目研究,提升科技创新能力。鼓励各级技术机构紧密对接当地产业发展与市场监管需求,做专做优做强,创新合作方式,多渠道吸引建设资金,增强科技服务能力。支持各级市场监管部门积极争取地方政府设立市场监管相关领域重点专项,以项目引导技术机构加强科研攻关,服务地方经济社会发展。
3. 加强国家质检中心建设管理。科学规划国家质检中心发展布局,按照国家质检中心重点建设领域指南要求,在战略性新兴产业、高新技术产业、区域支柱产业和优势产业,以及新型基础设施建设等领域,重点规划建设一批高水平国家质检中心。争取地方政府支持,将国家质检中心建设纳入区域总体发展规划。完善国家质检中心考核评价体系和动态调整机制。鼓励组建技术联盟,搭建检验检测公共技术服务平台,促进国家质检中心之间的资源共享与协同创新。
(二)加强科技创新基地建设,打造市场监管科技创新策源地
1. 加强市场监管重点实验室建设。围绕市场监管重点领域和发展需求,有计划、有重点地布局建设一批市场监管重点实验室。通过总局科技计划项目支持,引导国家市场监管重点实验室开展前瞻性基础研究、应用基础研究、重大关键技术及相关公益性技术研究。建立重大科研攻关和应急项目直接委托国家市场监管重点实验室承担机制。鼓励省部共建国家市场监管重点实验室,推动地方政府在政策、资金、场地等方面加大支持力度。鼓励围绕行业发展和区域创新,组建国家市场监管重点实验室联盟,发挥集群优势,开展协同攻关,强化资源共享、优势互补,推动重大科研创新,切实产出一批重大原创成果。在量子计量、创新疫苗及生物技术产品评价等领域优先培育国家重点实验室。
2. 加强市场监管技术创新中心建设。加大政策和项目支持,统筹建设一批国家市场监管技术创新中心,开展引领前沿和共性关键技术研究,进行技术试验、孵化、示范和推广,充分发挥在技术创新、成果转化、技术服务等方面的作用。探索创新管理运行机制,加强政产学研用协同,建立健全多元资金投入和利益分配体系,形成各方共同建设、利益共享、风险共担的创新发展模式。加强国家市场监管技术创新中心与产业集聚区对接合作,联合有关产业创新联盟、技术转移转化服务机构等,加快科技成果的工程化、市场化和产业化。鼓励多地方政府协同、多区域技术机构联合共建国家市场监管技术创新中心,推进跨区域、跨领域、跨学科的协同创新与融合发展。
3. 加强市场监管科技资源共享服务平台建设。建设一批市场监管科技资源共享服务平台,加强科技资源管理与共享服务应用技术研究,强化标准规范、科学数据、重大装备与实验材料等科技资源的有机集成与应用。建立健全资源开放共享、知识产权保护、资源安全保护等管理制度,完善科技资源存储、管理和安全所需基础设施。扩大市场监管科技资源有效收集范围,强化科技资源开发应用与分析挖掘,提升科技资源使用效率。以用户需求为导向,探索精准化服务内容,创新便捷式服务方式,为科学研究提供网络化、社会化的市场监管科技资源共享服务。
(三)加强科技人才队伍建设,壮大市场监管科技创新生力军
1. 加强科技人才培养与引进。统筹分类实施科技人才培养计划,鼓励所在技术机构给予纳入培养计划人选项目经费支持。加大高层次科技人才培养力度,做好科技专家人才选拨推荐工作。搭建青年科技人才成长平台,支持青年人才作为科研骨干协助承担重大科研项目。支持市场监管技术机构与相关科研机构、高等院校、科技型企业等探索建立科技人才联合培养模式。加大对市场监管基层科技人才的培养力度,支持基层科技人才到总局直属技术机构学习锻炼。实施分级分类精准培训,大力开展专业技术技能培训,强化科技人才专业能力建设。坚持聚天下英才而用之,拓宽高层次科技人才引进渠道,在重点学科、重点领域引进一批“高精尖缺”人才,加大科技人才引进保障力度。
2. 加强科技人才评价与使用。深化科技人才评价制度改革,健全以创新能力、质量、实效、贡献为导向的评价体系。支持技术机构根据分类评价原则,探索建立适应市场监管科技创新需求的人才评价模式。支持技术机构成立高层次科技人才评价专家组,对拟引进的高层次人才、享受特殊薪酬待遇的高层次人才、享受职称评审绿色通道的高层次人才进行评价。探索将高级职称评审权限下放到符合条件的技术机构,发挥用人自主权和主观能动性。支持技术机构有针对性地开展科技人才定向激励,充分利用国家相关支持政策,优化人才发现和使用机制。
五、提升市场监管科研攻关能力
(一)加强市场综合监管技术研究,助力维护良好市场秩序
围绕市场综合监管重点领域业务发展需求,以信用监管体系建设为基础,以实现智慧监管为目标,积极开展市场综合监管基础理论研究,加大风险智能感知、精准评价、智能决策、电子数据取证等关键技术、平台系统和装备研发力度,强化监管工具创新供给,实现市场综合监管数据共享与业务协同,有效提升市场综合监管效能。

(二)加强重点领域安全监管技术研究,助力严守安全放心底线
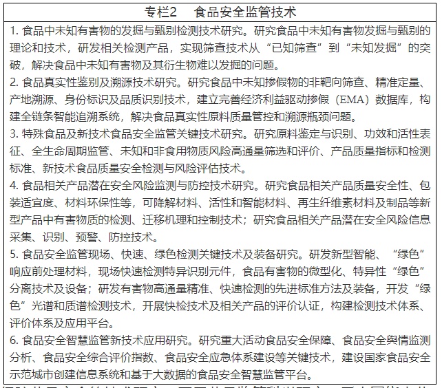
1. 加强保障食品安全的技术研究。开展食品安全风险因素挖掘、监测预警与评估关键技术研究,以及食品安全追溯、食品安全“绿色”检测、快速检测等关键技术及装备研发,提升面向重大活动食品安全风险防控能力,搭建基于大数据的食品安全智慧监管平台,实现食品安全从“事后监督”向“事前预防”突破,为确保人民群众“舌尖上的安全”提供技术支撑。

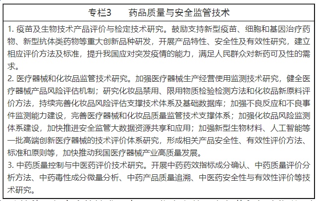
2. 加强保障药品安全的技术研究。开展药品监管科学研究,重点围绕中药、生物制品、创新药、高端医疗器械、新发突发传染病和恶性肿瘤诊断治疗产品以及化妆品等领域,开展质量控制及评价技术研究,研发一批监管新工具、新方法和新标准,不断提升药品、医疗器械和化妆品监管的能力和水平,支撑我国生物医药产业高质量发展。

3. 加强保障特种设备安全的技术研究。聚焦高参数、高负荷和危险化学品相关特种设备风险防控需求,加强特种设备安全保障与治理基础理论及体系研究,突破重要承压设备安全风险智能防控、涉氢特种设备与油气管道安全保障、大型游乐设施与客运索道健康管控、高参数电梯与起重机(群)智能运维、特种设备事故精准追溯、快速评估与高效应急处置等关键技术,推进特种设备智慧监管和追溯体系相关技术及平台研发,有效提升我国特种设备安全保障与监管技术能力。

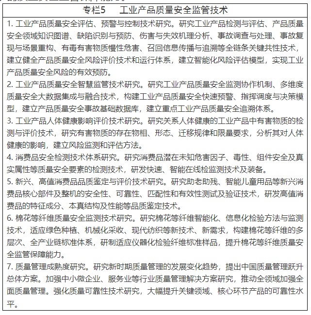
4. 加强保障工业产品质量安全的技术研究。围绕工业品产能不断提升、消费品多样性日趋显著、生产制造过程智能化等对工业产品质量安全监管带来的新挑战,加强质量安全风险因子识别、评价和防控关键技术研究,研制快速、便携、在线、原位、精准、智能检测仪器装备,全面提升工业产品准入、生产、流通、消费与处置等各环节的质量安全监管保障能力。

(三)加强国家质量基础设施体系研究,助力提升质量竞争优势
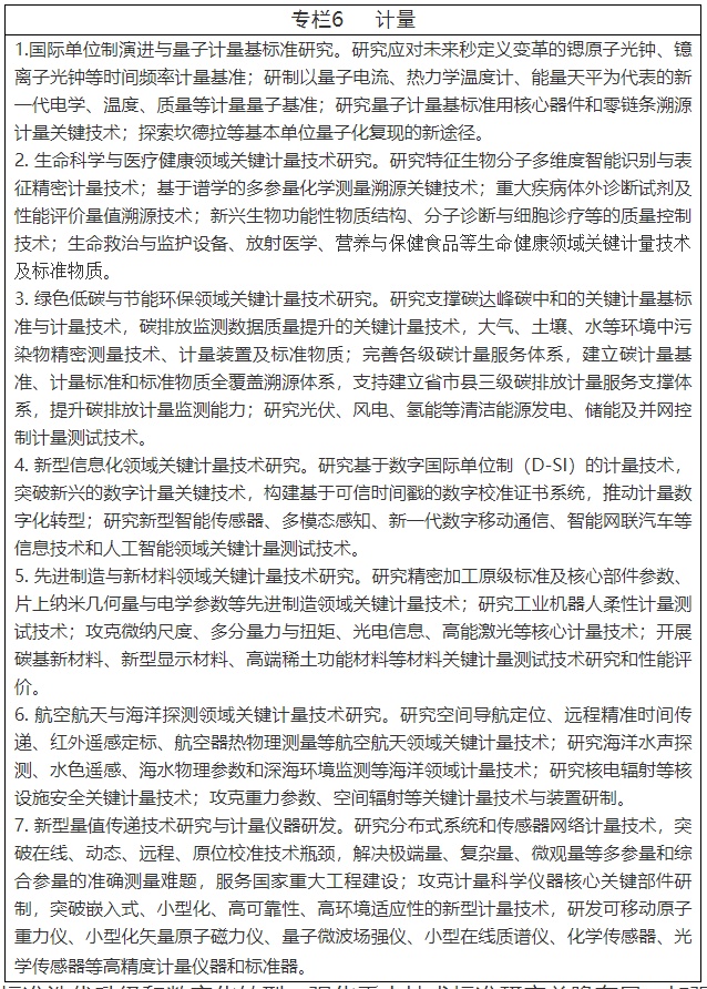
1. 开展量子计量基标准和新型量传关键技术攻关。紧抓国际单位制常数化与计量基准量子化变革的重大机遇,开展量子计量基标准、量子传感、芯片尺度计量等前沿技术研究,加强生命科学与健康、绿色低碳、新型信息化、先进制造、新材料、空天海洋等重点领域的计量关键核心技术攻关,研发一批具有自主知识产权的高精度高可靠性计量仪器和标准器,提升计量支撑国家战略和重点领域发展的核心技术能力。

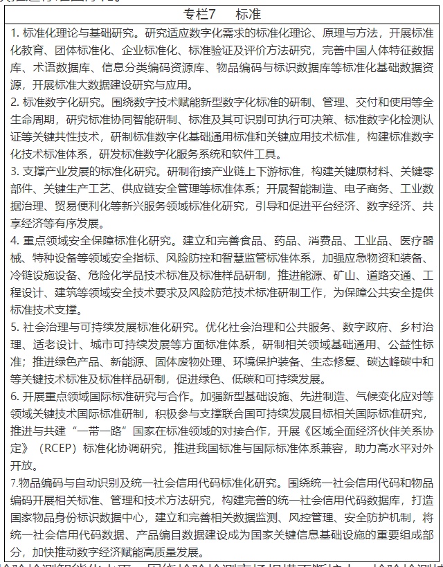
2. 加快标准迭代升级和数字化转型。强化重大技术标准研究前瞻布局,加强标准化基础理论、原理和方法研究,开展标准数字化技术、重点领域数字标准、重要产业链和供应链标准体系构建及标准(含标准样品)研究,推进社会治理与公共服务、生态文明与绿色发展等重点领域标准研制应用,开展重点领域国际标准研究与合作,加快推进标准国际化。

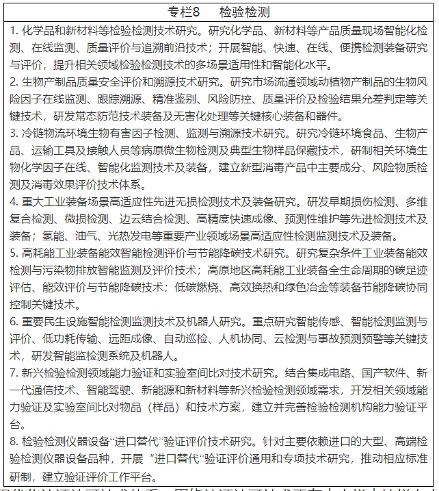
3. 提升检验检测智能化水平。围绕检验检测市场规模不断扩大、检验检测技术应用场景不断拓展的发展趋势,重点攻克快速检测、智能检测、在线检测、云检测等急需关键技术,研发常态防范、高场景适应性和先进智能化技术及装备,建立智能化检测平台,促进云计算、大数据、物联网、人工智能、区块链等前沿科技与检验检测的有机融合,有力提升市场监管检验检测技术水平。

4. 构建现代化认证认可技术体系。围绕认证认可技术正在由小样本抽样向大数据分析、由单一属性向多属性系统评价、由定性评价向定量化评价、由传统技术向智慧化、全生命周期技术发展的趋势,开展认证认可智慧化技术研究,加强战略性新兴产业、可持续发展、安全与应急保障等领域的认证认可技术研究,有序扩展覆盖范围,不断拓宽服务领域,全面提升我国认证认可技术水平。

5. 推进国家质量基础设施一体化能力水平提升。以提升我国NQI多要素综合应用的研究水平和服务能力为目标,发挥国家市场监管重点实验室等作用,开展NQI体系基础理论和NQI数字化共性技术研究,在若干重点领域和典型场景开展NQI协同创新与集成示范,形成一体化的NQI技术解决方案,在产业技术基础、效能评价技术等方面取得实质性突破,有效提升NQI支撑经济社会高质量发展的协同创新能力。

六、提升市场监管科技服务能力
(一)加强服务智慧监管的能力建设,支撑高效能治理
1. 推进市场监管大数据中心建设。建设总局和省级市场监管部门两级数据中心,形成统一的市场监管大数据中心体系,加快健全市场监管信息化标准规范体系,汇聚相关市场监管全量业务数据。加强市场监管数据的全生命周期管理,开展数据挖掘分析和运用,积极推动市场监管数据资源面向基层开放,加大个性化应用开发推广力度,进一步实现市场监管数据有序共享,满足市场监管数据资源跨地区、跨层级互认互通需求。
2. 推进市场监管数字化应用。以市场监管大数据中心为牵引,围绕网络交易监管、价格监管、反垄断、反不正当竞争、广告监管、信用监管、食品药品、工业产品、特种设备等重点领域,推进市场监管各类事项集成协同和闭环管理,加强数字化应用系统建设,打造业务智能辅助、风险监测评估、前瞻分析决策、应急指挥处理等功能的智能化平台。鼓励有条件地区逐步推进智慧监管中心建设,着力构建全国统一、地区灵活、交融互补、各具特色的数字化市场监管新格局。
3. 深化市场监管数字化转型。统筹运用互联网、大数据、云计算、人工智能、区块链等技术,推动数字化理念与技术全面融入市场监管各类业务,加快实现网络通、数据通、业务通。充分挖掘和运用市场监管海量数据和丰富应用场景,探索打造具备态势全面感知、趋势智能研判、资源统筹协调、行动人机协同等功能的智能化市场监管应用新模式。推进市场监管行业标准体系建设,促进政务服务标准化、规范化、便利化,实现“一标贯全国”的智慧监管目标。
(二)加强服务产业升级的能力建设,推动高端化发展
1. 服务产业基础高级化和产业链供应链现代化水平跃升。面向传统产业全生命周期,依托自主优势形成一批“强链”市场监管科技成果,推进产业优化升级。瞄准制约新兴产业发展壮大的“卡脖子”问题,加强市场监管关键技术适度超前布局,促进新兴产业健康发展。积极培育国家产业计量测试中心,促进计量测试与产业的深度融合,助推产业创新和高质量发展。推进国家技术标准创新基地和国家标准验证点建设,同步部署技术研发、标准研制与产业推广,加快健全覆盖全产业链的标准体系,提升产业标准化水平。探索建设国家级质量标准实验室,为推进产业基础高级化、产业链供应链现代化提供战略性、储备性技术支撑。
2. 服务产业集群健康发展。重点围绕新产业、新业态、新模式集聚化发展需求,加快推进市场监管科技创新服务资源与重要产业集群深度融合。鼓励有条件的市场监管部门和技术机构,面向产业集聚区,培育一批属地化市场监管科技服务机构。支持各级市场监管技术机构加强与高校、科研院所和龙头企业合作,建立技术创新联盟,共建一批科技创新基地和平台,提供计量、标准、检验检测、认证认可、质量管理、知识产权、品牌培育等一揽子服务,促进产业集群内企业产品和技术创新升级。
3. 服务企业创新发展。加快构建形成质量基础设施“一站式”服务平台网络,推进市场监管科技服务便利化、普惠化,为企业开展创新活动提供可靠的技术支撑。支持市场监管技术机构主动服务市场主体,鼓励有条件的地区建立首次受理牵头技术机构负责制,为中小微企业健康发展和创新创业提供优质公共技术服务。充分发挥市场在资源配置中的决定性作用,支持市场监管技术机构结合企业个性化需求,积极提供定制化的市场监管技术解决方案。
(三)加强服务民生改善的能力建设,保障高品质生活
1. 提升保障民生水平。面向食品、药品和消费品等关系人民健康的产品和服务,统筹生产源头、流通渠道和消费终端全链条,建立贯穿“监测、预警、溯源、鉴定、处理”全流程监管技术体系,提高安全保障水平。围绕食品、药品、特种设备、工业产品质量等重点领域安全监管需求,加强新技术研发、新产品研制、新模式创建,创新丰富和综合运用监管工具,以科技兴安增强人民群众获得感、幸福感、安全感。
2. 推动消费品质升级。围绕汽车、家电、消费电子等传统领域消费升级需求,加快推进相关标准迭代升级,倒逼消费品质量提升。增强数据安全、数字货币等数字技术标准供给,加快形成统一的数字市场准入和监管规则,为数字经济发展提供市场监管科技支撑。鼓励开展绿色有机、智能家电、物联网产品、机器人等高端品质认证,以及健康、教育、体育、金融、电商等领域服务认证,满足消费多元化发展需求。
3. 提高应急响应能力。强化政府引导与市场机制相结合,组织动员全系统科技力量,围绕提高应对重大突发事件能力需求,加强食品、药品、特种设备、工业产品质量等重点领域安全应急响应技术研发和储备。积极利用大数据、虚拟现实等前沿新技术,提升市场监管领域重大事故的预防预警、应急处置、应急救援、应急演练技术保障水平,提高对不确定影响因素的抵御能力和发生突发事件时的快速恢复能力,优化完善应急保障体系。
(四)加强服务绿色低碳的能力建设,助推高效益循环
1. 夯实碳达峰碳中和市场监管技术基础。加快研究建立碳达峰碳中和计量体系,组建国家碳达峰碳中和计量专业技术委员会,加强碳计量前沿、关键、共性技术研究,提升碳计量基础能力,加强重点用能单位能源计量管理,健全碳达峰碳中和产业计量测试服务体系。完善碳达峰碳中和标准体系,加快组建碳达峰碳中和标准化总体组,增强碳排放、碳减排、碳清除和碳市场标准有效供给,推进碳达峰碳中和国际标准衔接。构建碳达峰碳中和认证认可体系,加大绿色低碳认证制度供给,完善绿色产品认证和标识体系,开展生态碳汇认证技术方案研究,建立通用与行业特性相结合的碳达峰碳中和认证规范。
2. 服务重点行业和企业绿色转型升级。围绕钢铁、化工、有色金属、建材、煤炭等重点行业绿色低碳转型需求,加快能耗限额、产品设备能效等节能标准更新迭代,推动淘汰落后产能与产业升级。加强能源、工业、交通运输、城乡建设、农业农村等重点领域计量技术研究,探索推动具备条件的行业领域由宏观“碳核算”向精准“碳计量”转变。完善锅炉安全节能环保三位一体监管体系,提升氢能相关特种设备安全保障能力。综合运用产品、服务、管理体系等多种认证手段,引导产业、园区、企业建立健全碳排放管理体系,搭建能耗与碳排放监测管控平台,推动相关行业绿色低碳循环发展。加快绿色低碳相关质量基础设施服务平台建设,为企业提供计量、标准、检验检测、认证认可“一站式”绿色低碳技术咨询服务。
(五)加强服务国际合作的能力建设,促进高水平开放
1. 加强市场监管科技重点领域国际合作。落实双多边合作中涉及市场监管领域的科技合作内容,通过联合研发、技术交流、共享资源、国际比对等多种方式深度开展基础和应用技术研究、技术示范和技术转移合作。积极推进和实施关键参量国际计量比对,联合其他国家共同推动重大国际标准立项和编制,开展前沿检测新技术和国际通用认证方案研究合作。鼓励市场监管技术机构承担各类国际科技合作项目,开展高水平国际学术交流活动,积极参与重要国际规则和标准制定,担任国际和区域组织重要职务。探索共建联合实验室,引进和培养优秀团队和人才,提升国际影响力。
2. 服务共建“一带一路”。支持联合国内国外优势力量,共同组建以开展市场监管科技合作、构建区域市场监管通用规则等为主的区域市场监管科技合作组织,推动构建区域市场监管新秩序。围绕“一带一路”沿线国家和地区服务需求,新建设一批国家质检中心、国家市场监管重点实验室和技术创新中心等,为共建“一带一路”提供市场监管科技支持。鼓励围绕国际产能和装备制造、对外贸易、节能环保、金融等领域,布局一批质量基础设施“一站式”服务平台,提高面向“一带一路”沿线国家和地区的质量基础设施技术服务体系和成果供给能力。
3. 服务高水平开放型经济发展。以服务我国自由贸易区、自由贸易试验区与海南自由贸易港建设需求为重点,加强技术性贸易措施研究,提升计量、标准、检测、认证等国际互认能力。积极推进市场监管技术机构国际化技术服务能力建设,构建一批支撑国际贸易竞争与合作科技信息化服务平台,进一步推动我国市场监管与国际接轨。基于京津冀协同发展、长江经济带发展、粤港澳大湾区建设、长三角一体化发展、黄河流域生态保护和高质量发展等区域重大战略实施形成的先进市场监管科技服务成果,在区域一体化范围内大力推广,加快融入全球科技创新网络。
第三章 优化市场监管科技创新发展环境
七、营造良好市场监管科技创新生态
(一)创新科研管理组织机制
组建市场监管科技创新委员会,汇聚市场监管领域智力资源,为市场监管科技创新重大决策提供咨询服务。创新市场监管重大科技项目组织模式,争取国家重点研发计划长期稳定支持,在市场监管技术保障领域落实“揭榜挂帅”和“赛马”制度,实现创新价值最大化。进一步扩大市场监管技术机构科研自主权,探索实施与职能定位相适应的科研管理制度和突出创新导向的评价制度,加快形成基于绩效、能力评价的支持机制。强化市场监管科技工作的法律政策保障,加强学风建设和科研诚信体系建设,倡导鼓励创新、宽容失败的创新文化,营造尊重劳动、尊重知识、尊重人才、尊重创造的科技创新氛围。
(二)优化科技成果转化机制
完善促进科技成果转化的政策措施,进一步明确成果转化市场定价、收入管理、收益分配等方面的主体责任及有关程序,建立科技成果转化风险管理机制。健全科技成果转化为标准的机制,将标准作为科研项目的重要产出,加快促进科技成果转化应用。探索市场监管科技成果转化的新路径和新模式,认定一批总局科技成果转化基地,推动一批市场监管重大科技成果快速转化与推广应用。支持市场监管系统科技人才以挂职、参与项目合作、兼职、在职创业等方式从事创新活动。落实国家在科技成果转化中的相关政策要求,对完成、转化职务科技成果作出重要贡献的人员在奖励和报酬上予以倾斜。鼓励市场监管技术机构将技术开发、技术咨询、技术服务、技术培训纳入科技成果转化范畴。鼓励市场监管技术机构设立专门的科技成果转化部门或成立科技成果转化企业,促进科技成果转化专业化、标准化、规模化、正规化。
(三)完善科研激励和奖励机制
加强“国家科学技术奖励”等高水平成果培育,开展“市场监管科研成果奖”“中国标准创新贡献奖”“中国专利奖”评选表彰活动。对获得省部级及以上科技奖励的创新团队,鼓励有关市场监管部门及技术机构给予配套的精神和物质奖励。支持市场监管技术机构在人事聘用、绩效考评、收入分配、教育培训等方面,因地制宜建立激励机制。鼓励市场监管技术机构争取增加绩效工资总额有关政策支持,对高层次科技人才实行年薪制、协议工资制、项目工资等灵活多样的分配形式。赋予科技领军人才更大人、财、物支配权和技术路线决策权,充分调动创新积极性。加大创新团队和科技人才的宣传力度,提升科技人才创新成就感、荣誉感。
(四)建立区域协同创新机制
围绕加快落实国家区域协调发展战略,完善跨区域市场监管科技创新合作互助机制,进一步优化市场监管科技创新空间布局。聚焦京津冀协同发展、长江经济带发展、粤港澳大湾区建设、长三角一体化发展、黄河流域生态保护和高质量发展等区域重大战略实施,支持和鼓励区域内市场监管科技资源相互融合和有效集成,提升协同创新能力。围绕国家援藏援疆工作部署,从帮扶渠道、帮扶方式、帮扶效果三方面统筹推进,建立科技援助的长效机制。加大对东北地区和中西部地区技术机构支持力度,推动东西部市场监管科技合作和帮扶结对,加强欠发达地区科技创新能力建设。
(五)强化知识产权保护运用
推广应用《专利导航指南》系列国家标准,推动建立产业导航决策机制,助力创新主体培育布局高价值专利。加快推进知识产权运营平台建设,提供信息咨询、交易、投融资、集成创新、查询检索等服务。在加快建设知识产权保护信息平台的同时,加快推动完成国家知识产权大数据中心和国家知识产权公共服务平台立项建设工作,推动知识产权保护线上线下融合发展,加大知识产权信息研究分析和传播利用,提升数据共享和业务协同能力。推进知识产权行政执法体系建设,强化新领域新业态知识产权保护。加强地理标志的统一认定和保护,强化地理标志专用标志使用监管,建设国家地理标志产品保护示范区。加强商业秘密保护,建设国家商业秘密保护示范基地。加强海外维权援助服务,健全重大涉外知识产权纠纷信息通报和应急机制,推进知识产权涉外风险防控体系建设。
(六)加强科学技术普及
围绕市场监管需要和社会公众科普需求,完善科普工作制度,健全科普工作机制,加强科普队伍建设,整合系统科普资源,形成上下联动、统筹协调的市场监管科普工作体系。加强总局科普基地建设,建立市场监管特色科普信息平台,提高科普创作和传播能力,形成一批市场监管优秀科普作品。以社会公众关注的广告监管、网络交易监管、消费者权益保护、产品质量安全、食品安全、药品安全、特种设备安全、标准化等内容为重点,组织开展形式多样的科普活动,大力弘扬科学精神,深入普及市场监管领域科技知识,广泛宣传市场监管科技成果,营造良好科技创新氛围。
八、完善规划配套保障措施
(一)强化组织领导
加强党对市场监管科技工作的领导,把党的领导贯穿于规划实施全过程。全系统要把科技创新作为市场监管事业创新发展的重要支撑。总局成立规划实施推进组织机构,建立各单位、各地方协同推进的规划实施机制,制定实施方案,做好顶层设计和组织管理。各有关单位、各省级市场监管部门按照职责分工,采取切实有效的政策措施,抓好重点任务落实。强化资源统筹合作,广泛动员各方力量,充分发挥各级市场监管技术机构、科研院所、高校及企业、专家智库等作用,共同推动规划顺利实施。
(二)健全投入机制
各级市场监管部门要进一步加强与财政、科技等部门的沟通协调,持续推动财政资金加大对市场监管科技创新的支持力度,强化对战略性重大科技任务的财力保障。积极引导和拓展社会资本、风险基金、担保机构、成果转化资金等多种渠道的投入,健全以政府为主、社会多渠道相辅的投入机制。探索建立以科技项目为纽带、多元化的科技投入体系。鼓励各级市场监管部门将科研经费按财政经费比例量化纳入预算,对国家质检中心、国家市场监管重点实验室和技术创新中心等平台建设项目给予财政经费保障。
(三)加强实施评估
坚持“全国一盘棋”,统筹建立规划实施的动态监测和信息共享机制,及时研究解决规划实施中出现的新情况、新问题。加强规划实施效果评估,总结好的经验做法,把评估结果作为优化资源配置、改进科技创新管理工作的重要依据。及时宣传报道规划实施过程中的新进展新成效,调动全系统科技创新积极性,形成规划实施的强大合力。
本文编选自“市场监管总局官网”,智通财经编辑:楚芸玮。




