事件:近日,俄罗斯承认东部民间组织成立的共和国,并在乌克兰进行发起特别军事行动,美国联合G7称将对俄罗斯实施“毁灭性制裁”,受俄乌冲突影响,全球股市大跌,全球能源价格大幅上涨。
1、对全球能源形势的影响短期看,冲突将影响全球能源供给,助推能源价格进一步攀升。
俄罗斯是石油、天然气、煤炭出口大国,2020年俄罗斯石油出口量占全球11.08%,天然气出口量占全球16.07%,煤炭出口量占全球17.08%,因此任何有关限制俄能源出口的政策都会直接影响全球能源供给,从而拉高能源价格。虽然目前美国还没有明确对俄能源进行直接制裁,但德国迫于美国压力已经宣布暂停北溪二号天然气管道认证。目前受俄乌冲突扰动,能源预期供给减少,价格上涨剧烈。2月24日,布伦特原油价格自2014年后首次突破100美元/桶,英国天然气期货价格连续三日上涨,单日最大涨幅达50.34%。纽卡斯尔动力煤现货价达248.35美元/吨,比去年末上涨近50%。
中长期看,基本面产能周期驱动下能源价格有望持续高位运行,并呈上行趋势。虽然美国称将对俄罗斯实施“毁灭性”制裁,但我们认为美不太可能对俄能源进行制裁,因为根据我们能源团队的估算,俄罗斯日出口量在500万桶,而全球原油在今年1~2月的去库存速度大概在100万桶/日,所以如果俄罗斯这部分供给消失或大幅减少,可能会极大拉高油气等能源价格,同时也加剧美国国内通胀。我们认为,自去年出现的全球范围的能源价格上涨本质原因是供给产能周期导致的紧缺,其持续性和强度将远超预期,俄乌冲突作为不确定事件,只是加剧了能源紧张的形势。因此,即使是在俄罗斯没有断供能源的情况下,能源价格也会在供需错配的矛盾下维持高位,并在中长期呈上行趋势。

2、对欧洲能源结构的影响欧洲的能源贸易结构可能发生改变。
24日德国经济部长表示,俄乌冲突后德国将不得不从其他国家购买天然气和煤炭;25日意大利总理表示,为应对可能出现的能源危机,计划重新开放燃煤电厂。预计未来欧洲可能会由于油气进口数量减少,而更多依靠煤炭来提供基础能源供给。此外,欧洲可能向美国等增加能源进口。根据美国能源信息署数据显示,2022年1月,美国向欧洲的液化天然气出口量几乎比去年11月翻了一倍。我们认为,欧洲的能源贸易结构将发生改变,煤炭占比或将有所提高,美国能源出口地位上升。
俄乌冲突有望加速欧洲可再生能源转型。欧洲化石能源需求严重依赖进口,2020年欧洲天然气消费量3799.4亿立方米,进口在其中占比85.84%。欧洲对俄罗斯化石能源的依赖一直是其与俄外交中备受制约的原因之一。2021年俄罗斯向欧盟提供超过41%的天然气,近27%的原油和从天然气中分离出来的液体产品。去年欧洲新能源出力不足引发对天然气需求增加,叠加市场供给紧张,欧洲天然气价格迅猛上涨。欧洲近年来一直决心扩大可再生能源的占比,以减少地缘政治对能源安全的影响,此次俄乌冲突有望成为欧洲发展清洁能源的催化剂。但能源结构转型是长久之计,如果短期内对俄能源制裁有实质性举措,预计欧洲可能需要经历一段非常艰难的转型期。
3、对中国能源和煤炭行业的影响
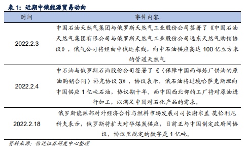
中俄的能源合作有望一定程度加深。中国是俄重要的能源出口方向,2020年日均出口的500万桶石油(含凝析油)中,有100-200万桶流向中国,2021年从俄罗斯进口原油约占总进口量15%,同时我国也是俄罗斯在亚洲地区最大的天然气出口国。俄罗斯在减少流向欧洲的能源同时,有望增加对我国的能源出口,但存在基础设施方面的不确定性。此前,中俄签订天然气大单,宣布在承诺的自2019年未来30年每年向中国输送380亿立方米的天然气(第一年输送50亿立方米,逐渐达到380亿立方米)基础上再增加100亿立方米;俄罗斯官方也曾表示未来对中国煤炭出口要由现在的约5300万吨增加达到1亿吨。我们认为这个量受制于基础设施问题并非马上可以实现的。因为俄罗斯的能源出口一直采取“东张西望”的布局,欧洲已经较为完善的天然气运输消费系统,东部的发展还在起步阶段。中俄的天然气供需渠道有两个,一个是天然气东线管道,设计输气产能380亿方,一个是北极大型LNG项目,约有400万吨LNG出口中国。长期看,中俄能源合作会更加密切,但还需要3-4年的基础设施建设时间。

油气价格上涨将带动全球煤炭需求增加,煤炭供需缺口或将进一步加大。由于显著的比价优势,单位发热量的价格煤炭显著低于油气,可预期的油气价格上升有望使全球能源消费向煤炭倾斜,而俄罗斯的煤炭受制于铁路港口等基础设施建设滞后问题,很大程度上不会很快流转到国际煤炭市场,从而加剧全球煤炭供需矛盾,带动国际煤炭价格上涨。在24日发改委新发布的煤炭市场价格形成机制中,明确了秦皇岛下水煤5500大卡中长期交易价格合理运行区间在570-770元/吨,与17-21年实施的长协价格500-570元/吨相比,此前的上限变为现在的下限,煤炭价格中枢确定性上升。因此国际煤价上涨,国内煤价趋于高位,可能引发价格倒挂,对海外煤炭的需求转移至国内。去年煤炭价格大幅震荡,在稳价保供的政策推动下,供需矛盾在去年底阶段性有所缓和,但我们认为行业产能周期错配的问题仍没有改变,在需求端继续增加,供给端弹性很小的情况下,煤价易涨难跌,保持高位震荡后再上行将是大趋势,行业景气周期将持续向好。
投资机会方面,我们认为,当前正处在煤炭经济新一轮周期上行的初期,基本面、政策面、公司面共振,现阶段配置煤炭板块正当时,继续全面看多煤炭板块,继续建议关注煤炭的历史性配置机遇。关注三条主线:一是在国内煤炭供需趋紧,库存低位,价格高企,政策鼓励增产保供下,利好的动力煤上市公司:兖州煤业、陕西煤业、中国神华及中煤能源;二是建议关注内生外延空间较大的西南炼焦煤龙头盘江股份,和资源禀赋优异与国企改革先锋平煤股份;三是建议关注国有煤炭集团提高资产证券化率带来的外延式扩张潜力较大的山西焦煤及晋控煤业。
风险因素:国内外经济出现危机式下滑;俄乌战争形势恶化后的不确定性;国际国内能源相关政策的不确定性。
本文编选自信达证券能源行业报告,分析师:左前明,智通财经编辑:杨万林




