在被宣布纳入恒生指数后的第五天,联想集团(00992)继续向市场“派糖”,拿出了令人满意的三季度业绩答卷。
智通财经APP了解到,2月23日,联想集团发布2021/22财年第三财季业绩,Q3实现营收201.27亿美元,净利润6.4亿美元,同比分别增长17%及62%,超市场预期。
2月18日,联想集团以优秀的财务及业绩表现获得香港恒生指数公司认可,纳入恒生指数,并将于3月7日起生效。恒生指数是香港市场最为重要的指标,也是亚洲市场最具代表性的重要旗舰指数。联想此次Q3财报,在全球疫情持续、经济下行的不利影响下,仍能实现业绩超预期增长,再次向投资者展现了稳健的业务基本面。
联想集团近五年股价持续上涨,涨幅近2倍,但从趋势投资、业绩、政策及ESG投资驱动方面,该公司仍具有非常大的投资魅力。
长期走牛的核心逻辑
在过去13年,联想集团走出了漂亮的趋势线,2009-2014年连续6年上涨,2015-2017年受大环境影响下调了三年,但2018年开始到现在又连续5年走牛。从二级市场角度,市值波动短期看交易情绪,长期看业绩。交易情绪则受诸多因素影响,比如政策、信息、以及市场资金等。
从联想集团过去五年市值及业绩变化看,2018年财年及2019财年业绩恢复增长,股价也得到反映,得以上涨,2020年受疫情影响所有下滑,但“宅经济”使得PC业务强势增长,获得资金追捧,2021年业绩持续创新高,股价也持续攀升。目前市值相比于2017年底上涨了1.7倍,但估值(PE)在12倍左右。可见,公司市值这几年的升幅,属于业绩增长驱动的价值回归。

2017-2021财年,联想收入及净利润复合增长率分别为9%及21.5%,业绩展现出抗周期抗风险的能力,如2020年疫情期间,净利润保持两位数增速,2021财年增速77.1%,2022财年各项业务全面开花,按季度持续创下新高,首三季收入及净利润分别增长22%和76%。市场估值对业绩反映得明显延迟,该公司目前动态PE值仅为6.5倍。
作为技术驱动型公司,联想集团业绩增长的坚韧与其重视科技研发投入息息相关。2010-2021财年,该公司研发费用复合增长率达19%,高于收入增速水平。2022财年持续加大研发投入,Q3及首三季增速分别37.94%及44.4%,分别高出收入增速20.94个百分点及22.4个百分点。在此次Q3财报沟通会上,联想集团董事长兼首席执行官杨元庆表示,即使研发投入会对中短期营收有影响,联想也会坚定地投入,按照承诺实现三年研发费用翻番,为未来持续盈利改善奠定基础。
智通财经APP认为,联想集团走出长牛趋势的核心逻辑在于价值驱动。就目前市值而言,还未实际反映其投资价值,仍被低估。就长期而言,联想市值上升的高度,在很大程度上将取决于共识三大业务板块的增长趋势及未来前景。
两大业务板块迎政策风口
联想有三大业务板块,分别为IDG(智能设备业务集团)、ISG(基础设施方案业务集团)及SSG(方案服务业务集团),2022财年Q3上述业务板块全面开花,IDG、ISG及SSG收入分别同比增长15.8%、19%及25.4%,收入贡献占比分别为83.71%、9.17%及7.12%。值得一提的是,ISG成功实现首个季度盈利,税前利润为0.17亿美元。

IDG整合了PC、移动手机及智能硬件设备产品,是联想集团的核心业务,也是现金牛业务,贡献着主要的收入和利润。PC是公司最具竞争力的拳头产品,市场份额持续占据全球第一。根据IDC研究报告的数据,2021年全球PC市场总出货量为3.488亿台,同比增长14.8%,创下2012年来的最高增速,其中联想出货量为8193万台,市场份额为23.5%,行业龙头地位显著。
在PC端,联想一方面通过研发投入打造差异于同行的产品,另一方面则持续进军中高端市场,丰富产品矩阵。2022财年Q3,其高端产品营收获得高增长,其中工作站、ThinkPad X1、ThinkBook和游戏产品系列的营业额同比增长25%-50%。此外,IDG中国非PC业务也同步实现了高增长,营业额同比增长64.2%。
ISG包括云服务IT和企业IT基础设施业务。新冠疫情爆发以来,相当数量企业的业务模式发生了深刻转变,向“云”端的转型正在加速,这为联想的ISG业务带来良好的成长环境。该公司细分产品表现突出,云服务IT基础设施Q3期间营业额增速达38%,延续了高速增长的势头,企业IT基础设施销量也刷新了5年来的新纪录;全球数据中心业务市场份额连续8个季度实现增长,存储业务市场份额居全球第二。
在过去几年,联想ISG板块在营收上稳定增长,然而由于持续的成本投入,营业利润一直处于亏损,这也压制着企业整体估值的上行。这次Q3实现首个季度盈利,是一次具有里程碑意义的突破,预计ISG全年盈利是大概率事件。
SSG是联想集团2021年2月整合而成的新业务板块,各项细分业务实现了高成长,Q3期间支持服务收入增长21%,运维服务收入增长50%,项目类服务和解决方案部门收入增长23%。联想积极与行业龙头合作,自研自主知识产权解决方案得到进一步推广,如结合xCloud混合云解决方案以及与宁德时代的合作等。SSG业务利润率较高,Q3税前利润率达到22.2%,远高于IDG业务,未来有望贡献核心利润。
展望未来的发展,上述三大业务板块均拥有行业或政策红利。PC行业持续受益于“宅经济”和混合办公的大趋势,稳定增长的基础较为坚实,且高端化需求催生了产品结构的调整,寡头市场格局下联想有望强者恒强,并获取更高的市场份额;据IDC预测,2025 年全球ICT基础设施市场规模将达2500亿美元,增长趋势稳定,近日国家推出并全面启动“东数西算”工程,联想数据中心业务具备行业领先优势,进一步给了ISG板块想象空间;目前国内多数行业数字化、智能化渗透率依然偏低,市场缺口巨大,去年12月工信部等八部门联合印发《“十四五”智能制造发展规划》,今年1月国务院印发《“十四五”数字经济发展规划》,致力于推进数字产业化和产业数字化,赋能传统产业转型升级,这为联想SSG板块业务增长带来了值得期待的政策和行业环境。
ESG投资加分
资本市场投资,一定要紧跟政策导向。“碳中和”是我国要实现的重要发展目标,锁定了未来几十年的投资周期。在此背景下,投资者不仅要看公司的业绩表现及业务前景,也要关注公司ESG履行的情况,作为判断公司能否可持续发展及中长期投资决策的依据。
ESG是环境、社会和治理首字母的缩写,ESG投资则是在投资研究实践中融入ESG理念,通过观察公司在环境、社会和治理方面的能力来判断公司中长期发展的潜力。相比于海外,国内ESG投资起步较晚,2013年才出现第一支以ESG为主题的基金。2021年在“碳中和”政策的驱动下,ESG公募基金产品数量及规模迎来了爆发式增长。
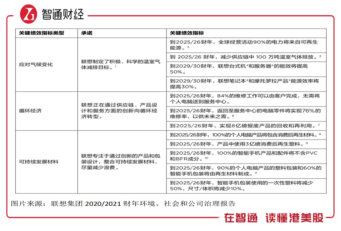
在过去几年,联想集团已经关注到了ESG投资趋势,在其2020/2021财年环境、社会和公司治理报告中,给出了三大指标的规划目标,其中在环境方面,减排目标是到2025/2026财年,全球经营活动90%的电力将来自可再生能源,减少供应链中100万吨温室气体排放。此外,在循环经济及可持续发展材料方面,公司也作出了详细的目标规划。

从成果上看,近十年联想实现了第一、二类温室气体减排92%,并将ESG上升到公司年度KPI,计划到2030年实现公司运行性直接及间接碳排放减少50%,部分价值链的碳排放强度降低25%。值得一提的是,除自身的减碳外,联想还以积累的绿色发展经验和多元解决方案对外赋能,帮助客户企业实现减碳及降本增效。
综上看来,联想集团2022财年Q3业绩再创新高,特别是ISG业务实现首季盈利,或将修正提升其估值潜力。加上 ISG及SSG两个业务板块应该政策风口,结合行业趋势及业绩成长、业务前景以及ESG投资理念,该公司估值向上逻辑强硬,未来值得期待。





