全球电子信息产业从发达国家向新兴经济体不断转移,中国已逐渐成为全球最为重要的PCB生产基地。
2000年以前,全球PCB产值70%以上分布在美洲、欧洲、日本等地区,而自21世纪以来,PCB产业重心不断向亚洲地区转移,中国2006年开始超越日本成为全球第一大PCB生产国,2016年至今PCB产值占比超过全球一半以上。2019年NTI全球百强PCB企业榜中有超过85%的上榜企业在国内投资建厂,中国PCB行业在全球的地位日益凸显。

PCB制造技术不断进步,中高端PCB市场快速成长,推动高技术专用设备市场增长随着5G通讯设备、智能手机及个人电脑、VR/AR及可穿戴设备、高级辅助驾驶及无人驾驶汽车等电子信息产业的快速发展,全球高多层板、HDI板、IC封装基板、多层挠性板等高附加值PCB产品的快速发展,对专用设备除数量需求增长外,对高技术的需求也将提升专用设备的价格,从而促进PCB专用设备市场的快速增长。
PCB专用设备市场中,大族激光(002008.SZ)控股子公司大族数控(301200.SZ),已经成长为年收入数十亿级的企业。近期,大族数控A股创业板IPO已获中国证监会注册。据大族数控披露的招股意向书,公司此次上市将公开发行新股不超过4,200万股,占本次发行后公司总股本的比例不低于10%,原股东不公开发售老股。初步询价日期2022年2月10日,申购日期2022年2月16日。
PCB专用设备产品线广泛,2021年业绩望爆发式增长
招股书显示,大族数控的主营业务为PCB专用设备的研发、生产和销售,报告期内产品主要覆盖钻孔、曝光、成型、检测等PCB关键工序,是全球PCB专用设备企业中产品线最广泛的企业之一。截至2021年上半年,钻孔类设备为公司核心业务,营收占比达到77.41%。

大族数控在招股书中表示,公司主要产品在性能、可靠性上已达到了行业先进水平,满足国内外下游知名客户的技术要求,不断加速对进口设备的国产替代。公司产品广泛覆盖多层板、HDI板、IC封装基板、挠性板及刚挠结合板等多个PCB细分领域,客户涵盖2019年NTI全球百强PCB企业榜单中的89家及CPCA2019中国综合PCB百强排行榜中的95家企业。

上述因素加持下,大族数控的业绩自2020年以来呈快速增长态势,其中2020年的营收和净利润分别达到22.1亿元(人民币,下同)和3.04亿元,分别同比增长67.1%和33.86%。2021年前三季度,公司营收和净利润分别达到28.67亿元和4.51亿元,分别同比增长74.89%和76.79%。
智通财经APP了解到,大族数控根据当前经营状况和在手订单情况合理预计2021年度可实现的营业收入为39.5亿元至41亿元,与上年同期相比增长78.71%至85.49%;综合考虑2021年软件增值税退税、2021年1月至11月公司销售产品结构变动等因素的影响,预计2021年度可实现净利润为6.9亿元至7.3亿元,与上年同期净利润相比增长126.96%至140.12%。

与此同时,大族数控的盈利指标也保持良好。2020年公司毛利率和净利率分别为34.92%和13.75%,净资产收益率(扣非/加权)高达19.23%。2021年前三季度上述三项数据分别达到35.44%、15.73%和23.05%。
不过,智通财经APP发现,大族数控业绩增长的同时,公司应收账款风险也在累积。2018年、2019年、2020年及2021年上半年,公司应收票据及应收账款账面价值合计分别为11.24亿元、9.72亿元、12.69亿元和17.58亿元,占流动资产的比例分别为65.51%、56.66%、45.56%和52.49%。公司称,上述各报告期内,受行业特点、销售模式、客户信用政策等因素影响,公司期末应收票据及应收账款余额较大。若客户自身发生重大经营困难,公司将面临一定的坏账损失风险。

招股书显示,大族数控自2018年以来,每年都有超过4800万元的应收账款坏账准备,其中2020年及2021年上半年计提的坏账准备分别为5006.27万元和5938.62万元,预期信用损失率分别为4.36%和4%。

好在上述各报告期内大族数控并未出现依赖少数客户的情形,2020年及2021年上半年,公司来自前五大客户收入占应收比重分别为33.73%和23.42%。

公司各报告期末的应收账款账龄主要在1年以内,应收账款质量总体较好,账龄结构也较为合理。2020年公司账龄一年以内应收账款比重为95.87%,2021年上半年一年以内应收账款比重为93.38%。

行业规模增长稳定,募资逾15亿加码设备生产改扩建
因此,相较于大族数控面临的应收账款风险,公司成长潜力更值得关注。
当下,全球PCB市场最大的变局是中国正成为全球PCB生产制造中心,国内PCB专用设备企业快速成长。Prismark数据显示,2018年全球PCB产业总产值达623.96亿美元,同比增长6.0%,受贸易摩擦等因素影响,2019年产值同比降低1.7%,但2020年在计算设备强劲需求的带动下,PCB行业实现6.4%的大幅增长,产值预计达652.19亿美元。未来几年PCB行业预计仍将维持较高速的增长,2025年产值可达863.25亿美元,2020-2025年CAGR达5.8%。

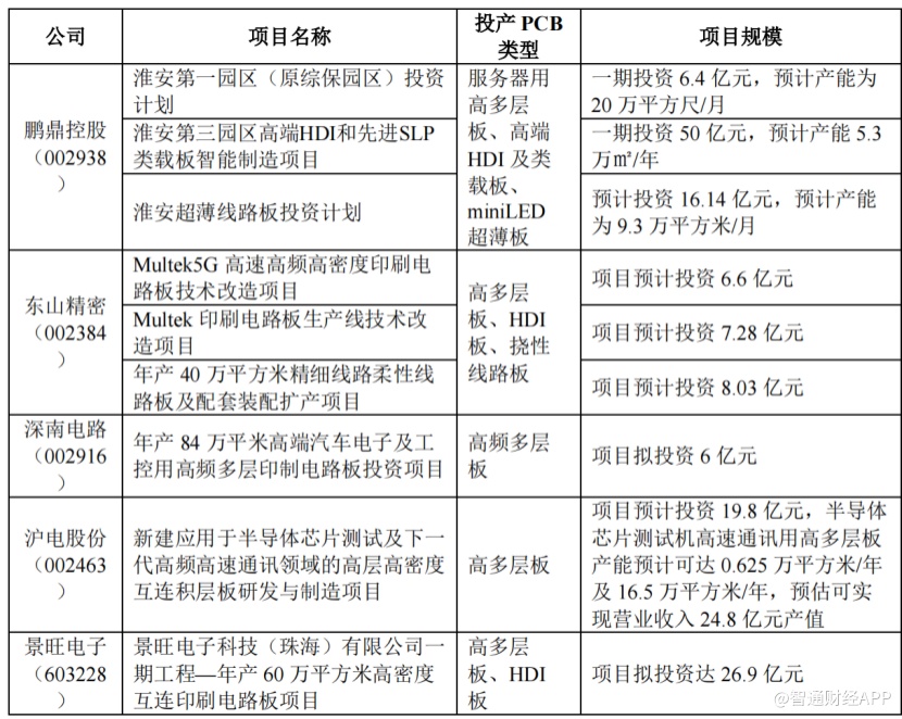
随着PCB产业持续向中国转移,PCB行业内多家知名上市公司相继扩产,鹏鼎控股、东山精密、深南电路、景旺电子、沪电股份、宏胜科技等公司规划了数亿元至百亿元级别的PCB产品生产项目。

为抓住行业成长带来的机遇,大族数控也将着力扩大业务规模。公司此次上市募集资金扣除发行费用后拟投资15.24亿元用于PCB专用设备生产改扩建项目,1.826亿元用于PCB专用设备技术研发中心建设项目。
公司拟通过整体拆除重建的城市更新模式,建设国际一流的集PCB专用设备生产制造、创新型产业研发、设计等功能为一体的高科技产业园区。项目建成完全达产后预计实现年产钻孔类设备、成型类设备、曝光类设备及检测类设备等PCB专用设备2,120台的生产能力,年产值约19.65亿元。
在智通财经APP看来,5G、大数据、云计算、人工智能、物联网等行业正快速发展。PCB作为电子元器件之母,是电子元器件的支柱和连接电路的桥梁。随着下游应用市场规模不断扩大,高端产品渗透率不断提升,PCB扩产所需的投资规模较大,将会给多类PCB专用设备带来巨大的市场需求,从而助力大族数控取得更大发展。





