智通财经APP获悉,农业农村部印发《“十四五”全国农业机械化发展规划》提出,到2025年,全国农机总动力稳定在11亿千瓦左右,全国农作物耕种收综合机械化率达到75%,粮棉油糖主产县(市、区)基本实现农业机械化,丘陵山区县(市、区)农作物耕种收综合机械化率达到55%,设施农业、畜牧养殖、水产养殖和农产品初加工机械化率总体达到50%以上。

以下为原文:
“十四五”全国农业机械化发展规划
引 言
农业机械化是加快推进农业农村现代化的关键抓手和基础支撑。“十三五”以来,我国农业机械化取得了长足发展,形成了向全程全面高质高效转型升级的良好态势,为保障粮食等重要农产品供给安全、打赢脱贫攻坚战、全面建成小康社会提供了强有力支撑。
“十四五”时期,三农工作进入全面推进乡村振兴、加快农业农村现代化的新阶段,对农业机械化全程全面和高质量发展提出了新的更高的要求。为贯彻落实《中华人民共和国国民经济和社会发展第十四个五年规划和2035年远景目标纲要》《“十四五”推进农业农村现代化规划》和《国务院关于加快推进农业机械化和农机装备产业转型升级的指导意见》有关部署,特制定《“十四五”全国农业机械化发展规划》,作为指导各地大力推进农业机械化的重要依据。
第一章 规划背景
一、发展成效
“十三五”时期,我国农业机械化迈入了向全程全面高质高效转型升级的发展时期,农业生产从主要依靠人力畜力转向主要依靠机械动力新的阶段。党中央国务院高度重视农业机械化发展。习近平总书记强调要大力推进农业机械化、智能化,给农业现代化插上科技的翅膀。全国人大常委会首次开展农业机械化促进法执法检查,强化推动农业机械化高质量发展的法治保障。国务院常务会议专题研究农业机械化工作,出台了《国务院关于加快推进农业机械化和农机装备产业转型升级的指导意见》。各地认真贯彻党中央国务院决策部署,推出了一系列加快农业机械化发展的政策举措。
农业机械化管理体制机制持续优化。农业机械化管理“放管服”改革加快推进,实施农机安全监理免费政策和便民举措,取消农业机械维修技术合格证核发行政许可,开展农机驾驶培训机构“证照分离”改革试点,改革农机试验鉴定制度,推进农业机械化管理信息化。部省农业农村部门联合工业和信息化部门牵头成立了国家和省级农业机械化发展协调推进机制,统筹协调农机装备产业和农业机械化发展,国家有关部门和各地在财政补贴、装备创新、税费减免、设施用地、信贷担保、融资租赁、跨区作业、农机保险、人才培养等方面采取了系列政策支持举措。农业机械化转型升级取得明显成效。全国农机总动力达到10.56亿千瓦,比“十二五”期末增长17%。
农作物耕种收综合机械化率达到71.25%,比“十二五”期末提高7.4个百分点,其中小麦、玉米、水稻三大粮食作物耕种收综合机械化率分别达到97%、90%和84%,分别比“十二五”期末提高3.5个、8.6个和6.2个百分点,创建614个主要农作物生产全程机械化示范县,畜牧水产养殖、设施农业、农产品初加工、果菜茶机械化稳步发展。基于北斗、5G的无人驾驶农机、植保无人飞机等智能农机进军生产一线。新创建310个“平安农机”示范县(市),深入开展农机安全隐患风险排查整治,农机安全生产形势持续稳定向好。农业机械化产业群产业链蓬勃发展,新增农机合作社1.9万个,农机服务组织达到19.5万个,“机械化部队”不断壮大,作业量和服务收入持续增长,2020年农机作业总面积达到70亿亩次、作业服务收入达到3615亿元,为保障粮食等重要农产品供给、促进农民增收、打赢脱贫攻坚战提供了强有力支撑。
二、面临挑战
随着农业生产进入机械化为主导的新阶段,广大农民群众和农业生产经营组织、服务组织对机械化生产的需求越来越广泛、越来越迫切,农业生产各领域对农业机械化的需求结构发生深刻变化,农业机械化在区域、产业、品种、环节上发展不平衡不充分的矛盾凸显。从区域上看,北方平原地区机械化发展较快,南方地区特别是西南丘陵山区发展较慢,典型丘陵山区县农作物耕种收综合机械化率低于50%。从产业、品种和环节上看,主要粮食作物生产机械化水平较高,棉油糖果菜茶等经济作物生产关键环节以及畜牧业、渔业、农产品初加工、设施农业等领域机械化水平较低。推进农业机械化全程全面和高质量发展,还有许多制约因素需要攻克。
一是农机产品研发制造亟待加强。部分关键核心技术、重要零部件、材料受制于人,制造工艺、重大装备等与发达国家还有较大差距,研发能力和产品性能还不能很好满足农民的需要,农机装备产业水平还不高,部分高端机具主要依赖进口,国产机具多为中低端产品,产能过剩、同质化严重,可靠性适应性亟待提升,部分领域或环节“无机可用”“无好机用”问题依然明显。
二是农机农艺农田协同配套亟待加强。一些产业品种、农艺制度、种养方式及产后加工等与机械化生产不协调等问题较为明显,农机农艺融合不够紧密,影响制约农机研发、推广应用效果及作业质量与效益,集成配套的机械化生产体系和系统解决方案还不够多,尚不能充分满足农业高质量发展需要。农机作业、存放等基础设施建设依然滞后,“下田难”“作业难”“存放难”等问题还比较突出,一定程度上影响着农机装备的使用效率与寿命。
三是农业机械化政策支持和管理服务有待提升。支持农机研发创新、丘陵山区农业机械化发展等方面的政策举措不够丰富。农业机械化公共服务能力仍有不足,管理服务信息化水平亟待提升,农机安全监管能力需要进一步提高。农业机械化人才总量不足、结构不优,管理人员机构改革后调整较大,专业技能亟需提升。农机维修难、维修贵等问题有待改善,不少高能耗老旧农机需要及时淘汰更新等。
三、发展需求
“十四五”时期是我国全面建成小康社会、实现第一个百年奋斗目标之后,乘势而上开启全面建设社会主义现代化国家新征程、
向第二个百年奋斗目标进军的第一个五年,三农工作进入全面推进乡村振兴、加快农业农村现代化的新阶段,对农业机械化提出了新的更为迫切的要求,也为农业机械化带来了新的发展机遇。从农业农村现代化发展进程看,没有农业机械化,就没有农业农村现代化。农业农村现代化的重要标志是农业机械作业服务基本替代人力畜力作业,我国农业农村正处于机械化对人力畜力加速替代的历史进程中。随着我国城镇化、现代化持续推进,新一代农村人口加速向城镇流动,农村劳动力老龄化态势明显,青壮年劳动力短缺成为常态,农业生产人力成本逐年攀升,高素质农业从业人员短缺,解决好“谁来种地、怎样种地”的需求日益迫切,只有加快推进农业机械化,才能为农业产业安全和发展提供坚强保障,为乡村全面振兴、农业农村现代化提供坚实支撑,这同时也为农业机械化的全面发挥作用提供了广阔空间。
从党中央国务院部署要求看,“十四五”全面推进乡村振兴,保障粮食和重要农产品供给,必须加快补上农业机械化短板弱项,强化农业装备的支撑保障。党的十九届五中全会审议通过的《中共中央关于制定国民经济和社会发展第十四个五年规划和二O三五年远景目标的建议》明确提出优先发展农业农村,全面推进乡村振兴,强调深入实施藏粮于地、藏粮于技战略,强化农业科技和装备支撑。《中共中央国务院关于全面推进乡村振兴加快农业农村现代化的意见》提出“提高农机装备自主研制能力,支持高端智能、丘陵山区农机装备研发制造,加大购置补贴力度”等要求。国家“十四五”规划纲要将“农业机械化”列入现代农业农村建设工程,明确了一系列推进举措。《“十四五”推进农业农村现代化规划》部署推进农业机械化全程全面发展。这些决策部署充分肯定了农业机械化在全面推进乡村振兴、加快农业农村现代化中的重要作用,明确了“十四五”农业机械化发展的方向、重点任务和要求。
从农机工业支撑能力看,农机装备产业正在向高质量发展迈进,科技创新能力持续提升,新技术、新产品、新服务、新模式、新业态不断涌现,信息化、智能化、数字化技术加快普及应用,产业链供应链自主可控能力稳步提升,为充分满足农业生产各领域对机械化的需求创造了良好条件,加快推进农业机械化将为农机装备产业做大做强注入持久的动力。
综合判断,“十四五”乃至更长时期,是我国农业机械化发展的重大战略机遇期,必须立足于全面推进乡村振兴、加快农业农村现代化的战略部署,准确把握新阶段农业机械化的历史方位,积极应对面临的挑战,加快推进农业机械化全程全面和高质量发展。
第二章 总体要求
一、指导思想
以习近平新时代中国特色社会主义思想为指导,全面贯彻落实党的十九大和十九届历次全会精神,统筹推进“五位一体”总体布局、协调推进“四个全面”战略布局,立足新发展阶段、贯彻新发展理念、构建新发展格局、推动高质量发展;在工作层面,按照保供固安全、振兴畅循环的工作定位,持续抓好保供、衔接、禁渔、建设、要害、改革重点任务,深入推进农业机械化供给侧结构性改革,着力补短板、强弱项、促协调,大力推动机械化与农艺制度、智能信息技术、农业经营方式、农田建设相融合相适应,引领推动农机装备创新发展,做大做强农业机械化产业群产业链,加快推进农业机械化向全程全面高质高效发展,为保障粮食等重要农产品有效供给、巩固拓展脱贫攻坚成果、全面推进乡村振兴、加快农业农村现代化提供有力支撑。
二、基本原则
———坚持围绕中心、服务大局。发挥机械化增产减损作用,为国家粮食安全和重要农产品有效供给提供有力支撑;发挥机械化节本增效作用,推动提高农业质量效益和竞争力;发挥机械化引领作用,促进小农户和现代农业发展有机衔接;发挥机械化驱动作用,拓宽农民就业增收空间。
———坚持政策扶持、市场主导。尊重农民主体地位和首创精神,充分发挥市场在资源配置中的决定性作用和更好发挥政府作用,持续完善农业机械化扶持政策体系,优化管理体制机制,增强公共服务供给,激发市场主体活力,充分调动企业研发生产高端先进机具和农民购机用机的积极性。
———坚持创新驱动、协调发展。持续推进农机研发制造与技术推广机制创新、服务组织形式与社会化服务机制创新、管理制度与扶持政策创新,推动创制运用新型农机装备,提升农机研发制造水平和推广应用效率效益,加快补上农业机械研发制造短板、粮食等重要农产品生产全程机械化短板和丘陵山区机械化发展短板。
———坚持系统谋划、协同推进。着眼于主要作物、重要养殖品种生产全程机械化,推进农机、农艺、农田、农业经营方式协同协调,因地制宜推动品种、种养方式、土地、机具集成,产前产中产后机具配套,技术、主体、规模、机制统筹,构建高质高效全程机械化技术体系,推进各产业、各地区机械化高质量发展。
三、发展目标
到2025年,全国农机总动力稳定在11亿千瓦左右,农机具配置结构趋于合理,农机作业条件显著改善,覆盖农业产前产中产后的农机社会化服务体系基本建立,农机装备节能减排取得明显效果,农机对农业绿色发展支撑明显增强,机械化与信息化、智能化进一步融合,农业机械化防灾减灾能力显著增强,农机数据安全和农机安全生产进一步强化。具体指标为:全国农作物耕种收综合机械化率达到75%,粮棉油糖主产县(市、区)基本实现农业机械化,丘陵山区县(市、区)农作物耕种收综合机械化率达到55%,设施农业、畜牧养殖、水产养殖和农产品初加工机械化率总体达到50%以上。农业机械化产业群产业链更加稳固,农机服务总收入持续增长,农业机械化进入全程全面和高质量发展时期。
展望2035年,我国农业机械化取得决定性进展,主要农作物生产实现全过程机械化,畜禽养殖、水产养殖机械化水平大幅跃升,设施种植、农产品初加工机械化促进农产品增值能力显著增强,“机械化+”信息化、智能化全面应用于农业机械化管理、作业监测与服务,农业生产基本实现机械化全覆盖,机械化全程全面和高质量支撑农业农村现代化的格局基本形成。

第三章 着力提升粮食作物生产全程机械化水平
一、补齐粮食生产全程机械化短板
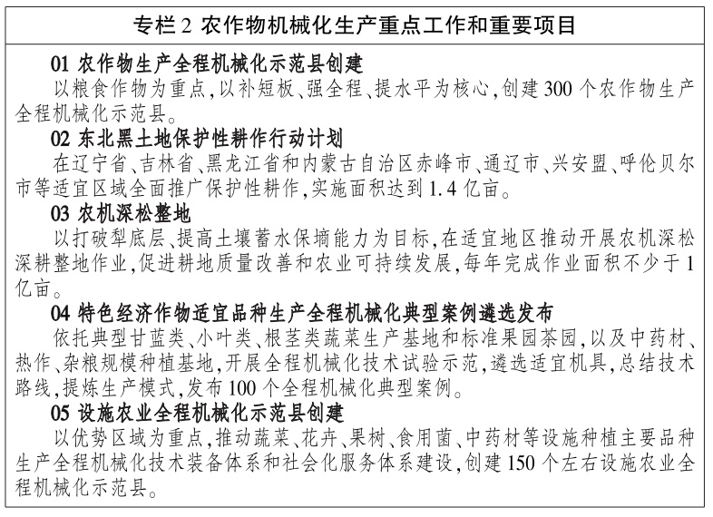
围绕双季水稻机械化育秧移栽、南方丘陵山区玉米机种机收、冬小麦节水灌溉、马铃薯机种机收、夏大豆免耕播种、玉米大豆带状复合种植等薄弱环节以及适宜稻区再生稻、西南丘陵山区玉米和马铃薯、南方大豆、高原青稞等生产机械化,推进适用机具研发,提高机具适应性、可靠性,强化机械、栽培、品种集成配套,加强试验示范,总结推广适宜技术路线和解决方案。到2025年,水稻种植机械化率达到65%,马铃薯种植、收获机械化率均达到45%,南方玉米、大豆机种机收等水平显著提升。
二、推进粮食机械化生产关键环节减损提质
牢固树立“减损就是增产”意识,切实将减少粮食作物机收损
耗浪费工作常态化,推动降低粮食生产各环节损耗浪费。完善粮食作物精量播种、机收减损作业标准和操作规范,加强粮食作物在用播种机、收获机质量调查和作业机具田间测评选型,引领企业改进播种、收获机械产品性能。多形式开展机播机收操作技能大赛、作业能手评选,提高机手规范化操作、标准化作业的意识、能力和水平。精心组织重要农时机械化生产,注重提高机具技术状态,促进作业有序高效,最大程度减少损失。
三、构建粮食全程机械化高效生产体系
大力推进保护性耕作,促进粮食生产机械化与耕地保护相得益彰。加快选育宜机化粮食品种,提升育种机械化水平,推进良种良机协同。深入推进主要粮食作物生产全程机械化,探索适合不同作物、不同区域、不同规模的全程机械化生产模式,形成高效机械化技术路线和解决方案。加快种子处理、高效植保、产地烘干、秸秆综合利用等环节与耕种收环节机械化集成配套,推动建立健全区域化、标准化的高质量粮食机械化生产体系。
第四章 大力发展经济作物生产机械化
一、提升大宗经济作物全程机械化生产水平
紧盯主要区域、重点作物机械化生产薄弱环节,加快补齐机具短板,推进农机农艺融合,着力完善生产模式、细化技术路线,推进全程机械化生产。重点在黄河流域、长江流域棉区推广棉花标准化种植与机械化采摘技术,在新疆棉花优势区推进适宜机采的长绒棉机械化收获技术,在长江流域冬油菜产区推广高效种植与低损收获机械化技术,在花生优势产区推广夏花生免膜种植与果秧兼收机械化技术,在南方甘蔗优势区推广糖料蔗联合收获机械化技术,在甜菜优势产区推广高效种植与快速收获机械化技术。到2025年,棉花、甘蔗收获机械化率分别达到65%和30%,花生种植、收获机械化率分别达到65%和55%,油菜种植、收获机械化率分别达到50%和65%。
二、突破特色经济作物生产关键环节机械化
加快特色经济作物生产关键环节机械化技术创新与集成应用。推进露地规模种植基地蔬菜精密播种、标准化育苗、高效移栽等机械化技术示范推广,发展叶类和根茎类作物收获机械化,推广花类、茄果类蔬菜采摘辅助平台。推动标准化果园茶园建设,加快适用装备研发推广,为实现开沟施肥、除草打药、节水灌溉、修剪采摘等生产环节机械化创造条件。因地制宜推进中药材、热带作物等区域特色特产作物生产机械化,着力突破机收环节瓶颈。
三、加快推进设施种植机械化
围绕设施种植产业优势区域,积极推进设施布局标准化、建造宜机化、作业机械化、装备智能化、服务社会化。制修订适宜不同地区的温室设施结构与建造标准,推广节能型设施建造材料和低能耗电动设施装备,加快补上精量播种、育苗嫁接、移栽和收获、废弃物处理等环节技术装备短板,普及土地耕整、灌溉施肥、电动运输、水肥一体化设施以及多功能作业平台等技术装备,推广环境自动调控、水肥一体化和作物生长信息监测等机械化信息化技术,探索开展嫁接、授粉、巡检、采收等农业机器人示范应用。到2025年,塑料大棚、日光温室和连栋温室为主的种植设施总面积稳定在200万公顷左右。

第五章 加快发展畜禽水产养殖机械化
一、推进主要畜禽规模化养殖全程机械化
健全完善畜牧业机械化技术标准体系,制定生猪、蛋鸡、肉鸡、奶牛、肉牛、肉羊等主要畜种规模化养殖设施装备配套技术规范。加强畜禽品种、养殖工艺、设施装备集成配套,着力改善中小规模养殖场(户)设施装备条件,巩固提高饲草料生产与加工、饲草料投喂、环境控制等环节机械化水平,推动构建区域化、规模化、标准化、信息化的畜禽养殖全程机械化生产模式。加快解决疫病防控、畜产品采集加工、粪污收集处理与利用等薄弱环节机械装备应用难题,推广应用先进适用畜禽养殖机械装备技术。到2025年,生猪、蛋鸡、肉鸡规模化养殖机械化率达到70%以上,奶牛、肉牛、肉羊规模化养殖机械化率分别达到80%、50%、50%以上。
二、构建水产绿色养殖全程机械化体系
推动设施装备运用与绿色养殖方式发展相适应,促进养殖品种、工艺、设施与机械装备协同联动,健全水产养殖机械化标准体系,加快水产养殖全程机械化及水质监控、水草管护、尾水处理等设施装备的集成配套。完善池塘标准化建设规范,建立健全养殖池塘维护修缮及设施装备管护长效机制,推进养殖池塘标准化宜机化建设。围绕发展生态健康养殖,开展养殖模式试验优化,总结推广绿色养殖全程机械化解决方案。到2025年,工厂化、集装箱式和池塘工程化等循环水养殖基本实现机械化。
三、推广绿色高效养殖装备技术
加快优质饲草青贮、农作物秸秆饲料制备、畜禽粪污肥料化利用等机械化技术推广应用,推动构建农牧配套、种养结合的生态循环模式。遴选推广畜牧水产绿色高效养殖机械化新技术、新装备、新工艺、新模式,示范推广精准饲喂、智能环控、疫病防控、高效粪污资源化利用、病死畜禽无害化处理、水质净化处理等高效专用技术装备。
第六章 积极推进农产品初加工机械化
一、推进绿色高效农产品初加工机械装备研发应用
加快推进利用太阳能、空气能等清洁能源的绿色高效农产品初加工技术装备研发和推广应用。以农产品初加工重要环节和空白领域为重点,推动快速预冷、节能干燥、绿色储藏、低温压榨、高效去皮脱壳、清洁分等分级及畜禽屠宰、冷链物流等关键技术与装备研发制造。围绕果蔬、畜禽、水产品等鲜活农产品保质增值,发展预冷、保鲜、冷冻、清洗、分级、分割、包装等初加工机械。围绕粮食、油料、棉花等耐储农产品减损增效,发展脱壳、清选、烘干、储藏和膨化保鲜等初加工机械。围绕杂粮、茶叶、中药材等特色农产品开发做强,发展碾磨粉碎、混合调制、切分干制、理条成型、精选分级等初加工机械。
二、加强农产品初加工机械化体系建设
加强农机装备与农产品初加工工艺融合研究,总结推出一批农产品初加工全程机械化解决方案和高水平示范应用场景。推进粮食减损等农产品初加工机械装备成套化,探索示范成套装备与配套设施集成一体化发展,提升农产品初加工工程化水平。探索发展“互联网+初加工机械化”,推动农产品初加工重点环节装备应用实时信息采集和智能管控系统,鼓励生产主体进行设施与装备物联化、智能化升级改造,推进农产品初加工机械化与信息化、智能化融合发展。制定健全农产品初加工机械与成套装备技术标准,加强技术设施设备筛选评价,提升试验鉴定能力,加快推广应用。大力推进农产品初加工机械社会化服务,积极探索发展农产品初加工生产托管、订单作业、承包服务等新模式、新业态。紧盯脱贫地区特色农产品提质减损增效,突出就地就近,推动建立分区域、分产业、分规模的农产品初加工适配装备体系和技术服务模式,助力巩固拓展脱贫攻坚成果。

第七章 加快补齐丘陵山区农业机械化短板
一、推进适宜装备研发推广
积极发展丘陵山区农业生产高效专用农机,推动丘陵山区通用动力机械装备及特色作物生产、特种养殖需要的高效专用农机研发,增加装备供给。强化需求引领,推进协同合作,积极创设项目,推动产学研推用紧密结合,加快丘陵山区适用农机装备创新和机械化技术的推广应用。大力推进丘陵山区适用农机专项鉴定,落实农机新产品购置补贴试点政策,加快适宜当地产业需求的农机具研发成果转化应用。
二、推进农田宜机化改造
深入开展丘陵山区农田宜机化改造需求摸底,根据丘陵山区地形、地貌特点以及不同作物生产需求,因地制宜明确田间道路、田块长度宽度与平整度等宜机化要求,提出适宜不同地形特点的改造技术方案。完善丘陵山区农田宜机化改造技术标准和评价规范,构建农田宜机化改造标准体系。强化投入成本与收益分析的测算分析,推动各方面资金投入开展宜机化改造,持续改善农机通行和作业条件。
三、推进作业服务模式创新
积极发展“新型农业经营主体+全程机械化+综合农事服务中心”“新型农业经营主体+适度规模+全程机械化”“新型农业经营主体+规模化+特色优势产业+全程机械化”等机械化生产、社会化服务多样化模式,引领丘陵山区农业机械化发展。加快推动种养品种、栽培制度、养殖模式、生产规模及产后加工等全方位“宜机化”,大力推动良种良法良田良机良制相配套。加快提升丘陵山区农业机械化技术推广服务能力,通过政府购买服务等方式,引导多元社会力量积极参与公益性技术推广。

第八章 加快推动农业机械化智能化、绿色化
一、推动智能农机装备技术创新
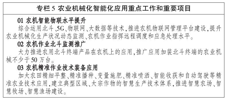
推动农机导航、农机作业管理和远程数据通信管理等技术系统集成,加快农机装备作业传感器、智能网联终端等关键技术攻关,推进农机作业监测数字化进程。围绕农田精细平整、精准播种、精准施肥、精准施药,创制智能化机具装备,提升精准作业技术水平。推进北斗自动导航、ISOBUS(农机总线)、高压共轨、动力换挡、无级变速、新能源动力、机电液一体化等技术在农机装备上的集成应用,加快创新发展大型高端智能农机装备,推进畜禽水产养殖装备信息化、智能化,促进智慧农业示范应用。
二、示范运用智能化技术
积极引导高端智能农机装备投入农业生产,加快提升农机装备“耕、种、管、收”全程作业质量与作业效率。大力推广基于北斗、5G的自动驾驶、远程监控、智能控制等技术在大型拖拉机、联合收割机、水稻插秧机等机具上的应用,引导高端智能农机装备加快发展。加快播种、施肥施药、收获等环节智能装备的广泛应用,推动设施园艺、畜禽水产养殖、农产品初加工的机械化、自动化、智能化装备应用。
三、推进机械化生产数字化管理
加快机械化生产物联网建设,推广应用具有农机作业监测、远程调度、维修诊断等功能的信息化服务平台,实现对重要农时机械化生产的信息化管理与调度。推广应用手机 APP、人脸识别、补贴机具二维码管理和物联网监控等技术,加快农机购置补贴业务全流程线上高效安全办理。提升农机试验鉴定、安全监理、质量监督等业务信息化管理水平,努力实现农机购置补贴、试验鉴定、安全监理、质量监督等数据信息互联互通,提升政策实施质量和效率。大力推进农机智能装备数据服务标准体系建设,引领农业机械化管理、农机作业监测、农机作业服务供需对接向数字化转型,做好机械化生产数据安全管理


四、推进农机节能减排
加快绿色智能农机装备和节本增效农业机械化技术推广应用,推进农机节能减排,助力实施农业碳达峰、碳中和。支持推动非道路移动机械排放标准由国三升级国四,实施更为严格的农机排放标准,因地制宜发展复式、高效农机和电动农机装备,减少废气排放。大力示范推广节种节水节能节肥节药农业机械化技术,加快侧深施肥、精准施药、节水灌溉、高性能免耕播种等机械装备推广应用,减少种子、化肥、农药、水资源用量。加大粪肥还田、秸秆还田离田、残膜捡拾回收等农业废弃物回收及资源化利用适用高效机械装备的研发推广力度,支撑循环利用农业废弃物。培育壮大新型农机服务组织,提供高效便捷农机作业服务,提升作业效率,降低能源消耗。全面实施农机报废更新补贴政策,加快淘汰能耗高、作业损失大、安全性能低的老旧农机,促进农机安全生产、节能减排和结构调整。 第九章 做大做强农业机械化产业群产业链
一、壮大农机作业社会化服务
培育壮大农机作业服务公司、农机合作社、农机服务专业户等农机社会化服务主体,鼓励农机服务主体创新服务方式,推进农机社会化服务向农业生产全过程、全产业延伸,推动农业适度规模经营,促进小农户和现代农业发展有机衔接。支持农机社会化服务区域中心建设,推广“全程机械化+综合农事”服务模式,广泛开展农业生产托管。加强救灾防灾专用农机装备储备建设,提升农机应急抢收抢种抢烘及排涝抗旱服务能力。鼓励大中专毕业生、退伍军人、科技人员等创办领办新型农机服务组织,引导鼓励农机服务主体与家庭农场、种植养殖大户、农民合作社及农业企业等规模生产主体构建农业生产服务联合体,探索实现农机互助、设备共享、互利共赢的有效方式,提高农机使用效率。
二、推动农机销售、维修及零配件供应产业发展
引导农机流通体系,完善农机售后服务功能,提升售后服务水平,便利农民购买、维修、使用农机。深入贯彻落实国务院关于取消农业机械维修技术合格证核发的决定,制定农业机械维修服务规范,推动农机维修服务方式创新,激发农机维修市场活力,为农机手提供便捷高效的维修服务。积极推动运用大数据平台技术建设便捷高效的农机销售、维修及零配件供应网络,提升农机流通信息化、规模化水平。
三、推进农机技能培训和职业教育发展
推动农机职业技能开发体系建设,强化大纲制定、教材编写、课件选推等基础工作,有效利用企业现场设备和场所开展培训服务,充分发挥农机培训机构、生产企业、农机合作组织等社会力量的主体作用,壮大农机实用技能培训规模,提高农机技能培训质量。引导相关高校面向农业机械化转型升级开展新工科研究与实践,构建产学合作协同育人项目实施体系。推动实施产教融合、校企合作,支持优势农机企业与学校共建共享工程创新基地、实践基地、实训基地,加快农机职业技能教育发展。

第十章 切实加强农机安全管理
一、严格落实安全监管责任
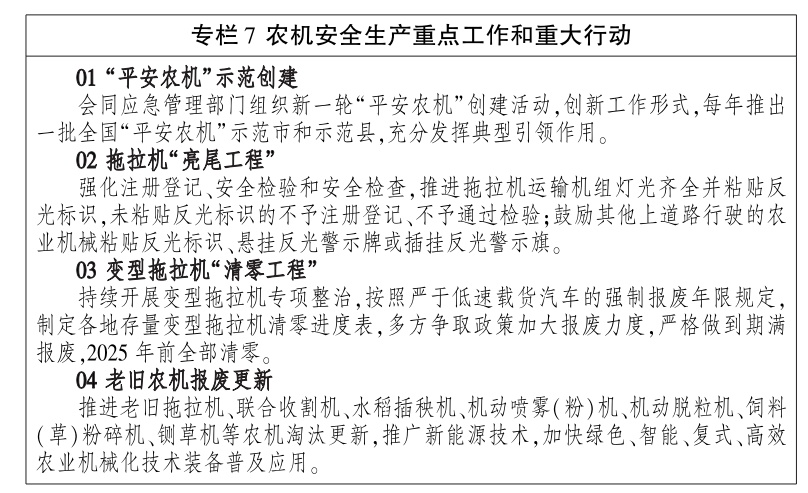
深入学习贯彻习近平总书记关于安全生产重要论述,树牢安全发展理念,统筹发展和安全,坚持管行业必须管安全、管业务必须管安全、管生产经营必须管安全,建立健全农业农村部门牵头,农机安全监理机构、农业综合执法机构和行政审批机构分工负责的农机安全生产监管责任制。严格履行安全监管职责,依法核发拖拉机和联合收割机牌证,做好驾驶人培训和考试管理,严格农机安全技术检验。强化安全检查和隐患排查,加强重要节假日、重要农时和重要活动等关键时点的安全生产督导检查,严查严处违法违规行为。建立手扶变型运输机等只有运输功能、无农田作业功能的变型拖拉机退出机制,加快清零。切实加强安全生产监管执法,有效遏制农机发生较大以上安全事故。
二、不断提升安全监管能力
深化“平安农机”创建活动,将创建工作纳入政府安全生产考核内容,优化创建方案,完善选拔推荐机制,每年推出一批全国“平安农机”示范市和示范县。深入开展全国“安全生产月”“安全宣传咨询日”和安全宣传“五进”活动,创新宣传形式、丰富宣传内容,提升安全宣传效果。常态化组织农机事故应急演练,加强事故原因分析,完善预防措施,规范农机事故处理认定。加强农机安全监管和应急救援,更新升级基层农机安全监管装备,推进农机安全监管信息化建设,推进农机安全监管数据全国系统内实时共享。加强农机安全监管队伍建设,组织开展岗位知识和技能培训,实现岗位练兵常态化,推行专业岗位持证上岗,培养造就高素质农机安全监管队伍。突出加强乡村农机安全监管力量建设,推进农机安全“网格化”管理。
三、推进驾驶培训制度改革
贯彻国务院“放管服”改革要求,落实全国人大常委会关于修改《中华人民共和国道路交通安全法》的决定,做好农机驾驶培训机构由“资格管理”向“监督管理”的转换。进一步拓宽培训渠道,鼓励农机教学、生产、推广、社会化服务等机构发挥优势开展驾驶培训业务,解决农民学机难、学机不方便的问题。完善拖拉机和联合收割机相关培训制度规范,优化培训内容,创新培训方式,强化驾驶培训工作事中事后监管,提高培训质量,严把考试关口,确保农机手全面掌握安全生产知识和驾驶操作技能。

第十一章 强化支持发展政策举措
一、编制并实施农机装备补短板行动计划
紧盯农业产业发展需求,分区域、分产业、分品种、分环节全面摸清农业机械短板,组织制定农机短板技术装备需求目录,引导科研院所和农机企业等向农业机械补短板聚焦用力。联合有关部门、有关地区和优势领军企业,聚焦解决“一大一小”问题,开展大型大马力高端智能农机装备和丘陵山区适用小型机械推广应用先导区建设,谋划农机装备研发创新重点项目。科学布局和建设“现代农业装备”“设施农业工程”学科群重点实验室、全程机械化科研基地,为农机农艺融合研究创造条件。推动产学研深度融合,支持开展智能农机装备、农业机器人等重点项目研究。推动智能农机装备技术重点实验室和协同创新中心建设,支持地方打造农机产业链发展高地和农机装备创新联盟、基地,主动服务研发制造需求,拓展农机应用场景,培育壮大应用主体,加大政策牵引推动,持续优化市场环境。健全完善农机试验鉴定大纲和农业机械化标准体系,促进科技成果转化应用。
二、强化政策支持投入
稳定实施农机购置与应用补贴政策,充分发挥政策实施的导向作用,着力稳重点、扩范围、优服务、强监管、提效能,突出优机优补、奖优罚劣,加大对智能、高端安全农机装备支撑力度,持续提升政策实施精准化、规范化、便利化水平。开展农机购置综合补贴试点,选择部分有条件、有意愿的省份和中央直属垦区探索创新补贴资金使用与管理方式,实施购置补贴与作业补助、贷款贴息、融资租赁承租补助等相结合的补贴方式。加大农机报废更新补贴力度。支持农机服务主体开展深松深耕、机播机收和生产托管服务,落实好东北黑土地保护性耕作行动计划免(少)耕播种作业补助政策。推动设施农业用地、新型农业经营主体建设用地、农业生产用电、税费减免等相关政策落实落地,鼓励集体经济组织、农机社会化服务组织等主体以各种形式开展机库棚、机耕道、烘干机塔等基础条件建设,加强农机抢种抢收抢烘服务能力建设。结合高标准农田建设等工作,积极推进地方政府债券和有关资金支持开展丘陵山区农田宜机化改造。推动创新农机金融保险服务,探索将权属清晰的大型农机装备纳入农村资产抵押担保融资范围,鼓励开展农机保险。创新国际交流模式,以农业服务贸易为抓手,带动农机优势产能走出去,服务“一带一路”建设,推动先进农机技术及产品“走出去”。
三、加强人才队伍支撑
把“人才强机”作为农业机械化全程全面和高质量发展的重大战略,坚持“服务发展、人才优先、以用为本、创新机制、高端引领、整体开发”的方针,推进农业机械化人才队伍建设。围绕提升科技创新能力,增强农机装备研发制造供应链产业链自主可控水平,引导和推动高等院校、科研院所、优势领军企业以及行业协会、学会等各相关方发挥自身优势,全方位培养、发现、引进创新型、应用型、复合型及领军型农机科研人才。围绕提升公益服务能力,大力开展技术推广、试验鉴定专业技术人员的培训和再教育,建设素质过硬、作风扎实、结构合理、充满活力、开拓创新的农业机械化公益服务人才队伍。围绕提升执法监管能力,加强农机安全监管执法人员教育培训,积极发展乡村安全监理管理员或协管员队伍,切实筑牢农机安全生产监管防线。鼓励支持乡村农机人员参加高素质农民培育计划和学历提升行动,大力开展农机作业服务人员技能培训等职业教育,遴选培养农机使用一线“土专家”,不断壮大基层农机实用人才队伍。
四、提升法治保障能力
推动各级农业机械化管理干部和技术服务人员深入学习贯彻习近平法治思想,积极学习宣传农业农村和农业机械化法律法规,不断提升自觉运用法治思维、法治方式推动发展、化解矛盾、解决问题的能力。全面贯彻落实全国人大常委会农业机械化促进法执法检查要求,加强推动农业机械化高质量发展的法治保障。落实国务院“放管服”改革的部署要求,做好农机维修管理规定、拖拉机驾驶培训管理办法等规章制度的修订,持续推进依法行政建设。强化农业机械化法律法规普法宣传,创新宣传教育方式,推动法律法规进村进户,将普法融入日常管理服务工作中,切实提高农民机手、农机企业、农机服务组织自觉守法意识和依法维权能力,营造良好法治氛围。

第十二章 强化规划实施保障
一、加强组织领导
各级农业农村部门要把规划实施列入重要议事日程,做好各省农业机械化发展规划与本规划的衔接,制定具体措施,明确实施要求,组织调动全系统力量,确保规划任务落到实处。充分发挥国家和省级农业机械化发展协调推进机制的作用,加强统筹协调,合力推进“十四五”农业机械化发展。积极争取各级党委政府的重视支持,推动将农业机械化发展列入粮食安全党政同责考核、乡村振兴考核内容,加快农业机械化向全程全面和高质量发展升级。
二、加强督促指导
组织各地开展以基本实现农业现代化为目标的农业机械化发展目标任务研究,以规划为指引,分区域、分产业、分品种、分环节明确各地“十四五”农业机械化发展的目标任务、存在的短板弱项及相应的政策举措,并定期评估工作进展落实情况,推进规划落细落小。研究制定基本实现农业机械化评价指标和监测办法,开展农业机械化全程全面高质量发展情况监测,构建全面统计、区域评价、定向监测相结合的农业机械化发展动态监测体系,及时发布监测结果,指导规划实施。适时委托第三方机构开展规划实施情况评估,及时发现解决规划实施过程中的问题,推动完成好规划目标任务。
三、动员社会参与
充分调动社会各界支持农业机械化、关心农业机械化发展的积极性和主动性,搭建社会广泛参与平台,构建政府、社会、市场协同推进的工作格局。因地制宜、分类指导,及时总结推广各地推动农业机械化转型升级的好经验、好做法,发挥好典型引领作用。主动加强与新闻媒体的沟通合作,多渠道、多形式开展宣传报道活动,切实加大对农业机械化宣传的力度、广度和深度,讲好农业机械化故事,营造全社会广泛关注和支持的良好氛围。
本文选编自“农业农村部官网”,智通财经编辑:秦志洲




