智通财经APP获悉,12月31日,发改委公众号消息称,发改委印发《国家骨干冷链物流基地建设实施方案》。方案提出,到2025年,布局建设100个左右国家骨干冷链物流基地,基本建成以国家骨干冷链物流基地为核心、产销冷链集配中心和两端冷链物流设施为支撑的三级冷链物流节点设施网络。
原文如下:
国家发展改革委印发《国家骨干冷链物流基地建设实施方案》
为贯彻落实党中央、国务院有关决策部署,按照“十四五”规划《纲要》《“十四五”冷链物流发展规划》等有关工作安排,近日,国家发展改革委印发《国家骨干冷链物流基地建设实施方案》(发改经贸﹝2021﹞1809号,简称《方案》),对“十四五”时期国家骨干冷链物流基地布局建设作出系统安排。
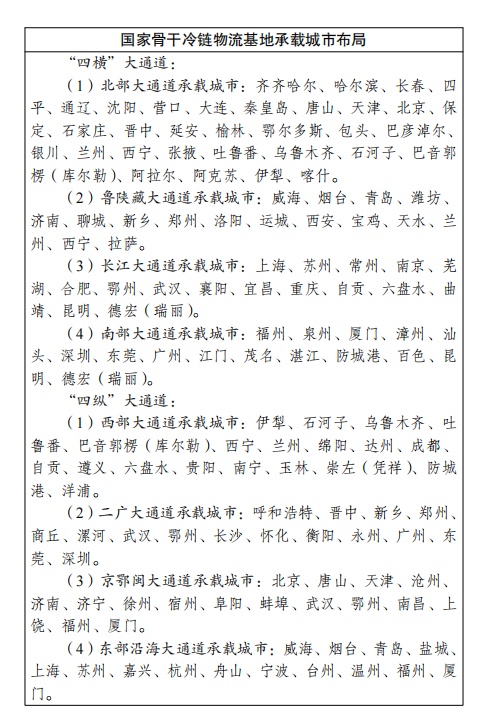
“十四五”期间,将围绕支撑构建“四横四纵”的国家冷链物流骨干通道网络,结合农产品生产、流通空间格局、大型消费市场以及冷链物流基础设施区域分布,依托国家骨干冷链物流基地承载城市开展基地建设。到2025年,布局建设100个左右国家骨干冷链物流基地,基本建成以国家骨干冷链物流基地为核心、产销冷链集配中心和两端冷链物流设施为支撑的三级冷链物流节点设施网络,带动提升冷链物流规模化、集约化、组织化、网络化运行水平,推动农产品产运销一体化运作、全程“不断链”水平明显提高,有效发挥冷链物流在支撑农产品规模化生产、调节跨季节供需、减少流通环节损耗浪费、平抑市场价格波动、扩大优质供给等方面的重要作用。
《方案》明确了国家骨干冷链物流基地建设的7方面重点任务:一是整合集聚存量资源,优先支持利用存量冷链物流设施资源建设国家骨干冷链物流基地,结合实际加强存量冷链物流设施改扩建。二是推动基地互联成网,加强与产销冷链集配中心等的高效联通,构建干支线运输和两端集配一体化运作的区域冷链物流服务网络。三是促进相关产业发展,依托基地促进农产品产业链上下游联动整合,打造冷链物流与产业融合发展新生态。四是支撑城乡居民消费,畅通特色农产品出村进城通道,推动冷链物流服务网络向中小城镇和具备条件的农村地区下沉,打造“上行下行一张网”。五是加快数字化发展步伐,推动基地存量冷链物流设施数字化升级,加快传统冷库等设施设备智慧化改造升级。六是提高绿色低碳发展水平,鼓励基地对在用设施开展节能改造,推广合同能源管理、节能诊断等模式,鼓励使用绿色、安全、节能、环保冷藏车及配套装备设施。七是强化安全保障能力,完善基地应急检验检测检疫预案,保障食品药品消费安全,建立基地疫情监测预警机制,筑牢疫情外防输入防线。
下一步,国家发展改革委将指导省级发展改革委、承载城市人民政府等有关方面,分年度统筹组织做好国家骨干冷链物流基地布局建设工作,并通过相关政策渠道支持基地范围内符合条件的项目建设。

本文选编自“发改委公众号”,智通财经编辑:熊虓。




