智通财经APP获悉,12月6日,郑州市发改委公布《郑州市数据中心产业发展规划(2021-2025年)(征求意见稿)》。根据《规划》,到2025年,郑州市打造为具有全国影响力的数据中心产业基地,建成全国一体化算力网络国家枢纽节点核心城市。互联网数据中心直接投资及带动投资规模超过1800亿元,互联网数据中心业务收入及关联产业年均收入超过850亿元。
原文如下:
关于《郑州市数据中心产业发展规划(2021-2025年)(征求意见稿)》公开征求 意见的公告
数据中心作为重要的新型基础设施,是郑州市推进国家中心城市现代化建设的重要抓手,也是全面助力郑州市数字经济发展的重要支撑和保障。根据市委、市政府工作安排,市发展改革委组织编制了《郑州市数据中心产业发展规划(2021-2025年)(征求意见稿)》。现向社会公开征求意见,欢迎社会各界提出意见建议。
公开征集意见时间为:2021年12月6日至12月14日(公示期7个工作日原因:市发展改革委已征求过各区县(市)及市直有关部门意见)。
郑州市数据中心产业发展规划(2021-2025年)
(征求意见稿)
郑州市发展和改革委员会
2021年11月
目录
前 言
一、 数据中心产业的意义
二、 发展基础和面临形势
(一) 互联网数据中心发展成效显著
(二) 边缘数据中心多样化发展建设
(三) 超算中心支持科研与经济发展
(四) 数据中心绿色节能水平待提升
(五) 数据中心关联产业链正在形成
(六) 郑州具备发展数据中心有利条件
(七) 面临的形势与存在的主要问题
三、 总体要求
(一) 指导思想
(二) 基本原则
(三) 发展体系
(四) 发展目标
四、 优化数据中心空间布局
(一) 集约建设基本功能保障区,满足智慧城市数据需求
(二) 积极发展产业核心发展区,全面助力数字经济发展
(三) 适度发展产业转移拓展区,加速区县产业转型升级
五、 实施绿色低碳发展行动
(一) 推广绿色技术产品,有效降低能源消耗
(二) 提高能源供给能力,优化资源利用模式
(三) 完善节能管理体系,强化绿色技术保障
六、 提高数据中心支撑能力
(一) 构建先进数据中心网络,全面提升网络支撑能力
(二) 加强算力基础设施建设,构建算力服务中心城市
七、 加快发展数据中心业务
(一) 持续优化IDC业务结构,满足多区域多样化需求
(二) 稳步发展边缘计算业务,实现云边业务协同发展
(三) 加速超算业务融合创新,全面融入经济社会领域
(四) 积极培育数据服务业务,充分释放数据要素价值
八、 壮大数据中心关联产业
(一) 做强电子信息制造关联产业,提高产品供给能力
(二) 加快培育配套设施产业,打造数据中心产业增长点
(三) 发展软件和信息服务关联产业,激发产业发展活力
(四) 加快壮大网络安全产业,提升网络安全品牌影响力
九、 完善数据中心保障措施
(一) 健全组织机制
(二) 完善政策体系
(三) 加强人才建设
(四) 完善监管服务
前 言
数据中心产业是指以数据生产、采集、存储、计算、分析为特征的各类经济活动集合,主要包括数据中心设施建设、数据中心业务和数据中心关联产业。随着数字经济的快速发展,数据成为新的关键生产要素。数据中心是数据资源集约的关键设施,数据中心业务是数据有效应用和价值实现的核心能力体现,数据中心关联产业是当前最活跃的产业之一。
为贯彻党中央国务院关于“要加快5G网络、数据中心等新型基础设施建设进度”的指示,落实国家发展改革委、工信部等关于数据中心发展的政策措施,完成《河南省“十四五”新型基础设施建设规划》《中共郑州市委关于制定郑州市国民经济和社会发展第十四个五年规划和二〇三五年远景目标的建议》《郑州市新基建建设示范区规划(2021-2025)》等有关数据中心的部署,打造中部最强数据中心,争取建成全国一体化大数据中心国家枢纽节点核心城市,支撑郑州数字经济发展和数字郑州建设,特制定本规划。规划期2021-2025年。
一、数据中心产业的意义
数据中心作为重要的新型基础设施,是郑州市推进国家中心城市现代化建设的重要抓手,也是郑州市加快构建数据产业生态、更好发挥数据价值、培育新的经济增长点、全面助力数字经济发展的重要支撑和保障。
数据中心是郑州市数据生态体系的基石。党的十九届四中全会首次将数据列为与劳动、资本、土地、知识、技术、管理并列的生产要素,《关于构建更加完善的要素市场化配置体制机制的意见》提出加快培育数据要素市场。抢占数据价值先机,加快构建数据生态体系成为抢占未来经济社会发展主动权和制高点的重要手段。数据中心作为数据存储、计算、应用的关键基础设施,是数据资源集约、数据能力构建、数据高效利用的集中体现。加快整合全市数据资源,吸引国家部委、互联网公司等外部数据资源入驻,积极布局数据中心是郑州市数据价值化探索、数据参与生产分配试点、数据产业发展的前提和基础。
数据中心是郑州市数字经济发展的底座。2021年10月18日,习近平总书记在中共中央政治局就推动我国数字经济健康发展进行第三十四次集体学习中指出,要站在统筹中华民族伟大复兴战略全局和世界百年未有之大变局的高度,统筹国内国际两个大局、发展安全两件大事,充分发挥海量数据和丰富应用场景优势,促进数字技术与实体经济深度融合,赋能传统产业转型升级,催生新产业新业态新模式,不断做强做优做大我国数字经济。数据中心在很大程度决定了企业核心竞争力,成为传统产业数字化的新引擎。郑州市智能制造、智慧物流、车联网等对边缘数据中心、云数据中心具有大量的数据处理需求,数据中心在全市的数字经济发展中发挥越来越大作用。
数据中心是打造郑州市新的经济增长点的关键业务领域。数据中心带来较高直接收入和间接收入,我国数据中心市场规模从2015年的518亿元增至2020年的2238亿元,年复合增长率达到28%。根据中国信息通信研究院测算,在算力产业中每投入1元,平均带动3-4元的经济产出。数据中心带动相关产业发展,有助于郑州市发展服务器、云平台软件、培训服务等ICT产业以及电气系统、空调系统等数据中心配套设施产业,提高产业供给能力。数据中心作为云计算、工业互联网、人工智能等数字技术的“粮仓”,有助于加速数字产业化发展。近年来郑州市互联网、人工智能、网络安全等新兴产业加速发展,产业数字化转型积极推进,为数据中心发展提供了广阔空间。
数据中心是郑州市建设全国一体化算力网络国家枢纽节点核心城市的基础。《全国一体化大数据中心协同创新体系算力枢纽实施方案》明确在京津冀、长三角、粤港澳大湾区、成渝、贵州、内蒙古、甘肃、宁夏等地布局建设全国一体化算力网络国家枢纽节点(以下简称“国家枢纽节点”),并提出“后续,根据发展需要,适时增加国家枢纽节点”。我国中部地区尚未布局国家枢纽节点,郑州市建有国家级互联网骨干直联点、国家超级计算郑州中心,是全国最重要的通信枢纽与综合交通枢纽之一,经济发展水平、人口规模等在中部位居前列,具备作为核心城市联合周边地区共同争取国家枢纽节点的优势条件。
数据中心是落实郑州市碳达峰碳中和工作的重要组成部分。加强全市数据中心顶层设计、统筹规划,推广先进绿色产品、加大新能源供给、完善节能管理体系,加大“老旧小散”数据中心整合改造;支持企事业单位自建数据中心业务向互联网数据中心迁移,集中为产业数字化转型提供云服务,能够有效提高能源利用效率,降低数据中心单位业务收入二氧化碳排放量,有利于郑州市实现碳达峰碳中和的目标。
二、发展基础和面临形势
郑州市数据中心发展成效显著,截至2020年底,全市拥有5个在用大型、超大型互联网数据中心,成为我国中部地区重要的算力设施基地。以人工智能、软件和信息服务、IT设备制造为主体的数据中心关联产业正在形成。
(一)互联网数据中心发展成效显著
依托网络条件与区位交通等优势,郑州已成为我国中部地区互联网数据中心规模最大、发展水平最高、影响力最大的城市之一,为发展数字经济提供了强大的算力保障。
互联网数据中心(IDC)规模快速增长。截至2020年底,全市共有16个在用IDC,包括4个超大型IDC、1个大型IDC和11个中小型IDC,其中,4个超大型IDC分别是中国联通的中原数据基地、中国移动(河南郑州航空港区)数据中心、中国移动(河南郑州高新区)数据中心、数字中原公司的中原大数据中心,1个大型IDC是河南联通的郑州二长数据中心。全市IDC机房建筑总面积约50万平方米,在用机架、在用服务器约为2万架、14万台,机架设计规模、服务器设计规模约为8.1万架和80万台服务器。全市共有6个在建IDC,包括1个超大型IDC、2个大型IDC和3个中小型IDC,机架设计规模、服务器设计规模约为3.8万架和40万台服务器。另外,河南联通的中原数据基地、中国移动(河南郑州航空港区)数据中心正在扩容中,预计2021年交付的机架数约为7000架和2500架。
互联网数据中心呈现集聚发展态势。全市IDC分布在郑州高新技术产业开发区(高新区)、郑州航空港经济综合实验区(航空港区)、郑东新区、金水区、郑州经济技术开发区(经开区)、二七区、管城区、荥阳区等8个区。从在用IDC情况看,高新区、航空港区、郑东新区的机架设计规模占比分别为53.1%、24.8%和13.7%,合计达到91.6%;高新区、航空港区、郑东新区的在用机架占比约为56.6%、17.8%和13.9%,合计为88.3%;高新区、航空港区、金水区的在用服务器占比达到66.6%、16.0%和7.5%,合计为90.1%,郑东新区的占比为4.8%。总体来看,以高新区、航空港区、郑东新区为主体的IDC发展布局模式已经形成并逐步稳固。
郑州市在全国互联网数据中心布局中居于重要地位。中原数据基地是中国联通在全国的12个超大型IDC之一,也是中国联通在中部六省唯一的新一代IDC节点。中国移动在郑州建设的中国移动(河南郑州航空港区)数据中心、中国移动(河南郑州高新区)数据中心的机架设计规模分别达到2万架和1.8万架,是中国移动的十一大节点数据中心之一,两个数据中心相距70公里,互为热备份,网络优势显著。中国电信在郑州部署了河南省天翼云资源池,打造成为中原地区的核心节点,目前正在推进中原天翼云中心建设,机架能力达到2万架。腾讯、阿里、京东等大型互联网公司入驻郑州的数据中心。阿里把郑州作为北方核心业务节点,承载阿里云、淘宝、支付宝等业务;腾讯依托位于郑州的数据中心提供视频分发和直播业务,是北方最大的核心数据资源节点。奇虎360在郑州设置北方核心节点,提供企业云盘等新型业务。
基础电信企业在全市互联网数据中心市场中占据主导地位。从在用IDC规模来看,基础电信企业机架设计规模、在用机架、服务器设计规模、在用服务器在全市互联网中心市场中的占比约为85.9%、86.9%、78.7%和93.2%,处于显著领先位置;第三方数据中心企业主要有河南数字中原数据公司、景安公司、伊恩公司,目前的市场份额较小。郑州豫能公司、河南惠众大数据公司正在推进IDC建设,机架设计总规模约为2万架。
全市数据中心企业建立了较为完善的建设运营机制。从基础设施建设来看,基础电信企业主要采用独立或主导建设IDC机房的模式,机房选址、土地与水电资源对接、土建工程、配套设施安装等工作均由企业独立或主导完成,机房规模大,对机房拥有独立产权,拥有丰富、独立互联网带宽资源。数字中原公司、景安公司等第三方数据中心企业在郑州的IDC机房以自建为主,企业具备IDC机房规划、设计、建设以及机房运维管理等能力;通过引进多家基础电信企业的网络资源,能够为客户提供多线路接入服务,互联网带宽资源受制于基础电信企业。从运营模式看,主要客户均为互联网公司、政府、金融机构以及工业企业等行业企业,以服务器托管、机房租赁、带宽出租以及增值业务等传统业务为主,在全部IDC业务中占比超过70%,同时正在加快发展IDC云业务,2020年郑州移动公司云业务增速超过100%。从全市数据中心业务发展情况看,基础电信企业的客户群体较为稳定、业务影响力较大,第三方数据中心企业的中小型客户的市场拓展能力与产品定制化能力较强。
(二)边缘数据中心多样化发展建设
郑州市政府部门及下属事业单位、重点行业企业及其他事业单位高度重视数字化转型,政府部门及下属事业单位逐步将政务信息系统迁移至全市统建或租赁的政务云。重点行业企业及其他事业单位建设部署了一批边缘数据中心(自有数据中心),是全市数据中心体系的重要组成部分,根据估算,全市重点行业企业及其他事业单位自有的在用服务器超过20万台。
政府部门积极推进政务信息系统“上云”。为提升政务数据安全保障、政务系统资源利用效率与运营维护水平,郑州市政府部门加大了政务系统“上云”力度。通过分析市级政府部门数据中心建设状况,市大数据局实现大部分市级政务系统的集中部署,主要通过租用基础电信企业云资源的方式,满足政务系统的计算和存储需求。市公安局等部门积极开展“上云”工作,租用了约1600台服务器,是自有服务器数量的2.6倍。
重点行业企业及其他事业单位主要利用自有数据中心满足计算与存储需求。参与调研的52家单位均部署了或计划部署自有数据中心,中原银行、郑州银行等企业除自建数据中心之外,还租用了基础电信企业的IDC。通过分析参与调研的企业数据中心发展建设情况,在用数据中心建筑面积、机架设计规模、在用机架、在用服务器规模分别约为1.8万平方米、4000架、1440架、5300台;在建数据中心建筑面积、机架设计规模约为2.4万平方米、2000架。惠济人民星云卫星大数据产业基地等数据中心项目正在推进过程中。
重点行业企业及其他事业单位数据中心规模与管理模式呈现较大差异性。金融、数字技术、工业企业等行业的大型企事业实施数字化转型时间较早,数据处理需求大,数据资源丰富,数据中心规模远超其他行业企业。中原银行租用了3000台服务器,在建的自有数据中心机架设计规模达到2000架;郑州银行在用的自有数据中心服务器有1300台。河南航天金穗、宇通客车公司分别有2000台、935台服务器。医疗、教育、工业等行业中小型单位的数据中心规模较小,服务器从数台到100多台,平均约为20台。在数据中心管理模式方面,大型企业一般都设立了专门的数字化部门,并且为数据中心配备了专业的管理与运维人员,具备较强的管理维护能力,能够快速提供数据服务。
(三)超算中心支持科研与经济发展
国家超级计算郑州中心(以下简称“郑州超算中心”)于2020年建成并投入运行,是我国第7家国家超级计算中心、河南省首个国家级重大科研基础设施。
郑州超算中心软硬件设施先进。郑州超算中心配备的高性能计算设施在规模、峰值计算能力等方面均处于目前国际先进水平,计算能力达到100PFLOPS,存储系统容量100PB,网络系统带宽200GB/S,采用浸没式相变液冷技术,电能使用效率(PUE)值仅为1.04。中心提供了先进计算服务、应用开发基础环境和行业应用软件平台,满足高性能计算、大数据、人工智能等需求。
支撑国家重大战略与区域经济社会发展。郑州超算中心确立了数字经济、精准医学、生物育种、高端装备、人工智能、国土资源管理等八大服务领域,为科技创新提供算力支撑,促进技术创新驱动发展。郑州超算中心成立应用服务团队,开展了黄河模拟器与数字黄河全生态模拟仿真建设、基于多模态数据的肺癌智能诊断关键技术研究与示范应用、人类重大疾病蛋白质氨基酸多样性图谱及其应用研究、基于大数据分析的智能精细预报关键技术研究等重大课题项目.
(四)数据中心绿色节能水平待提升
全市数据中心企业、超算中心采取了普通风冷、封闭冷通道、热管背板、液冷等多种制冷技术,降低电能利用效率(PUE)。企事业单位数据中心PUE值较高,节能降耗空间大。
各类数据中心之间PUE值存在较大差异。根据调研分析,互联网数据中心PUE值低于边缘数据中心的PUE值。全市在用互联网数据中心PUE平均值约为1.6,约有60%互联网数据中心PUE值大于1.5,部分PUE值达到1.8;约有40%的互联网数据中心PUE值在1.3-1.5之间。由于采用了新型绿色节能技术,全市在建互联网数据中心PUE值基本小于1.5。金融、医疗、教育、数字技术、工业等重点行业的32个数据中心PUE平均值约为2.1,其中,17个数据中心的PUE值大于或等于2,9个数据中心的PUE值等于或小于1.5。郑州超算中心采用浸没式液冷技术,PUE值仅为1.04,达到了绿色数据中心的要求。
各类数据中心用电量约为郑州市全社会用电量的2%。通过对河南联通、河南移动、河南电信以及景安公司等数据中心企业部分IDC用电量的分析,2020年8个IDC的用电量约为4亿度,根据推算,全市IDC用电量约为5亿度,接近郑州市社会用电量的1%。根据对政府部门、事业单位、重点行业企业的35个在用数据中心用电情况的分析,2020年全年用电量约为0.09亿度(900万度),在建数据中心的用电量约为0.87亿度。基于对已调研各类单位数据中心能耗的分析及其在全市中占比的估算,2020年基础电信企业之外的其他各类单位数据中心的用电量约为8亿度电。数据中心企业与其他各类单位数据中心用电总量达到了约13亿度电。
(五)数据中心关联产业链正在形成
郑州市人工智能、软件和信息技术服务、网络安全、大数据、IT设备制造等数据中心关联产业快速发展,数据中心关联产业正在成为全市新的经济产业增长点。
数据服务业初见成效。数据标注产业发展水平领跑全省,根据全国企业信用信息公示系统提供的信息,郑州市有5家数据标注企业(全省11家),两家企业进入2020年《互联网周刊》数据标注公司排行前15名。加快建设数字郑州“城市大脑”,推进政府数据资源整合,在政务、金融、交通、医疗等领域积累了大量数据资源,为开展公共数据流通交易奠定良好基础。
人工智能产业实现突破。高新区、金水区、航空港区和郑东新区是全市人工智能产业发展集聚区,核心企业100余家,关联企业近千家,初步形成大型龙头企业为引领、中小微企业蓬勃发展的格局。2020年,全市人工智能产业核心业务收入超过100亿元,基于高分辨率工业锥束CT的智能工业检测系统、智能消费级无人机、视频身份识别系统等处于全国领先地位。人工智能创新能力快速提升,全市建成了郑州人工智能研究院、机器人感知与控制河南省工程实验室、河南省脑科学与脑机接口技术重点实验室、无人驾驶智联汽车试验基地等创新平台,郑州超算中心部署了最新的人工智能计算框架。
软件和信息技术服务业成为全市数字经济重要引擎。“十三五”期间,全市软件和信息技术服务业初具规模,形成了全国北斗应用技术产业知名品牌创建示范区等品牌。高新区、金水区、郑东新区集中了全市主要的软件和信息技术服务业。2020年,全市软件和信息技术服务业产值约为450亿元,经认证的软件企业超400家,占全省软件企业总数的80%以上。
网络安全产业发展态势良好。涌现出信大捷安、山谷网安、金惠计算机等100多家网络安全企业,聚集了信息工程大学、郑州大学、中国电子科技集团公司第二十七所等科研院校。2020年,全市网络安全产业业务收入突破200亿元,同比增长30%。依托信大捷安、山谷网安、金惠计算机等企业,成立移动信息安全关键技术国家地方联合工程实验室、国家保密局涉密信息系统检测中心河南分中心、密钥管理中心等研发机构。
IT设备制造业开始全面布局。高新区加快建设智能制造基地与“飞腾+麒麟+安全”产业生态园,聚焦服务器等先进IT设备,大力发展嵌入式软件、集成电路设计等相关产业,服务器产业生态逐步形成。航空港区积极推进服务器产业基地建设,规划年产20万台服务器。中原鲲鹏生态创新中心、超聚变公司等服务器相关产业研发、生产制造机构落户郑东新区,为郑州市先进IT设备制造产业实现跨越式发展奠定扎实基础。
(六)郑州具备发展数据中心有利条件
郑州市在数据中心建设基础、网络支撑能力、区位交通、经济社会发展、建设与运营成本等方面,具有发展高质量数据中心、打造国家枢纽节点核心城市的良好条件。
数据中心建设基础方面,根据工信部《全国数据中心应用发展指引(2020)》,在武汉、郑州、南昌、长沙、太原、合肥以及济南、石家庄等8个城市中,2019年郑州的大型及以上数据中心机架设计规模约为2.1万架,位居第二位。三大基础电信企业均在郑州建设了大型或超大型互联网数据中心,第三方数据中心企业加快布局,全市数据中心体系初步建成。
网络支撑能力方面,郑州于2013年建成国家级互联网骨干直联点,是中部地区仅有的两个骨干直联点之一。2020年,郑州国家级互联网骨干直联点持续扩容,总带宽达到1360G,位居全国第3位(仅次于广州、北京),实现了对河南、山东、山西、北京、江苏等省市流量疏通。郑州的互联网省际出口达26个方向,互联网内平均时延(26.29ms)、网间平均时延(28.59ms)均居全国第2位。郑州、开封、洛阳国际互联网数据专用通道共开通带宽320G,实现了河南自贸区全覆盖。郑州部署了中部地区首台域名L根镜像服务器,汇聚周边省份乃至全国域名解析数据,通信枢纽和信息集散中心地位大幅提升。
区位交通方面,郑州地处我国地理中心,是我国最重要的航空、铁路、公路交通枢纽之一,是全国普通铁路和高速铁路网中唯一的“双十字”中心,米字形高铁网正加快成型。以郑州枢纽为核心的“米”字形高速铁路网经济圈,覆盖周围1000公里城市,近7.9亿人口,交通设施极为便利。
经济社会发展方面,2020年,全市国内生产总值12003亿元,一般公共预算收入完成1259.4亿元,居中部城市第二位。常住人口1260万人,居中部城市第一位,以人工智能、软件和信息技术服务、网络安全为代表的数字产业初步建成,电子商务、社交娱乐等互联网业务蓬勃发展,产业数字化加速转型,均对算力基础设施产生了大量需求。人才供给能力增强,2020年全市本专科在校学生达到116万人,位居中部城市首位。
建设与运营成本方面,郑州工业用地价格在中部省会城市中处于中间水平,工商业电价、大工业电价以及人力成本低于大部分的中部省会城市。郑州在互联网数据中心成本方面具有一定优势,有利于数据中心企业开展运营。
综合来看,郑州是我国中部地区数据中心发展条件最好的城市,完全具备成为国家枢纽节点核心城市的实力。
(七)面临的形势与存在的主要问题
数据中心总体发展形势向好,党中央国务院高度重视以5G、数据中心为代表的新基建,各地纷纷布局数据中心。郑州市数据中心建设取得显著成效,同时也面临一些亟待解决的问题。
1.数据中心产业面临的形势
从全国形势看,2020年3月4日,中共中央政治局常务委员会会议强调“加快5G网络、数据中心等新型基础设施建设进度”,正式对数据中心的发展建设做出了指示。2020年以来,国家发展改革委、工信部等部委发布了《关于加快构建全国一体化大数据中心协同创新体系的指导意见》《全国一体化大数据中心协同创新体系算力枢纽实施方案》《新型数据中心发展三年行动计划(2021-2023年)》等政策文件,对全国数据中心发展思路与目标、整体布局、绿色节约建设、数据中心核心技术等提出了具体要求,为郑州市发展数据中心指明了方向。根据全国数据中心的发展需要,适时增加国家枢纽节点。
从区域形势看,港澳台之外的我国31个省级行政区划均对数据中心发展目标、空间布局、节能降耗等进行了规划,数据中心成为各地建设热点。中部地区,湖北省提出加快推进长江云、中国电信中部大数据中心、武钢大数据中心、中金数谷武汉超算中心等大数据中心建设,积极争取纳入全国一体化大数据中心布局,武汉提出谋划建设国家超算中心,到2022年底形成全国一流的强大算力平台;湖南省提出支持长沙证通云谷数据中心、湖南磐云数据中心、中国电信长沙分公司麓谷数据中心、湖南移动长沙西片区数据中心、中国联通长沙云数据中心等项目,长沙大力推动中国联通大数据中心、中移支付大数据产业园、湖南地理空间大数据应用中心等项目;安徽省提出支持各地建设大规模超级计算中心,合肥提出提供高性能计算、智能计算,低时延、高附加值的数据存储与处理等服务,加快争创国家超算中心。东部地区,北京、上海、广东等省市出台政策,加大节能降耗管控力度,积极打造世界领先的高端数据中心发展集群,统筹城市内部和周边区域的数据中心布局。西部地区,贵州、内蒙古、甘肃、宁夏等地夯实网络基础,承接全国范围的后台加工、离线分析、存储备份等非实时算力需求,打造面向全国的非实时算力保障基地。
从全省形势看,郑州市发挥“极核”作用引领全省数字经济发展。郑州市作为省会城市和国家中心城市,基础设施完善,公共资源丰富,不断聚集着人才、资金、技术等要素资源,成为中部崛起、黄河战略实施的引领者和实践者。2020年,郑州市数字经济总量接近5000亿元,占全省数字经济规模比重超三成,在GDP中的比重达到41.4%,是全省唯一超过全国平均水平(38.6%)的城市。数字经济核心产业增加值为1206亿元,占全省核心产业比重超过40%;产业数字化增加值超过3000亿元,占全省产业数字化比重超过20%。数据中心在全省处于核心地位,服务器规模远超其他各市,具备引领全省数据中心发展的条件。


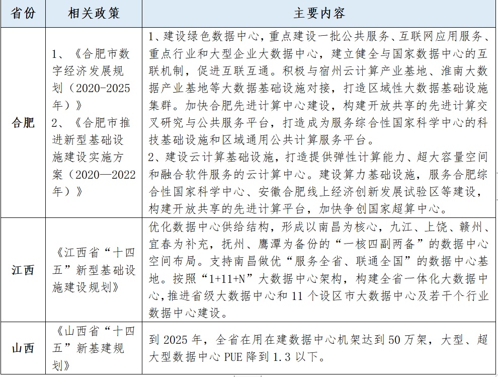
表 1 中部省市数据中心政策列表
2.数据中心产业存在的主要问题
全市数据中心产业主要存在以下问题:
一是全市数据中心能耗较高。通过对全市各类数据中心能耗情况的调研分析,在用互联网数据中心的PUE平均值约为1.6,约有60%的互联网数据中心PUE值大于1.5,部分PUE值达到1.8;企事业单位数据中心(边缘数据中心)由于IT设备分散部署、节能技术比较落后,超过70%的边缘数据中心PUE值大于1.5,超过50%的边缘数据中心PUE值大于2.0,能耗过高问题突出。今后需要通过大力推广应用绿色技术产品与解决方案、加快升级改造“老旧小散”数据中心等方式,逐步减小能耗。
二是互联网数据中心业务结构有待优化。通过对基础电信企业、景安公司、数字中原公司等企业的调研,目前主机出租、机架出租、带宽出租等传统业务占主体地位,增值业务、云业务等高附加值业务少,云业务占比不足30%,业务发展模式较为单一。总体来看全市IDC业务仍以销售基础设施资源为主,业务竞争力弱、业务收入低,对其他产业带动作用小。今后应加强对IDC产出的评估,支持企业大力发展云业务、数据服务等高价值业务,加快培育一批云服务商。
三是数据中心与关联产业之间尚未形成协同发展格局。郑州市各类数据中心需要大量服务器、存储设备、网络设备、配套设施以及云平台软件、网络安全软件等产品,随着数据中心规模快速扩大,对数字技术产品、配套设施需求相应增加;同时,郑州市的数据中心也为大数据、人工智能、动漫、网络游戏等对数据计算与处理有大量需求的产业提供了核心基础设施。郑州市近年来在全面布局数字技术产业,在服务器、大数据、动漫等领域具备了较好基础,具备初步的数据中心产品供给能力。从目前情况看,郑州市数据中心与相关产业仍然独立发展,今后需要推动数据中心企业与相关企业之间深化合作,形成互助互利、联合共赢的发展格局。
四是数据中心产业关键要素不完善。全市尚未建成适应互联网数据中心及关联产业发展的教育培训体系、人才体系,数据中心节能降耗管理、用电用水、资金扶持等政策有待完善。数据资源采集、确权、流通、交易等数据要素制度仍不健全,对国家部委、互联网企业、行业企业的数据资源集聚能力有待提升。互联网数据中心、大数据、人工智能、云计算等领域的高端人才缺乏,关键核心技术创新能力有待提升。
三、总体要求
(一)指导思想
以习近平新时代中国特色社会主义思想为指导,深入贯彻党的十九大和十九届二中、三中、四中、五中、六中全会精神,牢记习近平总书记在河南与郑州视察时的嘱托,认真落实习近平总书记关于建设全国一体化大数据中心的重要讲话精神,遵循国家和全省统筹部署,争取建成全国一体化算力网络国家枢纽节点核心城市,打造中部最强数据中心。发挥郑州市承东启西、连南接北、交通便利、网络支撑能力强等优势,立足郑州、服务河南、面向中部、辐射全国,以建设数据强省、构建数字经济能力底座为目标,打造集约化、规模化、绿色化数据中心集群,按需发展IDC云业务,加快发展数据服务业,实现数据中心、数据资源顶层统筹和要素流通。支持千行百业“上云用数赋智”,强化产业数字化支撑,做大电子信息制造关联产业,培育数据中心配套设施产业,发展软件和信息服务关联产业,做强网络安全产业,构建“区域协同、产业协同、云边协同、算用协同”发展格局,为建设现代化国家中心城市、打造更高水平的高质量发展区域增长极提供强大支撑。
(二)基本原则
统筹规划,协同推进。加强数据中心产业顶层设计,统筹全市数据中心空间布局,推进互联网数据中心、边缘数据中心、超算中心协同发展,加快部署高质量数据中心集群,形成集聚效应,营造数据强市品牌,带动关联产业集聚,充分发挥数据中心作为算力基础设施的支撑作用。
绿色集约,安全可靠。坚持数据中心绿色可持续发展的原则,加快节能低碳技术应用,改造升级“老旧小散”数据中心,支持企事业单位“上云用数”,推进服务器等资源集约部署,提升能源利用效率。加强对数据中心基础网络、云平台、数据和应用的安全保障,确保关键信息基础设施安全。
创新驱动,产业带动。围绕“强链、补链、延链”,坚持技术创新与产业创新,依托数据中心的算力和数据资源,促进大数据、人工智能、数字文娱等产业发展,以企业“上云”带动产业数字化转型,推动产业链协同创新。
政府引导,市场主导。加强统筹协调和规范管理,遵循国家政策要求,完善数据中心土地、用能、水、土地等方面的政策,发挥政府引导作用。发挥数据中心企业主体作用,引导市场有序发展,调动产学研协同发展积极性。
(三)发展体系
按照数据中心高质量发展要求,以数据中心集群建设、数据中心核心业务、数据中心关联产业、产业数字化转型支撑为重点,构建数据中心产业发展体系。以互联网数据中心(IDC)、边缘数据中心、超级计算中心为基础建设绿色数据中心集群,统筹全市各区县数据中心布局;以IDC业务、边缘计算业务、超级计算业务、数据服务为依托构建云边协同的业务体系,夯实数据中心产业发展基础;以电子信息制造关联产业、数据中心配套产业、软件和信息服务关联产业、网络安全产业等为主线完善关联数字产业生态,带动数字经济发展;以云资源为基础支持千行百业万企数字化转型,推动传统产业提升竞争力。
数据中心业务与关联产业存在紧密联系,两者相互促进发展。互联网数据中心业务、边缘计算业务、超算业务组成了数据中心业务体系,是整个数据中心产业的基础,数据中心业务与数据服务业务构成了整个数据中心产业链的中游。各类高效IT设备及零部件、输配电设备等配套设施产业属于数据产业链的上游,为数据中心提供必需的基础设施,随着互联网等产业以及云业务加速发展,互联网数据中心已经成为IT设备的主要应用场所,为IT设备产业提供了巨大市场空间。软件和信息服务关联产业、产业数字化支撑相关产业构成数据中心产业链下游,人工智能产业、以动漫为代表的数字文娱产业以及应用软件产业对计算能力、数据存储能力有很高要求,产业数字化转型加速各行业“上云上平台”,产业链下游各个行业均需要数据中心提供强大的资源服务能力。随着数据中心规模扩大,网络安全、数据安全、系统安全已成为数据中心企业的重要任务,为网络安全产业提供了战略机遇。

图1 郑州数据中心产业发展体系
——数据中心集群建设。以金水区、二七区、中原区、管城区为主体建设全市数据中心基本功能保障区,重点发展面向智慧城市需求的低时延业务;以航空港区、郑东新区、高新区、经开区为主体建设数据中心产业核心发展区,打造云边协同、产业协同的重点发展区域;以其他区县为主体建设数据中心产业转移拓展区,主要承接新增业务发展需求。围绕三大功能区域,打造集约化、绿色化、智能化的高质量数据中心集群。
——数据中心业务体系。面向互联网、金融、教育、工业等行业,大力发展以云业务为重点的IDC业务,打造数据中心业务体系主体,为数字经济核心产业与数字化转型提供高质量资源服务;面向车联网、工业互联网、高清视频等领域,积极发展边缘计算业务,打造郑州市数据中心业务新增长极;面向数字经济、精准医学、生物育种等领域,做强超算业务,提高全市业务发展质量;利用数据资源优势,开展数据采集、计算、清洗、开发、应用等全流程市场化服务,培育数据服务能力。
——数据中心关联产业。发挥算力基础设施优势与数据要素价值作用,围绕“强链、延链、补链”,做强做大数据关联产业。依托郑州市电子信息制造业基础,面向数据中心需求,研发服务器芯片、整机柜服务器、液冷服务器、冷板式液冷服务器、存储设备、网络设等新产品,做强电子信息制造关联产业;以云平台软件、数据中心相关服务、人工智能、数字文娱等为重点,发展软件和信息服务关联产业;以通信电源、先进制冷系统等为重点,积极发展数据中心配套设施产业,提高数据中心产业供给能力;以网络安全等为重点,强化郑州市在网络安全产业领域的优势,夯实网络安全发展品牌。
——产业数字化支撑。全面融入郑州市产业数字化转型,从数字化供需两方面提高服务保障能力。加快培育云服务商,完善云产品体系,提高上云服务能力,满足大中小型企业各类数字化转型需求;加强对企事业单位的“上云”工作培训,增强对“上云”价值的认识。促进云服务商、数据中心企业、传统企业加强合作,构建一体化运营服务机制。

表2 郑州数据中心重点工程表
(四)发展目标
到2025年,全市形成算力基础设施完善、业务体系协同推进、数据关键要素价值显著、数字化转型带动能力突出、关联产业链齐备的数据中心产业体系,成为中部最强数据中心集群,打造为具有全国影响力的数据中心产业基地,建成全国一体化算力网络国家枢纽节点核心城市,助力数字经济持续快速发展,为建设具有显著国际影响力的现代化国家中心城市提供完备、强大的算力、算法、数据、应用资源服务。到2025年,互联网数据中心直接投资及带动投资规模超过1800亿元,互联网数据中心业务收入及关联产业年均收入超过850亿元。
——数据中心一体化格局基本形成。全市形成布局合理、绿色低碳、技术先进、算力规模与数字经济增长相适应的数据中心发展格局,打造集约化、规模化、绿色化的数据中心集群,互联网数据中心、边缘数据中心、超算中心实现一体化、协同化发展,各区县形成梯次布局发展模式。到2025年,全市互联网数据中心可用机架规模达到9万架(单机架功率平均为6kW),机架利用率超过70%,在用服务器规模达到100万台,算力规模进入全国重点城市前列。十四五期间,互联网数据中心投资达到370亿元,带动相关领域投资超过1500亿元。
——数据中心绿色化、集约化水平显著提升。全市数据中心绿色发展水平不断提高。高密度集成高效电子信息设备、整机柜服务器、冷板式液冷服务器、新型机房精密空调、浸没式液冷、余热回收利用等节能技术新型节能技术得到广泛应用,绿色数据中心建设成效显著,单位业务收入的能耗指标下降20%以上,可再生能源利用率提高到20%以上,建成不少于3家国家绿色数据中心。新建云数据中心PUE不高于1.3,单机架平均功率达到6千瓦。“老旧小散”数据中心升级改造快速推进,改造后的计算型云数据中心PUE不高于1.3,IT设备总功率不超过改造前。新建边缘数据中心PUE不高于1.5,改造后的边缘计算中心PUE不高于1.6。全市互联网数据中心年综合能耗、二氧化碳排放量与未经过绿色化、集约化处理相比,均下降20%以上。
——数据中心业务体系实现协同化高效发展。全市数据中心企业实力显著增强,建成完善的数据中心业务体系。到2025年,互联网数据中心核心业务收入超过100亿元,云业务占比超过50%。互联网数据中心业务覆盖河南全省,辐射中部省份以及北京、上海等应用需求强烈城市,建成一批承接国家部委、大型央企的数据应用中心。边缘计算业务与车联网、工业互联网等协同发展,到2025年全市建成20个左右具备云边协同能力的超低时延边缘数据中心。超算业务全面支撑郑州市重大科研与经济社会发展,建成覆盖尖端超算、通用超算、行业超算的业务体系,计算能力在全国超算中心实现领先。数据加工处理、数据交易、数据应用分析等数据服务核心技术研发能力显著增强,数据服务业营业收入超过50亿元。
——数据中心关联产业高质量发展。到2025年,以数据为关键要素的关联产业生态繁荣发展,创新能力持续提升,关联产业收入超过700亿元。其中,服务器等电子信息制造关联产业规模超过200亿元,具备研发设计、生产制造、服务等一体化研发生产体系,成为中部城市服务器技术最先进、生产能力最强的基地。数据资源创新服务能力充分体现,依托数据资源的软件和信息服务关联产业的应用创新能力显著增强,业务收入达到300亿元。网络安全产业具备自主创新能力,数据中心关联的安全芯片、安全软件等产业规模超过200亿元,成为我国重要的网络安全产业基地之一。
——产业带动与辐射能力显著增强。互联网数据中心对全市产业数字化转型的服务能力显著提升,根据大型企业、中小型企业的需求特点分类提供基础设施类云服务、平台系统类服务、业务应用服务,提高各行各业数字化水平。到2025年,累计“上云”企业数量达5万家。全市数据中心企业用于支撑企业“上云”的服务器数量超过20万台,IT设施集中化建设优势进一步显现。数据中心企业、云平台服务商、传统企业、政府部门等多方合作推进机制完善有效。

表3 郑州数据中心产业发展指标表
四、优化数据中心空间布局
根据各区县的城市定位、资源基础、经济发展水平、产业结构引导数据中心建设,分类分区部署数据中心,在全市范围内规划布局数据中心基本功能保障区、数据中心产业核心发展区、数据中心产业转移拓展区等三大区域,实现分区(县)分类梯度布局、统筹发展,打造一体化绿色数据中心集群。
(一)集约建设基本功能保障区,满足智慧城市数据需求
金水区、二七区、中原区、管城区组成基本功能保障区。重点满足新型智慧城市的低时延、高速率业务需求,加强大型、超大型新建互联网数据中心项目管理,适度控制互联网数据中心规模,按需建设部署边缘数据中心,积极发展以数据资源为关键要素的大数据、人工智能等产业。
建设集约化、绿色化、智能化互联网数据中心。支持郑州移动、郑州电信、郑州联通配合省级公司升级改造互联网数据中心,发展高附加值的互联网数据中心。鼓励基础电信公司分阶段、分步骤有序改造老旧落后的互联网数据中心,2023年底之前,改造完成PUE值为1.5及以上的互联网数据中心,2025年底之前,改造PUE值为1.3以上的互联网数据中心。逐步关闭存储型、容灾备份型互联网数据中心(不包括基础电信企业机房)以及PUE值超过2.0的互联网数据中心。
按需建设部署边缘数据中心。面向金水区、二七区、中原区、管城区内的数字政府、数字金融、智慧教育、智慧医疗等低时延业务需求,构建城市内的边缘算力供给体系,支撑边缘数据的计算、存储和转发,支持中原银行、郑州市第二人民医院、郑州科技学院等单位打造一批绿色节能、具有引领示范作用的边缘数据中心。引导边缘数据中心与变电站、通信机房等城市基础设施协同部署,保障其所需的空间、电力等资源。
稳步推进“老旧小散”数据中心改造。针对PUE值在1.5以上的数据中心,支持企事业单位关闭数据中心,把数字化业务迁移至互联网数据中心,使用互联网数据中心提供的云服务,加快实施“上云”工程。对于无法迁移至互联网数据中心的业务,支持企事业单位应用高密度、高效率的IT设备和配套设施系统,加快改造“老旧”边缘数据中心,支持“小散”数据中心加速迁移、整合,提高数据中心能源利用效率。鼓励全市医疗、学校等单位开展升级改造工作,打造一批示范数据中心。
(二)积极发展产业核心发展区,全面助力数字经济发展
航空港区、郑东新区、高新区、经开区组成郑州市数据中心产业核心发展区。支持河南联通、河南移动、河南电信等在核心区加大建设力度,提高郑州市在互联网数据中心全国布局中的地位,积极发展面向车联网、工业互联网等领域的边缘数据中心,支持超算中心全面融入经济社会发展,建成覆盖各种类型的数据中心体系,全面引领郑州市数据中心集群发展。除了已经审批、列入建设计划的项目之外,适度控制新建存储灾备类互联网数据中心规模。
优化互联网数据中心发展布局。加快推进一批互联网数据中心重大项目,打造具有全国知名度与影响力的互联网数据中心集聚区,引领中部地区互联网数据中心发展。支持河南联通持续推动中原数据基地建设,建设成为中国联通公司在中部地区主要的互联网数据中心基地。支持河南移动加速建设中国移动(河南郑州航空港区)数据中心、中国移动(河南郑州高新区)数据中心,建设成为全国规模最大、技术最先进的互联网数据中心基地之一。支持河南电信建设中国电信中部智慧基地,面向中部地区提供云服务。支持河南数字中原数据公司、景安公司等第三方数据中心企业加大建设力度,增强数据中心发展活力。支持数据中心企业由冷数据、静态数据备份为主的存储类数据中心向支撑人工智能、区块链、数字文娱等产业的计算型和人工智能算力型数据中心升级。
发展边缘数据中心促进数字经济发展。发挥高新区、航空港区、经开区、郑东新区的产业优势,面向5G+工业互联网、车联网、远程医疗等应用场景,支持企业建设高质量边缘数据中心,构建“云边协同”的数据中心体系,围绕数据资源采集、计算与应用开发,推动发展数字产业化。支持宇通客车公司建设客车新能源数据中心,全面助力发展智能驾驶产业,打造全国领先的客车行业无人驾驶产业基地;支持视博公司建设“中原互联网+交通”大数据产业园数据中心,建设基于ETC(Electronic Toll Collection)联网运营数据的机动车出行服务大数据平台;支持博睿公司加快建设数据中心,提高生物医学大数据分析与应用技术研发能力,助力发展生物大数据产业。支持传统企事业单位与数据中心企业开展合作,建设或升级改造数据中心,满足绿色节能发展要求。到2025年底,产业核心发展区内的边缘数据中心服务器规模达到15万台。
(三)适度发展产业转移拓展区,加速区县产业转型升级
上街区、惠济区、新郑市、新密市、巩义市、荥阳市、登封市、中牟县等8个区县(市)组成数据中心产业转移拓展区。发挥产业转移拓展区在土地、电、水等方面的优势与传统产业特点,适度承接基本功能保障区、产业核心发展区转移的互联网数据中心业务,按需建设部署边缘数据中心。
适度发展布局互联网数据中心。结合基本功能保障区、产业核心发展区IDC供需状况,适时启动IDC建设,承接互联网企业、国家部委、大型央企等组织机构的数据需求,提供云资源、计算、存储、备份等服务,推进全市IDC一体化发展建设。根据IDC业务发展需求与用能指标要求,支持郑州豫能等企业发展建设IDC,打造为传统企业转型发展IDC业务的示范企业。
积极建设一批高质量边缘数据中心。支持各区县(市)结合产业发展需求,加强与数据中心企业合作,推动边缘数据中心建设与新兴产业培育、产业转型升级融合发展,建设一批满足本地产业需求的边缘数据中心。支持人民数据管理有限公司、中科光启空间信息技术有限公司加快建设惠济人民星云卫星大数据产业基地,加快发展以卫星遥感、空天信息大数据为载体的大数据产业。支持中铝郑州有色金属研究院建设中国铝业卓越技术中心数据服务平台,打造铝业领域的全国数据中心。支持河南移动针对新密耐材等行业数字化转型需求,发展建设边缘数据中心,促进传统行业部署5G+工业互联网。
专栏1:高质量数据中心集群建设工程
支持建设全国一体化算力网络国家枢纽节点核心城市。成立国家枢纽节点核心城市推进工作小组,围绕数据中心规模、节能降耗、优惠政策、数据中心网络升级等内容,制定详细的发展建设方案,明确郑州市在发展数据中心方面具有的优势以及对国家建立全国一体化大数据中心协同创新体系的重要作用。
开展新型数据中心集群示范。支持数据中心企业加大建设力度,完善布局,进一步提升郑州在全国数据中心布局中的定位,推进河南联通中原数据基地、中国移动(河南郑州航空港区)数据中心、中国电信中部智慧基地、中原大数据中心、景安总部数据中心、郑州豫能数据中心、上汽大数据中心等重大项目加快实施,构建国家新型工业化产业示范基地(数据中心)。
开展新型边缘数据中心试点示范。面向原材料、装备制造、智能交通、远程医疗等行业,支持郑州的工业企业、基础电信企业、软件企业等开展深度合作,积极参加基于5G和工业互联网等重点应用场景的边缘数据中心应用标杆评选,打造5个以上标杆工程,在全省乃至中部地区形成引领示范效应。
整合改造“老旧小散”数据中心。根据国家建设绿色数据中心建设要求,鼓励河南移动的英协路、长椿路、白沙数据中心,郑州联通的二长数据中心、中原路数据中心以及河南联通的中原数据基地等PUE值高于1.6的数据中心,结合国家和河南省相关要求进行整合改造,逐步达到PUE值为1.3的目标。
五、实施绿色低碳发展行动
认真落实国家和河南省有关碳达峰碳中和相关要求,加强全市数据中心能耗的管控力度,鼓励数据中心企业采用节能技术降低能耗,有序推进数据中心绿色节能改造。到2025年,实现数据中心单位业务收入二氧化碳排放量下降20%。
(一)推广绿色技术产品,有效降低能源消耗
面向IT设备、制冷和散热系统、供配电系统等领域,支持全市数据中心企业加快应用先进绿色技术产品,引导互联网数据中心走高效、清洁、集约、循环的绿色发展道路。支持河南联通、河南移动、河南电信、数字中原、景安公司创建一批国家绿色互联网数据中心,发挥引领示范作用。到2025年,全市大型、超大型互联网数据中心PUE值不超过1.3。
积极推广部署高效IT设备。支持河南联通、河南移动、河南电信、景安公司、数字中原公司等数据中心企业以及企事业单位在新建机房或者机房改造过程中,结合动力环境系统、电源系统的适配状况,积极部署高密度集成IT设备、高转换率电源模块、模块化机房等高效IT设施。鼓励郑州市的IT设备厂商与数据中心企业加强合作,围绕服务器、存储设备、网络设备等开展节能技术研发,提高IT设备资源利用率。支持有条件的数据中心企业采用虚拟化技术,探索建设软件定义数据中心。
加快部署高效制冷系统。支持河南联通、河南移动、河南电信、景安公司、数字中原等企业采用AHU(Air Handle Unit)风墙节能技术、氟泵型机房风冷精密空调、冷水空调系统、蒸发冷却、热管背板、行级空调、封闭冷/热通道高密度机柜等节能技术,有效降低IDC能耗。鼓励河南联通中原数据基地、中国移动(河南郑州航空港区)数据中心、中国电信中部智慧基地等具备条件的机房采用浸没式液冷服务器等新型制冷技术。支持数据中心企业、企事业单位在建设边缘数据中心过程中,采用利用微型液冷、喷淋液冷等制冷技术,有效降低能耗。
加速部署高效供配电系统。围绕供电、变压、电源等领域,优化供配电系统设计,降低电力设备、制冷设备等能耗。推动企业根据数据中心送电距离、负荷容量及电源性质等,合理选择供电电压,通过变压器位置靠近负荷中心、减少电压层次等方式减少线路损耗。支持河南联通、河南移动、河南电信等企业的大型、超大型IDC采用错峰储能、分布式供能、市电直供、高压直流供电、不间断供电系统节约运行模式、优化数据中心配电线路等技术或策略,有效降低IDC能耗。
(二)提高能源供给能力,优化资源利用模式
强化互联网数据中心能源、水资源、土地、公共设施等资源供给,加大可再生能源使用力度,提高数据中心绿色化水平。
积极采用多种能源能源供给方式。针对河南联通中原数据基地、中国移动(河南郑州航空港区)数据中心、中国移动(河南郑州高新区)数据中心、中国电信中部智慧基地等PUE值不超过1.3的超大型IDC,支持采用直供电等优惠措施。探索建设分布式高效能源互联网,及时有效的接入新型能源网络,推动数据中心能源供需信息的实时匹配和智能化响应。支持各类数据中心企业探索利用锂电池、储氢和飞轮储能、磷酸铁锂电等作为数据中心多元化储能和备用电源装置,加强动力电池梯次利用产品的推广应用。鼓励数据中心探索企业采用余热回收利用等技术,为周边建筑提供热源,提高能源再利用效率。
加大可再生能源使用力度。支持河南联通、河南移动、河南电信、数字中原等企业探索建设分布式光伏发电、燃气分布式供能等配套系统,加强对太阳能、生物质能等可再生能源的利用;支持新建IDC向新能源发电侧建设,就地消纳新能源,高效利用清洁能源和可再生能源、优化用能结构,到2025年,争取实现新建大型、超大型IDC可再生能源利用率超过25%,提升能源高效清洁利用水平。鼓励数据中心企业参与可再生能源市场交易,直接与可再生能源发电企业开展电力交易。争取把河南联通中原数据基地、中国移动(河南郑州航空港区)数据中心、中国移动(河南郑州高新区)数据中心、中国电信中部智慧基地等打造为利用可再生能源的示范数据中心。
有效降低数据中心耗水量。鼓励郑州市的各类IDC采用闭式冷却塔节水装置、蒸发风冷和加湿系统等技术,原则上新建IDC禁止使用开式冷却塔。鼓励使用中水、再生水,推进水资源循环利用,减少清洁水消耗量。结合郑州市水资源实际状况,建立水资源利用效率(WUE)指标体系,定期开展WUE评测,促进数据中心企业完善节水措施,提高节水能力。
鼓励利用存量建筑资源。在保障数据中心安全的前提下,根据电力、交通、水资源等状况,鼓励数据中心企业与郑州市工业企业加强合作,把具备条件的郑州市老厂房、废弃厂房、闲置仓库等改造为数据中心,节约土地资源与建设成本、缩短建设周期,充分利用已有资源,降低数据中心建设过程中对周边环境的影响。支持创新应用散热节能新技术,探索利用废旧矿坑、矿洞、落后通信局站等设施建设数据中心。
(三)完善节能管理体系,强化绿色技术保障
加强对全市互联网数据中心能效的全流程管控,促进数据中心企业采用高效绿色产品,实现节能降耗目标要求。加快培育一批绿色数据中心服务商,提高绿色技术服务保障水平。
打造绿色节能全流程管理体系。结合河南省与郑州市的节能降耗工作要求,制定优惠政策,支持数据中心企业在设计、施工、采购和运维等关键环节全面落实绿色数据中心建设要求。设计阶段,数据中心企业应制定完善的节能降耗方案,加强对数据中心企业在使用IT设备、制冷和散热系统、供配电系统以及清洁能源利用系统等方面的管理,确保运行阶段长期处于节能状态。施工阶段,鼓励数据中心企业使用绿色电力和满足绿色设计产品评价等要求的绿色产品,最大限度节约能源资源。运维阶段,依据国家绿色数据中心试点评价指标体系等要求,定期对全市各类IDC以及规模超过50个机架的边缘数据中心的能效情况进行评估。依据“老旧小散”数据中心改造要求,制定详细改造计划,定期监督检查改造成效。建立全市统一的能源资源信息化管控平台,对接数据中心企业的能源管理系统,实现对能耗的实时管控。对年综合能耗超过1万吨标准煤或服务器超过1万台的数据中心开展能源计量审查,通过能源审查结果,征收差别电价电费。
构建绿色技术服务保障体系。抓住碳达峰碳中和带来的发展机遇,在全市加强先进适用的绿色技术、产品、运维管理方法、最佳实践的宣传力度。依托郑州大学、郑州超算中心、大型数据中心企业等单位,在郑州市培育一批绿色数据中心第三方检测评价、咨询机构、设计方案与运维管理等服务提供商,支持服务提供商与数据中心领域的供配电、制冷、IT和网络设备等厂商加强合作,构建产学研用协同发展的绿色数据中心技术服务保障体系,促进全市绿色数据中心与关联产业发展。
专栏2:数据中心节能降耗工程
开展全市绿色数据中心评价。依据《国家绿色数据中心试点评价指标体系(2017)》,综合评价全市各类数据中心节能、节水、资源综合利用等方面的状况,遴选绿色数据中心先进典型,引导国家机关、企事业单位优先采购绿色数据中心所提供的机房租赁、云服务、大数据等服务。优先推荐市级认定的绿色数据中心争取国家、河南省的相关政策支持。
开展绿色数据中心示范。支持河南联通中原数据基地、中国移动(河南郑州航空港区)数据中心、中国移动(河南郑州高新区)数据中心、中国电信中部智慧基地、中原大数据中心、上汽大数据中心等数据中心,积极申报国家工信部组织的国家绿色数据中心评选,加快绿色数据中心建设,引领全省数据中心走集约化、规模化、绿色化的发展道路。
先进节能技术应用示范。结合郑州市电力、供水等资源供给状况,加强先进节能技术导入,形成一批具有创新性的绿色技术产品、解决方案。建立符合郑州特点的高效IT设备、高效制冷设备、高效供配电系统等重点领域的先进技术产品目录,加快绿色数据中心先进适用技术产品推广应用。
数据中心新型能源技术示范。支持河南联通中原数据基地、中国移动(河南郑州航空港区)数据中心、中国移动(河南郑州高新区)数据中心、中国电信中部智慧基地、中原大数据中心等大型及以上数据中心通过建筑外搭设太阳能墙、自建分布式可再生能源电站、微电网、增量电网等方式利用可再生能源电力。鼓励数据中心采用余热回收利用措施,为配套建筑提供热源。
六、提高数据中心支撑能力
持续推进全市数据中心网络建设与升级改造,强化互联网数据中心的网络支撑能力。提升数据中心算力算效水平,支撑高频实时交互业务需求,实现新型数据中心算力供应多元化。
(一)构建先进数据中心网络,全面提升网络支撑能力
以数据中心高速互联应用需求为牵引,争取设立国家新型互联网交换中心,推进国家级互联网骨干直联点升级,优化网络结构,推动互联网数据中心与边缘数据中心组网互联。
争取设立国家新型互联网交换中心。推动基础电信企业、互联网公司、第三方数据中心企业、云服务商等联合建设运营,充分发挥各方积极性,谋划建设新型互联网交换中心。强化新型互联网交换中心的运营安全管理工作,部署防火墙、入侵检测等系统,实现网络安全防护;加强接入审核,完善信息安全管理系统。加强与省通信管理局协调沟通,建设网络质量安全监测系统,实现对交换中心运行质量的全方位监管。
持续扩容郑州国家级互联网骨干直联点带宽。根据互联网数据中心业务发展状况,支持网络管理部门、数据中心企业等加强沟通,扩容互联网省际出口带宽。提高网间流量疏导能力和互通效率,改善网络质量和安全性能,推动边缘数据中心实现基于5G的网络接入,带动全市互联网产业加快发展。
优化数据中心网络体系架构。支持新建数据中心采用虚拟机动态迁移和网络虚拟化的设计,提高海量数据的集中处理能力,提升网络资源的利用率,增强服务管理的灵活性,改善应用部署的简易性,为不同的应用服务提供流量隔离,限制网络故障的影响区域,降低网络运维成本。
积极采用新型网络技术。推动智能无损网络、RDMA(Remote Direct Memory Access)、可编程网络等技术在数据中心的应用,在新建数据中心建立应用试点。通过网络新技术实现高吞吐、低时延,加速计算和存储的效率,降低网络设备功耗,提高响应速度,实现互联、存储、计算“三网合一”,支撑数据中心企业构建统一融合的网络,提升网络支撑能力。
(二)加强算力基础设施建设,构建算力服务中心城市
推动互联网数据中心算力资源供需对接,争取建成全市互联网数据中心云资源接入与一体化调度机制,为不同区域、不同类型客户提供高质量算力服务,打造中部最强算力服务中心。
推广应用先进计算设备与技术。支持企业在新建数据中心以及数据中心改造过程中采用高密度集成IT设备,提高数据中心单体规模、单机架功率,到2025年IDC的平均机架设计功率不低于6kW。加快部署高性能、智能计算中心,推动CPU、GPU等异构算力提升。鼓励数据中心企业应用分布式存储、动态管理调度等技术,建设提供弹性计算能力、弹性存储空间等服务的云数据中心。鼓励企业采用模块化设备部署边缘数据中心,在边缘层快速建立一体化和实时化的数据处理体系。支持数据中心企业与IT设备制造厂商开展深度合作,推进互联网数据中心算力供应多元化。
加快建设全国算力服务中心。鼓励河南联通、河南移动、河南电信、景安公司、数字中原等数据中心企业在公有云、行业云领域探索开展多云管理服务,加强多云之间、云和数据中心之间、云和网络之间的一体化资源调度,依托全市的互联网数据中心集群构建统一的算力服务资源池。坚持立足郑州、服务河南、面向中部、辐射全国,为全省及中部地区提供云计算、智能计算等服务,深入实施“东数中算”,承接来自北京、上海等计算、应用需求强烈地区的服务,充分发挥郑州市的算力服务资源效能。依托丰富的算力资源开展招商引智,带动数据中心关联产业加快发展。
专栏3:数据中心支撑能力提升工程
强化互联网数据中心网络支撑。加快建设新型互联网交换中心、扩容郑州国家级互联网骨干直联点带宽、优化全市数据中心网络结构,提高数据中心网络支撑能力。推进郑州市的互联网数据中心集群与国家枢纽节点实现集群间网络直连,融入全国一体化大数据中心体系。推动基础电信企业、互联网企业、第三方数据中心企业共同建立数网协同联动机制,推动互联网数据中心用网需求和网络供给有效对接。
优化提升边缘数据中心网络。推动全市20个左右面向车联网、工业互联网、智慧医疗等领域具有云边协同能力的边缘数据中心开展组网工作,根据业务场景匹配边缘数据中心计算能力,为数字化转型提供实时的算力支撑。
提高数据中心算力水平。支持大型、超大型数据中心提高单机架功率,平均机架设计功率不低于6kW。推动建设提供弹性计算能力、存储空间和软件服务的云数据中心。加快部署智能计算中心,提升CPU、GPU等异构算力,支持应用FPGA(现场可编程门阵列)、NPU(神经网络单元)的使用。依据国家有关算力算效评估体系,结合互联网数据中心的直接经济效益,建立涵盖能耗、产出的综合评价体系。
七、加快发展数据中心业务
统筹推进互联网数据中心传统业务和云业务高质量发展,加快拓展以超级计算、边缘计算为代表的新型业务,建成中部地区数据中心业务核心承载基地。
(一)持续优化IDC业务结构,满足多区域多样化需求
面向省内外互联网、人工智能、金融、工业等企业提供IDC业务,满足计算、存储、云服务等需求,构建以IDC业务带动数字产业化发展、加速产业数字化转型的发展模式。
促进IDC业务高质量协同发展。适度发展主机托管、机架出租、带宽出租、VIP机房出租等IDC传统业务,控制传统业务规模,夯实IDC业务发展基础。鼓励河南联通、河南移动、河南电信、河南数字中原公司、景安公司、豫能公司等数据中心企业的大型、超大型IDC大力发展云业务,持续扩大云业务收入规模。争取到2023年云业务收入占比超过40%,到2025年占比超过50%,每机架直接产生的业务收入每年增速争取超过10%。到2025年,全市形成以传统业务为基础、以云业务为主体的IDC业务体系。
多种策略强力拓展IDC业务。构建以郑州为核心的全省IDC市场重点区域,支持各类数据中心企业加强市场拓展力度。加快推进全市政务数据中心集约化布局,打造一体化政务数据中心业务体系。深化IDC供需精准对接,大力扶持郑州市及全省电子商务、大数据、人工智能、数字文娱、金融科技、软件开发等企业使用IDC企业提供的云服务,以数据和算力吸引数字技术企业入驻郑州。积极推动全市及全省的金融、教育、医疗、工业等企事业单位“上云用数赋智”,以IDC为纽带加速产业数字化转型。建立郑州市与东部发达地区IDC市场需求对接机制,积极发展面向电子商务、智慧医疗、智慧教育、数字文娱、门户网站、网络视频等应用的中时延业务以及面向数据存储、数据备份、异地灾备、人工智能模型训练、虚拟现实/增强现实(VR/AR)渲染等业务的高时延业务,打造“东数中算”新模式,扩大业务覆盖范围。
积极支撑国家部委数据服务需求。重点依托中国联通、中国移动、中国电信的IDC资源,推动国家部委数字化应用、存储及区域数据中心落户郑州。支持建设中原粮农产业大数据中心,实施全国农业大数据试点示范工程。争取建设我国交通物流、黄河生态、网络安全等领域国家级行业数据中心的第二生产中心或数据存储中心,大力推进“国数中算”,扩大郑州市IDC在全国的影响力。支持数据中心企业、云服务商、软件企业、IT设备制造企业开展合作,加大对国家级行业数据中心服务支撑力度,开展行业数据资源分析应用。
(二)稳步发展边缘计算业务,实现云边业务协同发展
在全市范围内按需构建边缘数据中心,支撑边缘数据的采集、实时计算与分析,满足极低时延的新型业务发展需求。
发展工业边缘计算业务。支持工业企业推进“5G+工业互联网”建设,根据生产运营需求打造云边协同的生产数据处理体系。面向食品加工、新材料、铝深加工、纺织、生物医药等流程型制造业,依托边缘数据中心采集自动化系统的生产数据,开展生产数据实时分析,提升生产过程智能管控能力。面向电子信息制造、汽车及零部件制造、装备制造等离散型制造业,依托边缘数据中心采集工业机器人、数控机床等产生的数据,开展生产过程分析、加工质量分析等服务。
发展服务业边缘计算业务。发展车联网边缘计算业务,打造集技术研发、道路测试、示范运行、赛事等于一体的智能网联汽车试验示范基地,提供低时延高速率大带宽的数据服务。面向交通、医疗、教育、文化旅游、能源、公共安全等领域,支持构建郑州市的新型智慧城市边缘计算体系。面向低时延、高并发、大流量业务,提供模型训练、计算分析、数据挖掘等数据智能应用服务,满足VR/AR、超高清视频、联网无人机、智慧电力、智能安防等极低时延的新型业务应用需求,打造云边协同的数据处理新模式。
(三)加速超算业务融合创新,全面融入经济社会领域
围绕河南省基础科学研究、经济社会发展和产业数字化转型需求,支持郑州超算中心与科研院校、工业企业、IT企业等加强合作,提供计算服务和数据处理服务,建设成为引领数字经济的“高速引擎”、服务黄河流域生态保护和高质量发展国家战略的“超级大脑”、汇聚和培养高性能计算“人才高地”。
加强关键核心技术攻关与经济社会发展支撑。支持郑州超算中心联合郑州大学、省内外科研院校、骨干企业开展国产超级计算机系统的基础软件研发,突破自主可控的国产超算编译系统工具链、应用支撑软件库以及大规模应用系统等关键技术,构建国产异构超级计算机生态系统,助力郑州实现基础软件领域的突破。支持郑州超算中心与政府部门、企事业单位深化合作,推动超级计算与大数据、物联网、人工智能等技术融合,围绕数字经济、社会管理、精准医学、生物育种、环境治理、高端装备、人工智能、国土资源管理等八大领域开展应用,提升产业数字化与数字化治理水平,促进经济产业高质量发展。
积极拓展超算服务商业新模式。支持郑州超算中心根据行业特点研发部署新型超算系统,提高超算资源与计算能力利用效率,面向行业企业、科研院所、政府部门等各类客户提供超算服务,满足千行百业对商业化超算应用的需求。鼓励郑州超算中心积极与专用超算服务商、公有云服务商等开展合作,探索利用超算共享云、超算专用云等方式发展业务。
(四)积极培育数据服务业务,充分释放数据要素价值
依托互联网数据中心计算、存储、网络等资源,推动数据采集、标注、交易等业务发展,提高数据资源价值。
发展数据采集业务。提供高性能边缘数据中心算力保障,积极推广系统日志、网络爬虫等采集模式,建设车联网等专业数据采集实验基地,拓展机器视觉、自动驾驶、智能语音交互等新兴领域的数据采集业务。推动数据采集服务商研发图片、视频、语音以及3D模型等采集技术和工具,提升数据采集能力。鼓励数据标注、数据挖掘、机器学习等相关企业开展数据采集服务,推进数据基础服务能力一体化。
发展数据标注业务。依托数据中心集群建设,推动公共数据资源汇聚、开放共享,支持政务数据先行,鼓励数据标注企业参与政务数据标注业务,推动行业龙头企业在政务数据标注领域发挥优势,促进政务部门形成高质量政务数据集。支持校企合作共同推动机器学习、智能语音、智能视觉等技术在数据标注中的应用。依托天健湖大数据产业园、白沙大数据产业园等重点园区,支持有能力的数据标注企业向产业链上下游拓展,培育具有竞争力的数据服务集成商。支持数据标注产业向“机器+人工”模式迭代发展,促进龙头企业进行“众包+工厂”模式探索。推动点我科技、翊澳数据等数据标注龙头企业与本地中小型“工厂”合作,带动城镇、农村数据标注工厂发展,探索建设数据标注乡(村)。
探索开展数据交易业务。探索在郑州市成立数据交易机构,依托高算力、高安全的数据中心为交易双方提供集中、安全的交易环境。支持郑州市的数据交易机构与数据提供商、数据分析服务商、互联网企业以及数据使用单位等加强合作,开展数据确权、数据资产价值评估、数据交易规范规则、数据交易平台等研究,逐步建立健全数据交易模式。在充分保障各类数据安全前提下,积极推进数据交易工作。
专栏4:数据中心业务拓展工程
发展互联网数据中心业务。在符合国家和河南省碳达峰碳中和等要求情况下,制定电价、土地价格等方面的政策,支持数据中心企业扩大在郑州的业务规模。支持互联网数据中心提供差异化、特色化服务,围绕互联网、新兴数字技术和传统行业,分类施策,拓展业务。
实施企业“上云用数赋智”工程。吸引郑州市及其他地区工业、物流等行业的企业应用互联网数据中心的计算、存储、网络资源服务,通过鼓励企业应用数据中心企业的云服务,减少企事业单位自建数据中心规模,推动全市数据中心的集约化建设,提高能源利用效率。
发展行业数据中心业务。持续完善中原粮农产业大数据中心,积极开展农业大数据应用。在交通物流、黄河生态、网络安全等领域争取建设国家级的行业大数据中心,加大宣传推广力度,提升郑州在全国数据中心布局中的地位,带动数据中心业务发展。
拓展边缘计算业务。根据工业、服务业、交通等行业数据特征与数据处理需求,分类推进边缘计算业务,实施云边协同。围绕5G+车联网、5G+工业互联网、5G+智慧医疗,打造10个左右的边缘数据中心应用场景,开展边缘计算试点示范。
发展超级计算业务。依托郑州超算中心资源,支持开展基础软件开发,形成关键核心技术突破。在数字经济等八大领域,打造一批超算业务的应用示范。支持超算中心面向工业、生物医药等重点领域推进商业化服务。
培育数据服务业。以郑州市天健湖大数据产业园为核心,依托郑州超算中心高性能算力,开展基础数据处理技术研发。面向智能驾驶、渲染、图像识别等领域,发展数据采集、数据标注、数据清洗等业务,培育数据加工处理企业,形成数据加工处理产业集聚区。
八、壮大数据中心关联产业
依托郑州市数据中心算力资源优势,大力发展电子信息制造关联产业、配套设施产业,提高数据中心产品供给能力;推动软件和信息服务关联产业加速壮大,发挥数据中心带动作用;做大做强网络安全产业,为数据中心安全稳定运行保驾护航。
(一)做强电子信息制造关联产业,提高产品供给能力
围绕数据中心对服务器、存储设备等资源的需求,坚持创新驱动,加速计算机设备制造、集成电路制造等产业集聚,建成中部领先的面向数据中心电子信息制造关联产业基地。
做强做大新型服务器产业。支持企业研发整机柜服务器、可信服务器、液冷服务器、云边服务器、定制化服务器等产品,加快培育新一代服务器产业。依托郑州高新区,加快建设自主创新计算机整机研发生产基地、中国长城(郑州)自主创新基地、紫光智慧计算终端全球总部基地等产业载体。重点依托郑东新区,支持中原鲲鹏生态创新中心加快发展,围绕软件生态、人才培养、产业孵化、标准制定等推进服务器产业发展,把郑州打造为全国鲲鹏产业落地的区域中心;支持超聚变公司加快推进x86服务器研发设计与制造,培育一批服务器适配企业,构建完善的服务器产业生态。依托金水科教园区,大力发展专用安全服务器,做大做强具有郑州特色的专用服务器产业研发生产基地。结合全市数据中心发展建设趋势,形成“多点开花,各有侧重”的服务器产业发展格局。适时引进存储设备、网络设备等产业。依托郑州航空港区,加快建设浪潮(郑州)计算机的安全可靠生产基地。
推进集成电路材料及装备制造业发展。重点依托航空港区、经开区、新郑市,围绕服务器整机制造需求,引进服务器芯片、存储芯片、专用芯片、屏组件、模具等关键零部件研发生产项目,引导龙头整机企业在郑州发展配套产业。重点依托航空港区、高新区、新郑市,加强集成电路材料研发,推动硅材料、电子铜箔、线路板基础材料、电子化学品等产业发展;增强敏感材料机理、新型工艺研究能力,推进新型敏感材料、复合功能材料研发及产业化。发展集成电路封测切片、磨片、抛光等专用设备。
(二)加快培育配套设施产业,打造数据中心产业增长点
依托郑州市电气机械和器材、装备制造等产业方面的基础,培育面向数据中心的配套设施产业,提高产业支撑力,把郑州建成中部地区领先的数据中心配套设施产业基地。
发展通信电源制造业。争取引进中兴通讯、科华数据、科士达、山特电源等电源企业,培育通信电源产业。支持开展智能协同、多能源混合智能控制、智能削峰、智能锂电、智能运维等智能化电源技术研发,构建基于大数据和人工智能技术的能源管理平台以及能源网络,拓展通信电源领域的增值业务。发展全模块化UPS产品,研发UPS核心逆变技术,打造高效、节能、低耗的新能源产品。
发展制冷与空调设备制造业。支持国内知名精密空调企业在郑州设立研发与生产中心,打造以机房精密空调及零配件为重点的数据中心制冷产业基地。支持企业研发变容量压缩机、高效EC(Electrical Commutation)风机、节能智能控制、利用自然冷源、间接蒸发冷却等节能技术的机房空调,发展适应大功率机架的空调设备。支持研发适应模块化数据中心、边缘数据中心等制冷需求的机房级和机柜级制冷设备,发展具有动态调整功能的空调设备。
培育数据中心配套设施其他产业。发展高端柴油发电机组产业,支持开展发电机组智能运维系统研发。发展面向数据中心的新能源系统,研发新一代储能电池、集散式光伏逆变器、光伏配件、储能变流器等产品。依据国家碳达峰碳中和最新要求,研发能效监测系统、动力环境监控系统、智能传感器等产品。根据国际标准规范支持研制新一代数据中心机柜/机架。
(三)发展软件和信息服务关联产业,激发产业发展活力
围绕数据中心高质量发展需求,发展数据中心关联应用软件产业,培育数据中心相关服务业,依托数据资源推动人工智能、数字文娱等加快发展,发挥数据中心的产业带动作用。
发展数据中心关联软件开发产业。依托中原科技城、863中部软件园等产业园区,开展行业云平台、政务云平台等平台软件的研发,提高软件产业发展质量,支撑互联网数据中心业务,强化数据中心与平台软件协同发展。依托互联网数据中心云资源,针对工业、商贸、物流、医疗、金融等行业数字化需求,支持企业基于“鲲鹏”平台进行应用软件产品开发,培育一批具有核心自主知识产权的行业应用软件企业与解决方案提供商。针对互联网数据中心用能监测、安全管理和节能控制等需求,培育应用软件和解决方案服务企业,研发能耗监测系统、运维管理系统、消防联动控制系统等产品。
利用数据资源创新发展人工智能产业。发挥郑州人工智能研究院、中科院软件所郑州基地等平台作用,开展人工智能共性关键技术研发、技术系统集成、工程化示范应用和成果产业化,打造国内优秀的人工智能产业园。依托无人驾驶智联汽车试验基地、上汽大数据中心等创新载体,布局智能网联汽车、车联网等产业,积累无人自动驾驶数据,打造专业化国家级科技企业孵化器。依托全市互联网数据中心、超算中心的算力资源优势,支持机器人感知与控制河南省工程实验室、河南省脑科学与脑机接口技术重点实验室等开展深度学习、知识图谱、类脑学习等研究。支持数据中心企业与人工智能企业、政府部门、行业企业等开展合作,推进建设医疗、交通等领域人工智能公共数据资源库。围绕小语种语音、工业机器视觉图形、医疗图像等领域,建设人工智能标准测试数据集。推动气象、电力、燃气等公共服务机构应用传感、地理空间信息、卫星定位与导航等技术,建立人工智能云服务平台,支持开展数据标注服务、数据交易服务、数据增值服务,深化人工智能在智慧城市、民生服务等领域的应用,培育数据服务新业态。
培育数字文娱关联产业。支持郑州高新区依托国家动漫基地(河南基地)等基地,以创建国家文化与科技融合发展示范基地为抓手,加快动漫游戏产业集聚发展,拓展动漫表情、功能游戏等新业态,加大培育有自主知识产权、有全国影响力的动漫游戏形象及企业品牌。支持河南小樱桃公司、河南省漫画时代传媒公司、河南华冠文化公司、游戏啦网络科技公司等企业做大做强,打造动漫游戏公共服务平台,推动产业延伸和跨业整合。依托全市互联网数据中心的计算与存储资源,推动数字文娱产业与数据中心企业深化合作,构建一批大型渲染云平台,提供高质量的渲染数据服务。依托中原数字产业园在数字内容出版、数字影音娱乐、数字版权交易等领域优势,推动数字文娱产业聚集。支持开展游戏电竞、音视频制作等内容丰富、形式多样的赛事活动,推广数字文娱产品,在全国形成影响力。以动漫、游戏产业为契机,支持研发可穿戴设备、智能硬件、沉浸式体验平台、应用软件及辅助工具,推动数字文化装备产业发展。
强化产业数字化支撑能力。推动大型、超大型互联网数据中心加快部署云计算环境,提供IaaS(基础设施即服务)、PaaS(平台即服务)、SaaS(软件即服务)、BaaS(区块链即服务)等云服务,满足各行业数据服务和创新应用。推进基础电信企业、第三方数据中心企业及云服务商部署面向高性能计算的云原生解决方案,升级传统的高性能计算业务。促进云计算、边缘计算以及网络之间实现云网融合、云边协同,支撑工业、金融、交通等重点领域加速数字化转型。鼓励教育、医疗等企事业单位把信息系统迁移至云平台,推进高质量数字化转型。
发展数据中心相关服务业。面向数据中心建设、运营、维护等各阶段需求,培育发展数据中心设计、运行维护、评估、规划咨询和教育培训等产业。面向工业、教育、医疗等行业数字化转型需求,培育一批云服务提供商。拓展数据中心评估业务范围,发展算力、算效、能效、经济效益等领域的评估评测业务。支持基础电信企业、第三方数据中心企业开展运行维护等业务。建设高水平的数据中心人才实训基地,发展数据中心教育培训业务,满足省内外数据中心企业的教育培训需求。
(四)加快壮大网络安全产业,提升网络安全品牌影响力
围绕数据中心安全防护需求,加大对网络安全产业的支持力度,提高技术研发与产业创新能力,建设具有全国重要影响力的网络安全产业基地。
强化网络安全核心技术创新。围绕数据中心安全保障需求,支持龙头企业、高校和科研院所联合建设一批攻防实验室、实战靶场、产品检测认证中心等公共支撑平台。推动嵩山实验室等创新平台建设,加强网络空间安全、网络与信息通信、数据科学等领域关键共性技术攻关。实施一批网络安全学院建设示范项目,打造网络安全产业创新孵化基地,加快关键技术成果转化。支持360集团、奇安信、北京天融信、新华三信息安全、杭州安恒等国内一流网络安全企业在郑州加大产品研发力度,推进360中原总部和网络安全产业基地重大基础设施群、天融信企业安全认证培训基地等重大项目,布局一批企业技术中心、重点实验室、工程(技术)研究中心创新载体。支持战略支援部队信息工程大学、郑州大学、中国电科27所等优势大学、科研院校、骨干企业加强合作,建立新型网络安全人才体系。
加快网络安全硬件产业发展。重点依托金水科教园区、高新区,推动骨干企业加强与战略支援部队信息工程大学等科研院校加强合作,增强政务、金融、工业等领域安全芯片研发能力。积极引进指新一代纹识别芯片、可信安全芯片、金融IC卡安全芯片、移动支付安全芯片等企业,形成系列化、规模化生产格局。重点依托鲲鹏软件小镇、金水科教园区、高新区,拓展密码算法检测工具、网络入侵检测、木马检测、安全管控等网络安全应用领域,研发工商、税务、检察等政务安全软件。重点依托金水科教园区、航空港区、高新区,发展移动安全智能终端、安全金融终端、工控网络安全监测审计等终端产品。
培育网络安全服务业。重点依托航空港区、金水科教园区、高新区、郑东新区龙子湖智慧岛,以信息安全产品测评中心为基础,搭建安全可靠的试验平台,提供适配、测评、认证、培训等网络安全服务。支持骨干企业联合基础电信企业、云服务商,搭建海量数据加密存储、隔离保护、备份恢复等试验平台,发展大数据安全产品和服务。加强对全市重点部门的培训,引导政府及企事业单位采购网络安全产品,分类分级提供网络安全服务,完善网络安全防护措施。
专栏5:数据中心关联产业培育壮大工程
发展电子信息制造关联产业。加快落地实施一批先进服务器项目,构建服务器研发设计、适配与生产制造产业生态。在郑州高新区实施自主创新计算机整机研发生产基地、中国长城(郑州)自主创新基地、紫光智慧计算终端全球总部基地等项目。在郑州航空港区建设浪潮(郑州)计算机安全可靠生产基地等项目。在郑东新区推进中原鲲鹏生态创新中心、超聚变公司x86服务器生产制造等项目。
发展配套基础设施制造业。引进一批数据中心配套设施产业领域的大型项目。发展UPS电源及零配件产业,打造以机房空调及零配件为重点的制冷产业基地。争取国内知名企业在郑州设立新型柴油发电机生产制造基地。围绕新一代储能电池等产品开展研发,发展数据中心绿色能源设施产业。支持本地从事装备制造的企业研发、生产制造服务器机柜与机架等产品。支持易信科技巩义物联网数据中心产业园项目,建设数据中心节能产品研发生产基地。
发展软件和信息服务关联产业。实施数据中心业务与产业数字化转型领域的软件项目。依托中原科技城、863中部软件园等园区,推动软件企业、云服务商、基础电信企业等开展合作,研发云平台软件、数字化应用软件等产品。实施基于数据资源的人工智能创新项目,打造人工智能公共数据资源库、人工智能云服务平台等数据平台,支持开展数据标注服务、数据交易服务、数据增值服务。依托中原科技城、中原数字产业园等园区,加快实施一批大型渲染云平台项目。
做强网络安全产业。实施面向数据中心需要的网络安全核心技术、安全软件产品、网络安全芯片等研发项目,搭建安全可靠的试验平台。建设省信息安全示范基地、紫荆网络安全科技园、中部信息安全产业孵化器,创建国家网络安全产业园。
九、完善数据中心保障措施
围绕健全组织机制、完善政策体系、加强人才建设、完善监管服务等重点领域,全面强化数据中心服务保障能力。
(一)健全组织机制
加强组织领导工作。成立由郑州市发展和改革委员会、大数据关联局、工业和信息化局、财政局、通管办等部门组成的联合工作组,统筹全市数据中心产业发展,协调推进重大事项,推动部门间协同联动,积极引导社会力量参与数据中心产业发展建设,形成跨部门、跨区域协同工作机制。由市发展和改革委员会负责顶层设计和总体规划,建立督导、检查、评估、评价等工作机制,协调解决政策落实、重大工程建设、资金安排等工作,积极争取国家、河南省相关政策、项目和资金支持。
建立市场协同运营机制。发挥基础电信企业在数据中心建设和运营方面的主体作用,支持各类数据中心企业加强企业间技术协同与经验共享。创新市场对接及招商引资机制,加强与北京、上海等中心城市的数据中心业务市场和产业转移对接,逐步完善数据存储、备份联络机制。推进数据中心资源与周边地市共商共建共享,积极拓展中部地区其他地市的数据和算力支撑服务,积极争取引进国家部委和互联网、金融等大型企业全国性或区域性数据存储与计算。
(二)完善政策体系
完善数据中心资金支持政策。组建全市统一的数字经济发展基金,实现互联网数据中心、5G、人工智能、软件和信息技术服务等产业专项基金统一管理。支持金融机构提高对数据中心产业领域企业的服务能力,组织金融机构与企业实施“一对一”专项推进、专班服务、专项考核,优先配置信贷计划。拓宽企业直接融资渠道,鼓励通过债券融资等方式支持数据中心重大项目。支持数据中心企业发展云业务、大数据服务等高价值业务,提高数据中心产出,加大各类关联产业引进力度,推动数据中心与关联产业协同发展。充分发挥政府基金的引导作用,鼓励金融机构、产业资本和其他社会资本设立市场化运作的细分领域天使投资基金、创业投资基金、产业投资基金,以股权投资方式投资未上市数据中心产业领域的企业。
完善绿色数据中心发展政策。认真落实党中央国务院有关碳达峰碳中和的政策,按照全国和全省碳达峰碳中和具体要求,制定全市数据中心绿色发展的管理办法。对满足布局导向要求,PUE在1.3以下的新建数据中心,以及整合、改造和升级达到相关标准要求的已建数据中心,在电力设施建设、电力供应及服务等方面给予适度支持,支持其参加大用户直供电试点,优先给予绿色数据中心直供电、大工业用电、多路市电引入等用电优惠和政策支持。鼓励数据中心建设主体依法依规自主选择参与电力市场化交易,降低用电成本。适当加大政府部门采购政策支持力度,引导国家机关、企事业单位优先采购绿色数据中心所提供的机房租赁、云服务、大数据等方面服务。
完善全市数据中心网络安全保障政策。提高各级政府部门、数据中心企业、企事业单位的安全防护意识,加强数据中心网络与信息安全管理,支持各类机构建立涵盖IDC物理安全、系统安全、数据安全的一体化网络安全防护体系,利用新技术创新IDC安全防护工具和手段。贯彻落实国家关于数据中心建设的各类标准、规定和管理办法,完善安全保密制度,强化数据安全和隐私保护。健全安全运行管理机制,做好防火、防洪、防震等各项工作。支持各类数据中心企业制定应急预案,开展数据中心灾难恢复演练,提高突发事件应急处理能力。
(三)加强人才建设
完善数据中心产业人才培养机制。结合新一代互联网数据中心发展需求,支持郑州大学、战略支援部队信息工程大学等院校完善数据中心产业相关学科,在数据中心机房建设与维护、新型IT设备、供配电系统、新型节能技术、数据中心经营管理等领域,加大人才培养力度,形成高素质、批量化的数据中心产业人才供给体系。支持数据中心企业与在郑高校、职业院校签订人才培养及实习合作协议,采用定向培养、委托代培等多种方式,加快培养实用型数据中心人才;围绕数据中心技能人才开展提升培训、技能竞赛、课程研发、成果转换,鼓励企业与高校、职业院校合作建立一批人才实训基地。面向高效IT设备、大数据、人工智能、基础软件、高效制冷系统、高效供配电系统等领域,强化产学研协作,加快培养一批领军人才,引进和培养在拥有自主知识产权和发明专利、技术成果达到国内先进水平的科技创新、科技创业、产业创新人才。
完善数据中心产业人才激励机制。紧密结合绿色数据中心建设与关联产业发展需要,认真落实省人才政策,加快培育一批数据中心产业领域的中原学者、中原科技创新领军人才、中原科技创业领军人才、中原产业创新领军人才。建立健全数据中心产业人才奖励机制,根据科研成果质量与产品创新水平,支持企业通过股权、奖金、期权等形式对相关人才给予激励,打造科研创新与成果转化新模式。支持数据中心产业相关人才申报国务院政府特殊津贴等国家和省重点人才工程,培养一批数据中心产业领军人才。支持郑州市数据中心产业领域企事业单位采取挂职兼职、技术咨询、周末工程师、特岗特聘等方式引进急需紧缺的高层次人才,鼓励区县通过提供生活补贴、人才公寓等方式吸引面向数据中心产业发展急需的重点人才。
(四)完善监管服务
加强对全市数据中心企业的能耗管理工作,全面准确掌握绿色数据中心发展建设状况。加强新建大型与超大型互联网数据中心审批、数据中心改造优化、能源计量、能耗管理等关键环节的专业评估,支持第三方专业机构开展数据中心绿色等级评价、运维人员培训、PUE测试等服务,推进全市数据中心企业开展绿色技术改造和运维优化工作。发挥政府部门及事业单位在绿色数据中心建设、改造以及使用云服务等方面的示范引领作用,率先推进数据中心节能降耗、绿色化改造等工作。探索建立数据中心运行状况评测机制,加强全市数据中心单机架功率、经济贡献等管理工作,提升存量数据中心对经济的贡献。
本文编选自“郑州市发展和改革委员会”,智通财经编辑:汪婕。




