智通财经APP获悉,11月19日,中国证监会北京监管局、北京市地方金融监督管理局公布了首批拟纳入资本市场金融科技创新试点的16个项目名单,向社会公开征求意见。通知显示,首批拟纳入试点的16个项目中,牵头申报单位包括了4家市场核心机构、4家证券公司、5家基金管理公司、1家信用评级机构以及1家区域性股权交易市场运营机构,联合申报单位包括多家市场核心机构、证券期货经营机构、银行以及科技企业;技术应用涉及了大数据、云计算、人工智能、区块链等新一代信息技术,以及安全多方计算、联邦学习、云原生、信创等复合交叉技术应用;业务场景包含了智能投顾、智能运营、智能交易、智能风控、智能营销等资本市场各类业务领域。
原文如下:
首批资本市场金融科技创新试点项目名单发布
11月19日,中国证监会北京监管局、北京市地方金融监督管理局公布了首批拟纳入资本市场金融科技创新试点的16个项目名单,向社会公开征求意见。
通知显示,首批拟纳入试点的16个项目中,牵头申报单位包括了4家市场核心机构、4家证券公司、5家基金管理公司、1家信用评级机构以及1家区域性股权交易市场运营机构,联合申报单位包括多家市场核心机构、证券期货经营机构、银行以及科技企业;技术应用涉及了大数据、云计算、人工智能、区块链等新一代信息技术,以及安全多方计算、联邦学习、云原生、信创等复合交叉技术应用;业务场景包含了智能投顾、智能运营、智能交易、智能风控、智能营销等资本市场各类业务领域。
2020年10月21日,易会满主席在金融街论坛致辞时表示,支持北京率先开展资本市场金融科技创新试点。2021年3月试点正式启动以来,在中国证监会大力指导下,北京证监局与北京市地方金融监督管理局共同组成了资本市场金融科技创新试点(北京)专项工作组(以下简称北京工作组),稳步推动试点工作的落地实施,合计收到26家机构申报的51个项目。项目普遍运用了新一代信息技术手段,覆盖了客户服务、业务辅助、合规科技、监管科技、信息技术基础设施等各个领域,致力于解决长期制约证券期货行业发展的痛点难点问题。北京工作组积极探索,遴选出首批拟纳入试点项目16个。总体来看,试点工作受到北京地区资本市场相关单位的广泛支持和欢迎。
公示期满后,试点机构将结合社会公众意见对试点项目方案进行修改完善。经社会公示环节,未发现重大风险隐患或者已对相关风险做出防范和补偿机制的,将正式纳入试点。后续北京工作组将在中国证监会统筹指导下,会同有关部门持续动态监测试点项目运行情况,及时识别并防范化解潜在风险,适时组织试点项目的阶段性评估工作。
下一步,北京工作组持续按照首善标准发挥北京金融科技创新资源和政策优势,稳步推进资本市场金融科技创新试点,组织好首批试点项目运行及第二批试点项目的征集遴选工作,持续为建设国家资本市场金融科技创新监管体系提供“北京样本”。
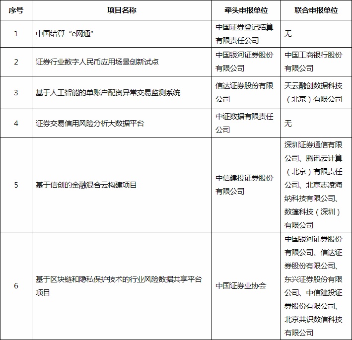
名单如下:



本文编选自“中国证监会北京监管局”官网;智通财经编辑:黄明森。




