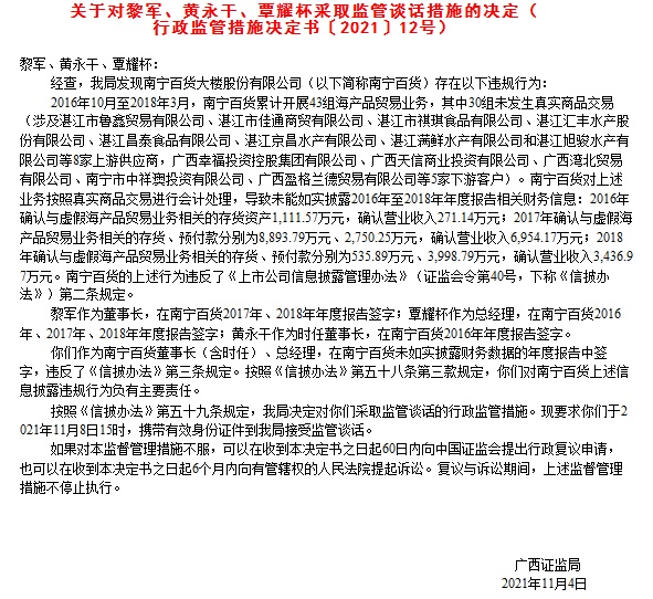
智通财经APP获悉,据广西证监局11月9日消息,广西证监局对南宁百货(600712.SH)采取责令改正措施,并对黎军、黄永干、覃耀杯采取监管谈话的行政监管措施。经查,2016年10月至2018年3月,南宁百货累计开展海产品贸易43组,其中30组海产品贸易业务未发生真实商品交易。南宁百货对上述业务按照真实商品交易进行会计处理,导致未能如实披露2016年至2018年年度报告相关财务信息。而黎军作为董事长,覃耀杯作为总经理,黄永干作为时任董事长,在南宁百货未如实披露财务数据的年度报告中签字。南宁百货的上述行为违反了证监会相关规定,黎军、黄永干、覃耀杯对南宁百货上述信息披露违规行为负有主要责任。
广西证监局决定对南宁百货采取责令改正的监管措施。南宁百货应在收到决定书之日起30日内对披露不实的定期报告进行更正披露、完成整改,并向广西证监局提交书面报告。此外,对黎军、黄永干、覃耀杯采取监管谈话的行政监管措施,并要求三人于2021年11月8日15时,携带有效身份证件到广西证监局接受监管谈话。







