智通财经APP获悉,据港交所11月4日披露,KK Technology Company Holdings Limited向港交所主板递交上市申请,大摩、瑞信为其联席保荐人。

公司简介:
KK Technology是多个零售品牌推动的潮流零售商先行者。根据弗若斯特沙利文报告,以2020年的GMV计,该公司是中国三大潮流零售商之一,且是前十大市场参与者中增长最快的潮流零售商,2018年至2020年的GMV复合年增长率为246.2%。根据弗若斯特沙利文报告,以2020年的GMV计,KKV及KK馆共同位列中国潮流零售市场精品集合类第四名,THE COLORIST则于中国潮流零售市场美妆类中名列第三。
业务模式:
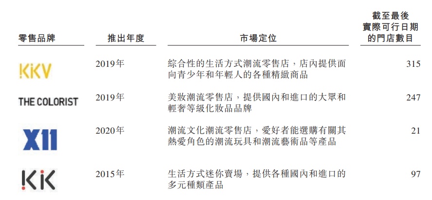
KK Technology专注于潮流零售店的运营,零售店通过DTC模式提供各具特色的商品,通过自有门店管理安排所管理的加盟店直接为客户服务。于往绩记录期间,该公司主要通过以下途径获得收益:(i)货品销售,主要包括自有门店零售销售及向加盟店销售,(ii)基于销售的管理及谘询服务费。截至最后实际可行日期,公司已于中国31个省的169个城市以及印度尼西亚的一个城市建立具有680家门店的门店网络。并成功孵化四个零售品牌,即KKV、THE COLORIST、X11及KK馆。

供应商及客户:
供应商包括第三方品牌合作伙伴以及OEM及ODM合同商。截至2021年6月30日,KK Technology在本地和全球向1,145个第三方品牌合作伙伴采购商品,并委聘145个OEM及ODM合同商制造自有品牌商品。截至2018年、2019年、2020年12月31日止年度及截至2021年6月30日止六个月,我们五大供应商的总采购额达人民币4490千万元、1.842亿元、3.307亿元及1.199亿元,分别占总采购额的约25.5%、21.7%、18.1%及7.8%。
客户主要包括加盟商及自有门店的零售客户。于2018年、 2019年、2020年及2021年上半年,五大客户产生的收益分别约占总收益的 14.6%、17.6%、22.3%及22.2%。
财务概况:
于2018年、2019年、2020年截至12月31日止年度及2020年、2021年截至6月30日止六个月KK Technology的收益分别为人民币1.55亿元、4.64亿元、16.5亿元及5.02亿元、16.83亿元。毛利为4979.2万元、1.26亿元、5亿元及1.52亿元、6.1亿元。






