选好行业是价值投资的第一步,但选好个股更为重要,好公司才有持有价值,带来长期可观的投资回报。
实际上,每个行业都有投资机会,无论是成熟性的还是成长性的行业,都会有基本面非常好的公司,龙头受资金青睐。以港股汽车经销商为例,龙头中升控股(00881)为趋势性牛股,美东汽车(01268)因高成长性成为三年来涨幅最靓的仔,但也有部分长期跌幅较大的个股,比如正通汽车及广汇宝信,三年来跌幅分别为78.3%和62%。

永达汽车(03669)作为港股经销商收入体量第二,仅次于中升控股,收入规模为美东汽车的3.4倍,然而市值却仅为美东汽车及中升控股的46.9%和14.2%。永达汽车的基本面还是不错的,近几年收入及净利润都在稳定增长,在今年第三季度行业收入下滑时,其净利润仍强劲增长31.4%。
智通财经APP了解到,在11月2日,永达汽车公告旗下间接子公司以总代价8.33亿元收购位于中国江苏省内的两家宝马4S经销店和两家雷克萨斯4S经销店的100%股权。宝马和雷克萨斯在国内销量强势,市场预期乐观,而各大投行也对该公司业绩给予肯定,其中高盛给出了22港元的目标价。
那么,在与中升控股及美东汽车的估值差距下,永达汽车的估值存在投资吸引力,从中长期来看有投资机会吗?
业绩稳健增长,竞争力突出
永达汽车主要从事汽车经销及售后业务,经销的品牌矩阵丰富,包括宝马、奔驰及奥迪等14个豪华及超豪华车品牌,本田、丰田及大众等12个中高端品牌。今年5月,该公司成立新能源汽车服务产业发展筹备组,大力发展新能源经销业务,目前有经销小鹏、威马及福特等新能源品牌客户。
从过去三年业绩看,该公司收入增长稳健,收入及净利润复合增长率分别为11.3%和13.9%,2021年上半年收入及利润均得到大幅增长,但Q3受行业影响收入下滑,而净利润仍保持双位数的增速,首三季度净利率3%,创下历史新高。该公司ROE保持稳定,今年首三季为14.96%,处于行业中值。

由于季报并不要求强制披露,因此很多同行没有公告季报的习惯,在第三季度报告中,以中升及永达运营情况看,销量下滑幅度基本一致,而根据乘联会的数据,豪华车品牌销量也呈双位数的下滑。就首三季来说,永达销量增长18.5%,豪华品牌占比66.1%,中升销量增长18%,豪华品牌占比57.7%。
在汽车经销商中,汽车销售和售后服务基本占据着90%以上的收入份额,以上半年数据看,由于豪华车销量强势,参与者都录得了不错的增长。其中中升和永达为龙一和龙二,两大业务的收入增长水平亦步亦趋,都保持着中高双位数增长。其实无论从财务数据还是经营模式看,永达均具有较强的行业竞争力。
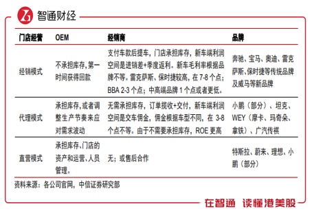
行业门店经营模式主要分为三种,分别为经销模式,这种模式比较成熟,基本港股的汽车经销商都采用这种模式;代理模式,在这种模式下,经销商不需要承担库存,成本掌控强,目前主要为新能源品牌采用的模式;直营模式,最代表性的为特斯拉及蔚来,自产自销,没有经销商环节,但耗费成本较大。

永达和中升正在改变传统的经销模式,逐步切入及适应新能源汽车快速发展带来的市场机遇,尝试采用代理模式。永达汽车走在了行业前头,已和小鹏汽车、福特新能源及智己汽车的合作,售前均采用代理交付模式,中升控股和小鹏也有合作,2021年获得授权,首批门店将在深圳及北京等地2021年底开出。
2021年上半年,新能源汽车销量增长超过2倍,三季度在缺芯背景下,汽车行业销量下滑,但新能源车仍保持翻倍增长,9月涔透率甚至接近20%,第四季度缺芯预计得到环节,销量预期非常乐观。永达具有长远战略眼光,在今年5月专门成立新能源产业组,上半年新能源车销量达到7436台,同比增长152.7%。
值得注意的是,汽车经销商核心利润来源于售后服务,从过往业绩看,售后服务贡献超过50%的利润,新车销售的毛利率较低,不过靠体量大因此利润贡献也在20%以上。传统豪华车品牌的售后利润率行业都差不多,但新能源是新市场,因电车的召回/质保频次较高,因此服务收入会更可观。
永达在新能源汽车业务上先于行业一步,业绩表现抢眼,除了新车销量外,在今年上半年新能源售后板块获得高增长,其中新势力品牌维修营业额和维修台次同比增长1049.4%和803.1%,单车维修产值也较同期增长27.3%。
截至2021年6月,中升、永达、广汇宝信及美东分别拥有386/221/111及66个网点,上半年期间中升扩张13家,永达缩减了17家,永达缩减店面后仍能保持较高的增长水平,可见店面的经营效益得到明显的提升。此次收购为效益较高的宝马和雷克萨斯店,后期若和特斯拉及蔚来合作顺利,预计新能源店面将成扩张主力。
长期发展无忧,获各大行看好
从长期来看,永达汽车将持续受益于豪华车及新能源车的发展。过去5年间国内豪车渗透率稳步提升,截至2021年前8个月,豪华品牌渗透率(国产车)达到13.3%,而浙江、北京、上海及江苏达到了20%,对比地区之间存在较大的上升空间。新能源车今年预计翻倍增长,涔透率将超过12%,离政策未来五年20%的规划目标仍有差距。
该公司得到大多数投行唱好,高盛发布研究报告称强劲的汽车消费需求以及供不应求的局面,大大提升了新车销量利润率,将永达2021-23年将净利润提高2%-10%;美银证券发布研究报告称预计旗下融资租赁公司可于第四季完成出售,上调2021-23年销售预测,每股盈利预测上调10%、3%及5%。

在资本市场,中升、美东及永达被称为港股经销商三大牛股,不仅仅股价走势牛,业绩也很牛,但相比于中升及美东,永达的估值低的可怜。永达市盈率(TTM)、市净率及市销率分别为8.53倍、1.67倍及0.29倍,分别是中升及美东的43%、31%、30.1%及20.7%、12.89%、14%,永达估值明显低估。
综上看来,永达汽车的公司收入及盈利均稳步增长,今年门店经营效益显著提升,而此次花八个多亿收购宝马及雷克萨斯4S店,布局强势品牌,未来具增长预期,该公司作为新能源汽车品牌售前售后模式领先者,将最先受益于行业发展带来的市场机遇。永达汽车目前估值低,有较大的提升空间。





