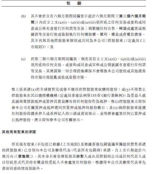
智通财经APP获悉,据市场传闻称,堃博医疗-B(02216)上市前期投资者没有禁售期,但从招股书中明确看出,所有堃博医疗控股有限公司(下称“公司”)的现有股东(包括首次公开发售前投资者)均受限于上市后至少6个月的禁售安排,这点在公司招股书(下称“招股书”)中的《包销》章节(第490页)已经明确进行披露。该披露具体为,所有现有股东(不包括已根据《上市规则》及根据香港包销协议单独提供禁售承诺的控股股东)已分别承诺其受限于自上市日期起计六个月的禁售安排。
另外,招股书中的《历史、重组及公司架构》章节(第168页)披露指的“未受限于任何禁售安排”仅是根据首次公开发售前投资有关的协议项下的条款,但需要结合招股书中其他章节整体来看,特别是通常会集中披露股东禁售安排的《包销》章节。
此次公司IPO引入包括瑞银基金在内的10名基石投资者,合共认购9,100万美元(约7.07亿港元),所有基石投资者均设6个月禁售期。





