智通财经APP获悉,9月3日,日本首相菅义伟宣布,他将不会参加本月下旬举行的自民党总裁选举,这意味着他放弃了连任首相。目前,高市早苗、岸田文雄和河野太郎是较受关注的三位候选人。而毫不奇怪地,随着日本选举的临近,高市早苗、岸田文雄和河野太郎都承诺制定刺激计划,帮助受到delta病毒冲击的经济恢复复苏势头。这三位候选人也提出了他们各自的建议。
安倍经济学的“传承”
高市早苗正在寻求成为日本首位女首相,她将自己定位为最有准备加强通货再膨胀型安倍经济学政策的候选人,该政策由高市早苗的导师、日本前首相推出的政策。 她称,日本的支出还不足以使通货膨胀率达到2%,因此应该优先考虑物价问题,而不是平衡国家收支。
高市早苗的政策建议如下:

Bloomberg Economics的Yuki Masujima表示:“考虑到高市早苗与安倍支持刺激政策的团体以及现代货币理论的支持者的关系,她被视为候选人中最支持激进宽松货币政策的人。”
消除不平等
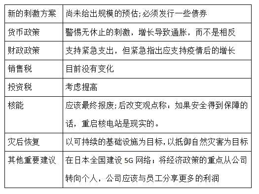
日本前外相岸田文雄在去年的一场政策提议中失败了,当时他试图将疫情期间的现金发放重点放在最需要帮助的个人身上。目前,岸田文雄正在寻求消除安倍经济学造成的一些不平等现象,并让收入更加平均地分配。
岸田文雄的政策建议如下:

Masujima指出,早在2018年,岸田文雄就表示,恢复财政健康将缓解家庭的担忧,从而刺激消费支出;很难相信他会在新冠肺炎疫情危机结束后于财政政策上更加积极。
改革推动者
“疫苗沙皇”和民调领跑者河野太郎与菅义伟的政策路线更接近。河野太郎想加快行政改革。河野太郎表示,正如疫情期间向远程办公转变所表明的那样,推进绿色和数字目标可以改变经济并在全国提供就业。
河野太郎的政策建议如下:

Masujima称:“早在 2017 年日本通胀率约为 1% 时,河野太郎就曾敦促日本央行谈论其退出策略,这在投资者中广为人知。”





