智通财经APP获悉,今天(9月8日)工业和信息化部办公厅发布关于公布车联网身份认证和安全信任试点项目名单的通知,其中包含蔚来汽车、小鹏汽车、一汽、上汽、奇瑞新能源、广西汽车集团、腾讯、蚂蚁金服、中国移动、中国信通院、华为等公司和高校、研究院。
原文如下:
工业和信息化部办公厅关于公布车联网身份认证和安全信任试点项目名单的通知
工信厅网安函 ﹝2021﹞ 219号
各省、自治区、直辖市工业和信息化主管部门、通信管理局,部属有关单位,有关中央企业,相关单位:
为贯彻落实《新能源汽车产业发展规划(2021-2035年)》《智能汽车创新发展战略》,按照国家制造强国建设领导小组车联网产业发展专委会第四次全体会议部署,工业和信息化部组织开展了车联网身份认证和安全信任试点工作。经单位申报、专家评审、网上公示等环节,确定了车联网身份认证和安全信任试点项目名单,现予以公布。
各入选项目申报单位要按照试点实施方案、相关安全标准和技术指南要求,扎实推进试点工作,加速车联网安全技术创新研发,高质量建设车联网身份认证技术系统和设施,积极接入车联网安全信任行业根和区域根、工业和信息化部车联网安全信任根管理平台,推动提升我国车云、车车、车路、车设备等场景安全通信保障能力,形成车联网安全通信优秀解决方案,加快全国规模化应用推广。
各地工业和信息化主管部门、通信管理局要加强指导,做好项目评价和退出管理,确保试点工作取得实效。
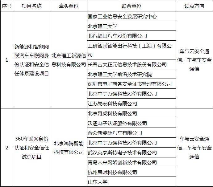
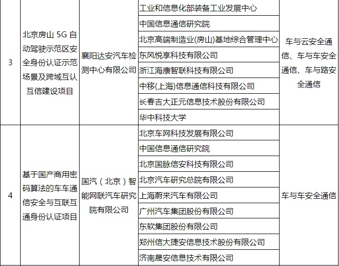
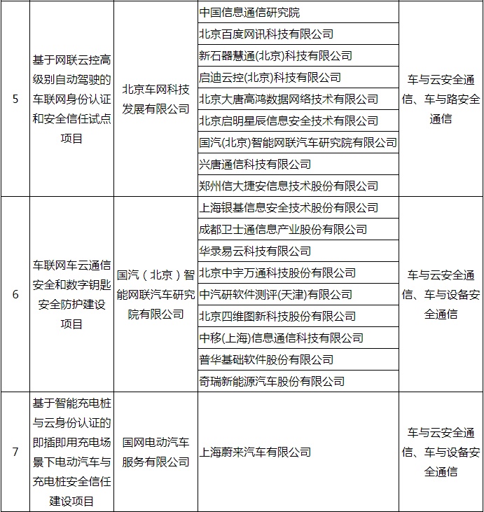
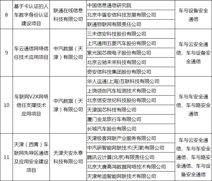
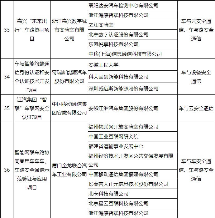
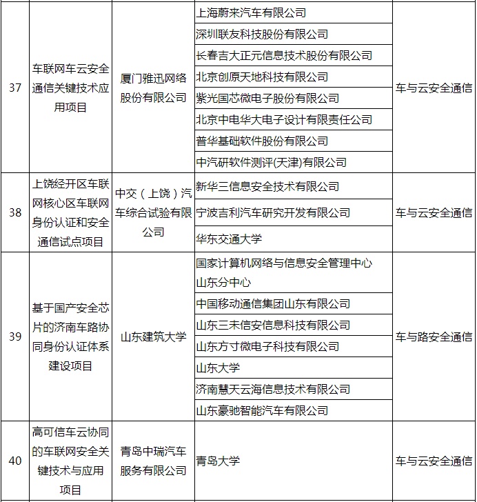
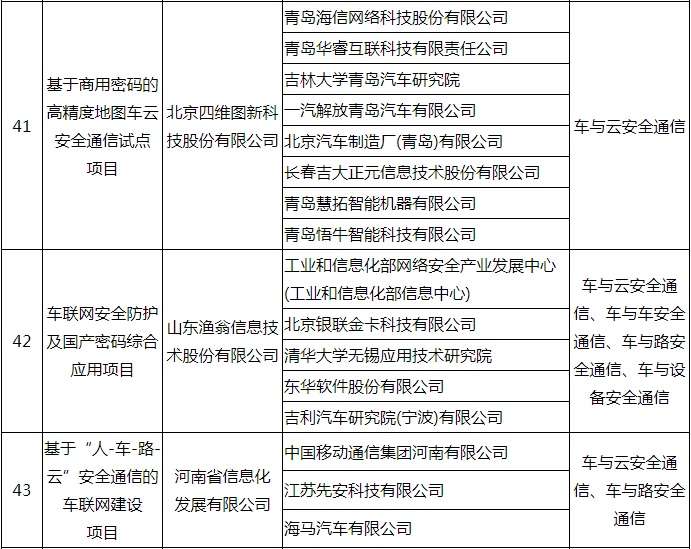
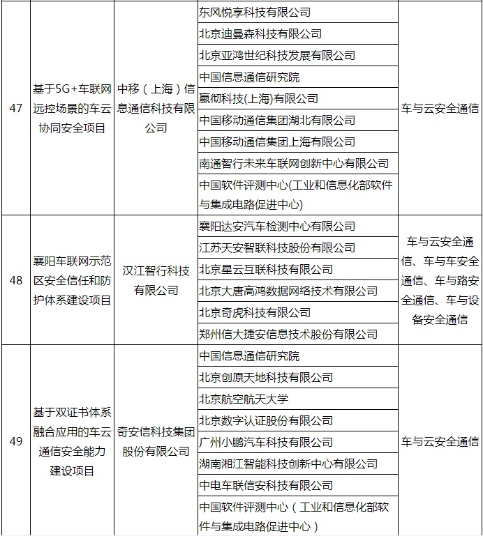
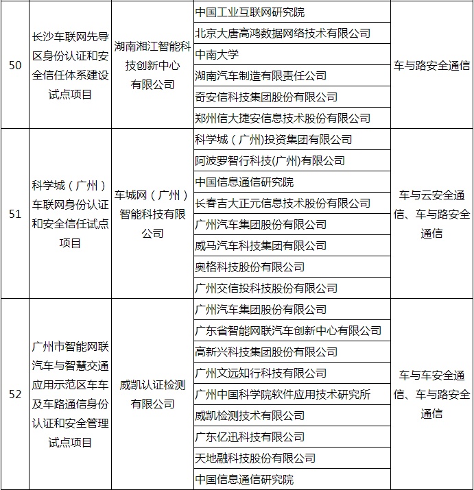
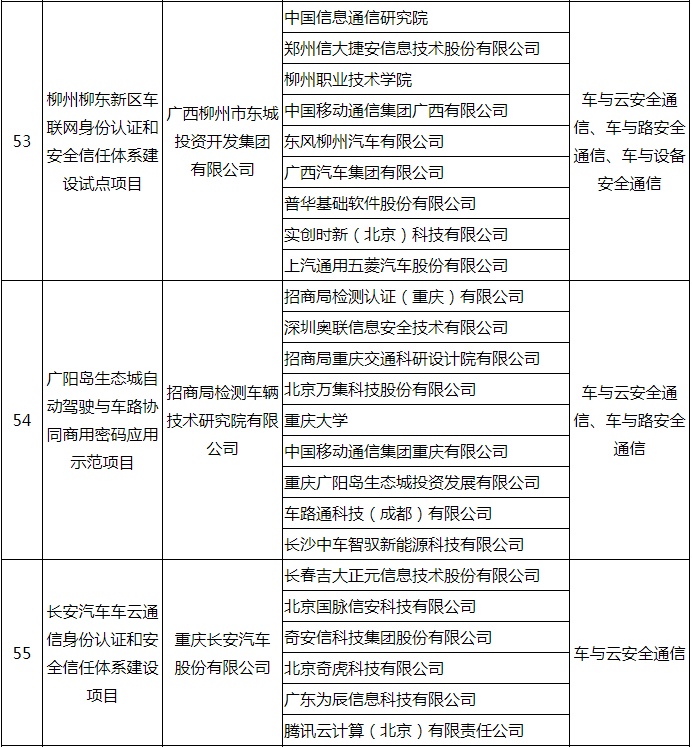
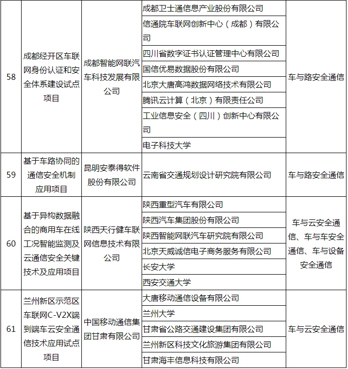
附件:车联网身份认证和安全信任试点项目名单
工业和信息化部办公厅
2021年9月6日
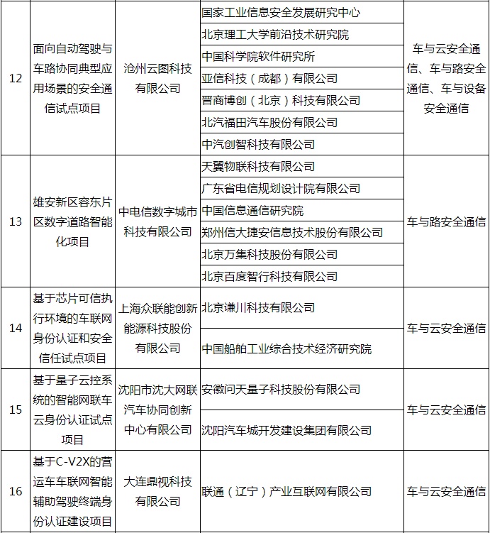
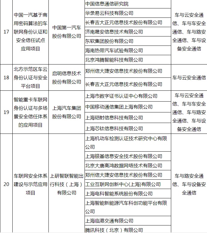
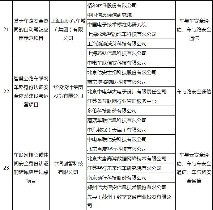
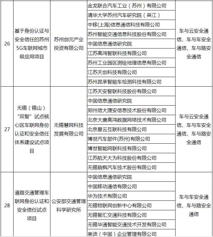
车联网身份认证和安全信任试点项目名单



















本文编选自“中华人民共和国工业和信息化部”,智通财经编辑:汪婕。




