智通财经APP获悉,9月1日,海南省人民政府办公厅发布《关于贯彻落实金融支持海南全面深化改革开放意见的实施方案》。方案提出,要积极开展合格境外有限合伙人(QFLP)试点,吸引具有一定行业优势的上市公司迁入海南,吸引优质拟上市公司到海南注册并培育为后备上市企业,支持上市公司依法依规将其优质业务板块分拆在海南新设子公司并申请首发上市。
原文如下:
海南省人民政府办公厅转发人行
海口中心支行 省地方金融监管局
银保监会海南监管局 证监会海南监管局
外汇局海南省分局《关于贯彻落实金融支持
海南全面深化改革开放意见的实施方案》的通知
琼府办函〔2021〕319号
各市、县、自治县人民政府,省政府直属各单位:
人行海口中心支行、省地方金融监管局、银保监会海南监管局、证监会海南监管局、外汇局海南省分局《关于贯彻落实金融支持海南全面深化改革开放意见的实施方案》已经省政府同意,现转发给你们,请认真贯彻执行。
海南省人民政府办公厅
2021年8月30日
关于贯彻落实金融支持海南
全面深化改革开放意见的实施方案
人行海口中心支行 省地方金融监管局
银保监会海南监管局 证监会海南监管局
外汇局海南省分局
为深入贯彻习近平总书记在庆祝海南建省办经济特区30周年大会上的重要讲话精神,落实《中共中央 国务院关于支持海南全面深化改革开放的指导意见》《海南自由贸易港建设总体方案》及《关于金融支持海南全面深化改革开放的意见》的重要部署,坚持支持实体经济发展、服务海南自由贸易港建设、以制度创新为核心深化金融改革开放、加强金融风险防控体系建设的总体原则,进一步推动海南全面深化改革开放,建立与海南自由贸易港相适应的金融政策和制度框架,制定本方案。
一、提升人民币可兑换水平,支持跨境贸易投资自由化便利化
(一)进一步推动跨境货物贸易、服务贸易以及新型国际贸易结算便利化。
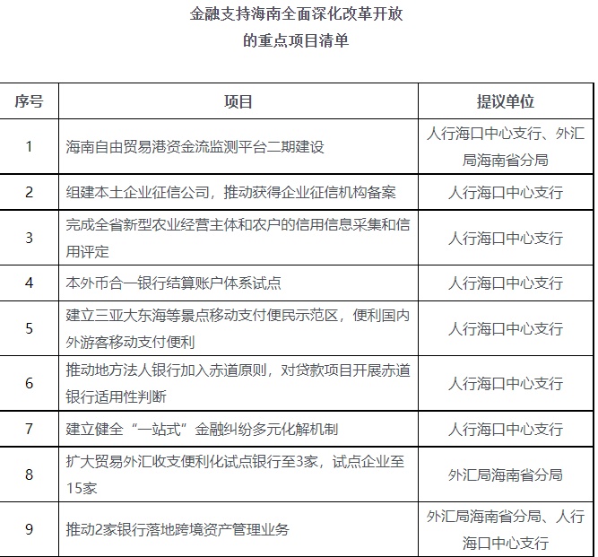
1.适时扩大贸易外汇收支便利化试点银行范围。支持审慎合规的银行扩大试点企业范围,便利更多信用优良、管理规范的海南自由贸易港企业贸易结算。(责任单位:外汇局海南省分局)
2.海南自由贸易港内审慎合规的银行在履行“展业三原则”等义务的基础上,可试点凭支付指令为洋浦保税港区内优质客户依法办理真实合规货物贸易和服务贸易结算,进一步便利真实合规国际贸易的跨境结算。(责任单位:外汇局海南省分局)
3.鼓励优质企业使用人民币进行货物贸易和服务贸易跨境结算。鼓励海南自由贸易港内银行机构,按照优质企业跨境人民币结算便利化的相关方案规定的便利化措施,为跨境人民币优质企业办理货物贸易、服务贸易跨境人民币结算。(责任单位:人行海口中心支行)
4.鼓励使用自由贸易账户为新型国际贸易的跨境结算提供便利。支持海南自由贸易港内银行机构按照相关操作指引的规定,为自由贸易账户优质客户按照“简化流程”办理跨境货物贸易、服务贸易以及新型国际贸易跨境结算。(责任单位:人行海口中心支行)
5.设立新型离岸国际贸易企业服务中心,探索建立新型离岸国际贸易全生命周期服务与管理模式,为企业提供政策咨询、招商把关、企业培训、项目协调、监测评估、市场退出、金融法律等各类服务。建立新型离岸国际贸易公共信息服务平台,逐步实现企业、政府、第三方专业机构等信息互联,加强跨部门监管信息依法共享,为新型离岸国际贸易健康有序发展提供保障。(责任单位:洋浦经济开发区管委会、海口市政府、省商务厅)
(二)探索适应市场需求新形态的跨境投资外汇管理。
6.积极开展合格境外有限合伙人(QFLP)试点。基金管理企业可向海南省地方金融监督管理局申请QFLP试点资格以及投资规模备案,在境内开展外商投资准入特别管理措施(负面清单)以外的各类投资活动(房地产企业和地方政府融资平台除外)。(责任单位:省地方金融监管局、外汇局海南省分局、证监会海南监管局)
7.允许海南自由贸易港内合格境外有限合伙人(QFLP)按照余额管理模式自由汇出、汇入资金。在风险可控的前提下,取得QFLP试点资格的管理企业在境内发起设立基金后,境外投资者可在备案金额内自由汇出、汇入本金参与基金的申购与赎回。(责任单位:省地方金融监管局、证监会海南监管局、外汇局海南省分局)
8.简化合格境外有限合伙人(QFLP)外汇登记手续。获得QFLP试点资格的管理企业,其发起设立的基金资本变动无需逐笔办理外汇登记变更等手续。(责任单位:外汇局海南省分局)
9.积极开展合格境内有限合伙人(QDLP)试点,允许取得QDLP试点资格的企业开展符合国家政策规定的对外股权投资、证券投资等投资活动。海南省地方金融监督管理局会同国家外汇管理局海南省分局根据试点情况和实际需求,每年向国家外汇管理局申请增发QDLP额度。(责任单位:省地方金融监管局、外汇局海南省分局、证监会海南监管局)
(三)完善全口径跨境融资宏观审慎管理政策框架。
10.充分满足企业跨境融资合理需求。海南自由贸易港内注册的非金融企业(不含房地产企业和地方政府融资平台)办理全口径跨境融资时,国家外汇管理局海南省分局根据企业申请,结合其实际业务需求和融资能力,适当提高跨境融资限额,在风险可控前提下实现更高额度的跨境资金融入规模。(责任单位:人行海口中心支行、外汇局海南省分局、省发展改革委)
11.在符合宏观审慎管理要求的前提下,依法依规对符合条件的企业跨境融资给予灵活支持。对具有自主知识产权、技术和工艺先进、市场前景良好、净资产规模较小的企业,可按照实需原则允许其在一定金额内自主借用外债。(责任单位:外汇局海南省分局、省科技厅、省税务局)
12.加大招商引资力度,针对境内企业跨境融资需求,做好政策解读和引导,吸引各类金融机构落地海南,提升金融服务实体经济能力和水平。(责任单位:省地方金融监管局、海南国际经发局、人行海口中心支行、银保监会海南监管局、证监会海南监管局)
(四)探索开展跨境资产管理业务试点。
13.对境外投资者投资海南自由贸易港内金融机构发行的理财产品、证券期货经营机构私募资产管理产品、公募证券投资基金、保险资产管理产品等资产管理产品,在资金封闭、风险隔离的前提下,为境外投资者在账户开立、资金划转及汇兑等方面提供便利。(责任单位:人行海口中心支行、外汇局海南省分局、银保监会海南监管局、证监会海南监管局)
14.支持海南自由贸易港内银行、证券公司、期货公司、公募基金管理公司、保险公司等金融机构开展跨境资产管理业务试点。鼓励海南自由贸易港内符合条件的法人机构率先开展试点,研发资产管理产品,面向境外投资者发行销售。(责任单位:外汇局海南省分局、银保监会海南监管局、证监会海南监管局、人行海口中心支行)
(五)探索放宽个人跨境交易政策。
15.支持在海南自由贸易港内就业的境外个人使用境内合法收入、境外合法外汇收入开展包括证券投资(股票、债券、基金等)、股权投资在内的各类境内投资。(责任单位:证监会海南监管局、银保监会海南监管局、外汇局海南省分局、人行海口中心支行)
16.允许符合条件的非居民按实需原则在海南自由贸易港内购买房地产。(责任单位:省住房城乡建设厅)
17.对符合条件的非居民购房给予汇兑便利。非居民从境外汇入购房款的,凭身份证明、购房合同及房地产主管部门备案证明直接在银行办理资金汇入及结汇等手续,无需办理外汇登记及开立外汇账户。(责任单位:外汇局海南省分局、人行海口中心支行)
18.提升海南居民个人留学学费购付汇、薪金结汇等个人用汇便利化水平。进一步研究便利海南居民个人用汇措施。(责任单位:外汇局海南省分局)
(六)支持开展本外币合一跨境资金池业务试点。
19.积极推进本外币合一跨境资金池试点。支持海南自由贸易港符合条件的跨国公司集团在境内外成员企业之间集中开展本外币资金余缺调剂和归集业务,专户内资金按实需兑换,对跨境资金流动实行双向宏观审慎管理。(责任单位:外汇局海南省分局、人行海口中心支行)
(七)支持符合资格的非银行金融机构开展结售汇业务试点。
20.支持符合条件的非银行金融机构向国家外汇管理局申请结售汇业务试点资格,开展自身结售汇及代客结售汇业务。(责任单位:外汇局海南省分局、银保监会海南监管局、证监会海南监管局)
21.支持非银行金融机构在取得即期结售汇业务资格和相关金融监管部门批准取得衍生产品交易业务资格后,参与到银行间外汇市场,依法合规开展人民币对外汇即期交易和相关衍生品交易。(责任单位:外汇局海南省分局、银保监会海南监管局、证监会海南监管局)
二、完善海南金融市场体系
(八)支持银行业发展。
22.支持尚未在海南设立分行的全国性股份制商业银行在海南设立分行。(责任单位:省地方金融监管局、银保监会海南监管局按职责分工共同牵头,人行海口中心支行参加)
23.根据国家政策导向,统筹推进海南农村信用社改革。把海南农村信用社改革纳入海南自由贸易港建设总体框架中统筹考虑,服务乡村振兴战略。(责任单位:省地方金融监管局、银保监会海南监管局、人行海口中心支行)
24.围绕海洋产业、高新技术产业等领域发展规划,鼓励和支持海南自由贸易港内金融机构争取总部或集团等资源倾斜,开发具有海南特色的金融产品,为海洋产业、高新技术产业等领域提供一揽子的综合金融服务。(责任单位:人行海口中心支行、银保监会海南监管局、省地方金融监管局、证监会海南监管局)
25.支持海南引进外资,参股地方性资产管理公司。(责任单位:省国资委、省地方金融监管局)
(九)支持符合条件的企业首发上市及企业并购重组。
26.健全企业上市工作体系,增强行业主管部门、市县政府和重点园区等在企业培育上市各环节的工作合力,围绕旅游业、现代服务业、高新技术产业、热带高效农业等产业,建立健全企业上市(挂牌)分级后备资源库,科学规划企业首发上市(挂牌)路径,加强对拟上市企业的培育和辅导,引导股权投资机构发挥积极作用,大力发展创业投资,促进拟上市企业优化治理、创新创业、产业升级。(责任单位:省地方金融监管局、证监会海南监管局、省工业和信息化厅、省商务厅、省旅游和文化广电体育厅、省科技厅、省国资委、省农业农村厅、各市县政府、各重点园区)
27.发挥好国有平台推动产业发展的领头羊作用,协调证监会和各证券交易所等,支持重点企业通过并购、重组、资产注入等多种方式,增强国资的影响力和产业带动力。(责任单位:省国资委、证监会海南监管局、省地方金融监管局、省旅游和文化广电体育厅、省工业和信息化厅、省科技厅、省农业农村厅、各市县政府)
28.吸引具有一定行业优势的上市公司迁入海南,吸引优质拟上市公司到海南注册并培育为后备上市企业,支持上市公司依法依规将其优质业务板块分拆在海南新设子公司并申请首发上市。提供政策支持,加快培育上下游产业链,助推产业培育和转型升级,形成集聚效应。(责任单位:省地方金融监管局、证监会海南监管局按职责分工共同牵头,省商务厅、省旅游和文化广电体育厅、省工业和信息化厅、省科技厅、省农业农村厅、各市县政府、各重点园区参加)
(十)进一步扩大直接融资规模。
29.建立健全企业发行债券融资机制。支持符合条件的海南企业发行公司信用类债券、项目收益票据、住房租赁专项债券、资产证券化产品等。推动省内PPP项目、各市县和重点园区的优质存量项目等资产证券化,盘活存量资产,缓解融资约束。推动基础设施领域不动产投资信托基金(REITs)试点落地,建立健全基础设施领域REITs项目库,推动符合条件的企业发行基础设施领域REITs。引导中介机构围绕海南自由贸易港建设、绿色发展、科技兴国等战略创新债券产品,提高直接融资规模。(责任单位:省发展改革委、省地方金融监管局、省国资委、证监会海南监管局、人行海口中心支行)
(十一)支持相关基金发展。
30.支持符合条件的机构依法申请在海南设立公募基金管理公司。支持符合条件的境内外金融机构在海南全资拥有或控股参股期货公司。(责任单位:证监会海南监管局、省地方金融监管局、省市场监管局)
31.对投向海南种业、现代农业等重点领域的私募股权基金依法依规加大支持力度,鼓励其高质量发展。(责任单位:省地方金融监管局、证监会海南监管局按职责分工共同牵头,省农业农村厅参加)
三、扩大海南金融业对外开放
(十二)扩大银行业对外开放。
32.鼓励各类境外金融机构通过新设法人、分支机构和专营机构等方式落户。支持设立中外合资银行。(责任单位:省地方金融监管局、银保监会海南监管局、人行海口中心支行)
33.进一步提高银行业对外开放程度。支持符合条件的境外战略投资者投资海南法人银行机构,改善股权结构,完善公司治理。(责任单位:省地方金融监管局、银保监会海南监管局按职责分工共同牵头,人行海口中心支行参加)
(十三)扩大保险业对外开放。
34.鼓励海南保险公司与港澳地区保险公司加强跨境合作,加强研究海南与港澳地区保险市场深度合作,为海南与港澳保险市场互联互通提供基础条件。(责任单位:银保监会海南监管局、省地方金融监管局、人行海口中心支行)
(十四)设立银行业准入事项快速通道。
35.落实银保监会“放管服”改革的要求,建立准入事项限时办结制度,进一步优化审批流程、压缩审批环节,在行政许可受理、审批等环节压缩办理时间,提升许可准入服务质效。(责任单位:银保监会海南监管局)
(十五)落实外商投资的国民待遇要求,支持符合条件的外资机构依法合规获取支付业务许可证。
36.落实外商投资的国民待遇要求,支持符合条件的外资机构按照市场化原则,依法依规通过兼并重组等方式进入支付服务市场,根据《非金融机构支付服务管理办法》等有关规定获取支付业务许可证。(责任单位:人行海口中心支行)
(十六)允许已取得离岸银行业务资格的中资商业银行总行授权海南自由贸易港内分行开展离岸银行业务。
37.支持已取得离岸银行业务资格的中资商业银行总行授权其在海南自由贸易港内的分行开展离岸银行业务。(责任单位:银保监会海南监管局、人行海口中心支行)
38.鼓励已取得离岸银行资格的中资商业银行总行通过组织架构、业务支持、人员交流等方式支持其在海南自由贸易港内的分行提升离岸业务展业水平。(责任单位:银保监会海南监管局、人行海口中心支行)
四、加大金融产品和服务方式创新力度
(十七)鼓励创新面向国际市场的人民币金融产品及业务,扩大境外人民币投资海南金融产品的范围。
39.重点支持海南自由贸易港内高新技术、医疗健康、旅游会展、交通运输等产业企业赴境外发行人民币计价的债券、股票募集人民币资金。(责任单位:省发展改革委、人行海口中心支行、外汇局海南省分局)
40.海南自由贸易港内企业在境外发行人民币债券,按全口径跨境融资宏观审慎管理规定办理相关手续后,可根据实际需要将募集资金汇入境内使用。海南自由贸易港内企业在境外发行股票募集的人民币资金,可按实际需要汇入境内使用。(责任单位:人行海口中心支行、证监会海南监管局)
41.支持赴境外发行离岸人民币地方政府债券,可根据实际需要将募集资金汇入境内使用。(责任单位:省财政厅、省发展改革委、人行海口中心支行、外汇局海南省分局)
(十八)稳步扩大跨境资产转让范围。
42.在遵循风险可控、审慎管理原则下,允许海南自由贸易港内银行和代理机构对外转让包括银行不良贷款和跨境贸易融资资产在内的信贷资产。允许海南自由贸易港内金融机构受让符合条件的境外金融机构资产。(责任单位:外汇局海南省分局、人行海口中心支行)
43.支持海南自由贸易港内金融机构扩大资产跨境转出人民币结算的范围。海南自由贸易港内银行机构可以按照相关规定,将其持有的跨境贸易融资、境内贸易融资资产向境外金融机构转出,并使用人民币进行跨境结算,并在人民银行的指导下稳步拓展可转让的具体资产品种。(责任单位:人行海口中心支行)
(十九)推进农垦国有农用地使用权抵押担保试点。
44.加快研究完善农垦国有划拨农用地抵押担保登记处置流转机制,切实盘活农垦农用地资源,增强农用地资源效能和融资能力。推动完善抵押担保登记、抵押物价值评估等配套措施,健全风险防范和化解机制。(责任单位:省自然资源和规划厅、省国资委、省农业农村厅、省农垦投资控股集团有限公司、银保监会海南监管局、人行海口中心支行)
(二十)创新发展保险业务。
45.支持符合条件的保险机构设立保险资产管理公司。(责任单位:省地方金融监管局、银保监会海南监管局按职责分工共同牵头,人行海口中心支行参加)
46.支持在海南设立的保险资产管理公司在账户独立、风险隔离的前提下,向境外发行人民币计价的资产管理产品。(责任单位:银保监会海南监管局、人行海口中心支行、省地方金融监管局)
47.提升保险机构的对外开放能力,支持符合条件的保险机构开展境外投资业务。(责任单位:银保监会海南监管局、人行海口中心支行)
48.鼓励保险机构加强创新,聚焦环境、旅游、健康、养老等领域,开发个性化、差异化、定制化产品,提升保险服务海南自由贸易港建设水平。持续推动农业保险“提标、扩面、增品”,提升农业保险服务质量。(责任单位:银保监会海南监管局、省生态环境厅、省旅游和文化广电体育厅、省卫生健康委、省农业农村厅、省地方金融监管局、省财政厅)
(二十一)发展绿色金融业务。
49.加快绿色信贷产品和服务创新。引导银行业金融机构把绿色金融纳入长期发展战略规划,支持银行业金融机构创新基于知识产权、用能权、排污权、碳排放权等抵质押品的绿色信贷产品,拓展绿色企业和项目抵质押品范围。支持银行业金融机构发行绿色金融债券。(责任单位:人行海口中心支行、银保监会海南监管局、证监会海南监管局、省生态环境厅)
50.加大对绿色产业的融资支持力度。积极培育绿色环保产业,充实省级拟上市挂牌企业后备资源库。支持符合条件的绿色企业上市融资、再融资、发行绿色债券等。建立金融机构投资绿色债券、绿色产业的激励机制,提高金融机构参与海南绿色投融资项目的积极性。鼓励绿色金融创新业务先行先试,支持海南建设国家生态文明试验区。(责任单位:省地方金融监管局、证监会海南监管局按职责分工共同牵头,省财政厅、银保监会海南监管局、人行海口中心支行、省生态环境厅参加)
51.支持保险机构创新绿色保险产品和服务。探索建立应对重大自然灾害的巨灾保险制度。鼓励保险机构研发环保技术装备保险、绿色消费品质量安全责任保险、船舶污染损害责任保险、森林保险和农业保险等产品。(责任单位:银保监会海南监管局、省地方金融监管局、省财政厅、省农业农村厅、省应急管理厅、省生态环境厅)
52.推动设立海南国际碳排放权交易场所,突出差异化发展定位,连接全国碳交易市场与国际市场。(责任单位:省地方金融监管局、省生态环境厅、证监会海南监管局、人行海口中心支行、省发展改革委、省财政厅)
(二十二)支持科技金融发展,推动发展海洋科技。
53.支持银行业金融机构加强与科技成果转化投资基金及创投机构合作,探索创新支持科创企业成果转化的金融服务模式,支持加强深海科技创新。(责任单位:银保监会海南监管局、人行海口中心支行、省科技厅、省财政厅、证监会海南监管局)
54.支持银行业金融机构通过“琼科贷”等金融产品和模式加大对海洋生物技术、海洋生态环保和海洋信息技术等领域金融服务力度。(责任单位:人行海口中心支行、银保监会海南监管局、省地方金融监管局、省科技厅、省知识产权局、省财政厅)
(二十三)在依法合规、风险可控前提下加强金融科技创新应用。
55.进一步扩大跨境金融区块链服务平台试点范围,丰富应用场景,逐步形成跨境融资信用服务体系,促进贸易投资便利化,提升外汇服务水平。(责任单位:外汇局海南省分局、银保监会海南监管局、省大数据管理局)
56.鼓励金融机构进一步加强对互联网、大数据、云计算等信息技术的运用,打造数据化、自动化和智能化的金融服务模式。(责任单位:省地方金融监管局、人行海口中心支行、银保监会海南监管局、证监会海南监管局、省工业和信息化厅、省科技厅)
57.争取国务院金融管理部门支持,将金融科技资源向海南倾斜,完善金融科技基础设施建设,推动全国性金融科技基础设施运营机构、金融科技子公司、金融科技创新实验室等落地海南,支持大型金融机构的金融科技部门或子公司等来琼发展。(责任单位:省地方金融监管局、人行海口中心支行、银保监会海南监管局、证监会海南监管局、省工业和信息化厅、省科技厅)
五、提升金融服务水平
(二十四)支持探索开展本外币合一银行结算账户体系试点。
58.稳妥推进本外币合一银行结算账户体系试点,为市场主体提供优质、安全、高效的银行账户服务。(责任单位:人行海口中心支行、外汇局海南省分局)
(二十五)推进开展小微企业卡、乡村振兴卡等业务,满足小微企业和“三农”产业互联网化、移动化支付结算需求。
59.结合地方产业发展特点推进小微企业卡、乡村振兴卡等业务,扩大发卡量和发卡机构范围。推动支付服务支持农业农村现代化加速发展,在可持续的前提下全面提升农村地区支付服务水平。大力推动移动支付等新兴支付方式在农村特色产业、农产品收购等领域的应用,鼓励和支持各类支付服务主体到农村地区开展业务。(责任单位:人行海口中心支行)
(二十六)提升跨境移动支付便利化水平。
60.推进境外人员境内移动支付便利化建设,便利其在海南使用移动电子支付工具。(责任单位:人行海口中心支行、省旅游和文化广电体育厅、省商务厅、省公安厅出入境管理局、省地方金融监管局、银保监会海南监管局)
61.支持符合条件的境内移动支付机构在境外开展业务,逐步扩大其通过人民币跨境支付系统(CIPS)境外参与机构进行跨境移动支付的地区范围。(责任单位:人行海口中心支行)
(二十七)持续推进征信体系建设。
62.加快智慧金融等小微企业综合金融服务平台建设、对接与推广,深化小微企业非银信用信息归集与应用,鼓励金融机构开发“信易贷”金融产品,引导小微企业更好应用平台服务。(责任单位:省地方金融监管局、省发展改革委、人行海口中心支行、省大数据管理局、银保监会海南监管局、省工业和信息化厅)
63.加快“信用村、信用镇”创建工作,持续优化农村信用环境。推进涉农信用信息数据库建设,加快新型农业经营主体和农户信用信息采集、信用评定,做到“应评尽评、愿评尽评”。(责任单位:人行海口中心支行、省地方金融监管局、省发展改革委、省农业农村厅、省财政厅)
64.发展信用服务市场。支持有市场影响力的信用评级机构设立分支机构或法人机构,提升评级结果的国际认可度。培育本土征信机构,建设海南自由贸易港地方征信平台,完善信用信息共享机制,丰富信用信息应用场景。(责任单位:人行海口中心支行、省发展改革委、省财政厅、省商务厅、证监会海南监管局、省工业和信息化厅、省大数据管理局、省地方金融监管局、省科技厅)
(二十八)支持加快发展航运金融、船舶融资租赁等现代服务业。
65.借鉴国外航运基金服务模式,充分发挥政府投资基金的杠杆带动作用,引导港航企业、金融机构等社会资本在依法合规、风险可控的前提下,按市场化方式支持涉海企业发展。(责任单位:省地方金融监管局、省财政厅、人行海口中心支行、省交通运输厅、洋浦经济开发区管委会)
66.鼓励商业银行等金融机构加大金融创新力度,开发更多符合航运业发展需要的金融产品和服务,不断提高金融服务质效。(责任单位:银保监会海南监管局、省地方金融监管局、人行海口中心支行)
67.研究进一步对外开放的船舶保险支持政策。鼓励省内保险机构在传统的货运险、船舶险基础上,丰富航运保险产品。(责任单位:银保监会海南监管局、省交通运输厅、海南海事局)
68.取消船舶境外融资限制,探索以保险方式取代保证金。(责任单位:外汇局海南省分局、省地方金融监管局、银保监会海南监管局)
69.鼓励符合条件的出资人依法依规按程序在海南设立金融租赁公司。支持融资租赁公司设立单船项目子公司(SPV),推动单船融资租赁以及跨境租赁、出口租赁等业务创新。(责任单位:省地方金融监管局、银保监会海南监管局按职责分工共同牵头,省市场监管局、人行海口中心支行、省交通运输厅参加)
70.制定支持船舶融资租赁发展的具体措施,简化船舶融资租赁公司设立流程,加强对投资主体的设立辅导,推动符合条件的机构设立融资租赁公司。(责任单位:省地方金融监管局)
(二十九)支持文化、体育、旅游业发展。
71.鼓励市县政府通过财政补贴、贷款贴息等方式,引导社会资本、金融资本等加大对文化、体育、旅游业的支持力度。支持海南自由贸易港内金融机构对发展前景良好、信用记录优良的文化、体育、旅游企业加大无抵押信用贷款的投放力度。(责任单位:各市县政府、省财政厅、人行海口中心支行、银保监会海南监管局)
72.鼓励市县政府建立与健康医疗、养老养生高度融合的文化、体育和旅游产业企业库。依法依规支持符合条件的企业发行文化、体育和旅游企业专项债券、首发上市和再融资,逐步降低融资成本。(责任单位:各市县政府、省旅游和文化广电体育厅、省发展改革委、证监会海南监管局、人行海口中心支行)
73.鼓励金融机构探索有效的信贷模式和服务方式,重点支持邮轮游艇产业集聚园区和相关公共服务配套设施建设,创新邮轮游艇相关金融产品。(责任单位:人行海口中心支行、银保监会海南监管局、各市县政府)
(三十)支持在住房租赁领域发展房地产投资信托基金(REITs)。
74.支持银行业金融机构在风险可控、商业可持续的前提下,按照“租购并举”方向,积极创新金融产品和服务,支持规范化租赁住房企业发展。支持在住房租赁领域发展房地产投资信托基金(REITs)。(责任单位:省地方金融监管局、省住房城乡建设厅、人行海口中心支行、银保监会海南监管局、省自然资源和规划厅、省税务局)
六、加强金融监管,防范化解金融风险
(三十一)构建金融宏观审慎管理体系,加强对重大风险的识别和对系统性金融风险的防范。
75.完善金融风险防控体系,构建及时、精准、高效的风险防控机制,实现事前能纠正、事中能控制、事后能管理的风险防控目标。(责任单位:人行海口中心支行、银保监会海南监管局、证监会海南监管局、省地方金融监管局、外汇局海南省分局)
76.全面落实全口径跨境融资宏观审慎管理,海南自由贸易港内金融机构和非金融企业跨境融资资金、非金融企业境外放款资金全面纳入宏观审慎管理。(责任单位:人行海口中心支行、外汇局海南省分局)
77.完善资金流信息监测管理系统。继续扩大资金流数据采集范围,实现“本外币打通,离在岸兼顾,大小额统一”,同时增加与市场监管、司法、税务、海关等部门数据关联。充分运用大数据技术完善各类资金交易模型,提升资金交易监测的有效性。继续升级安全防护系统,切实做好资金流数据安全保护工作。推进数据治理工作,严格数据使用授权管理。(责任单位:人行海口中心支行、外汇局海南省分局、省大数据管理局、省税务局、海口海关)
78.完善反洗钱、反恐怖融资和反逃税制度体系和工作机制,发挥洗钱风险评估机制的作用,定期评估洗钱和恐怖融资风险。(责任单位:人行海口中心支行、省高级法院、省公安厅、省地方金融监管局、银保监会海南监管局、证监会海南监管局、省税务局)
79.充分发挥金融委办公室地方协调机制(海南省)作用,加强金融监管协调。畅通行业监管数据、监管报告、行业重大事项、行业运行和风险情况、行业监管措施等信息共享渠道。配合国务院金融稳定发展委员会,压实各级地方政府属地责任、监管部门监管责任以及金融机构主体责任。加强评估预警和风险监测,积极采取评级、评价、风险警示、早期纠正等措施,督促金融机构依法合规、稳健经营,有效防范化解金融风险。(责任单位:人行海口中心支行、银保监会海南监管局、证监会海南监管局、外汇局海南省分局、省地方金融监管局、省发展改革委、省财政厅)
80.建立健全地方政府金融风险处置机制,按照中央统一规则,承担金融风险处置属地责任和维稳处突第一责任。针对地方法人机构的重大金融风险,地方政府牵头组织相关部门拟定风险化解处置方案,并积极推动实施,维护地方金融稳定。建立健全省、市县和重点园区属地金融风险管理体系,加快构建打击非法金融活动监测预警平台与监管机制,完善权责清单,逐步推动实现分级监管。(责任单位:省地方金融监管局、银保监会海南监管局、证监会海南监管局、人行海口中心支行、省发展改革委、省财政厅、省公安厅、省检察院、省高级法院)
81.加强对系统性金融风险识别、监测和评估,守住不发生系统性金融风险底线,依法依规做好金融控股公司、系统重要性金融机构监管。(责任单位:人行海口中心支行、银保监会海南监管局、证监会海南监管局、省地方金融监管局)
(三十二)支持设立金融与破产专业审判机构。
82.支持设立金融与破产专业审判机构,借鉴国际金融司法规则和治理经验,集中审理海南金融与破产案件,提升金融与破产案件的国际化、专业化审理水平,为当事人提供更加优质高效的司法保障。(责任单位:省高级法院、省地方金融监管局、人行海口中心支行、银保监会海南监管局、证监会海南监管局、外汇局海南省分局)
(三十三)加强金融消费者权益保护。
83.贯彻落实《关于建立金融消费纠纷多元化解机制的意见》,建立健全“一站式”金融纠纷解决机制,因地制宜推进调解组织建设,逐步扩大调解组织业务覆盖范围,不断提升调解组织服务能力和水平。完善金融纠纷诉调对接机制,通过诉前引导和委派、诉中委托等方式开展金融纠纷非诉调解。探索建立金融纠纷调解协议快速司法确认机制,提升调解协议法律效力,高效化解矛盾纠纷,保护金融消费者合法权益。(责任单位:人行海口中心支行、银保监会海南监管局、证监会海南监管局、省地方金融监管局、省高级法院)
84.探索实施证券纠纷代表人诉讼制度。与法院系统协作开展证券纠纷特别代表人诉讼实践,进一步优化“默示加入、明示退出”的诉讼机制、程序,引导中小投资者用好证券纠纷代表人诉讼制度,协调投资者保护机构代表投资者提起诉讼。(责任单位:证监会海南监管局、省高级法院)
85.金融管理部门共同推进金融教育示范基地和投资者教育基地建设,积极开展常态化、阵地化、系统化金融知识宣传普及教育,探索金融教育新模式,发挥农村金融服务站、金融夜校的金融教育作用,做好金融风险提示预警,有效防范金融风险。积极推进国家级金融教育示范基地落地挂牌,联合各方力量打造具有海南自由贸易港特色的涵盖银行、证券、期货、保险等各方面金融知识的“大金融”教育基地。(责任单位:人行海口中心支行、银保监会海南监管局、证监会海南监管局、省地方金融监管局)
七、配套措施
86.优化实体经济环境。围绕“三区一中心”战略定位,加快发展实体经济,支持特色产业发展,丰富和壮大市场主体,增强金融政策承接能力。完善产业发展配套政策,增强财政、发改、生态、环保与金融政策的协调配合,为金融更好地服务实体经济发展营造良好的配套政策环境。(责任单位:省地方金融监管局、省发展改革委、省工业和信息化厅、省自然资源和规划厅、省财政厅、省生态环境厅)
87.优化金融产业环境。完善省政府支持金融业快速发展的政策制度,健全配套措施,为金融业快速发展提供良好的外部环境。(责任单位:省地方金融监管局、省发展改革委、省财政厅)
88.优化信用环境。健全信用体系建设工作机制,完善海南自由贸易港信用法规,加快《海南自由贸易港社会信用条例》立法。完善守信激励、失信惩戒措施,丰富守信应用场景,强化失信联合惩戒。(责任单位:省发展改革委、人行海口中心支行)
89.优化法治环境。充分发挥金融司法审判功能对金融市场的指引和规制,依法保障金融市场规范运行。接轨国际金融纠纷解决规则,充分保障相关市场主体在金融纠纷中的合法权益,为海南自由贸易港金融开放创新提供法治保障。(责任部门:省高级法院、省司法厅)
附件:



本文选编自“海南省人民政府官网”;智通财经编辑:徐文强。




