智通财经APP获悉,8月27日,上海市人民政府关于印发《上海市教育发展“十四五”规划》。规划提出,到2025年,教育现代化全面深入推进,实现上海教育更加包容、更具活力、更大开放、更高品质发展,高质量教育体系总体建成,教育事业发展和人力资源开发主要指标接近全球城市先进水平。
以下为上海市人民政府官网全文:
上海市人民政府关于印发《上海市教育发展“十四五”规划》的通知
沪府发〔2021〕18号
上海市人民政府关于印发《上海市教育发展“十四五”规划》的通知
各区人民政府,市政府各委、办、局:
现将《上海市教育发展“十四五”规划》印发给你们,请认真按照执行。
上海市人民政府
2021年7月26日
上海市教育发展“十四五”规划
为办好人民满意的教育,建设与一流城市相匹配的一流教育,促进学生全面而有个性的发展,有效服务市民终身发展,显著提升教育服务经济社会发展的能级和水平,依据《中国教育现代化2035》《上海市城市总体规划(2017-2035年)》《上海市国民经济和社会发展第十四个五年规划和二〇三五年远景目标纲要》《上海教育现代化2035》,制定本规划。
一、发展回顾与环境形势
(一)“十三五”发展回顾
“十三五”时期,上海坚持和加强党对教育事业的全面领导,强化教育市级统筹,深化教育综合改革,在一系列重点领域和关键环节取得重要突破,率先达成总体实现教育现代化主要指标,为实现更高水平、更高质量发展奠定了坚实基础。
1.育人探索实现新突破。坚持立德树人根本任务,构建“三圈三全十育人”思想政治教育大格局,以大中小幼一体化促进德智体美劳“五育”融合发展,课程思政和学科德育改革在全国推广。深化中小学课程教学改革,完善职业教育贯通培养机制,探索高校创新人才培养模式,探索建立学生艺术素养评价机制,系统开展学校体育教学改革,大中小学衔接开展劳动主题活动,将志愿服务和公益劳动纳入学生综合素质评价,初步构建学生校外活动场所共建机制。
2.教育公平迈上新台阶。各级各类教育实现全面普及,建立广覆盖、保基本、有质量的学前教育公共服务体系,义务教育优质均衡发展格局基本形成,城乡义务教育一体化“五项标准”全面落实,实施百所初中强校工程,学区化集团化办学覆盖75%以上义务教育学校。学前教育特殊教育布点覆盖每个街镇,义务教育阶段配备特殊资源教室的普通教育学校增加157所。基本形成市、区、街镇、学校四级未成年人保护工作体系。
3.教育质量得到新提升。义务教育阶段学生和教师参加国际教育质量测评情况优良。普通高中特色多样发展取得新进展,“基础+选择”的课程教学体系普遍建立。国家“双一流”建设深入落实,高峰高原学科和高水平地方高校建设全面实施,一流本科、一流研究生和一流专科高职教育引领计划全面启动。职业院校师生在世界技能大赛摘金夺银,助力上海获得第46届世界技能大赛举办权。教师队伍建设取得新成效,涌现出一批教书育人先进典型。督政、督学和评估监测“三位一体”的教育督导职能体系初步形成,“一网三中心两平台”基础环境初步构建,联合国教科文组织二类中心“教师教育中心”落地上海,上海数学教材等基础教育优秀教材走向世界。
4.综合改革释放新活力。出台实施高等教育布局结构与发展、现代职业教育体系建设、高等学校学科发展与优化布局等“三大规划”,形成一流大学、一流学科建设政策体系,推进分类评价、人事薪酬、经费投入、人才培养、合作交流等改革,市级教育统筹更加有力。平稳推行义务教育学校招生入学改革,启动新一轮中考改革,率先实施高考综合改革,推进专科高职院校分类考试招生改革,深化高校分类管理改革,实施民办学校分类管理改革。
5.服务贡献开辟新格局。上海高校获国家科学技术“三大奖”数量占全国高校获奖数逾10%、占全市获奖数逾60%,在若干核心关键技术研发、大科学装置建设、技术转移等方面发挥了重要作用,成为人文社会科学重大成果的主要贡献者。终身教育体系日益完备,劳动年龄人口平均受教育年限达到12.6年,为社会发展和产业升级提供了有力的人才支撑。上海教育改革成果为全国提供可复制可推广经验,长三角一体化教育协同发展不断深化,以援疆、援藏为重点深化教育对口合作交流,为决胜脱贫攻坚贡献力量。


与此同时,上海教育发展也存在一些亟待解决的问题。主要是,教育公共服务供给不能完全适应人口变化新趋势,优质教育资源配置不够均衡、结构性矛盾较为突出;人才培养规模、结构、质量与一流城市建设不够匹配,教育服务科技创新、支撑战略性新兴产业的能力亟待增强;科学的教育理念和模式尚未深入落实,以学习者为中心的教育生态有待进一步形成;吸引最优秀人才从教的制度保障有待加强,高水平教师队伍建设的体制机制需要继续完善;学校家庭社会协同育人有待强化,全社会参与育人的体制机制需要进一步健全;新技术应用于教育亟需加速推进,教育投入与保障水平需要进一步提高;教育评价体系不够科学,教育治理体制机制仍需进一步健全。
(二)“十四五”面临的形势与挑战
“十四五”时期是我国开启全面建设社会主义现代化国家新征程、向第二个百年奋斗目标进军的第一个五年,也是上海在新起点上全面深化“五个中心”建设、加快建设具有世界影响力的社会主义现代化国际大都市的关键五年。新的环境和形势,对增强上海教育服务能力和贡献水平、发挥上海教育综合改革先行先试作用提出了时代新要求。
1.人民群众对高品质生活的追求,要求教育实现更高质量发展。进入新时代,人民群众对美好生活的需求日益增长,对高质量教育的期待更加迫切,更加追求个性化的学习资源、人文化的学习环境、更有温度的教育服务和泛在灵活的学习体验,促进幼有善育、学有优教的重要性在新发展阶段更为凸显。上海必须加快建设高质量教育体系,加快提高各级各类教育质量和水平,增强优质教育供给能力,提升人民群众的教育获得感和满意度。
2.科技创新和产业转型的紧迫态势,要求教育支撑经济社会发展的能级显著增强。世界范围内新一轮科技革命正进入实现重大突破的窗口期,基础性、原创性、颠覆性科技创新对社会发展的引领作用日益凸显,经济社会发展对高素质创新型人才的需求更加多元,对高校支撑创新策源、促进技术进步的需要更为迫切。上海教育要主动适应科技革命和产业变革带来的新变化,加快优化学科专业布局、创新人才培养方式、提升创新策源能力。
3.人口发展的变化趋势,要求教育资源配置超前谋划主动适应。上海城市人口规模总量大,各学龄段人口规模持续增加,学龄人口区域分布呈现较大差异;老年人口规模不断攀升,老年教育供给压力较大;就业人口与外来人口保持较大规模,从业人员对学历提升和终身职业技能培训提出多样化需求。上海教育需要适应人口结构变化,科学规划、合理布局各级各类教育资源,优化终身学习服务供给。
4.加快构建新发展格局,要求教育实现更高水平的开放融合。上海正主动服务我国构建新发展格局的战略任务,加快打造国内大循环的中心节点、国内国际双循环的战略链接。上海教育要坚持对外开放不动摇,强化开放能级提升,加强国际学术和人文交流,积极参与全球教育治理,同时引领长三角一体化教育协同发展,加快形成教育开放融合发展新局面。
5.新技术的广泛加速应用,要求教育发展模式实现创新变革。以5G、人工智能、大数据等为代表的新一代信息技术正在加速向各领域全面渗入,极大改变了传统生产、生活和学习方式,迫切要求对教育评价模式、传统教育边界、教学组织形式、知识获取方式、教师角色定位等进行深刻变革。上海教育要主动捕捉和融入技术变革新机遇,加快推进教育观念更新、模式变革和体系完善,积极适应未来教育发展新趋势。
二、指导思想、基本思路和发展目标
(一)指导思想
以习近平新时代中国特色社会主义思想为指导,深入贯彻党的十九大和十九届二中、三中、四中、五中全会精神,全面落实习近平总书记关于教育的重要论述和全国教育大会精神,站在“教育是国之大计、党之大计”的战略高度,坚持教育优先发展,加强党对教育工作的全面领导,坚持为党育人、为国育才,围绕立德树人根本任务和教育高质量发展的主题,全面深化教育领域综合改革,更加关注每一个学生的终身发展,更加关注青少年身心健康,加强学生综合素养和把握未来的能力,构筑新阶段上海教育发展新战略优势,增强人民群众教育获得感和满意度,提高教育社会服务能级和贡献水平,为上海建设具有世界影响力的社会主义现代化国际大都市提供人才支撑、智力支持和创新引领。
(二)基本思路
1.坚持办人民满意的教育。坚持以人民为中心发展教育,推动教育更加公平、更有质量的发展,全面落实立德树人根本任务,培养德智体美劳全面发展的社会主义建设者和接班人。对标国际最高标准、最好水平,构建公平、优质、便捷、多样的高质量教育体系,更好地培养学生的爱国情怀、社会责任感、创新精神、实践能力,提升学生把握未来能力,助力每一名学习者拥有出彩机会、享有品质生活、成就幸福人生。
2.坚持教育评价改革促进高质量发展。充分发挥教育评价的导向作用,健全完善科学合理、符合新时代要求的教育评价制度和机制,推进教育领域“破五唯”,引领和促进教育各领域、各环节、各要素深化改革、提质增效,激活教育高质量发展新动力。
3.坚持服务经济社会发展大局。坚持“一流城市孕育一流教育、一流教育成就一流城市”,强化教育培养高端人才和促进人力资源储备功能,强化教育服务上海“五个中心”建设的支撑作用,更好地服务长三角一体化发展、长江经济带发展等国家战略。
4.坚持构筑上海教育发展新战略优势。全面深化教育领域综合改革,继续当好教育改革开放排头兵、创新发展先行者,用好教育综合改革先发优势,率先形成超大城市教育高质量发展模式,形成一流教育服务供给能力,探索全球范围吸引汇聚优质教育资源的有效机制,构建教育精细化治理体系。
(三)发展目标
到2025年,教育现代化全面深入推进,实现上海教育更加包容、更具活力、更大开放、更高品质发展,高质量教育体系总体建成,教育事业发展和人力资源开发主要指标接近全球城市先进水平。
——服务学生全面而有个性发展的教育体系日趋完善。以学生为中心,形成德智体美劳“五育”融合育人体系,学生综合素养和关键能力显著增强。各级各类教育协调发展,传统教育与新教育业态相互融合,学校家庭社会协同育人机制进一步健全。
——基本公共教育服务实现更高水平均等。义务教育优质均衡水平持续提高,城乡一体化发展水平显著提升,城乡、区域、校际差异进一步缩小。家庭经济困难群体资助保障体系更加健全,特殊群体学生接受教育的需求得到更好满足,来沪务工人员随迁子女接受教育服务供给机制更加完善。
——优质教育服务供给丰富扩大。普及普惠、安全优质、多元包容的学前教育公共服务更加有力。涌现一批示范性学区集团和新优质特色学校,探索建设若干所适应新理念、应用新技术的“未来学校”。若干所高校和更多学科进入世界一流行列,建成一批特色鲜明、产教深度融合的职业院校和学科专业品牌。智能化教育服务供给体系初步形成,学习者终身学习、个性化教育需求得到较好满足。
——服务社会发展能力彰显提升。教育支撑经济社会发展和城市核心竞争力的作用显著增强。劳动年龄人口受教育水平、从业人员继续教育参与水平进一步提高。高等教育人才培养层次、专业、类型等方面结构进一步优化,与经济社会发展现实需求更为契合。高校创新策源能力和学术研究水平显著提升,新增若干国家级科研平台或基地,建成若干高水平、国际化学术高地和高端智库,聚集一批高水平创新团队,产出一批重大原创成果,实现一批重大成果转化。
——教育影响辐射能力稳步增强。建成一批具有国际影响的交流合作平台和重大项目,引进和设立实体性、专业性国际组织与合作基地。来沪留学生质量提升、结构优化,上海继续成为展现中国教育高质量发展的窗口。长三角一体化教育协同发展深入推进,参与并引领长江教育创新带发展。教育对口支援与合作交流能力进一步提高。

三、主要任务和实施路径
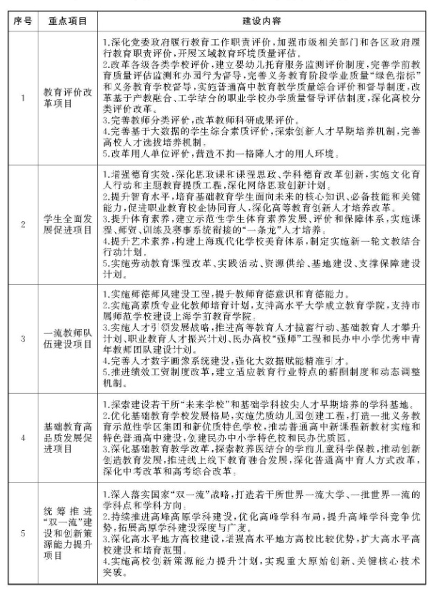
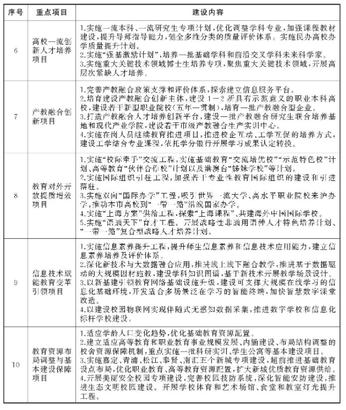
围绕促进人的现代化、提升教育支撑引领经济社会发展功能以及优化教育事业发展条件,推进实施六大方面任务和十大重点项目,全面推动教育高质量发展。
(一)坚持立德树人,促进学生全面发展
落实立德树人根本任务,构建“五育”融合发展体系,健全学校家庭社会协同育人机制,促进学生德智体美劳全面发展,为每一位学生成人成才和人生出彩打好基础。
1.提升学生思想道德素养。坚持用习近平新时代中国特色社会主义思想铸魂育人,大力推进习近平新时代中国特色社会主义思想进教材、进课堂、进头脑。完善大中小幼一体化德育内容框架,深入开展党史学习教育、爱国主义教育、社会主义核心价值观和中华优秀传统文化教育、国家安全教育、法治教育和生态文明教育。完善“三圈三全十育人”学校思想政治教育工作体系,建设以习近平新时代中国特色社会主义思想课程为核心的思想政治理论课课程体系,深化高校课程思政和中小学学科德育改革,完善高校“十育人”和中小学校“六育人”机制,健全大中小幼纵向衔接、课内课外和网上网下横向贯通、学校家庭社会协同联动的育人体系。
2.提升学生学习素养。注重保护学生的好奇心、想象力、求知欲,激发探究和学习的兴趣,提高学习能力,丰富人文底蕴,培育科学精神。培养学生的认知能力,促进思维发展,激发创新意识。培养幼儿通过直接感知、实际操作、亲身体验等方式建构经验。推动中小学创新创造教育,开展项目化研究型学习,推进基于学科的课程综合化教学,创新因材施教的有效模式,打造一批基础学科基地学校和项目,重视信息科技、科学实践、前沿技术和工程技术教育。注重职业教育与产业需求侧的深度融合,提高学生文化基础,加强技术技能训练,培育工匠精神。强化高等教育学科交叉和个性化培养,提升学生创新精神、创造思维、知识整合与创新能力。
3.提升学生体育素养。面向全体学生开齐、开足、上好体育课,严格落实基础教育体育课刚性要求,针对不同学段学生身心特点,突出体育素养培养重点,引导学生养成体育运动习惯和健康生活方式,推动学生在基础教育阶段掌握至少2项运动技能。健全学校体育“一条龙”人才培养体系,深化体育课程改革,深入推进体教融合,推动体育特长人才跨学段、跨体系的贯通培养,健全青少年专业体育赛制,加强各级学生体育运动队建设,推进学校体育场馆综合开发建设。完善体育教师招聘引进机制,健全兼职教师制度,探索专兼职教练员岗位制度。继续大力开展校园足球运动,推进武术、棋类等中华传统体育项目进校园,培养学生参与冰雪运动的兴趣。加强儿童青少年近视综合防控,降低儿童青少年新发近视率。全面实施学生体育素养测评工作,创建全国青少年体育素养评价试验区。
4.提升学生美育素养。强化学校美育育人功能,探索学校美育评价改革,完善美育教学体系,配齐配好美育师资,丰富艺术实践活动,培育学生感受美、发现美、践行美的素养。遵循学生不同阶段成长规律,科学研制各学段美育培养目标。统筹布局学校艺术教育项目,持续推动创建“一校多品”“艺术特色学校”,形成多品牌特色发展格局。推进学校艺术团及联盟品牌建设,发挥艺术教育特色学校辐射示范功能。深化文教结合改革,推进社会艺术场馆、专业院团与学校艺术教育相结合,发挥合力育人作用,继续推进高雅艺术进校园活动,鼓励学生更多参与文化节庆活动。健全有序衔接的艺术人才培养体系,形成高质量、系统化的艺术人才供给机制。
5.提升学生劳动素养。构建贯通一体、开放协同的劳动教育工作格局,发挥劳动教育树德、增智、强体、育美的综合育人功能,引导学生树立劳动观念,培养劳动精神,形成劳动习惯,在劳动中激发创新创造力。建设实践导向、理论支撑、“五育”融合的大中小学劳动教育课程,创新校内劳动实践,繁荣校园劳动文化,重视日常家庭劳动教育,开展多样化社会劳动实践,建设若干综合性劳动教育实践基地。打造具备理论讲授、训练带教、实践指导能力的专业化教师队伍,完善安全应急保障机制,建设适应教育现代化要求的劳动教育体系。
6.强化学生心理健康教育和服务。呵护学生心灵世界,深入研究社会转型和网络时代对学生身心健康带来的影响,多措并举,加强学生心理健康服务工作,培育学生自尊自信、理性平和、积极向上的心态,增强调控情绪、承受挫折、适应环境的能力。建立中小学生全员导师制,配齐建强专兼职教师队伍。开足开好心理健康教育课程,多渠道开展心理健康宣传及主题教育活动,构建常态化优质资源推送机制。加强学校心理咨询中心和辅导室建设,满足学生咨询和求助需求。健全学生心理危机预警机制,研发心理危机预警指标和学生关爱系统。教育引导学生绿色上网、文明上网,合力预防学生游戏成瘾和手机依赖。规范家长学校建设,将分年段心理健康促进和指导作为家长学校必修课。加强医教结合,畅通心理危机和精神障碍学生医疗转介通道。建立全市青少年心理健康服务热线,提高高校和区心理热线的知晓率与服务效能。
7.创新融合育人评价模式。推动“五育”融合人才培养质量评价改革,坚持以德为先、能力为重、全面发展,引领各级各类学校教育回归育人本原。坚持“为了每一个学生的终身发展”核心理念,科学制定评价标准,改进命题评价方式,护长容短,促进学生全面而有个性发展。优化学生综合素质评价内容,完善将学生德智体美劳发展情况纳入综合素质评价的有效机制,创新德智体美劳过程性评价操作实施办法,把评价结果作为衡量学生全面发展、评优评先、毕业升学的重要参考或依据。科学、合理、稳妥、适度利用大数据手段促进教育评价改革,探索建立涵盖道德素养、学习素养、体育素养、美育素养、劳动素养的学生成长大数据档案。
8.健全学校家庭社会协同育人机制。构建以学校为主体、家庭为基础、社会各方全面参与的育人体系。充分发挥学校在学生成长中的主体和主导作用,全面提升各级各类学校育人水平。以提升学生学习效率为目标,加强基础教育特别是低学段课堂教学改革和作业管理,强化学校、家庭良性互动,减轻家长在学生课程学业方面的负担。推动各级各类学校教育教学提质增效。充分发挥“家庭第一个课堂、家长第一任老师”作用,树立科学的教育观、成才观,用正确行动、正确思想、正确方法教育引导孩子。完善家庭教育指导服务机制,推进家长学校和家庭教育指导中心建设。强化全社会支持和呵护教育的理念,加强公共安全教育,营造有利于学生健康成长的环境氛围。健全社区行业企业等各方面共同参与教育、履行育人责任的政策体系,丰富校外教育资源供给,建设一批重点校外实践基地,打造全国校外教育改革创新先行示范区。
(二)对标一流标准,打造高水平专业化创新型教师队伍
把教师队伍建设作为教育事业改革发展的重中之重,引导教师争当“四有”好老师,做学生锤炼品格、学习知识、创新思维、奉献祖国的引路人,承担塑造时代新人重任,用优秀人才培养更优秀的未来人才。
1.把师德师风建设放在首要位置。加强思想政治建设,健全教师政治理论学习制度。加强思政课教师队伍建设,增强教师课程思政意识,让有信仰的人讲信仰。健全师德师风建设长效机制,将师德规范作为教师培训必修内容,贯穿教师职业生涯全过程。探索建立师德评价核心指标体系,将师德作为教师入职、绩效考核、职称(职务)评聘、岗位聘用和奖励表彰等的首要参考依据,对违反师德师风行为“零容忍”。健全教师荣誉体系,营造尊师重教的社会氛围,让教师成为令人羡慕的职业。
2.实施基础教育强师优师工程。树立“一个好校长就是一所好学校”理念,实施校长能力提升计划,促进校长专业发展,支持校长凝炼办学理念、创新办学思路、塑造校园文化,真抓实干,造就一支高素质专业化校长队伍。聚焦新进教师入口关和在职教师培训环节,着力提升基础教育教师队伍整体水平。构建以师范院校为主体、高水平非师范院校参与的师范教育格局,支持高水平大学建设教育学院,建立市属师范大学公费师范生制度,建设上海学前教育学院,加快发展学前教育等紧缺急需专业。深化教师培训制度改革,深入实施中小学(幼儿园)见习教师规范化培训制度,健全教师资格证和规范化培训合格证“双证”注册制度,加强规范化培训与教育硕士衔接培养,发挥教师专业发展机构、教研组织、高校平台、社会机构等各方积极作用。实施基础教育人才攀升计划,培养一批优秀教师、优秀校长和有影响力的教育名家。实施民办中小学优秀中青年教师团队建设等专项计划,探索民办教育名师名校长培养机制。
3.加快职业教育“双师型”教师队伍建设。健全“双师型”教师认定标准,建立“双师”素养导向的新教师准入机制和考核评价制度,探索行业与学校之间职称互认机制。构建职前职后一体化、校企双主体的职业院校教师培养培训模式,建设一批校企共建的教师培养培训基地和教师企业实践基地。优化校企人员双向交流机制,完善职业院校高层次技术技能人才聘请机制和兼职教师管理办法,畅通技术技能人才到职业院校从教路径,推进教师定期赴企业学习实践和挂职制度。制定职业院校教师能力标准,培育一批“1+X”职业技能培训教师。
4.加大高校人才引育力度。增强人才引育工作的敏锐性和责任感,进一步拓宽人才工作视野,加大自主培养和引才力度。优化实施东方学者计划,实施高等教育人才揽蓄行动,积极引育高层次人才、优秀青年人才和团队,发挥高校创新人才“蓄水池”作用。推进人才数字画像系统建设,为科学遴选人才、准确评价人才提供有力支撑。健全市属高校新教师岗前培训制度,实施高校教师教学能力“引航工程”培养计划。聚焦青年人才培养,深入实施高校教师专业发展工程,推进教师国外访学进修、国内访问学者、产学研践习、实验技术队伍建设等计划。深化实施高校本科教学教师激励计划,加强高校创新团队建设。支持教师依规开展校外兼职和在岗离岗创业。实施民办高校“强师工程”,提升民办高校教师队伍水平。
5.完善教师人事制度和配套政策。完善学校教师配置标准和机制,优化公办中小学(幼儿园)、中等职业学校教师配置标准,加强编制统筹,建立市级统筹、区级调剂的动态调配机制,制定基于分类管理的高校教师配置标准。深化教师分类考核评价制度改革,聚焦教书育人核心使命,突出师德、能力、业绩和贡献等要素。完善教师职务(职称)评聘制度,深化中小学校长职级制度改革,优化中小学专业技术职务岗位结构比例,在有条件的高校探索专业技术职务岗位结构比例由数量管理调整为标准管理。完善教师工资收入保障机制,建立适应上海教育行业特点的薪酬分配机制,形成具有吸引力的教师绩效工资体系。深化高校绩效工资制度改革,将使用财政教育经费的薪资作为教师收入的基础保障,且水平逐步提升。促进高校积极拓宽多元化收入来源渠道,完善高校社会服务收入用于人员激励机制,鼓励多劳多得、优绩优酬,充分激发教职工活力。完善教师住房、医疗等相关配套服务,探索教师公租房建设机制,多措并举缓解青年教师过渡期租住房问题。引导民办学校配足配齐教师,依法保障和落实民办学校教师享有与公办学校教师同等权利,完善民办学校教师年金制度,健全学校、个人、政府合理分担的民办学校教师社会保障机制。
(三)优化教育服务供给,满足人民群众品质生活需求
彰显人民城市的人本价值,加强教育资源配置保障,基于学龄人口动态发展趋势布局教育资源,扩大优质教育资源供给,提升各级各类教育质量,努力办好每一所学校,上好每一堂课,服务好每一位学习者。
1.加强育儿指导和托育服务。健全“政府引导、家庭为主、多方参与”的3岁以下幼儿托育服务体系。完善家庭科学育儿服务网络,提升服务质量,为适龄幼儿家庭提供免费、有质量的育儿指导,引导家长形成科学育儿观念、掌握科学育儿方法。扩大托育服务资源供给,提供以普惠性为主的托育服务,构建托幼一体化体系,完善托育服务综合监管体系,鼓励社会力量举办满足多样化需求的托育机构,建设一批嵌入式、分布式社区托育点,5年内累计新增2万个托额。
2.提升学前教育保教质量水平。发展普及普惠、安全优质、多元包容的学前教育公共服务体系。科学规划资源布局、创新办园体制机制,确保学前教育资源供给。开展教、养、医融合的科学保教,以常态化、过程性质量评价为重点,推进优质园创建工作,使全市公办一级幼儿园超过50%、公办示范性幼儿园超过10%。开展民办优质幼儿园创建工作。遵循幼儿身心发展规律,实行以游戏为主的基本教育活动。巩固幼小衔接成果,深化幼儿园与小学教育双向衔接,杜绝幼儿园“小学化”倾向。
3.推进义务教育优质均衡发展。研制实施新一轮义务教育学校办学标准,提高教育资源配置标准,完善教育资源动态调整机制,推进优秀教育人才流动,促进基本公共教育服务均等化,推动义务教育城乡一体、优质均衡。充分利用高校、企业和社会资源等,面向未来探索新的学校形态。鼓励各区积极创建义务教育优质均衡发展区,力争各区全部通过国家县(区)域义务教育优质均衡发展督导评估认定。强化优质资源带动辐射作用,增强学校内生动力,打造一批示范性学区集团和新优质特色学校,实施新一轮城乡学校携手共进计划,持续推进公办初中强校工程。促进义务教育提质增效,深化义务教育课程教学改革,促进线上线下教育融合发展,加强教考一致的教育教学管理。持续推动创新创造教育发展,深化小学低年段主题综合活动课程建设,实施义务教育项目化学习三年行动计划,实施基于区域特色的学校综合课程创造力研究和实践项目。推进基于课程标准的教学与评价,小学实施分项等第评价,深化实施义务教育学业质量“绿色指标”评价改革,推动中考改革全面实施。进一步规范民办义务教育办学秩序,开展民办中小学特色学校和项目创建工作。
4.深化普通高中育人方式改革。进一步提升普通高中学校校舍、教育装备、信息化、教师队伍、课程与教学等建设水平。扩大优质普通高中学校和学位资源,高质量推进普通高中新课程新教材实施。深化课堂教学改革,加强学生生涯规划指导,提高学生自主选择能力,完善选课走班教学管理机制,探索基于情境、问题导向的互动式、启发式、探究式、体验式教学,加强课题研究、项目设计、研究性学习等跨学科综合性教学,鼓励学生参与社会实践、社区服务、研学旅行等综合实践活动。探索多样化、创新型人才培养路径,为不同潜质学生提供更多发展通道和空间。推进新一轮特色普通高中建设三年行动计划,促进普通高中特色多样发展。深化高考综合改革,优化高中学业水平考试制度,鼓励高校积极探索高中学生综合素质评价信息使用场景。开展普通高中学校教育教学质量综合评价,引导普通高中树立科学的教育质量观。
5.推进特殊教育融合发展。进一步完善特殊教育设点布局,启动融合教育实验校建设,应设尽设特教资源教室,进一步健全以随班就读和特教班为主体、特教学校为骨干、送教上门为补充的特殊教育体系。促进基础教育、职业教育、高等教育等各学段特殊教育有效衔接。提升医教结合服务能级,拓展医教结合干预支持范围,建立“一生一档”动态跟踪机制。深化特殊教育课程教学改革,完善特殊教育课程支持体系,建立融合教育分层支持体系,改进特殊学生评价机制,切实推进融合教研,畅通课程与资源共享机制,提高教育教学有效性。强化条件保障,加强师资配备,推进学校无障碍环境建设,努力满足各类特殊学生的教育需求。
6.推动高等教育高质量发展。稳步优化高等教育布局结构,引导高校专注内涵建设,实现高质量、特色化发展。适度扩大研究生培养规模,鼓励引导高校立足办学定位、面向社会需求培养高层次拔尖创新人才和高素质应用型人才。完善学科专业动态调整机制,加强基础学科、冷门“绝学”学科,以及集成电路、生物医药、人工智能等关键急需领域的学科专业布局,加快培育紧缺人才。加强城市公共安全相关学科布局和人才培养,为破解超大城市公共安全和管理难题提供智力支撑和人才保障。实施“强基激励计划”,探索基础学科和关键学科本硕博长学制培养模式,开辟拔尖创新人才脱颖而出的“绿色通道”。加快建设一流本科教育,加快打造一流研究生教育,持续完善科教融合和产教融合育人模式,分类推进学术学位与专业学位研究生培养模式改革,大力提升研究生培养质量。促进创新创业教育与专业教育深度融合,加强学生职业生涯发展教育和就业精准指导服务。加强以学生成长为中心的质量评价体系建设,健全预防和处置学术不端机制,完善研究生分流淘汰机制。深化高校分类评价改革,建立内部问责制度和社会公开机制,引导高校明确定位、错位发展。支持民办高校加强内涵建设,提升学校办学质量。
7.优化职业教育类型定位。强化职业教育服务上海产业结构升级能力,深化产教融合、校企合作,培养更多高素质技术技能人才。完善上海现代职业教育体系,做精中职、做强高职、建设若干新型职业院校(五年一贯制),稳步发展职业本科教育,持续完善贯通培养模式,着力加强基于能力本位一体化的贯通课程、教材体系建设。深化职业教育教师教材教法“三教”改革,推动市级规划教材建设,鼓励校企合作开发工作手册式、活页式、融媒体教材,探索以学生为中心的教法创新。强化校企双元育人,健全激励企业参与人才培养的机制,根据专业特点及行业需求,推行现代学徒制、企业新型学徒制、订单式培养,发挥职教集团集聚资源的平台作用。健全职业学校人才培养质量督导评价制度,重点考察学校提升劳动者素质和技术技能水平的能力。深化职业教育办学体制改革,推动形成政府统筹管理、行业企业积极举办、社会深度参与的多元办学格局。
8.促进市民终身学习和终身发展。进一步完善终身教育体系,增强服务市民终身学习和终身发展的能力。引导高校和职业院校加强继续教育与社会培训服务,提升高等学历继续教育办学水平和人才培养质量,探索在岗人员“双元制”继续教育模式。建设终身教育师资库和师资培训基地,制定实施终身教育师资队伍资质标准。提升高等教育自学考试管理服务水平。建立学习型城区监测制度,分层分类开展学习型组织建设和市民终身学习需求与能力监测。大力发展社区教育,丰富各类学习资源,创新社区教育载体,扩大社区教育服务规模。培育老年教育多元举办主体,加强老年教育基层社会学习点建设,扩大老年教育资源供给。完善学分银行制度,健全各级各类学习成果认证机制。加大推广个人终身学习账户应用,探索建立个人终身学习空间。全面加强新时代语言文字工作,加强重点人群语言能力培训,开展区域和行业语言文字规范化水平监测,推进城市语言服务资源建设。
(四)增强教育引领支撑功能,提升服务社会能级水平
高等教育是科技第一生产力、创新第一动力、人才第一资源的重要结合点,要充分发挥高校和职业院校在科技创新策源、文化传承创新、产业转型升级、区域协同发展和对外开放交流等方面的重要作用,更好地为改革开放和社会主义现代化建设服务。
1.深化“双一流”建设。支持在沪部属高校“双一流”建设,发挥部属高校辐射引领作用。继续推进高水平地方高校建设,进一步落实和扩大办学自主权,重点打造若干具有世界影响力、特色鲜明的高水平高校和学科,提升地方高校整体实力和服务支撑能力。持续推进高峰高原学科建设,以学科领域为突破口,助力高峰学科攀峰能力提升,持续支持数学、物理、化学、生物等基础学科建设,促进学科交叉融合,拓展高原学科建设深度与广度,支持不同类型高校进一步聚焦发展主干学科、特色学科。
2.持续提升高校创新策源能力。鼓励引导高校面向世界科技前沿、面向经济主战场、面向国家重大需求、面向人民生命健康,汇聚全球创新资源和要素,开展高水平基础研究和应用基础研究,实现原始创新突破。支持高校加快培育和建设国家重点实验室、重大科技基础设施、前沿科学中心等基础研究创新平台,积极参与国家实验室和张江综合性国家科学中心建设,鼓励高校发起和参与国际大科学计划和大科学工程。建设高水平协同创新中心,引导高校主动跨前一步,围绕集成电路、生物医药、人工智能等重点产业领域开展高质量的产学研协同创新,力争在共性关键技术、前沿引领技术、现代工程技术、颠覆性技术创新等方面取得重大突破。进一步推动高校技术转移机构专业化、职业化、国际化建设,提升专利运营能力和专利质量。促进大学科技园高质量发展,将其打造成为各类创新要素汇聚、融合、聚变的大平台,更好地服务区域发展和科技创新。加强中国特色新型高校智库建设,以科学咨询支撑科学决策,以科学决策引领科学发展。
3.深化产教融合良性互动。落实国家产教融合型城市建设试点任务,实施产教融合创新工程,建立产教融合发展多部门协同推进机制,建设产教融合改革发展先导区。促进人才培养供给侧和产业需求侧深度对接,为增强产业核心竞争力、汇聚发展新动能提供支撑。构建教育与产业融合发展格局,结合区域功能、产业特点,探索职业教育与高等教育差别化发展路径,在自贸试验区临港新片区、长三角生态绿色一体化发展示范区等重点区域建设新型职业院校(五年一贯制),建设若干校企共建共享的产教融合实训基地。以需求为导向,不断优化职业教育与高等教育布局,完善人才培养结构动态调整机制,聚焦重点产业,打造一批产教融合型园区、院校和学科专业群。深化“引企入教”改革,鼓励以引企驻校、引校进企的方式建设“企业学区”和生产性实训基地,推行面向企业真实生产环境的人才培养模式。建立产教融合导向的教育质量评价制度,支持学校深度融入和服务区域产业发展。
4.提高新城公共教育服务的能级和水平。按照独立的综合性节点城市定位,根据人口数量、结构和变化趋势,结合嘉定、青浦、松江、奉贤、南汇等五个新城产业布局和区域优势,坚持高起点规划、高标准建设、高质量发展,进一步优化教育资源,构建体系完整、特色鲜明、功能齐全的教育发展格局,发挥教育在推动新城产教融合、职住平衡、吸引集聚人才等方面的重要作用。支持新城率先探索建设“未来学校”,在有条件的新城建设新型职业院校(五年一贯制)和高水平大学(校区)。充分利用高校、科研院所、大型企业及市属优质教育资源,推动新城学校高起点办学。优化教育多元供给,做好外籍人员子女学校、国际课程班及民办学校等设点布局,满足海外引进高端人才等不同群体多样化的教育需求。鼓励支持高校利用人才、科研等优势,支撑新城建设,促进新城与高校联动发展。
5.建设区域教育协同发展新机制。充分发挥上海龙头带动作用,进一步完善长三角一体化发展教育协同推进机制,建立配套政策联动制度,形成具有重要影响力的交流品牌、知名论坛和重大赛事。推动建立长三角区域教育现代化监测评价机制,提升区域教育整体水平和服务能力。探索形成长三角生态绿色一体化发展示范区教育高质量发展推进机制,布局建设一批有集中度、显示度的高品质教育服务品牌,建设长三角区域教育大数据中心,发挥示范区教育辐射带动作用。牵头探索长三角区域引领长江教育创新带新机制,形成互联互通和协同治理新格局。做好对口支援,继续开展组团式援助,与对口地区共建职业教育联盟,支持边疆地区国家通用语言文字教育资源建设,稳步扩大高校对口支援、定点结对范围。
6.提升上海教育国际影响力。坚持扩大开放,引进世界一流大学和高水平职业院校来沪开展中外合作办学,鼓励开展中外教育机构学分互认、学历学位互认、办学标准互通,加强高水平中外人文交流研究中心建设。优化国际学生教育层次结构,保障和提高来华留学教育质量。鼓励更多学生赴海外交流学习和国际组织见习实习,提升学生的国际就业力和国际创业技能。推动高校深度参与国际学术科研合作,合作设立科教基地、创新基地,打造高端国际学术交流合作平台。鼓励职业院校建立海外教学基地,与企业赴海外联合办学,服务企业“走出去”战略。强化国际理解教育和国际素养培养,推进国际理解教育校本课程开发与实施,探索构建中外融合的“上海课程”,支持上海国际化基础教育发展和境外中文学校设立,支持和组织学生参与国际性艺术、体育赛事和展演,增强学生对多元文化的理解。贡献国际教育治理的中国智慧、上海方案,支持联合国教科文组织教师教育中心、国际戏剧协会等国际组织建设发展,吸引更多国际组织和机构落驻,参与提供更多国际教育公共产品。加强战略非通用语种人才培养力度,为国家“一带一路”复合型战略人才培养和储备提供保障。
(五)落实教育优先发展战略,提升综合保障水平
把教育优先发展作为推动党和国家各项事业发展的先手棋,在经济社会发展规划上优先安排教育、财政资金投入上优先保障教育、公共资源配置上优先满足教育和人力资源开发需要,进一步加大经费投入,强化基本建设保障,推进信息技术运用,为教育高质量发展奠定更为坚实的基础。
1.全面落实经费投入保障。大力保障财政教育经费投入,确保落实“两个只增不减”。健全生均拨款制度及其调整机制,推动各级教育生均经费标准达到并保持全国城市领先水平,完善非义务教育培养成本分担机制。调整优化教育经费使用结构,完善地方教育附加使用结构比例,提高使用效益;完善教育一般性转移支付制度,加大基础教育资源统筹规划和建设力度,推动教育经费向薄弱地区和关键环节倾斜。深化高等教育经费投入机制改革,完善以基本办学经费和内涵建设经费为主的经常性经费投入机制,改进高校“双一流”建设等专项经费投入方式。扩大高校综合预算试点范围,建立经费使用“负面清单”,深化实施上海地方公办高校总会计师制度,扩大高校经费统筹使用权和自主权。提高教育经费使用效益,全面实施预算绩效管理,健全体现教育行业特点的绩效管理体系和激励约束机制。
2.提升教育基本建设和综合保障水平。坚持根据发展趋势开展教育基本建设的原则,前瞻性规划和布局教育基本建设,建立教育基本建设标准动态调整机制,进一步完善和落实好各级各类学校建设标准。完善基础教育资源配置,聚焦入学入园矛盾突出区域和资源相对薄弱地区,优化全市基础教育设点布局。建立适应上海高等教育事业规模调整扩容、内涵发展、布局调整的校舍资源保障机制,有效保障高校基本办学条件,支持重点学科实验室等科研用房建设,进一步优化市属高校空间布局结构。实施市级财力支持民办高校实验实训中心建设项目,推动民办高校深度开展产教融合。建立健全市区协同的学校不动产登记“绿色通道”,完成校舍不动产权证确权补证工作。鼓励各区将体育、文化等公共服务设施建在高校内,探索学校文体设施建在社区,促进资源共享。推进美丽安全校园建设,完善现代化的学校后勤保障体系,提升校园基本公共服务能级。
3.深入推进新技术赋能教育。推动教育数字化转型和广泛应用,使学习更有乐趣,使学生成长更快乐。着力建设教育数字基座,升级教育数据中心,完善教育数据标准体系,优化大规模智慧学习系统,提供更多优质、泛在的数字化教育应用场景,为全市师生提供优质在线教育和个性化学习支持。提升师生信息素养,加强师生信息技术应用能力和信息思维培养,增强师生网络和信息安全意识。以新技术促进教育理念和教学模式变革,建设数字教材资源、研究型课程自适应学习平台,推进优质教育资源建设、开放与共享。构建基于5G等技术的“云—网—边—端”一体化基础环境,加快学校全面感知物联网基础设施配置,加强教育信息化的网络安全保障,推进智慧学校、智慧实验室建设,建设教育现代化动态监测网络、教育决策智能化支持系统。推进学校信息化应用统一解决方案,按照“政府定标准、搭平台,企业做产品、保运维,学校买服务、建资源”的模式,规划学校信息化基础应用平台。以新技术优化教育治理,推进教育管理和政务服务“一网通办”“一网统管”,以教育大数据应用提升管理决策水平,推动“智慧教育”成为上海智慧城市建设新亮点。
(六)加强教育统筹与活力激发,推进治理体系和治理能力现代化
坚持依法治教、依法治校,健全市级教育统筹机制,完善学校内部治理体系,强化简政放权、放管结合、优化服务,进一步向基层教育单位放权,赋予学校更大办学自主权,充分激发教育工作者教书育人、干事创业的潜力活力。
1.深化政府部门依法治教。落实教育系统单位党政主要负责人履行推进法治建设第一责任人职责,将履职情况纳入年终述职范围。推动完善教育领域地方性法规体系,加快推进未成年人保护、民办教育、学前教育、校外教育、终身教育等地方立法工作,提高地方性法规之间的协同性。推进依法行政,完善公众参与、专家论证、风险评估、合法性审查和集体讨论等重大行政决策程序,健全教育重大决策责任追究制度。加强规范性文件管理,健全制定程序、完善评估机制、定期开展清理。完善教育执法和监督机制,加强教育综合治理和联合执法,依法查处违反教育法律法规、扰乱教育秩序、侵害合法权益的行为。完善师生权益保护救济制度,健全多元化的纠纷解决机制。完善教育信息公开制度,依法保障人民群众知情权。
2.促进学校依法自主办学。深化教育领域“放管服”改革,落实和扩大各级各类学校办学自主权,充分激发广大校长、教师教书育人的积极性、创造性。完善教育行政部门权力清单和责任清单制度,健全学校办学自主权的制度保障。优化学校法人治理结构,构建系统完备的学校规章制度体系,健全以章程为统领的学校内部治理制度,创新章程实施保障机制。聚焦进一步激发中小学办学活力,探索建立符合上海实际的中小学管理制度,落实中小学办学主体地位,增强学校发展内生动力。完善行业企业广泛参与的现代职业学校制度,鼓励和支持职业教育学校依法开展校企合作。深化中国特色现代大学制度建设,增强高校自主发展能力。
3.强化市级教育统筹力度。健全部市战略合作会商机制,形成有关部门和各区协同推进、各级各类教育协调发展的工作局面。健全完善以规划为引领,资源配置为支撑,监督评价为保障的教育统筹机制,形成社会多方参与和支持教育发展的良好生态。加强基础教育资源动态统筹,提升区域教育资源与入学需求的匹配度。优化高等教育招生规模和结构,更好地适应人民群众高品质生活需求和城市高质量发展需要。优化高等教育和职业教育资源布局结构,提升教育支撑服务人民城市建设、科技创新和产业转型升级的能力。
4.深化教育督导体制机制改革。依法落实市、区两级教育督导机构设置与力量配备,完善市、区教育督导机构分工协作体系。全面落实教育督导法定职能,建立健全教育督导部门统一负责的教育评估监测机制。健全对市政府相关职能部门履行教育职责进行督导评估的制度、对区政府履行区域教育职责进行综合督政的制度。完善以学校自我评估为基础、内部与外部评估相结合的学校督导制度。建立区域教育发展状况和各级各类教育质量常态化评估监测制度。依法公开督政、督学、评估监测结果,强化教育督导结果应用,建立督导约谈和问责机制。
5.支持和规范民办教育发展。深化非营利性和营利性民办教育分类管理改革,建立健全民办学校分类管理制度体系和检查评估办法,完善差别化的政府扶持政策,探索支持基金会举办民办学校的相关办法,研究分类改革后非营利性民办学校免税资格认定机制。建立民办学校内涵发展、特色发展引导机制,持续提升民办学校办学质量。支持新设立高水平民办高校,支持符合条件的民办本科院校开展硕士点申报与建设。推进民办学校现代学校制度建设,提升民办教育治理水平。加强教育培训治理,促进校外培训机构规范发展,形成政府依法管理、行业规范自律、社会协同治理的培训市场综合治理格局。
6.健全教育治理多元参与机制。按照科学民主、依法决策的要求,规范重大教育决策程序,健全多元参与的教育标准制定和评价实施机制。培育一流教育智库,鼓励各类社会组织参与教育研究、评估监测等。健全社会主体参与学校治理机制,完善理事会、校务委员会、家长委员会等制度,与社区加强互动、紧密协作,促进资源共建共享,形成家长、社区、用人单位、行业组织等共同参与的学校治理格局。健全教育类社会组织管理机制和管理制度,引导教育类社会组织依法规范开展业务活动,充分发挥其在引进社会资源、促进教育事业发展方面的积极作用。
7.完善校园安全治理机制。深入推进平安校园建设,健全学校安全风险防控体系,形成学校安全管理制度健全、安防力量配备到位、物防技防设施先进、师生安全素养较高、保障机制完善的防控格局,让校园成为最阳光、最安全的地方。



四、组织领导和实施
党的领导是做好教育工作的根本保证,各级党委、政府要把落实教育优先发展作为重要职责,建立健全规划实施和监督评估机制,确保本规划制定的目标任务有效落地落实。
(一)加强党对教育工作的全面领导
1.健全党对教育工作全面领导的体制机制。完善教育系统党的组织体系、制度体系、工作机制,强化统筹规划、政策指导、协调推进,落实各级政府及有关部门优先发展、重点发展教育的责任,抓好教育规划重要政策研究和重大任务落地。完善市、区两级党委教育工作领导小组议事决策机制,健全各区、各部门协同推进机制。坚持和完善高校党委领导下的校长负责制,健全中小学校和幼儿园党的领导体制,加强民办学校党的建设,牢牢把握社会主义办学方向。
2.建设高素质专业化教育系统干部队伍。坚持党管干部原则,突出政治标准,落实好干部标准和新时代上海干部特质要求,牢固树立正确的选人用人导向,建设忠诚干净担当的教育系统干部队伍。拓宽选人用人视野,优化教育系统干部队伍知识结构,注重选拔任用政治过硬、历练扎实、表现突出的优秀年轻干部。坚持从严管理监督,加强党风廉政建设,健全党内监督机制,深化细化全面从严治党“四责协同”机制,营造风清气正的教育生态。
3.提高基层党建工作质量。把政治建设摆在首位,不断强化高校院(系)、师生党支部以及中小学校、民办学校等各级各类学校党组织的政治功能,抓好办学治校的基本功,切实发挥战斗堡垒作用。巩固深化“不忘初心、牢记使命”主题教育成果,引领广大党员不忘立德树人初心,牢记为党育人、为国育才使命,更好地当先锋、做表率、作贡献。立足建党100周年新起点,持续实施党建质量提升工程,打造上海教育党建工作品牌。
(二)强化统筹联动机制
1.加强教育市级统筹。进一步完善和健全市委教育工作领导小组统筹协调功能,强化教育改革发展市级统筹的顶层设计。加强各级党委政府部门之间及市、区政府之间协调联动,强化对教育改革发展的统筹协调,充分、有效凝聚支持教育改革发展的强大合力。
2.完善信息联动机制。加强市、区之间及部门之间信息沟通,提高教育改革发展相关数据共享水平,增强各相关方面在教育改革发展决策特别是在事关学校布局、教育资源配置等重大决定中的及时响应能力,实现教育事业发展与人口、产业、城市建设等经济社会发展同频共振。
(三)健全规划实施机制
1.推进规划实施。各区政府和有关部门、单位要结合落实《上海教育现代化2035》,把本规划确定的各项目标、任务落到实处。
2.加强监督评估。建立规划中期评估和终期总结监测制度,对本规划实施情况开展跟踪监测和考核评价,即时反馈评估监测结果和改进建议。建立监督问责机制,将规划实施推进情况纳入地方政府绩效考核内容,定期开展督促检查,接受各级人大、政协监督。做好教育规划及相关信息公开,接受市民和社会监督。
3.营造良好氛围。加强舆论宣传引导,大力弘扬尊师重教的社会风尚,积极宣传教育系统先进典型和模范事迹,弘扬教育发展正能量。建立健全公众参与机制,形成社会各界和广大群众共同关心、支持和推动教育高质量发展的良好局面。
本文编选自“上海市人民政府官网”,智通财经编辑:楚芸玮。



