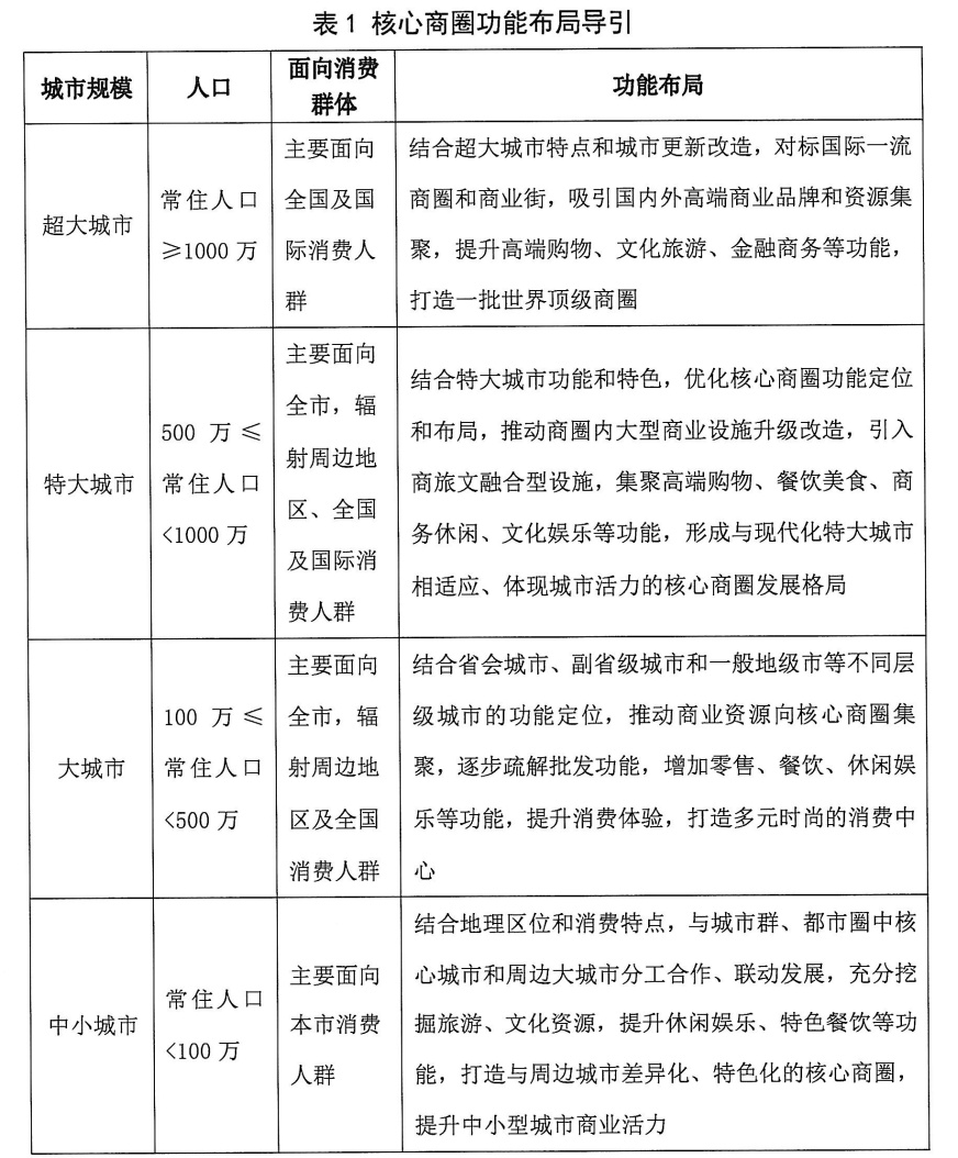
智通财经APP获悉,商务部流通发展司发布的《城市商圈建设指南(征求意见稿)》提出,在常住人口超过1000万的超大城市,结合超大城市特点和城市更新改造,对标国际一流商圈和商业街,吸引国内外高端商业品牌和资源集聚,提升高端购物、文化旅游、金融商务等功能,打造一批世界顶级商圈。其中包括:根据城市规模,结合超大城市、特大城市、大城市和中小城市特点,科学确定城市核心商圈数量和规模,推动核心商圈更新改造,优化商圈网络布局。根据城市发展定位和城市更新改造工作,做好区域商圈功能布局、空间形态、配套设施等规划。根据社区人口规模、功能定位、区域特点和新老社区选择社区商业中心、社区购物中心、社区商业综合体、邻里中心等不同的社区商业模式。坚持商住分离、人车分流、立体开发、集中打造的建设理念,将商圈布局与提升城市形象、打造城市地标、美化城市景观相结合,优化城市商圈建筑风貌、人文景观、生态环境、交通组织和公共设施,提升城市商业形象。
以下为通知原文:
商务部流通发展司关于公开征求
《城市商圈建设指南(征求意见稿)》意见的通知
为适应城市高质量发展和消费升级需要,更好指导城市商圈建设,构建多层级城市商业体系,提升居民消费品质,我们在广泛调研的基础上,研究起草了《城市商圈建设指南(征求意见稿)》,现面向社会公开征求意见。有关意见建议请发送至邮箱,截止日期为2021年8月17日。
联系邮箱:lizhe@mofcom.gov.cn
附件:城市商圈建设指南(征求意见稿).pdf
商务部流通发展司
2021年8月11日
以下为征求意见稿原文:
城市商圈建设指南
(征求意见稿)
城市商圈是城市商业的重要载体,是促进消费升级的重要平台,是提升城市经济活力的重要引擎。为适应新时代城市高质量发展和消费升级需要,加快推进“城市商业提升行动”,更好地指导各地分层分类、因地制宜优化城市商业布局,促进形成定位准确、分工合理、特色鲜明、适度均衡的多层级城市商圈布局,提升居民消费品质,特制定本指南。
—适用范围
本指南规定了城市商圈建设的总体要求、规划布局、业态配置、环境建设、管理运营等内容,适用于指导地级以上城市商圈发展。
二、术语和定义
城市商圏主要指在城市一定经济区域内,由若干个商业综合体和商业设施构成商业集聚区,并以商业集聚区为中心向周边扩展,具有一定消费力、集聚力和辐射力的商圈,包含核心商圈、区域商圈和社区商圈。
1.核心商圈。主要指位于城市中心区或特定区域,面向全市,辐射周边地区、全国乃至国际消费人群,满足高端购物、文化旅游、特色餐饮、休闲娱乐、金融商务等多元化消费需求的商圈。
2.区域商圈。主要指位于城市区域中心,主要面向所在区域、辐射全市范围的消费人群,满足购物、餐饮、文化、休闲、康养、体育、娱乐等综合性消费需求的商圈。
3.社区商圈。主要指位于社区内部或周边,面向所在社区消费人群,满足步行15分钟范围内日常生活需求和品质消费需求的商圈(即一刻钟便民生活圈)。主要包括组团式社区商圈、街坊式社区商圈和分布式社区商圈。
三、总体要求
(-)坚持总量控制。根据城市经济发展水平、人口规模和消费升级需求,结合城市相关规划,合理确定城市商圈总体规模,优化网络布局,完善服务功能。对城市中心区商业过度饱和的商圈实行商业设施规模总量控制,严格控制新建、扩建商业建筑规模。重点补齐社区商业发展短板,促进城市商业适度均衡发展。
(二)坚持优化存量。将城市商圈更新改造与城市更新相结合,立足现有城市商圈基础,着力优化存量,盘活闲置商业资源。遵循商业发展规律,防止求大求高,避免大拆大建,做到商业环境与城市功能、居住环境相协调,业态发展和居民需求相匹配。
(三)坚持创新引领。基于城市现状和发展需求,引入新理念、新技术、新业态、新模式,推动城市商圈升级改造,促进商圈差异化发展,形成不同层级商圈功能和业态互补的发展格局。
(四)坚持统筹协调。加强商圈与周边旅游景点、文化场所、商务楼宇资源互动,促进商圈与市内交通、公共服务资源有效衔接,实现商圈与城市中心区、郊区新城、重点功能区、社区居民消费需求协同发展。统筹发展与安全,着力防范化解商业集聚区安全风险,促进城市商圈高质量发展。
四 规划布局要求
按照城市相关规划和要求,统筹考虑城市规模、人口分布、经济发展水平、自然条件和消费层次等因素,编制城市商圈总体发展规划,合理安排商业网点空间布局、业态结构和发展规模,因地制宜确定不同层级商圈占地面积、辐射范围、建设规模、功能要求、业态配置、消防设施等建设标准。
(一)核心商圏。根据城市规模,结合超大城市、特大城市、大城市和中小城市特点,科学确定城市核心商圈数量和规模,推动核心商圈更新改造,优化商圈网络布局。优化商圈内步行街、特色商业街和商业型历史文化街区等商业资源在城市更新改造中的功能定位,增强文化展览、休闲娱乐等体验功能,形成点线面有机结合的空间体系。部分商圈可结合轨道交通站点建设,建立互联互通的地下商业空间,串联地铁沿线商业网点和商业街区,形成立体化商业空间布局。

(二)区域商圈。
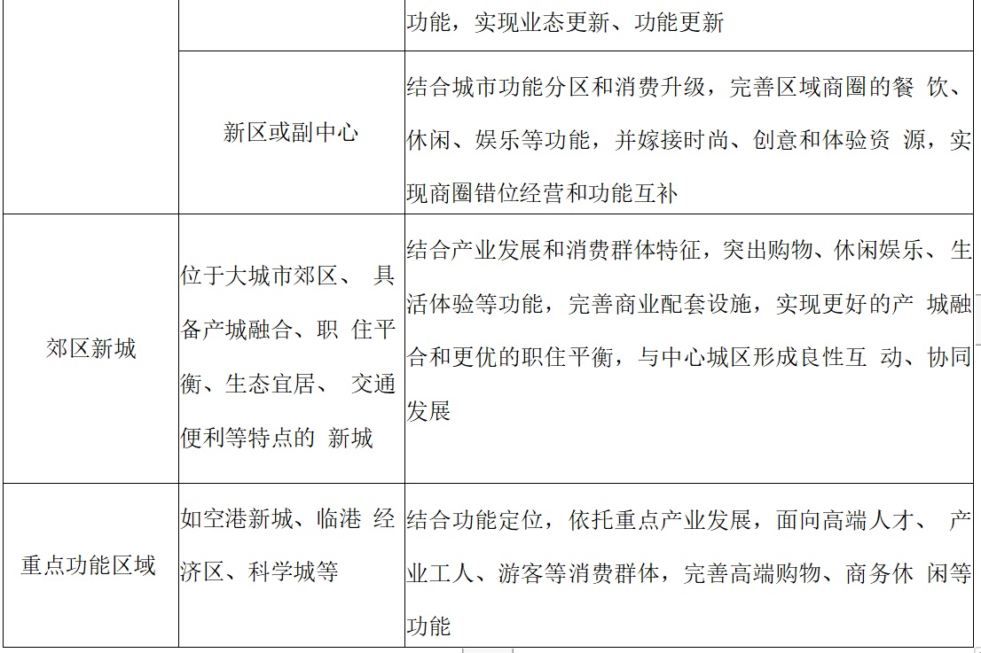
1.总体要求。根据城市发展定位和城市更新改造工作,做好区域商圈功能布局、空间形态、配套设施等规划。结合老城区更新改造、重点功能区域、综合交通枢纽和新城建设,统筹规划区域商圈布局,从功能业态、商业特征、消费客群、消费场景等多个方面,与城市核心商圈形成差异互补发展格局。在商业服务设施短缺的重点改造区域预留充足商业发展空间。结合轨道交通枢纽建设,合理规划开发地下商业空间,加强商业设施与轨道交通设施衔接,增强商业聚集效应。
2.空间分布。根据不同规模等级城市的相关规划,明确区域商圈在城市中心城区、郊区新城以及重点功能区域的空间分布,形成与城市功能分区相适应、满足本区域消费群体需求的区域商圈发展格局。
3.功能布局。位于中心城区的区域商圈,要根据不同城市规模等级和中心城区不同功能分区的功能定位,结合老城区更新改造,提升商圈综合性服务功能。
位于郊区新城的区域商圈,要根据大城市非核心功能疏解和产城融合、职住平衡等要求,合理确定商圈规模、功能定位和服务能级,提升购物、餐饮、休闲娱乐等功能,满足新城居民消费需求。
位于重点功能区域的区域商圈,要根据所在功能区域的产业特点、功能定位和面向的消费群体特征,合理确定商圈功能和空间形态,提升高端购物、商务休闲等功能。


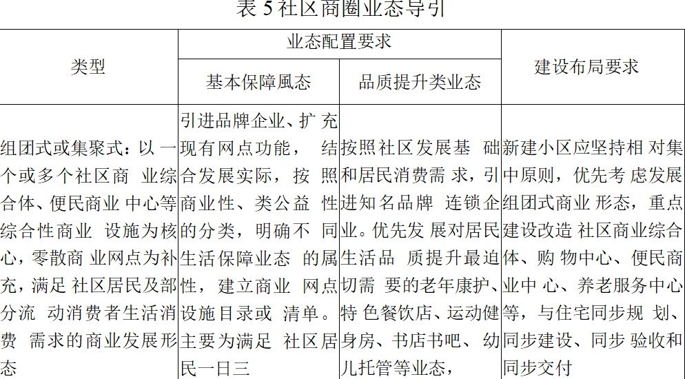
(三)社区商圈。因地制宜、分类指导,改造提升既有社区商业配套,高标准打造新建社区商圈,打造一刻钟便民生活圈,满足社区居民生活需要,提升居民生活品质。
1.既有社区。充分利用传统菜市场等存量商业网点,采取闲置厂房、仓库、公有物业划拨等方式,引进现代市场规划和运营企业对其进行改造,引导商业网点在特定区域聚集。对于用房用地不足的已建社区,按照分布式社区商圈模式,配置完善商业业态,以信息化手段联通商业资源。
2.新建社区。坚持相对集中建设原则,根据社区用地规模、周边商业状况、不同半径范围内人口数量等因素确定社区商圈开发规模和布点方式。在大型新建居住区按照生活圈理念,结合公共交通枢纽设置社区商业综合体、邻里中心等。
五、业态配置要求
根据城市特点和商圈发展基础,制定城市商圈业态指导目录,明确鼓励类、限制类和禁止类商业业态,调整和优化业态结构,实现业态、品类和店铺多样性,提升业态融合度和商业品质。
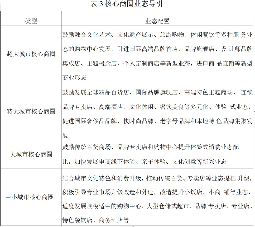
(一)核心商圈。根据城市规模和消费升级需要,合理确定城市核心商圈的业态结构和品牌档次,推动核心商圈传统商业业态转型升级,鼓励发展与商圈功能定位一致的新型商业业态和商业模式。大城市(包括超大、特大城市)限制发展大型超市、仓储式超市、商品交易市场、旧货市场、农贸市场等业态。

(二)区域商圈。
1.中心城区区域商圈。根据超大城市、特大城市、大城市和中小城市规模,合理确定不同城市规模的中心城区区域商圈业态配置要求。大城市(包括超大城市和特大城市)中心城区区域商圈业态配置要推动传统商业改造升级,引进新兴商业业态,有序发展大型商品交易市场、大型综合超市、旧货市场、农贸市场等业态。有条件培育中心城区区域商圈的中小城市,要提升零售、餐饮、休闲等功能,推动专业市场转型升级。
2.郊区新城区域商圈。结合郊区新城规划,合理建设集酒店、购物、餐饮、影视、休闲等功能为一体的综合性商旅文商业设施。适度配置特色餐饮、休闲酒吧、艺术馆等商业业态,打造主题性、特色性、文化性、情景式为一体的特色商圈,建设具有特色的标志性商业设施,形成高品质商业配套和高标准服务配套。
3.重点功能区域商圈。结合空港新城、科技城等各类重点功能区规划,重点建设高端商业综合体,引入高端休闲娱乐、科学探险体验、时尚发布、内外贸融合等新业态。


(三)社区商圈。根据社区人口规模、功能定位、区域特点和新老社区选择社区商业中心、社区购物中心、社区商业综合体、邻里中心等不同的社区商业模式。加强社区商圈基本保障型商业网点配置,重点配齐菜市场(店)、生鲜超市、综合超市、社区超市、便利店、餐饮(含早餐)、美容美发、药店、洗染、维修、家政服务、养老服务、再生资源回收点。完善社区商业物流配送设施,鼓励商业企业与电子商务、快递企业合作,发展店铺自提、配送到柜及以实体店为基地送货上门等业务,健全预约服务、上门配送、物品接收、维修、洗衣等便民服务功能,完善社区便民服务网络。


六 环境建设要求
坚持商住分离、人车分流、立体开发、集中打造的建设理念,将商圈布局与提升城市形象、打造城市地标、美化城市景观相结合,优化城市商圈建筑风貌、人文景观、生态环境、交通组织和公共设施,提升城市商业形象。
(一)建筑风貌。城市商圈建筑风格应体现城市定位和地域文化特色。新建、改建或扩建的商业建筑,其高度、建筑密度、容积率等规定性指标应符合城市设计、片区详细规划的要求,建筑立面、材料、色彩、功能等引导性指标应与整个商圈风貌和周边环境相协调,且不得影响和破坏文物等历史文化遗产及其环境安全。
(二)交通组织。城市商圈要结合城市更新改造,优先发展公共交通系统,实现人车分流、机非分流。推动各类公共交通站点与商业设施结合设置,减少商业人流对周边交通的影响。加强商圈停车场设施建设,提高大型商业网点停车设施配置标准,鼓励各类商业设施开发地下停车场、立体式停车场,推广智能停车引导系统。商圈内有条件的停车场应设立新能源汽车充电桩。
(三)智慧建设。因地制宜、按需施策,稳妥推进智慧商圈建设。有条件的城市可开展智慧商圈建设试点示范,加强移动互联网、无线网络等基础设施建设,促进物联网、大数据、云计算、人工智能、虚拟现实等新技术应用。推动商圈数字化改造,丰富智能化场景应用。建设商圈大数据平台,运用大数据技术加强消费互动和运行监测,规范采集客流、车流、物流、资金流等数据,定期发布商圈客流、业态、品牌分析报告,为商家精准营销和服务提供信息支撑。
(四)公共设施。坚持“紧凑型”规划理念和建设方针,紧凑型布局商业设施、公共空间与设施,建设舒适休闲的室内空间和商业街等公共空间,集约利用土地。合理设置休息设施、标识设施、无障碍设施以及绿化景观、人文景观设施等,优化商业空间环境,提升商业形象。完善商圈消防安全保障,按照标准需求建设消防基础设施,满足灭火救援需要。



七、管理运营要求
(一)强化约束规范。编制城市相关规划要与商业网点布局有机衔接,明确商业网点用地的空间位置、建设规模、使用性质以及建设要求等规划条件。加强对商业项目建成后
产权分割的控制,严控房地产开发商分割产权销售行为。对社区商业项目进行实时优化和动态调整,坚决制止和纠正不按规定建设配套商业设施、随意改变配套商业用房规划用途性质的行为。
(二)创新治理模式。创新管理和服务模式,探索建立政府指导、行业自律、业主自治、社会监督、群众评议的治理模式。统筹整合商圈内政策、制度、规范、规章等,优化对商圈的指导和管理工作。鼓励商铺业主、入驻商户发起成立自律组织,鼓励建立商圈服务标准,提升商圈知名度和影响力。加强商圈消防安全管理,鼓励建立商圈消防安全管理服务标准。
(三)加强诚信管理。倡导诚信经营、守信服务的兴商理念,积极开展诚信经营承诺示范、诚信兴商宣传等系列活动,不断优化商圈经营秩序。有条件的商圈可建立商户信用等级评价机制,按照信用等级进行分类管理,实施优胜劣汰、奖优罚劣,引导商户提供规范优质服务。
(四)规范环境秩序。加强商圈内市政设施、环境卫生、园林绿化、市容环境等日常管理。优化商户门店招牌、户外广告设置、户外灯饰设置、临时占道等管理,探索推行商户告知承诺制。加强对噪音、餐饮油烟、污水、废弃物等污染问题的管理,保持商业网点整洁有序。
本文选编自“商务部官网”,智通财经编辑:秦志洲




