近日,头豹发布《2021年中国医药新零售市场洞察》,通过深度研究2021年中国医药新零售市场,建议重点关注京东健康(06618)、益丰药房(603939.SH)。
以下是行业研究的主要内容:
优质赛道,医药新零售迎来高速发展时代
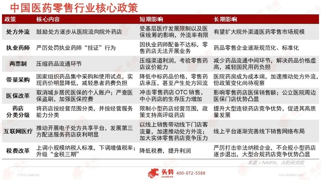
2020年中国药品三大零售终端(公立医院、零售药店和公立基层医疗)销售额16,437亿元,同比负增长8.5%,其中公立医院终端10,512亿元,零售药店终端4,330亿元,公立医疗基层终端1,595亿元。 受疫情、集采和重点监控目录影响,公立医院终端近年来首次出现负增长,而零售药店终端在三大终端受疫情影响最小,恢复较快。 近年来,健康需求升级、处方外流等助力医药零售市场扩容,消费习惯变化,地域限制突破等推动药品终端流量再分配。 新冠疫情催化下,“互联网+医疗健康”加速发展,赋予消费者更多的选择权与更大的决策权,推动传统零售高毛利时代加速落幕,迎来医药新零售时代。 屏幕端消费崛起,零售药店终端占比有望提升 中国医药市场的药品终端可分为三大终端六大市场,即公立医院终端(城市公立医院和县级公立医院)、零售药店终端(实体药店和网上药店)和公立基层医疗终端(城市社区卫生中心和乡镇卫生院)。 零售药店终端占比自2015年逐渐扩大。米内网数据显示,2020年三大药品零售终端的销售额为16,437亿元,公立医院虽仍然以64.0%占据绝对份额,但五年来零售药店和基层医疗机构的占比正逐渐增大,其中零售药店的终端占比从2013年的23.3%增长至2020年的26.3%。2020年上半年受新冠疫情影响,医院端需求萎缩,药店端需求进一步提升。 医药B2B、B2C、O2O各迎新机,药企互联网公司纷纷布局 2020年中国医药电商市场规模达1,956亿元,增长28.3%,占中国医药市场总规模的11.4%。医药电商商业模式逐渐完善,B2B、B2C、O2O三种商业模式相互补充。 医药B2B利好行业上下游:疫情使得医药流通传统线下模式面临供应不足、信息迟缓、交通受限等多重考验,B2B平台作为链接上游供应链和下游终端的“桥梁作用”开始彰显; 疫情下医药电商B2C逆势爆发:医药B2C模式成为主流购药方式,具有药品种类丰富性、线上诊疗开药一体化便捷性、下沉地区药品可及性等优势,更好地满足社会需求,创造更大社会价值; 疫情催热医药O2O,药店药企入局增量:随着线上支付体系的逐渐完善,疫情催化线下无接触配送模式的渗透率大幅提升,医药O2O迎来加速发展期。传统连锁药房扩大O2O业务布局,单体药店通过O2O拓展服务半径,互联网药品配送平台陆续启动投融资计划。 利好政策频出,医药零售发展势头正盛 政策推动是催生行业业态发生变化的主因。近年来,为提高医药零售行业集中度,规范业内发展,促进处方外流,政府部门围绕执业药师、处方外流、带量采购和药店分级分类管理等方面发布一系列核心政策。 其中,两票制、带量采购、医保改革等政策持续落地,提高行业门槛,提升行业集中度;药店分级分类管理制度的实施、电子处方流转平台的设立、互联网在线诊疗及开方政策的逐步完善、执业药师配套等政策的不断细化,均从各维度支持处方外流的发展趋势。 疫情刺激在线医疗快速发展,千亿市场规模可期 2020年中国在线医疗市场规模196亿元,预计到2025年将增长至1,058亿元。新冠肺炎疫情期间,线上诊疗平台表现突出,加深广大民众对在线医疗的认识,提高在线问诊的民众认可度,促进线上诊疗领域的建设。 互联网医疗,是互联网在医疗行业的新应用,包括以互联网为载体和技术手段的健康教育、医疗信息查询、电子健康档案、疾病风险评估、在线疾病咨询、电子处方、远程会诊及远程治疗和康复等多种形式的健康医疗服务。 抢占处方外流先机,DTP成各药品零售企业“必争之地” DTP(Direct to Patient),指药品生产企业绕开商业代理、政府药品招标采购环节,将产品直接授权给药店作为代理,患者在医院获得处方后可以从药店直接购买药品,并获得用药指导与服务的模式。 为抓住处方外流的市场机会,各大零售药店企业积极布局开设DTP专业药房。至2020年底,益丰拥有40多家DTP药房,大参林89家,老百姓143家,国药一致超过100家。 2018-2020年,益丰药房DTP经营品种从近200个增长至近400个,老百姓DTP经营品种从343个增长至635个,扩充速度快。区别于以出售OTC药品为主的传统零售药店,DTP药房主要销售高毛利专业药物、新特药、自费药等,并配备执业药师提供专业指导意见及服务,是零售药店的进阶模式。 深度见解:各大企业抢滩处方外流,构建医药零售新格局 政策加持,处方外流走上快车道:处方外流指医院对外开放处方单,患者可凭借处方单在零售药店购买处方药。为推动处方外流,2006年卫生部提出“医院不得以任何方式限制处方外流推进医药分开”。 多年来处方外流相关政策不断,政策出台集中在明确禁止限制处方外流、对零售药店的规范及鼓励电子处方三大方向。2020年中国公立医院药品市场规模为10,512亿元,预计未来公立医院药品市场以2%的增速增长,处方外流有望给医药零售市场带来千亿市场增长空间。 互联网巨头、医药企业、传统零售药店的医药新零售动作频繁:京东健康公司是中国最大的在线医药零售平台,全国设有11个药品仓库,渠道网络覆盖全国超过200个城市,销售规模扩张迅速; 华润三九通过与阿里健康、平安好医生等大型互联网+医疗健康公司业务合作,探索构建“互联网+医+药”的线上化产业链模式; 益丰大药房设立海南益丰互联网医院有限公司、海南益丰远程医疗中心有限公司,打造线上+线下、全科+专科的家庭医生及居家药师全渠道、全方位的服务体系。 疫情让互联网医疗迎来爆发的契机,加速普通民众对于在线问诊、互联网医院、网上药房等的认知。伴随着云计算、大数据和AI等技术发展、国家连续出台的多项利好政策,医药零售企业在“互联网+医疗健康”发展时代具有更强的扩张力和更广阔的的发展空间。 本文来源于“头豹”微信公众号,为头豹研究院发布的《2021年中国医药新零售市场洞察》节选;智通财经编辑:文文。




