摘要
全国碳交易市场正式启动:2021年7月7日,国务院常务会议审议决定在7月择机启动全国碳排放权交易市场,开展上线交易;会议提出,下一步还将稳步扩大行业覆盖范围,以市场机制控制和减少温室气体排放。全国碳排放权交易于7月16日开市,电力行业成为市场先行军。
欧盟电力行业碳排放权交易促进电力转型:电力行业是欧盟碳排放交易体系中排放量最大的行业。电力企业倾向于通过调节售电价格,将碳成本向电力系统下游传递,并加速电力企业向清洁能源转型。德国作为欧盟最大的经济体和最大的煤炭消费国,2000年煤电占比51.5%,到2019年占比下降到28.2%。
碳金融市场的参与者可以分为三大类:包括供给者、最终使用者和中介机构等。参与者涉及到电力企业、减排项目开发者、咨询机构及金融机构等。
电力企业在EU ETS中扮演多重身份:电力企业在项目技术方面具有特长,欧盟电厂在EU ETS中既参与一级市场联合履行(JI)项目、清洁发展机制(CDM)项目开发工作,同时设立碳资产子公司在二级市场充当中间商利用其自营交易进行碳项目开发及配额,也是交易体系配额的最终使用者。采用多种金融衍生工具以降低减排成本。
金融机构促进了碳金融产品和服务的开发:金融机构在EU ETS中作为供给者为项目开发企业提供贷款和资金,开发各种创新金融产品;其作为中介机构为项目开发企业、投资者提供必要的咨询、金融投资工具,为碳排放权的最终使用者提供风险管理工作等。其他参与者包括交易所、监管机构、监测机构、核查机构等。
我国碳市场各参与方迎来新机遇:电力企业参与碳市场挑战与机遇并存,面临更大减排压力将加紧部署碳排放和碳资产管理工作;金融机构迎来“碳机遇”,将参与到碳交易市场并探索出一系列交易、投资、支持类金融产品;碳咨询、碳监测、核查业务需求增加;交易所是碳交易的主要场所,参股公司或受益于交易活跃度提升。
投资建议:随着全国碳排放权交易市场正式启动,将带来一系列投资机会。对于电力企业来说,参与碳市场挑战与机遇并存,龙头企业一般具有技术和规模优势,通过开发碳减排项目和碳资产管理工作能够显著降低碳减排成本,建议关注新能源占比高的电力企业以及相关碳资产公司。对金融机构来说,可以为碳减排项目开发企业提供贷款和资金,开发创新金融产品。对碳咨询、碳监测、核查等中介机构来说,碳交易相关业务需求将随交易规模增加而增长。建议关注清洁能源技术公司。
风险提示:碳中和政策执行不及预期将对相关技术推广产生不利影响;若清洁能源经济性优势不明显,导致技术推广不及预期;碳监测技术快速进步,对技术水平落后的相关公司造成影响;碳配额较为宽松,企业降碳积极性不高,导致碳市场相关参与者业绩不及预期。
01 中国全国性碳市场于7月启动上线交易
1.1全球很多国家建立了碳交易系统
碳排放权交易系统(ETS)是一个基于市场的节能减排政策工具,用于减少温室气体的排放。遵循“总量控制与交易”原则,政府对一个或多个行业的碳排放实施总量控制。纳入碳交易体系的公司每排放一吨二氧化碳,就需要有一个单位的碳排放配额。它们可以获取或购买这些配额,也可以和其他公司进行配额交易。
政府可通过调整碳交易系统的设计以适应当地实际情况,因此,每个系统都呈现出其独特的特性。碳排放交易体系还可以在政策组合中起到不同作用,其作用也因行业而异。如果设计得当,包含碳定价与其他类型监管的政策组合将能够为实现碳中和提供最确定、最具成本效益的解决方案。



1.2中国全国性碳市场于7月启动上线交易
党中央、国务院高度重视全国碳市场建设工作。2015年以来,习近平总书记在多个国际场合就碳市场建设作出重要宣示。2021年4月22日,在领导人气候峰会上宣布中国将启动全国碳市场上线交易。生态环境部根据国务院批准的建设方案,牵头组织全国碳市场建设工作。2021年7月7日,国务院常务会议审议决定在7月择机启动全国碳排放权交易市场,开展上线交易;会议提出,下一步还将稳步扩大行业覆盖范围,以市场机制控制和减少温室气体排放。全国碳排放权交易于7月16日开市。
从2013年开始,北京、天津、上海、重庆、湖北、广东、深圳等地区碳市场试点过程中,碳排放权交易作为控制温室气体排放的一种市场化手段已显现出积极效应。
2021年7月6日,全国碳排放权交易开市。截至7月16日当天收盘,碳配额最新价为51.23元/吨,涨幅为6.73%,均价为51.23元/吨。当天最高价为52.80元/吨,最低价为48元/吨。交易总量410.40万吨,交易总额为2.1亿元。

地区碳市场试点覆盖了电力、钢铁、水泥等20多个行业近3000家重点排放单位。到2021年6月,试点省市碳市场累计配额成交量4.8亿吨二氧化碳当量,成交额约114亿元。试点成果体现在两个方面,一是重点排放单位履约率保持很高水平,二是市场覆盖范围内碳排放总量和强度保持双降,对于促进企业温室气体减排,强化社会各界低碳发展的意识,为全国碳市场建设积累了宝贵经验。
全国碳市场和地方试点市场的设计原理是一样的。全国碳市场以发电行业为突破口,参与全国碳排放权交易市场的发电行业重点排放单位不再参加地方碳市场的交易,同时地方的碳市场要逐步地向全国碳市场过渡。
1.3电力行业成为市场先行军
全国碳市场选择以发电行业为突破口,有两个方面的考虑:
一是发电(煤电)行业直接燃煤,火电行业的二氧化碳排放量比较大。包括自备电厂在内的全国2225多家发电行业重点排放单位,年排放二氧化碳超过了40亿吨,因此首先把发电行业作为首批启动行业,能够充分地发挥碳市场控制温室气体排放的积极作用。
二是发电行业的管理制度相对健全,数据基础比较好。交易首先要有准确的数据,排放数据的准确、有效获取是开展碳市场交易的前提。发电行业产品单一,排放数据的计量设施完备,整个行业的自动化管理程度高,数据管理规范,而且容易核实,配额分配简便易行。从国际经验看,发电行业都是各国碳市场优先选择纳入的行业。
同时,生态环境部已经连续多年组织开展了全国发电、石化、化工、建材、钢铁、有色、造纸、航空等高排放行业的数据核算、报送和核查工作。在发电行业碳市场健康运行以后,进一步扩大碳市场覆盖行业范围。

02 欧盟电力行业碳排放权交易促进电力转型
2.1EU ETS市场是全球碳交易市场的引领者
2005年启动的强制性的EU ETS市场,行业包含电厂炼油、炼焦、钢铁、水泥、玻璃、石灰、制砖、制陶、造纸、航空等。根据中国碳交易网资料,自运行以来,其交易量约占全球总量的3/4,交易额自2005年运行以来呈快速上升趋势,在国际碳排放交易市场上占据绝对优势。根据路孚特碳市场年度回顾,2019年EU ETS交易额达1689.66亿欧元,占世界总额的87.2%,交易量为67.77亿吨二氧化碳,占世界总交易量的77.6%。EU ETS不仅是欧盟成员国每年温室气体许可排放量交易的支柱,也是当今全球碳交易市场的引领者。在EU ETS的第一阶段,大约60%的排放配额被分配到电力行业。
电力行业是欧盟碳排放交易体系中排放量最大的行业。据非盈利组织Sandbag分析,2019年,正在运营中的265个燃煤电厂的排放量约占欧盟碳排放交易体系排放量的31%。如果考虑其他化石燃料发电,整个电力行业的排放量约占整个欧盟碳排放交易体系排放量的55%。

2.2EU ETS市场启动后对电力行业的影响
(1)EUA价格的变动会传递至电力价格
EUA价格的变动会传递至电力价格。赵盟等(2012)在《EU ETS对欧洲电力行业的影响及对我国的建议》中总结了EU ETS对欧洲电力市场影响的相关研究,多数研究结果表明EU ETS提高了电力市场价格,不同水平的电力价格提升则可能与地域能源结构、EUA价格(期货价格)对电力企业的生产成本影响等有关。EUA价格到电价的传递率一般介于0-1之间,并且在不同的市场结构和需求弹性下有所区别。Carlos J. Pereira Freitas等(2015)中对2008年-2013年西班牙电力市场的研究考虑了燃料(天然气和煤炭)和碳价格、气温、可再生能源、商品价格,结果表明碳价格在电力的长期均衡价格中扮演着重要的角色,弹性系数为0.24,而二氧化碳的极低价格可能会导致电价对二氧化碳价格的敏感性降低。
EU ETS在第三阶段已全面取消电力行业的免费配额,电力行业必须通过拍卖或市场交易获得所需配额。碳交易增加了电力企业的开支,成为企业发电的额外成本。作为电力市场参与主体,电力企业倾向于通过调节售电价格,将碳成本向电力系统下游传递。
(2)欧盟各国的电力结构决定了其碳成本的差异
不同的发电技术产生不同水平的二氧化碳排放,其单位发电量产生的碳排放成本也不同。联合循环燃气轮机每兆瓦时产生约0.48吨二氧化碳,而典型的煤电厂每兆瓦时排放约0.85吨二氧化碳。因此,20€/吨的碳价使天然气的发电成本增加了9.6€/兆瓦时,煤电的发电成本增加了17€/兆瓦时。
欧盟各个国家之间碳成本绝对量的差异归因于国家之间燃料组合的差异。例如,在大多数负荷时间,德国的电价是由燃煤发电决定的,法国由核电厂决定,荷兰电力价格是由燃气设施在负荷持续时间曲线的主要部分期间设定。
Jos Sijm等(2006)在《CO2 Cost Pass Through and Windfall Profits in the Power Sector》中提到在竞争模型下由于碳排放交易,电力价格大幅上涨,在碳价为20€/吨的情况下,德国(13-19€/兆瓦时)的涨幅通常最高,比利时(2-14€/兆瓦时)和荷兰(9-11€/兆瓦时)处于中间位置。法国的价格涨幅非常低(1-5€/兆瓦时),这是由法国主要以核能发电的发电方式决定的。在20€/吨二氧化碳的价格下,英国二氧化碳成本的平均上涨估计值为13-14€/兆瓦时,而德国和荷兰的这一量估计为17和15€/兆瓦时。

(3)EU ETS促进能源结构清洁化
欧盟的电力供应正在迅速地向多样化的清洁能源转变。截止2019年底,欧盟清洁能源发电比例将近60%,其中可再生能源发电量自2014年起超过煤炭和核能成为最大的发电来源。风电、光能、生物质能快速增长,而核能比例逐步下降。2019年,风电快速增长超过水电成为第二大清洁能源,占清洁能源的22.45%,从2005年的70.47万亿瓦时到2019年的430.73万亿瓦时,增长超过5倍;光能占清洁能源的7.21%,增幅超过9倍;生物质能从2005年到2019年增幅将近6倍。核能虽然是清洁能源,因考虑其潜在的风险,受到民众的反对,德国、意大利、比利时、瑞士等国逐步淘汰核能,导致核能负增长。
鉴于煤炭在欧洲电力中占比较高,在所需投资较少的生物质为基础的电力被视为有效碳减排措施。Vincent Bertrand等(2014)在《Biomass for electricity in the EU-27: Potential demand, CO2 abatements and breakeven prices for co-firing》估算出来自欧洲电力行业的潜在生物质需求可覆盖欧洲8%到14%,共燃对生物质需求达到80%。
欧盟28国的碳排放强度也逐年下降,从2000年的397g/kWh下降到2019年的250g/kWh。纳入碳市场的电力和热力行业的总排放量在2019年为7.63亿t。

2.3德国在碳交易下碳强度逐年下降
德国作为欧盟最大的经济体和最大的煤炭消费国,煤电占电力行业比例相对较高,发电结构与中国相近。2000年煤炭在德国所有发电电源中占比51.5%,到2019年占比下降到28.2%。2019年,德国可再生能源发电量首次高于传统化石燃料发电量。其中,通过风能、太阳能等可再生能源的发电量满足了德国近43%的用电需求。根据德国联邦能源与水业协会数据,2020年第一季度,德国可再生能源发电量占总电力消耗量的52%,创历史新高。根据德国政府的能源转型目标,到2050年,德国可再生能源占电力消费比重将达到80%。

03 碳市场主要参与者包括供给者、使用者和中介机构
碳金融市场的参与者可以分为供给者、最终使用者和中介机构等三大类。参与者涉及到受排放约束的电力企业、减排项目开发者、咨询机构以及金融机构等。
电力企业既作为排放权的最终使用者以及自愿交易机制的参与者,又作为碳交易中间商为买卖双方提供交易桥梁,同时也积极参与联合履约机制(JI)项目和清洁发展机制(CDM)项目一级市场的开发和购买活动。
金融机构在EU ETS中作为供给者为项目开发企业提供贷款和资金,开发各种创新金融产品;其作为中介机构为项目开发企业、投资者提供必要的咨询、金融投资工具,为碳排放权的最终使用者提供风险管理工作等。
联合履约机制(JI):发达国家之间通过项目级的合作,其所实现的减排单位(ERU),可以转让给另一发达国家缔约方,但是同时必须在转让方的“分配数量”(AAU)配额上扣减相应的额度。
清洁发展机制(CDM):《京都议定书》中引入的灵活履约机制之一。核心内容是允许其缔约方即发达国家与非缔约方即发展中国家进行项目级的减排量抵消额的转让与获得,从而在发展中国家实施温室气体减排项目。清洁发展机制主要解决两个目标:①帮助非缔约方持续发展,为实现最终目标作出应有贡献;②帮助缔约方进行项目级的减排量抵消额的转让与获得。
04 电力企业在EU ETS中扮演多重身份
欧盟电力企业在EU ETS中既参与一级市场联合履行(JI)项目、清洁发展机制(CDM)项目开发工作,同时设立碳资产子公司在二级市场充当中间商利用其自营交易进行碳项目开发进行配额的卖出操作,也是交易体系配额的最终使用者。
4.1电力企业作为供给方与一级项目开发商建立战略合作伙伴关系
在《京都议定书》的框架下,欧盟电力企业主要通过提供CDM项目来参与欧盟碳排放交易(即一级市场)。专业的电力企业因为在项目技术方面的特长,在参与一级市场的交易方面具有一定的优势。
德国意昂集团(E.ON)是一家供应清洁低碳能源的上下游一体化公司,主要的经营业务包括上游的可再生能源发电业务,中游的电力、天然气输配网络建设和运维,下游为终端用户供应电力、天然气。为了履行本国减排承诺,提供低碳环保的能源,意昂聚焦在风电、太阳能发电及其他低碳技术。这一板块包括两组业务:陆上风光发电业务、海上风电及其他业务。同时探索新的可再生能源技术(如优先发展智能电网与电动车充电桩、陆上风电、户用光伏与储能解决方案)。
法国电力贸易公司参与了分布在中国、印度、巴西,涵盖了15个不同类型的包括水力发电、风力发电、生物质发电、能效、煤层气等CDM项目开发。在发电端,研发部门与发电和工程部门合作,开展核电技术性能和安全性的改进,推进包括太阳能、风电和潮汐能的可再生能源降低成本的工业化进程,开发高效燃煤锅炉技术、二氧化碳捕集和埋存技术、生物质/燃煤混燃热电联产。在输配端,研发部门与集团子公司法国配电公司合作,开发与现有发电技术匹配的智能电网技术,实现分布式能源在电网中的合理份额。在电力应用端,研发内容涵盖智能城市、能源管理、能效解决方案、节能产品、储能电池、电动汽车等各个方面。合作部门包括集团下属的销售部门和能源管理公司。
芬兰富腾在垃圾热电厂建设了碳捕集试点项目,以最大程度减少二氧化碳排放,并探索负排放技术。该项目每年的碳捕集量为40万吨,既捕集了来自化石能源的二氧化碳,也捕集了来自生物质的二氧化碳,其中来自生物质的二氧化碳超过50%。
4.2电力企业作为碳交易中间商帮助一级项目顺利交易、降低投资风险
电力企业参与碳交易市场的目的有两个:一是履行本国或本企业的减排承诺;二是在一级市场购买减排到二级市场卖出赚取差价。这些传统能源行业巨头的深厚商业背景,使得它们具有较强的经营技巧与抗风险能力,其在碳交易市场中占据较大的规模,并取得较高的收益,如法国电贸易、英国碳资源管理有限公司和德国莱茵电力集团等。
法国电力集团(EDF)于2006年为协调整体发展发售了一支规模3亿欧元的碳基金,专注于CDM项目的开发。该基金的投资方包括集团的下属公司EDF SA以及其在欧洲的所有联营公司(位于英国的EDF Energy、Edison集团意大利分部、德国EnBW、法电贸易)。
资产配置层面,EDF于2013年11月20日成功发行了其第一支“绿色债券”。这也是全球首次由大型能源公司发行的绿色债券。这支绿色债券主要用于可再生能源项目、能效项目建设,项目需要通过第三方关于人权、环境、健康、社会责任等多角度评估。债券规模为1.4亿欧元。
4.3电力企业作为碳交易最终使用者使用碳资产履约以降低减排成本
在二级市场中,可以直接进行场外交易也可以通过交易所进行现货、期货交易,还可以用CER与EUA进行互换,然后再进行EUA相关交易。欧盟的发电企业需要根据发电燃料价格、电价、不同燃料产生的碳排放量和碳资产价格等数据进行综合比较,最终确定其相应的或最优的生产经营活动,并通过电力市场、碳交易市场、大宗商品市场进行交易,同时还需要使用多种金融衍生工具(期权、期货、远期等)以达到锁定利润和控制风险的目的。交易方式包括现货交易、期货交易、远期交易、互换交易、期权交易。
现货交易:立即交割的交易类型(在交易后两个工作日之内完成交割)。“交割”是指将配额从注册登记系统的卖方账户划转到买方账户的过程。例如,现货交易的一种典型方式是,一家工业企业有多余的配额出售,电力企业则通过市场经纪商购买到了这部分配额,经纪商通过与交易双方协商沟通相关合同条款,最终促成交易。
期货交易:按交易时商定的价格在未来某个特定的时间点进行交割。期货交易是通过交易所(洲际交易所和欧洲能源交易所)交易和管理的标准合约。其中交易量最大的是在每年12月进行交割的合约。洲际交易所每天都会进行期货交易,参与主体主要包括纳管企业和其他市场参与者(主要是做市商)。交易所可以进行匿名交易,这可以消除像发电企业这类的大型履约企业在购买配额前出现被其他市场参与者“抢先交易(Front-run)”的风险。交易所的期货交易形式是保证金交易,保证金的数额取决于市场价格。例如,一家机构以单价30欧元购入在2020年12月份进行交割的EUA期货,当市场价格下降到25欧元时,该机构必须在保证金账户中对应增加5欧元,这一过程降低了清算所的信用风险。
远期交易:类似于期货,但远期交易是非标准化合约,只能在场外交易。远期交易时效性比期货差,对于某些不需要频繁进行场内交易的市场参与者来说,进入交易所交易的成本过高,因此他们通常会选择在场外进行远期合约的交易。远期合约的交易价格不公开,并且其定价和合约细节与期货合约不同。通常情况下,远期合约没有保证金的要求,这也会增加信用风险,从而导致远期合约的价格通常较高。
互换交易:在碳市场中的互换交易通常是指抵消量与配额之间的互换,其中抵消量通常是折价出售。多年期互换(Vintage Swaps)也很常见。互换交易主要是交换不同类型的配额,也可以通过交换碳市场中不同类型的交易产品来降低交易成本。
期权交易:期权的买方既可以选择买入看涨期权(即其在未来某一特定的时间有权利按照现在约定的价格从期权卖方买入一定数量配额)或者买入看跌期权(即其在未来某一特定的时间有权利按照约定的价格将配额卖给期权卖方)。为了获得上述权利,期权的买方需要事先支付期权费。期权交易为交易策略更为复杂的市场参与者提供对冲或投机的机会。
4.4电力企业内部设立多个部门协同管理碳资产
欧盟大多数电力公司在公司治理的最高层面成立了“总量控制与交易委员会”。随着欧盟碳排放交易体系对电力公司重要性的提升,负责碳资产业务的团队不断壮大。


05 金融机构及其他参与者
5.1金融机构
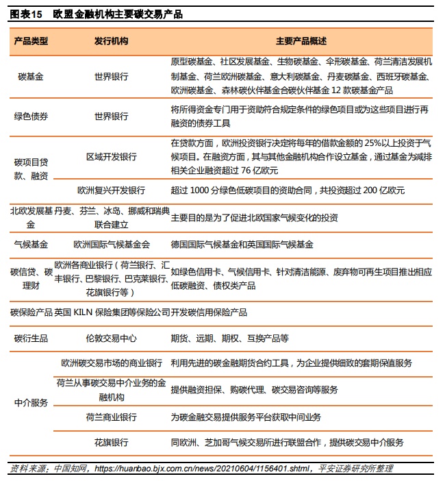
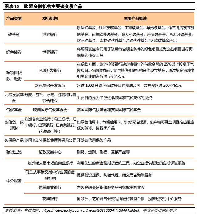
金融机构通过运用结构性工具来为项目融资,或对冲项目所涉及的风险,可以给碳市场带来资金流动性,激发了市场活力,有利于调解碳市场价格机制。金融机构促进了碳金融产品和服务的开发,加快了碳资产的形成与激发企业活力。加强企业的风险管理,同时也大力地支持了绿色产业、绿色项目、绿色科技的发展。
金融机构在EU ETS提供多种服务。作为碳交易供给者向项目开发企业提供贷款,作为中介机构为项目开发企业提供必要的咨询服务(包括项目规划以及相关材料的准备和报送等)、为原始碳排放权的开发提供担保、在二级市场上充当做市商、为碳交易提供必要的流动性、提供碳金融衍生品(期货、期权、远期合同等)、开发了创新金融产品(包括碳基金、绿色债券、信贷、保险产品等)。为碳排放权的最终使用者提供风险管理工具,或者为投资者提供新的金融投资工具。

5.2碳资产管理公司
碳资产管理公司可降低参与、投资主体的风险。碳资产管理公司作为碳交易市场中主要的交易群体,包括从电力行业衍生出的专业碳资产管理公司以及专业碳交易公司。碳资产管理公司提供交易中介服务的途径有两种,一种是在场内交易,另一种是场外交易。
场内交易:买卖双方通过碳交易中间商开设账户在交易所内进行交易,中间商凭借专业人员,根据买卖双方的需求,寻求最佳交易时机和价格,从中获取佣金。
场外交易:为供求双方牵线塔桥,帮助买卖方达成交易,提供市场情报和具体项目开发的组织实施方。同时关系到项目实施的成本控制、买卖双方信任关系的建立、市场知识、专业水平和交易组织技术等。
5.3咨询机构
咨询通过直销模式开拓业务,直接面向客户提供服务。碳咨询机构主要包括碳交易项目的技术咨询、碳培训、碳盘查、碳资产托管、回购、质押、置换、协助履约等相关服务,从而使客户达到降低能源消耗、减少履约成本及碳资产保值增值的目的。欧盟活跃的商业银行建立了碳交易咨询的中介服务,荷兰银行作为排名世界前十的交易商,凭借其广泛的全球性客户基础,为碳交易各方牵线搭桥,提供碳交易咨询,获取中间业务收入。
芬碳资产管理咨询有限公司:一家芬兰投资管理咨询公司,为全球范围内的公共和私人机构提供清洁能源技术、节能诊断服务、气候融资、环境交易计划、能源商品市场以及相关政策和立法的多学科服务;同时还提供定制的清洁能源和碳投资工具、策略、市场和政策分析以及能源和气候项目评估,开发和管理方面的专业知识。
5.4监管机构
EU ETS监管机构负责制定减排单位的认证标准和程序,并对所申报的项目进行审核。根据2010年《加强欧盟碳交易计划市场监管的框架》的规定,欧盟对碳交易进行监管的机构涉及欧盟委员会和成员国监管机构。
欧盟委员会:欧盟于2003年通过《在欧盟建立温室气体排放权交易机制指令》授权欧盟委员会制定关于碳市场监管的法律与政策,以防止各种市场违规行为对碳交易价格的扭曲,从而造成碳交易市场的混乱。
各成员国监管机构:在欧盟各成员国,设立合适的主管当局,规定相应行政职责,并负责实施欧盟温室气体排放交易指令中的有关规定。对碳交易进行监管的机构通常为各种环保机构。例如德国负责本国碳交易市场监管的机构为联邦环保署碳交易监管处。该处负责联邦境内各州之间碳排放额的分配、对碳排放设施发放碳排放许可证、对碳排放账户进行管理、向国会提交联邦碳排放量和碳排放许可证交易年度监管报告等。

5.5EU ETS交易所
欧盟碳排放交易所的规模和影响随着EU ETS的不断发展而得到提升。碳排放交易所在EU ETS市场中起着交易平台的作用,并且还担负着市场价格机制的重要组成部分的责任。现阶段,欧洲碳排放交易所主要包括欧洲气候交易所、欧洲能源交易所、蓝次交易所、北欧电力交易所、荷兰气候交易所等。
5.6监测、核查机构
监测是指在一定时期内(通常为一年)对纳管企业的排放进行量化测量的过程。国家层级的相关管理机构通过现场检查的方式负责审查并批准监测计划及其实施情况。
核查是指确认量化测量是否符合监测计划和相关制度规定的过程。企业完成年度排放报告后,由第三方独立“核查机构”检验年度排放报告的内容。一旦报告完成核查,企业即可向相关机构提交报告,同时上缴相应的配额。相关机构会对报告进行复核并决定是否接受报告中的内容。这一套流程被称为碳排放交易体系的监测、报告、核查制度,即所谓的MRV(Monitoring, Reporting, and Verification)。
欧盟碳市场制定了严格的MRV制度。《2009修改指令》决定自2013年起,直接由欧盟统一确立区域内的碳排放总量,并授权欧委会制定统一的监测与报告条例,控排企业在对自身一年排放量进行监测的基础上,将相关信息及情况汇总成碳排放报告,由第三方机构核查后方可在碳排放交易市场上进行交易,并由欧盟委员会对核查者及核查事项进行统一规定。

5.7个人参与者
欧盟个人参与者影响力仍处劣势。鉴于个人参与碳减排交易的非强制性,个人参与碳交易数量是极小的。不论是根据《京都议定书》还是根据各国国内的法律政策,对于个人来说,碳减排从来都没有成为强制性义务,而且在短期内也不太可能演变成强制性义务。
06 我国碳市场各参与方的业务机遇
6.1电力企业多途径开发碳资产
电力企业积累碳资产,提升开发碳资产的能力。碳资产的开发是指基于碳资产形成的条件,综合考虑企业内部碳减排能力的发展情况与外部政策、市场等环境条件的变化情况,以企业碳资产架构为基础,用碳资产的识别方法来剖析企业碳资产的形成机理,从而使已有的碳资产增值或者识别出新的碳资产的过程。实践中,电力企业采用多途径开发碳资产。
碳中和债已于2021年2月在我国落地。南方电网、三峡集团、华能国际、国家电投集团、四川机场集团、雅砻江水电等6家企业注册的首批碳中和债成功发行。首批项目均为2年及以上中长期债务融资工具,发行金额64亿元。项目募投涉及多个领域,其中风电项目4个,水电项目4个,光伏项目2个,绿色建筑1个,均为低碳减排领域。根据评估认证报告,6只碳中和债对应支持的绿色项目预计每年可减排二氧化碳4164.69万吨,可节约标准煤2256.79万吨,可减排二氧化硫2.09万吨。
全国碳交易市场正式开启上线交易,大型电力企业旗下有多家企业或者设备被纳入碳市场。公司先在自己内部的履约企业之间进行配额调配,即统一进行碳资产的统筹规划,可以降低企业参与碳交易的成本。
中国华电集团碳资产运营有限公司:协助华电集团组织安排对108家火电企业、314台机组(总装机容量9644.4万千瓦)2010年至2015年的二氧化碳排放情况进行了全面盘查。陆续开设了北京、福建、深圳三地交易所账户和国家注册登记簿账户。2015年成立的华电电科院碳排放技术支撑团队搭建了电力行业首个碳排放在线检测实验平台,研究制定出适用于我国火电厂的CO2排放连续监测技术规范,作为技术牵头单位承担《火电厂烟气二氧化碳排放连续监测技术规范》行业标准。
国家能源集团龙源电力碳资产公司:率先启动中国自愿减排(CCER)项目开发,创下多个全国第一:第一个CCER项目备案、第一笔CCER减排量签发、第一笔CCER线上交易。公司于2021年7月7日自主研发的“在高空烟囱对孔处焊接倾角一致钛钢复合短管的施工工艺”获得国家知识产权局发明专利授权,有助于广泛推行二氧化碳在线监测系统,具备较好的实用价值和社会价值。
6.2金融机构迎来“碳机遇”
全国碳交易市场开启,金融机构迎来“碳机遇”。中国金融机构参与到了碳交易市场探索出一系列交易、投资、支持类金融产品,包含碳排放权(抵押)质押融资、碳金融结构性存款、附加碳收益的绿色债券、低碳信用卡等。
(1)碳排放权(抵)质押融资
碳排放权(抵)质押融资是目前国内碳金融领域落地相对较多的产品,指控排企业将碳排放权作为抵质押物进行融资,目前多以质押形式开展。上海银行与上海环境能源交易所一起,落地了业内首批碳排放权质押融资业务;交行上海分行完成了长三角地区首笔碳配额质押融资。浦发银行落地全国首单碳排放权、国家核证自愿减排量组合质押融资。
(2)碳金融结构性存款
碳金融结构性存款是通过金融衍生交易将产品的还本付息金额与碳排放权交易价格波动挂钩,同时引入碳配额交易作为新的支付标的,有效解决企业碳配额需求的理财产品。兴业银行和上海银行发行了挂钩上海清算所“碳中和”债券指数的结构性存款,中信银行发行了国内首只挂钩“碳中和”绿色金融债的结构性存款产品,中银理财发行了市场首批以“碳达峰”为主题的理财产品。
(3)“碳中和”专题绿色金融债券
碳债券是指企业为筹集低碳经济项目资金而发行的、承诺在一定时期支付利息和到期还本的债务凭证,其核心特点是将低碳项目的碳减排收入与债券利率水平挂钩。国家开发银行发行了全国首单、全球最大的“碳中和”专题绿色金融债券,农业银行和兴业银行承销了市场首单权益出资型碳中和债券,北京银行发行银行间市场全国首单碳中和小微金融债券。
(4)低碳信用卡
国内商业银行在倡导个人绿色消费、绿色生活,以绿色消费方式支持国家应对气候变化目标方面开展了大量产品创新。典型的绿色低碳信用卡包括:兴业中国低碳银联人民币信用卡、光大绿色零碳信用卡、农业银行金穗环保卡等。
(5)股权投资
建设银行通过全资子公司建信金融资产投资有限公司参与了宝武碳中和股权投资基金的设立。该基金是目前国内市场上规模最大的碳中和主题基金,总规模500亿元,首期100亿元。
相对欧盟碳交易来看,我国金融机构从事的碳金融业务仍然相对单一,且集中在相对下游和附加值较低的环节。对于二级市场交易金融产品开发等领域涉足较少。
6.3碳资产管理公司是市场中主要交易群体
我国碳资产管理公司是碳交易市场中主要的交易群体。中国构建大型发电企业碳资产管理制度体系,统筹排放与原有节能减排、环境保护等相关部门的职能关系,积极制定相关政策,逐步建立起自身核心数字化分析和决策模型,持续推进技术创新,积极开展有效的碳交易。我国专业碳资产管理公司、私人碳基金发展缓慢。


6.4碳咨询机构业务有纯收费和收益分享模式
全国碳排放交易市场运转后,作为“双碳”目标下的新兴服务行业,碳咨询机构将成为重要市场服务商。碳咨询机构主要通过纯咨询和收益分享两种模式:
收取咨询费用:根据咨询内容和咨询范围收取咨询费用。其中第三方审定和核证机构的费用需要业主自行承担。
分享减排量收益模式:碳咨询公司与业主风险与收益共担,业主不需要支付咨询费用,由碳咨询公司承担开发成本,免费为业主提供项目咨询服务,业主只需要承担碳咨询公司人员的出差费用及第三方审定和核证机构的费用。带项目通过签发,可以进行交易时碳咨询公司按照合同约定收取一定比例的减排量收益。
6.5我国碳交易所参股公司将受益于交易活跃度提高
全国碳交易所参股公司或受益于碳交易活跃度提高。碳交易是实现碳中和目标的重要市场化途径,未来市场空间或达千亿。全国碳交易注册登记系统(“中碳登”)由湖北指定的实施机构持有24%的股份,其他八个联建省市指定的实施机构平均各持有9.5%的股份。全国碳排放权交易系统(“中碳所”)则由上海指定的实施机构持有24%的股份,其他八省市的实施机构各持有9.5%的股份。

6.6全国碳交易监测、核查机构业务有望提升
碳监测国内整体碳检测设备的渗透率较低,后续有望增量。基于纳入中国碳市场的企业数量(首批2225家电力企业)、碳检测CEMS设备均价(约30万元/台,假设每家电厂2台设备,5年寿命),预计未来5年的新增市场空间约13亿元。如果考虑电力行业以外的其他行业,市场空间将进一步打开。
控排企业减排压力大,碳核查需求有望持续增多。第三方核查机构负责对温室气体排放数据进行周期性的核查,把控碳排放数据的精确性和可靠性,提升温室气体排放整体报告结果的可信度。在自愿减排市场,第三方核查(审定)机构是CCER项目的“质检员”,负责项目的审定和核证流程。全国碳市场交易启动,初期涉及发电行业的2225家企业,第三方碳核查需求有望持续增多。碳中和政策下,全国电力企业减排压力较大,需要通过开发CCER项目或通过交易其他可以核证的碳指标予以抵消,对碳核查市场贡献有望逐步增加。
先河环保:作为国内高端环境监测仪器仪表领军企业,已发展成为集环境监测、治理、服务为一体的集团化公司。公司已构建涵盖排放源温室气体监测、区域温室气体、背景监测、无组织排放监测等温室气体监测系统,并研发了基于碳监测、碳核算、碳核查技术的碳排放与碳资产管理系统、区域温室气体源汇分布反演系统,可协助地方政府准确摸清碳排放底数,科学规划碳达峰、碳中和路径。部分系统已经在石家庄、唐山发电企业试点应用。
雪迪龙:公司拥有系列在线监测产品及系列便携式监测产品可以用于污染源碳排放监测,GC500系列在线监测产品可以用于大气温室气体监测。目前碳监测产品多用于开展示范项目。
谱尼测试:公司为中国节能协会碳交易产业联盟的理事单位和“碳达峰与碳中和”服务工作组成员,已经为全国超过10个省提供过多年的碳核查服务。
07 投资建议
“30·60目标”作为一个可量化的约束指标,将成为我国推动节能减排、低碳发展的加速器。碳市场是推进碳中和的经济保障,随着全国碳排放权交易市场正式启动,将带来一系列投资机会。对于电力企业来说,参与碳市场挑战与机遇并存,龙头企业一般具有技术和规模优势,通过开发碳减排项目和碳资产管理工作能够显著降低碳减排成本,建议关注新能源占比高的电力企业以及相关碳资产公司。对金融机构来说,可以为碳减排项目开发企业提供贷款和资金,开发创新金融产品。对碳咨询、碳监测、核查等中介机构来说,碳交易相关业务需求将随交易规模增加而增长。建议关注清洁能源技术公司。
08 风险提示
(1)政策实施不及预期
碳中和目标的实现需要相关政策大力推行,如执行力度不及预期将对清洁能源及相关技术推广产生不利影响。
(2)新能源经济性不足
传统能源价格大幅下降,清洁能源在经济性上优势不明显,导致清洁能源推广不及预期。
(3)碳监测技术快速进步
碳监测技术快速进步,可能替代原技术路线,对技术水平落后的相关公司造成影响。
(4)碳配额较为宽松
在碳市场初期,碳配额可能较为宽松,企业降碳积极性不高,导致碳市场相关参与者业绩不及预期。
本文来源于“平安研究”微信公众号,作者为平安证券,原标题《碳中和系列报告:碳市场参与者众多,新市场带来新机遇》;智通财经编辑:文文。





