近年来,随着港股生物医药板块日益扩大,留给投资者的选择正在逐渐增多,投资者的目光也逐渐转移到具有明显稀缺属性的标的上。以近日递表的天广实生物为例,投资者便不难从招股书中发现这家公司的投资亮点。
7月18日,天广实生物正式向港交所递表,申请主板上市,中金公司为独家保荐人。据悉,天广实生物此前在科创板上市被终止,由此公司便转战港股上市。
智通财经APP了解到,天广实是一家处于临床阶段的中国生物制药公司,专注于发现和开发差异化抗体药物。
其投资亮点在于,天广实是国内唯一具有GMP制造标准的自主研发和经临床验证的抗体糖基化修饰平台。多特异性抗体平台使其能够开发同时与不同靶点结合的抗体,以实现协同治疗作用。公司的抗体平台涵盖了从抗体发现到开发的整个过程,使其能够以高效的方式设计、评估、选择和开发最佳在研药物。
自成立以来,公司利用其专有的抗体筛选和研发平台开发了一个由6种临床阶段在研药物及6种代表性的临床前在研药物组成的差异化的管线。

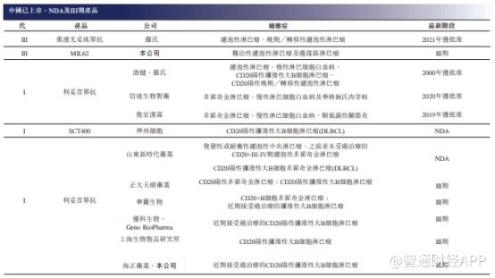
其中,天广实生物拥有中国首款且唯一进入III期注册试验阶段的由国内企业研发的第三代抗CD20抗体——MIL62,用于治疗肿瘤和自身免疫疾病,而这也是公司目前的核心候选产品。
招股书显示,在体外及体内研究中,MIL62表现出较强的抗体依赖性细胞介导的细胞毒作用(ADCC)活性和抗肿瘤活性,且对CD20+B细胞耗竭作用较好,能进一步减少自身抗体产生。

此外,在安全性方面,由于MIL62保持高度稳定的结构及与自然单克隆抗体相似的半衰期,即使在最高剂量(超过1500mg)下,也未发现剂量限制性毒性事件,显示出良好的耐受性和安全性。
最新的开发进度显示,今年2月,MIL62已在中国获批开展针对复发/难治性滤泡性淋巴瘤(FL)患者的III期注册试验,目前该试验正在进行患者招募。同时,公司正在中国进行MIL62治疗狼疮肾炎的Ib/II期临床试验,治疗原发性膜性肾病的Ib/II期临床试验,治疗视神经脊髓炎谱系障碍的Ib期试验等。
此外,该公司也在积极探索MIL62与非化疗的靶向治疗的组合,如与选择性BTK抑制剂的联合疗法以治疗弥漫性大B细胞淋巴瘤(DLBCL),与免疫调节药物来那度胺联合疗法以治疗FL。
从抗CD20单抗药物行业的角度来看,招股书显示,2020年全球抗CD20单抗药物市场规模达到113亿美元,并预计将在2025年和2030年达到111亿美元和152亿美元。2020-2025年复合增长率为-0.3%,2025-2030年的复合增长率为6.5%。
2020年至2023年,全球市场出现萎缩的主要原因在于受全球公共卫生事件影响以及由于利妥昔单抗专利到期,导致全球多种仿制药出现,从而使得全球药价下降,市场规模缩小。
而在中国市场,2020年中国抗CD20单抗药物市场规模为35亿元,并预计将在2025年和2030年达到98亿元和220亿元。2020-2025年复合增长率为23.1%%,2025-2030年的复合增长率为17.5%。

不难看出,相较于增长疲软的全球市场,抗CD20单抗的中国市场显示出了更高的规模增速,但这同样意味着市场竞争正日趋激烈。
根据弗若斯特沙利文分析报告,截至2020年8月底,全球及中国已上市CD20抗体的公司共有5家(6个产品)。其中全球及中国第三代 CD20抗体在研管线分别为TG Therapeutics 的Ublituximab、Mentrik Biotech 的 Ocaratuzumab 及天广实的MIL62(临床I/II期)。

除了MIL-62外,天广实生物还拥有包括靶向Claudin 18.2的高特异性单抗MIL93、ADCC增强型抗HER2双表位双抗MBS301、抗CD40抗体MIL97、抗CD47抗体MIL95以及抗PCSK9的重组全人源单抗MIL86在内的多款临床期候选产品和6款临床前产品。
其中,不少管线产品同样值得投资者关注。以靶向Claudin 18.2的高特异性单抗MIL93为例据智通财经APP了解,目前Claudin 18.2已被证明在多种类型的癌症中表达,包括胃癌、胰腺癌及食管癌。并且,对于有Claudin18.2表达的肿瘤细胞,尤其是Claudin18.2低表达的肿瘤细胞,其ADCC活性相对于目前市场上处于三期临床的同类分子Zolbetuximab (IMAB362)可增强100倍以上,有望拓展更多的应用人群。
目前国内尚无同类靶点产品获批上市,从研发进度来看,天广实生物的MIL93处在国内研发的第二梯队。

从财务方面来看,由于截至报告期末,天广实尚无商业化产品,因此直到目前公司并未能实现盈利。招股书显示,截止2020年年末,天广实生物的收益为1135.8万元(人民币,单位下同),截止今年一季度母公司收益为50.2万元。2019年和2020年,公司净亏损分别为8809.5万元、4.35亿元,其主要原因在于公司当期研发支出分别达到1.03亿元和2.23亿元。

值得一提的是,截至今年一季度,公司期末现金及现金等价物仅剩1725万元,而公司同期的研发支出达到3139万元,也就是说以当期公司的银行存款和手头现金或不足以支撑公司后续研发及公司经营,此次赴港上市“补血”动机较为明显。

不过从天广实生物过往的融资历史来看,公司曾在去年4月完成了一笔11.3亿元C轮融资。该轮融资由中金启德基金领投,醴泽资本、中信证券投资、厚纪资本联合领投,国投创合、清池资本(Lake Bleu Capital)、交银国际、越秀产业基金、亦庄国投、国海创新资本等投资机构共同参与投资。
可见天广实生物在一级市场受到了机构的青睐。而在获得众多明星机构的投资背书后,天广实生物在港股的融资之路或许并不会过于曲折。




