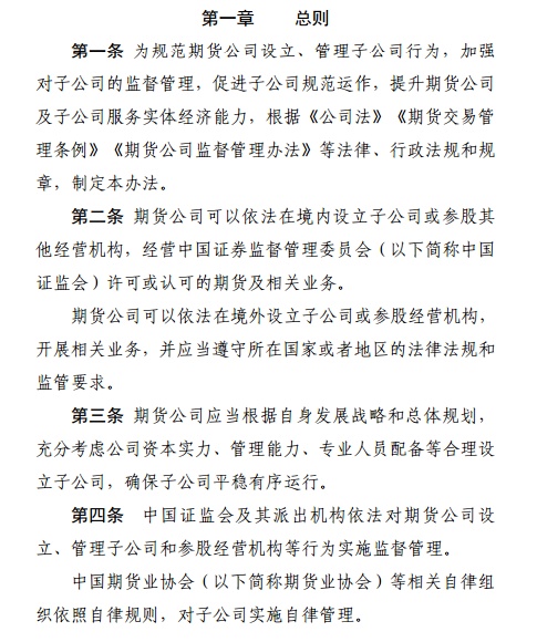
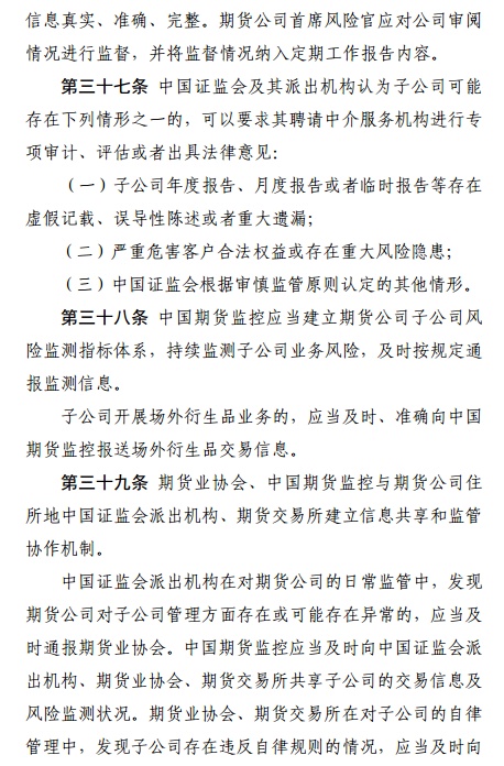
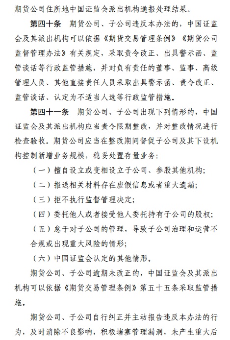
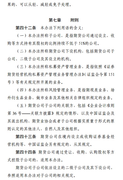
智通财经APP获悉,为进一步规范期货公司对子公司管理,促进子公司规范运作,提升期货公司及子公司服务实体经济能力,按照问题导向、聚焦主业、提升能力的原则,中国证监会起草了《期货公司子公司管理暂行办法(征求意见稿)》。
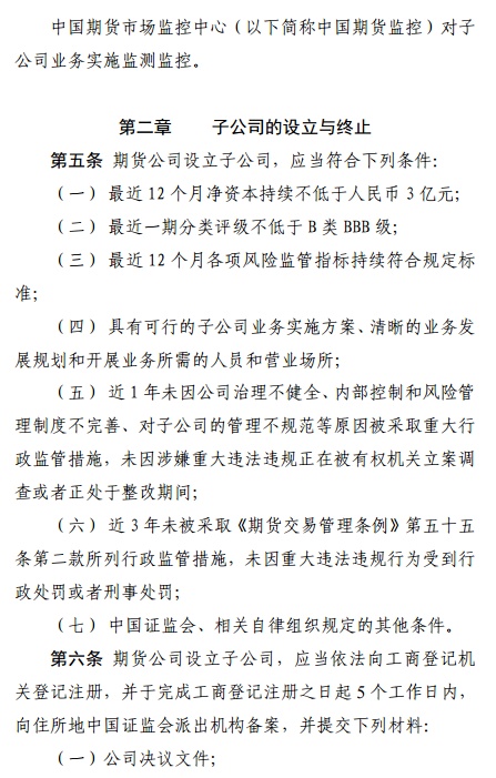
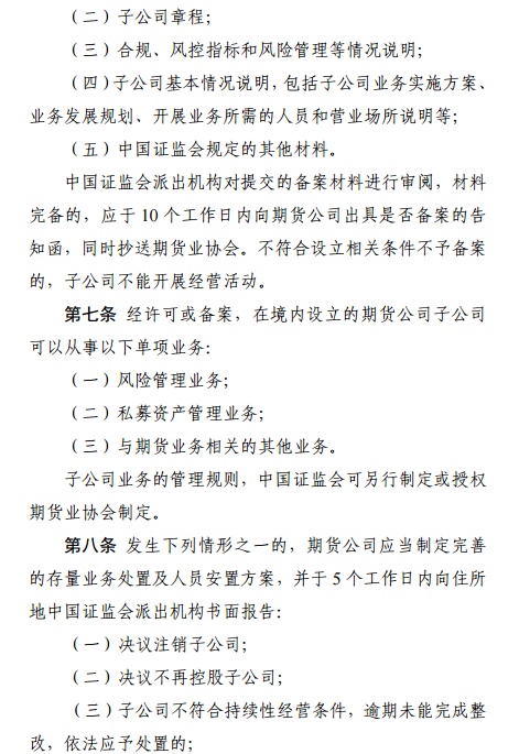
其中,第五条指出,期货公司设立子公司,应当符合:最近12个月净资本持续不低于人民币3亿元;最近一期分类评级不低于B类BBB级;最近12个月各项风险监管指标持续符合规定标准等。
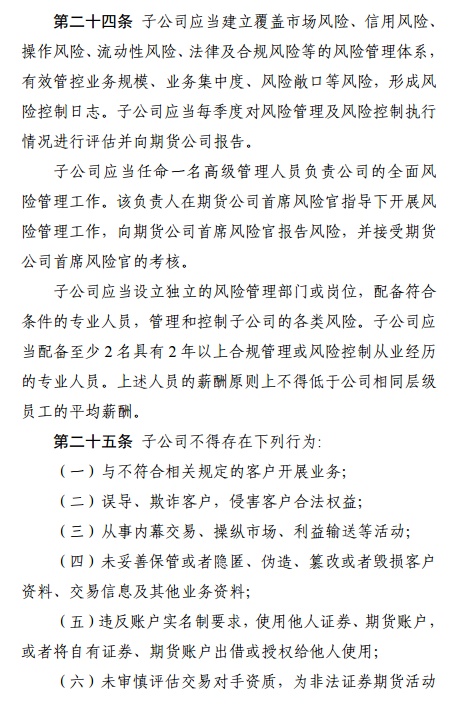
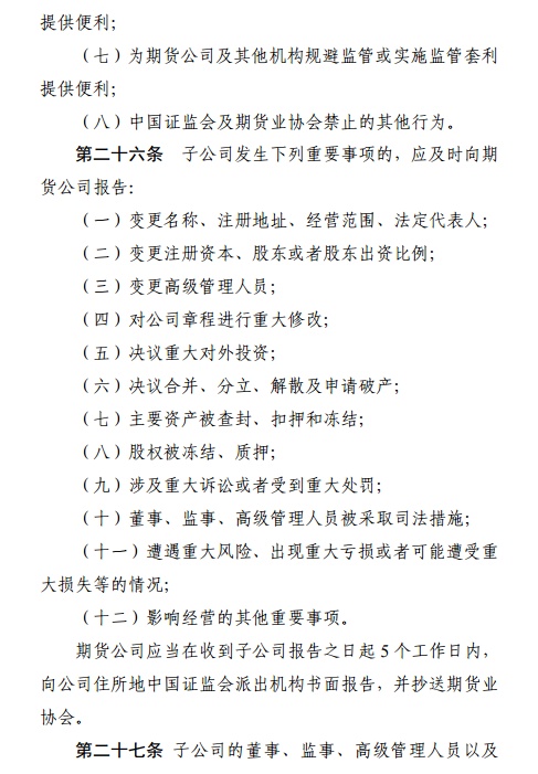
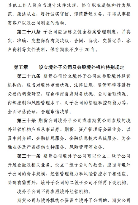
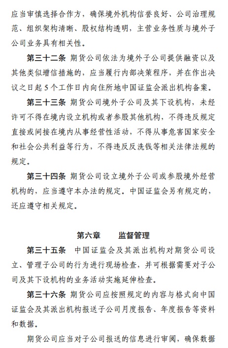
以下为期货公司子公司管理暂行办法(征求意见稿)
















本文选编自“证监会”;智通财经编辑:赵锦彬。
智通财经APP获悉,为进一步规范期货公司对子公司管理,促进子公司规范运作,提升期货公司及子公司服务实体经济能力,按照问题导向、聚焦主业、提升能力的原则,中国证监会起草了《期货公司子公司管理暂行办法(征求意见稿)》。
其中,第五条指出,期货公司设立子公司,应当符合:最近12个月净资本持续不低于人民币3亿元;最近一期分类评级不低于B类BBB级;最近12个月各项风险监管指标持续符合规定标准等。
以下为期货公司子公司管理暂行办法(征求意见稿)
















本文选编自“证监会”;智通财经编辑:赵锦彬。