智通财经APP获悉,据港交所6月30日披露,广东领益智造股份有限公司向港交所主板提交上市申请,中金公司、华泰国际、瑞银为联席保荐人。

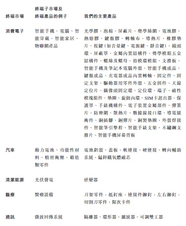
根据弗若斯特沙利文报告,该公司是全球第一大的消费电子精密功能件供应商,于2020年占据全球约7.2%的市场份额。公司为全球客户提供多元化的产品、服务及解决方案,包括材料、精密功能件、结构件、模组、充电器及精品组装等。公司成功地从消费电子扩展至其他终端市场,包括汽车、清洁能源、医疗、通讯及物联网。
该公司的产品及服务应用于消费电子行业(如材料、精密功能件、结构件及模组、充电器及精品组装)、汽车行业及其他行业。往绩记录期间,按收益贡献计,精密功能件、结构件及模组为该公司最大的业务分部。

公司的产品及服务广泛应用于多个终端市场,包括消费电子、汽车、清洁能源、医疗及通讯等。

根据弗若斯特沙利文报告,于2020年12月31日,全球十大智能手机品牌均是公司的终端客户。该公司依赖与主要客户的业务关系。于2018年、2019年及2020年,该公司的五大客户分别占总收益的38.7%、39.3%及44.2%,而该公司的最大单一客户分别占公司同期总收益的16.2%、16.3%及21.2%。
招股书显示,领益智造的收入由2018年的213.27亿元人民币增加至2019年的236.875亿元,并进一步增加至2020年的281.42亿元。净利润由2018年的亏损117.23亿元增加至2019年的盈利18.79亿元,并进一步增加至2020年的22.49亿元。






