投资要点
互联网保险业阵痛后迎发展契机,优质互联网险企将进一步受益:互联网保险自2015年监管趋严后整体承压,近年来随着保险业线上销售的优势显现,保险业深入推进数字化转型,2019年互联网保险渗透率回升至6.3%,我们预期未来行业景气度将持续上行,主要原因为:1)疫情背景下居民保险意识的快速提升;2)突发事件推动行业线上转型;3)互联网时代用户消费行为的升级带动场景化保险需求的稳步增长,我们预计2023年渗透率将上升至14%,优质互联网险企将进一步受益于行业的向上发展。众安在线是由阿里巴巴、腾讯、中国平安联合成立的中国首家互联网保险公司,一直以来秉承“保险+科技”双引擎战略。2020年公司总保费收入167.06亿元,市占率为互联网财险第一。随着行业的蓬勃发展,公司将凭借先发优势进一步抢占市场份额,前景可期。
“保险+科技”双轮驱动,发展前景广阔:“保险+科技”双轮推动公司业绩向上,2020年公司营收规模同比增长22.3%至184.91亿元,净利润扭亏为盈。根据收入结构来看,1)保险业务:健康、数字生活、消费金融、汽车四大板块构建公司保险业务生态,健康生态带动保费增长,增厚承保利润。2020年公司四大生态保费规模分别为66.04、62.99、21.62、13.28亿元,其中健康生态为优质生态,赔付率与渠道费用率为五大生态中最低,增厚了承保端利润。2020年上半年,公司健康生态“尊享e生”百万医疗险保费收入为27.38亿元,同比大幅增长138.2%。2)科技业务:赋能保险提质增效,对外输出有望成为新利源。公司一方面通过大数据、区块链、云计算等前沿科技,赋能保险全产业链,实现各业务环节的降本增效,如2020年上半年公司获客成本同比降低30%,营销投放效率同比提升50%,运营效率同比提升80%,费用率与赔付率逐年下降。另一方面,公司对外输出变现自身科技实力,助力同业数字化转型。2020年公司科技输出收入3.65亿元,占营收比重2.0%。
流量+科技+健康生态铸造三大核心竞争力,ToB、ToC两端加速发展:1)用户闭环精耕流量转化,自有渠道建设成效显著:公司致力于打造用户闭环,实现流量高效转化的同时不断挖掘存量的深层次保障需求,从而推进自有渠道的建设,后续公司有望持续加大自有平台建设,进一步推动成本的降低,打造规模优势;2)科技输出覆盖海内外市场,变现能力不断增强:2020年公司科技业务签约客户75家,辐射日本、马来西亚、新加坡等海外市场。未来公司将持续加大保险科技的研发投入,将科技实力进一步输出给更多的国家与地区;3)布局健康生态闭环,打造保险保障+医疗服务一站式体验:公司通过健康险、互联网医院及暖哇科技形成的业务闭环,实现保险保障+医疗服务的深度融合,满足用户差异化需求,打造公司独特的竞争优势。
盈利预测与投资评级:短期保险业受疫情影响有所波动,负债端复苏缓慢。但长期来看,随着人口老龄化来临、个人卫生支出增加、城镇化进程加速,商业健康险将是高潜力的蓝海市场,而众安积极布局健康生态,未来将深度受益。我们预计21-23年公司营业收入204.98、245.82、303.57亿元,同比增长10.9%、19.9%、23.5%;21-23年归母净利润6.25、7.71、9.69亿元,CAGR24.5%。公司健康生态快速发展,科技输出业务规模持续扩大,两者共同驱动公司业绩向上,给予公司22年2.8倍P/S,对应市值688.31亿元,目标价46.83元/股(56.74港元/股),首次覆盖,给予“买入”评级。
风险提示:1)行业竞争加剧;2)资本市场波动;3)监管政策趋严;4)疫情影响出清不及我们预期。


1.监管引领互联网保险规范发展,阵痛后行业再次迎来春天
1.1.监管政策补位促健康发展,互联网保险经历阵痛迎拐点
起步于销售应用环节,早期互联网保险是指保险机构依托互联网订立保险合同、提供保险服务的保险经营活动。有别于传统保险的代理人营销模式,客户只需通过移动设备就可在网页端与App端进行专业的保险线上投保。随着互联网经济与科技的迅速发展,互联网保险已从简单的“线上投保”进化成为以网络场景为基础而构建的互联网保险产业生态圈。
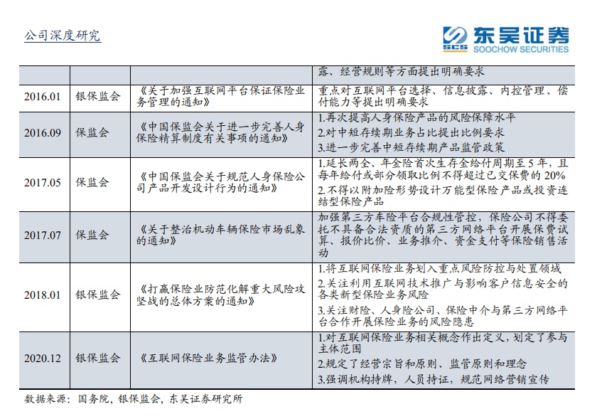
行业蓬勃发展的同时仍需严守风险底线。中国互联网保险业务萌芽于1997年,经过十多年的探索与积淀,在2012年迎来辉煌期,日益成熟的电子商务与互联网金融创新共同促进行业需求的井喷,而科技引领供给端产品的推陈出新。同期,各险企纷纷通过官网、第三方平台、保险超市等方式开展线上销售业务,行业快速发展,3年间互联网保费收入从2012年的111亿元增长至2015年的2234亿元,复合增长率高达348.6%。然而,行业的高速发展也带来了潜在的风险,引来监管关注。2015年后监管政策陆续出台,引领互联网保险行业走向专业化与规范化。2016年至今,互联网保险行业监管制度逐步建立,行业走向成熟化,将充分利用新兴科技重塑行业价值产业链,实现转型与升级。

监管政策先松后紧,积极助力稳发展。在发展初期,监管政策对于仍处于新兴阶段的互联网保险产业较为宽松,给予行业较大的自由度进行发展与创新,但互联网保险隶属新领域及创新产业,漏洞与风险随着高速发展渐显,违规乱象丛生。互联网保险投诉量在2014至2019年5年间增长了20倍,从984件激增至19,900件,其中不乏第三方网络平台无牌非法从事保险销售理赔等业务、夸大产品收益率、产品开发不合规、信息泄露等问题。

2015年以来监管政策逐步补位,意在促进行业有序发展。2015年3月,保监会正式发布《深化商业车险条款费率管理制度改革试点工作方案》,规定保费将由基准纯风险保费、附加费用率、费率调整系数(内含自主渠道系数、无赔款优待系数、自主核保系数)三部分组成。同期,保监会调整自主渠道系数下限至0.85,统一不同渠道价格。系数下限下调后,互联网保险业务较线下业务的价格优势渐退。除车险外,保监会对寿险业务也作出了相应的调整。2018年3月,保监会发布《关于规范中短存续期人身保险产品有关事项的通知》,要求存续期限不满1年的中短存续期保险产品立即停售,类似于万能险、投连险的短期理财型人身险陆续下架。传导效应下,互联网保险业的监管也逐步收紧。保监会于2015年7月印发《互联网保险业务监管暂行办法》,重新定义互联网保险业务本质,针对保险机构和第三方网络平台,对产品开发、风险管理和售后服务等方面进行了规范。


互联网保险行业受监管影响较大,强监管下经历短期阵痛。因监管趋严,自2016年以来,互联网保险保费规模逐年缩减,增幅明显放缓。2016年全年增速仅为5.1%,较2015年大幅下降155个百分点,而在2017年保费收入增速更是由正转负至-20.2%。同时,互联网保险的渗透率也连年遭遇“滑铁卢”,从2015年9.2%的渗透率巅峰下滑至2018年的5%,行业整体承压,经历短期阵痛。


行业发展进入冷静期,互联网保险市场开始回暖。随着政策改革的深入推进与互联网保险监管制度的完善,行业开始走向高质健康发展,市场也逐渐回暖。根据中国保险行业协会数据,2019年互联网保险保费收入为2696.30亿元,同比增长42.7%,增速修复39.8个百分点。同期,互联网保险保费的渗透率也回升至总保费的6.3%。截至2020年上半年,国内互联网保险保费收入1394.40亿元,同比增速12.2%,渗透率达5.1%,延续修复态势。细分险种结构来看,2019年互联网财险保费收入为838.6亿元,同比增加20.5%;互联网人身险保费收入为1857.70亿元,同比增加55.70%,收入规模已超过2016年监管趋严前的水平。

1.2.行业需求迎来大拐点,互联网保险蓬勃发展
群体线上消费需求增加,为互联网保险提供长期增量。随着互联网普及率的不断上升,群众的消费行为得到了升级,线上购物进入大众视野。2020年我国网民规模约9.9亿人,互联网普及率达到70%,其中手机网民超9.8亿人,占比超95%。电子商务规模的不断扩大与网络支付的愈发便捷推动了网络购物的蓬勃发展,2020年我国网络购物用户规模共7.8亿人,占网民的比重高达79%。受益于此,互联网保险也将迎来发展契机。此外,随着80、90后逐渐成为家庭主力,群众的消费习惯也产生了变化。相比上一代群体,80、90后保险意识更强。根据《城市新中产保险消费生态报告》,2019年80、90后在新增保单中的占比已达48.9%,未来将超越70后成为保险购买主体,而80、90后的成长轨迹与互联网的发展周期契合,在日常生活中对互联网更为熟知与依赖,有望为行业带来新的“血液”。

疫情催化群众保险意识,激发保险新需求。大型公共卫生事件的突发打乱群众的日常生活轨迹。为了提升保障与转嫁风险,群众对保险的需求大大提高。根据复旦大学与腾讯微保联合发布的《后疫情时期中国保险需求的18大发现》报告,自2020年1月23日疫情发生以来,随着每日全国新增确诊人数的快速增长,居民对于保险的需求也进入了上升期:新增总投保用户、反映潜在保险需求的小程序访问量、年化保费较2019年均呈现了大规模的上升。虽短期保险行业或将受到疫情影响而承压,然而从长期来看,此次疫情的快速蔓延转变了居民保险观念,群体未雨绸缪的意识加强,健康险业务迎来高速增长,行业整体向好,规模有望进一步得到提升。

面对突发事件,线上销售优势显现。2020年上半年新冠疫情突发,各地实行居家隔离,险企代理人线下展业受阻,人均新业务价值显著降低。同期,各大险企业务新单保费同比实现负增长。突发疫情下,线下业务停摆,业务线上化转移是唯一突围方式,因此各大险企在疫情期间纷纷将主战场转至线上,如保险代理人通过险企互联网自营平台、微信、抖音等APP进行业务销售、客户关系维护、保单管理等。可见,当未来突发事件再次来临,线上线下融合的经营模式将是有效应对手段,而险企也开始加大对于保险科技的投入,打造线上线下的协同发展,从供给侧支撑互联网保险业的进一步壮大。

互联网手段解决传统保险痛点,行业转型驱动互联网保险发展。从保险产品设计端来看,首先,传统保险产品缺乏专利申请,导致产品容易被复制,同质化现象严重。其次,传统保险公司大多都依赖于大数定律,无法满足特定人群、垂直场景的差异化保障需求。从销售端来看,部分保险产品条例晦涩难懂且存在营销误导现象。相比之下,互联网保险一方面以互联网的海量用户数据为出发点,不断挖掘用户场景需求,实现千人千面的个性化产品设计。此外,互联网保险创新能力极强,产品更新迭代迅速,有效解决传统保险产品同质化问题。另一方面,互联网保险通过前沿科技收集用户消费行为,创立用户消费特征,从而实现营销的精准定位与高效投放,消除用户对传统营销方式的排斥,实现智能触达。为实现降本增效,行业数字化改革势在必行,将为互联网保险发展提供长期驱动力。
1.3.看好行业长期发展,龙头价值日益凸显
我们预计2023年互联网保险保费收入约6927亿元,20-23年CAGR29.8%,渗透率将进一步提高。截至2019年,互联网保险收入占总保费收入的比重为6.3%,较2011年行业发展初期大幅提高6.1个百分点。2020年整体保险业受疫情影响,线下展业受阻,各大险企将其业务纷纷转至线上。虽行业整体增速放缓,互联网保险渗透率反而因线上展业与交易得到提升,仅2020上半年渗透率便达到了5.1%。长远来看,需求供给端的革新及互联网金融的壮大利好行业长期高质量发展。同为互联网金融细分领域的互联网理财业近年来因大众理财观念的深入、互联网技术的助推、互联网企业的拓新等向好因素不断发展,其渗透率于2014-2018年间逐年递增近1.5pct至18.3%,之后趋于稳定。对标互联网理财业,我们推测2020年互联网保险渗透率较2019年继续回升0.7pct至7%且20-23年平均每年增加1.5pct,则可估算出2023年互联网保险保费收入约6927亿元,20-23年CAGR29.8%,未来互联网保险行业有望重塑2012-2015年间的快速发展趋势。


互联网财险市场竞争加剧,优质互联网险企逐步积累竞争优势,将凭借行业发展东风扶摇而上。互联网保险市场的竞争主体主要有:1)传统保险公司:通过互联网自营平台、移动端APP等方式来拓展线上销售渠道。2)专业互联网保险公司:目前国内拥有互联网保险牌照的专业互联网保险公司共4家,分别是众安保险、泰康在线、易安保险、安心保险。3)第三方互联网保险(中介)机构:凭借自身流量优势在线上开展保险销售的平台,如保险经纪、代理公司自建网站与电子商务巨头平台下的保险频道。经历强监管政策洗牌后的互联网财险市场因车险业务受到冲击,行业集中度有所下滑,2020年CR3、CR8分别为41.4%、73.3%,较2015年分别下降38.6pct、20.9pct,行业竞争加剧。然而,部分优质互联网险企依托股东资源、专业能力、精细化管理和渠道优势,逐步提升核心竞争力,在愈发激烈的行业竞争中脱颖而出:2015-2020四家专业互联网保险公司保费收入占互联网财险市场整体保费的比重持续上升,其中众安保险与泰康在线优势更为明显,市占率在2020年高达20.9%与11.8%,稳居市场第一、第二。从手续费及佣金支出/保费收入角度来看,众安保险与泰康在线的经营效率也不断提升,未来有望凭借自身资源与专业化优势继续扩大规模与抢占市场份额,同时乘借行业发展浪潮扶摇而上,强者恒强。


2.行业持牌龙头众安在线,“保险+科技”双轮驱动业绩增长
2.1.科技驱动打造应用新场景,重塑链条开启保险新篇章
首家互联网保险公司,“保险+科技”服务新生代。众安在线财产保险股份有限公司是中国首家互联网保险公司,其完全通过互联网展业。由“保险+科技”双引擎驱动,众安专注于应用新技术重塑保险价值链,围绕健康、消费金融、汽车、生活消费、航旅五大生态,以科技服务新生代,为其提供个性化、定制化、智能化的新保险。
快速崛起成功上市,国内国外两布局。经过4年发展,众安在线于2017年9月在香港联交所主板成功上市。截至2021年6月,众安已累计服务5.2亿用户,总保单突破79亿张,在全国财险市场居第9位,并持续位列全国互联网财险市场第一名。众安在线重视海外市场开发,其海外合作伙伴包括日本历史最悠久的财产保险公司SOMPO、东南亚领先的O2O平台Grab、新加坡最大的综合保险机构Income等知名企业。

行业巨头强势入股,支撑公司高效运营。众安在线由蚂蚁金服、腾讯、中国平安等知名企业发起成立,三巨头在金融科技或保险方面属于行业龙头,且三者持股比例处于同一水平且都超过10%,能够对众安在线施加重大影响,这为众安在线快速发展提供了强有力的技术支持和信用后盾。具体来看,我们认为行业巨头主要在管理架构与相关场景业务运营两方面给众安提供了有力支持。

管理架构:高管团队年轻化,行业研究与实务经验丰富。众安在线高管团队普遍为75后,能够长久保持公司活力。高管团队在行业研究与实务操作上有着长久积累。多名高管成员拥有阿里系、平安系背景。阿里系的背景为众安科技实力与创新能力提供了扎实的基础,而平安系的资源则为众安在保险行业蓬勃发展“保驾护航”。


2.2.保险+科技双轮驱动,共同助力公司蓬勃成长
目前公司两大业务板块分别为保险业务与科技业务。保险业务覆盖健康、数字生活(由此前的生活消费、航旅两大生态合并而成)、消费金融、汽车四大生态,为用户提供全面保障;科技业务则是以产品化的模式,将先进的众安保险科技技术输出至海内外保险公司,助力各类险企实现数字化转型。2020年两项业务收入分别为167.06、3.65亿元,同比变动+14.2%、+35.4%。

众安的互联网保险业务以用户的日常生活作为切入点,通过健康、数字生活、消费金融、汽车四大生态进行渗透。2020年健康、数字生活、消费金融、汽车生态的保费规模分别为66.0、63.0、21.6、13.3亿元,所占总保费收入比重为40%、38%、13%、8%。细分来看:
健康:该生态下公司致力于为用户打造“保险保障+医疗服务”的一站式体验来全方位地满足用户对于健康服务的要求,主打保险产品为“尊享e生”、“步步保”等。2020年健康生态保费收入为66.04亿元,同比增长37.4%,所占总保费收入比重也从2019年的33%提升至40%。2020年该生态的赔付率为41.8%,相较去年下降11.2pct,原因系公司主动减少赔付率较高的健康团险业务,而渠道费用率则因年缴版尊享产品保费的上涨上行6.1pct至26.9%。

数字生活:该生态主要为国内大部分电商平台中与消费场景相关的保障服务,如退货、物流、售后、航空出行等方面的保险,主要产品有淘宝天猫下的退货运费险、商家保证金保险、任性退、航班延误险。2020年数字生活生态保费收入62.99亿元,同比上升25.2%,占总保费收入的比重较去年上升4.0pct至38%。因疫情影响下赔付率较低而渠道费用率较高的航旅类险种规模大幅收缩,2020年该生态的赔付率同比上升4.0pct至62.0%,渠道费用率为32.6%,同比下降3.2pct。

消费金融:众安在线对接各大持牌金融机构,向资金提供方、信贷服务提供方、客户等提供保险服务,从而保障其免受信用风险。公司旗下的消费金融保险合作方主要包括拍拍贷、寺库、翼支付等机构。2020年消费金融生态保费收入21.62亿元,同比减少30.1%。同时,因疫情初期经济不景气所致信用违约的概率上升,公司严守风险底线,主动缩减该板块的业务规模,占比从19年的21%大幅下跌至13%。得益于公司特殊时期下战略的调整,2020年消费金融赔付率同比下降33.7pct至63.3%,相应的渠道费用率也因业务的缩减减少1.6pct至10.4%。

汽车生态:在互联网车险业务板块,众安在线与平安产险合作推出“保骉车险”,众安利用自身互联网技术与渠道优势在线上获客与销售,平安则线下协同提供理赔等服务。众安将与平安根据50%/50%的比例分摊“保骉车险”的保费与成本。2020年“保骉车险”实现保费收入13.28亿元,同比增长5.1%,所占比重从19年的9%下滑至8%。2020年该生态的赔付率为55.7%,同比上升1.0pct。同时,渠道费用率同比下降3.1pct至22.6%。

科技业务内外兼修,持续强化技术变现能力。公司对内运用科技赋能保险全产业链,以生态系统为导向,通过自有平台以及合作伙伴平台,从用户的互联网生活切入,满足用户多元化的保障需求,为用户创造价值;而对外则输出保险科技技术,赋能互联网保险全行业,协助行业的参与者实现数字化转型。

2.3.业绩逐步步入正轨,盈利能力有望进一步提升
营业收入稳步向上,利润仍存上升空间。自2014年以来,公司营业收入呈现快速上升态势,2014-2020年间CAGR高达86.6%。与大部分险企不同,2020年疫情影响下,公司营业收入仍实现逆势增长,总营收184.93亿元,同比+22.3%。归母净利润方面,2017-2019年间公司净亏损分别为9.97/17.44/4.54亿元,主要系:1)公司处于发展初期,专注于加大基础设施、管理、研发等方面的投入来实现业务规模的扩张与铸造规模效应;2)公司承保业务结构不断改善,长久期业务快速增长,导致未到期准备金的计提增加;3)权益市场表现低迷等所致。随着公司规模效应的逐步兑现,降本增效的成果愈发显著,2017-2019年公司净亏损不断收窄,2020年公司更是扭亏为盈,归母净利润由负转正至5.54亿元。

保费收入逐步提升,科技业务有质有量增长。众安在线通过数字生活生态与海量用户高频互动,增加用户对于众安品牌的信任、强化互联网保险的用户教育,进而提升用户对众安产品的认知和支付意愿,并丰富用户画像,进而实现跨生态的用户运营,实现用户价值最大化。与此同时,健康、消费金融及汽车生态可以使公司价值链得以延展,增强用户的品牌感知,助力公司保费规模的扩张。疫情影响下,当众多保险公司线下经营和展业均受阻,着手布局线上业务之时,众安在线在互联网展业方面已具备先发优势,大规模抢占市场。2020年众安总保费达到167.06亿元,同比增长14.2%。科技业务方面,众安锚定可持续发展模式,不断加大研发投入,增强科技实力,促进业务有质有量发展,从而推动国内外保险行业数字化转型。2020年众安实现科技业务输出收入3.7亿元,同比增长35.4%。

资产配置稳健灵活,投资收益具有弹性。2020年公司投资资产总额323.58亿元,同比增加124.28亿元。公司的投资策略稳健灵活,根据市场预判从而动态调整资产配置结构的能力较为优越。在追求稳定收益方面,公司根据市场表现及时调整能够贡献稳定收益的资产配比,而在追求超额收益方面,公司则动态调整波动较大但回报较高的资产组合占比,如2018年资本市场波动较大背景下,公司缩减权益类及非标类资产投资规模,增配固收类资产来提高组合稳定性,而在2019年及2020年资本市场上行时,加大权益类及非标类的投资来获得超额收益。得益于公司的灵活策略、风格调整及全方位风险管理能力,公司净投资收益率稳步向上,总投资收益率相较更具弹性。2020年公司年化总投资收益率、净投资收益率分别为5.7%、3.5%。

成本端:降本增效成效显著,综合成本费用率持续下降。随着公司运营越发成熟,规模效应逐步显现,公司综合成本费用率呈现出下降态势。2020年众安在线的综合成本率、赔付率和费用率分别为102.5%、54.1%、48.4%,同比分别变动-10.8、-13.3、+2.5pct。

3.流量、科技、健康险三大核心竞争力,保驾护航公司发展
3.1.数字驱动流量新用户转化增长,产品创新释放存量潜能数据智能实现客户直接触达,高效获取新用户加强转化。
数字化时代,保险行业的业务模式转向以用户为中心,全面了解用户需求,考虑用户体验的新模式。业务模式的转变凸显了流量的重要性,而众安致力于构建数字化运营闭环,实现新增流量的高效获取与转化。从结构上来看,该闭环主要由5个步骤组成,分别为:1)打造众安国民化保险品牌认知:公司邀请明星张国立成为首位众安国民体验官,促进众安品牌力的提升;2)用户智能触达:公司自主研发的智能营销平台拥有2000+用户标签、330+生态伙伴无缝对接、与50+营销活动模板,可针对不同营销场景及不同人群的属性特征,定制个性化的触达策略,精准触达用户。3)全场景用户互动:公司深耕众安APP、短视频直播平台及支付宝开放平台等核心阵地,与用户实现紧密频繁的互动,如在抖音平台邀请用户与张国立隔空飙戏,该活动播放点击量超过2亿次,共诞生3600+原创短视频;4)闭环转化;5)服务优化:公司推出全新智能客服与智能理赔功能,2020年提升IVR智能导航率至97%,实现90%的自动化理算,提升运营效能108%,在降本增效的同时优化了客户体验,增强客户粘性。

用户闭环初见成效,自有渠道收入上升。目前,公司的销售渠道主要分为:1)直销:用户通过众安网站、APP、微信公众号小程序、支付宝服务号等官方渠道直接在自有平台上购买产品;2)分销:第三方销售平台或合作方引流获客。在成立初期,公司非常依赖保险经纪平台以及生态合作伙伴等外部资源引流实现产品销售与规模扩张,在2014、2015、2016年3年间,众安通过生态系统合作伙伴销售的保险产品额占同期总保费的比重均在85%以上。相较于自有平台,部分第三方导流销售平台的议价能力极高,导致公司所支付的咨询技术费相对较高,获客成本与渠道费用率也居高不下,缩减了公司承保盈利的空间,而自有平台的建设有利于降低公司的续保支出、摊薄获客成本与费用率及提升用户重复购买比例,长期而言将有效提升公司业务价值。众安数字化运营闭环的构建与智能算法的实施成效明显,进一步降低公司成本的同时推动了公司自有平台的快速发展。
从收入端来看,公司通过用户闭环的智能触达精准定位用户,实现新增流量的转化。基于用户消费标签实现智能投放且提高了50%的投放效率,公司的自有平台成功吸引了大量客户。2020年公司自有平台的总保费为21.68亿元,同比增长94.6%,对总保费的贡献占比提升至13%,对尊享e生系列产品的总保费贡献占比也提升至32%。同期,自有平台尊享系列用户的重复购买比例达到16.6%;在全场景互动环节,公司提供一系列营销活动提高用活跃度及增强用户粘性,如保险教育科普短视频的投放、双十一快递延误险等活动;在服务环节,公司通过后续增值服务提升现有客户留存率,减少客户流失。根据公司已披露的数据,截至2020年上半年,公司用户留存率大大提升19%。从成本端来看,用户闭环推动自有平台发展下,2020年上半年公司获客成本降低30%,运营效率提升80%,渠道费用率和咨询及技术费率下降趋势明显。

产品日新月异,激活保险存量客户新需求。当用户成为未来保险行业的核心竞争力,新增流量与存量的兼顾尤为关键,而创新则可以在存量中挖掘新的需求,发现业务新增长点。以雄厚科技实力为支撑,众安具有极强的创新能力。随着互联网消费场景的日趋丰富,公司通过精准用户洞察,不断发掘用户深层次保障需求,可持续地研发新险种、更新迭代现有产品与完善险种结构,建立多元生态系统,实现需求与保障的全方位匹配,如公司深挖家庭式保障需求,与支付宝平台合作开发的无忧保和全家保等意外保险产品,目前累计服务已达100万+家庭。起步于最初的退货运费险,公司现已成功构建健康、生活消费、消费金融、汽车、航旅五大保险生态系统,价值链不断延伸,承保结构也趋向于多元与均衡发展。2014年,退货运费险保费收入占总保费收入的比重为77.6%,而截至2020年退货运费险保费收入占比仅为23.0%,健康险、意外险、保证险等其他险种快速发展。此外,公司为B2B、B2C平台和场景提供保险定制服务,目前合作的企业已达30家,创新型产品包括点滴医保、达达骑士保险、宠物险、LOCKET数据责任安全险等产品。

3.2.隶属优质赛道,健康生态支撑未来盈利
率先开拓百万医疗险市场,创新产品“尊享e生”迎来第19次迭代。百万医疗险是商业健康险下医疗费用保险中的中端险种产品,其保费一般浮动于100元-2000元之间,而保额则较高——200万元至600万元不等。基于其保费不高却承诺百万级保额的特性,故称之为百万医疗。在百万医疗险推出之前,我国个人医疗险市场主要为低端医疗险与高端医疗险两大类产品,其中低端医疗险与社会医疗保险类似,年保费较低,但保障范围仅限于社保未支付部分,而高端医疗险是针对于高净值人群开发的产品,保障范围全面,报销目录覆盖范围广,年保费万元以上。在此期间,个人医疗险市场缺乏保障层次相对基本医保更高、报销目录相较更广且年保费适中的中端医疗险产品。众安凭借其持续挖掘需求开发新险种的精神与强大的产品创新能力,于2016年8月发布市面上首款百万医疗险产品——“尊享e生”,成功填补了中端医疗险的空缺。百万医疗险产品自问世以来,市场规模高速增长,仅仅3年保费规模已达43.11亿元,CAGR176.01%。然而因市场潜力叠加险种利润空间较大,市场参与者增加,同业竞争加剧,产品同质化现象严重,导致获客及理赔成本增加。针对于此,众安的第一点破局之道为:在同质化中打造差异化优势,坚持迭代更新现有“尊享e生”系列产品:截至2020年12月,公司“尊享e生”系列产品在5年间已完成19次迭代,保障额度得到进一步提升,保障范围不断扩大,当期被保用户数逾870万人次,同比大幅增加209%。

步履不停,打造“健康险+暖哇科技+互联网医院”生态闭环。除“尊享e生”系列产品的更新迭代之外,公司的第二、三点破局方法为构建“医疗+医药+保险的版图并通过科技赋能实现全产业链的规模效应,打造健康生态的有效闭环。长远来看,健康生态闭环的构建将从以下2个方向助力公司在日趋激烈的竞争中脱颖而出:1)加强公司差异化售后服务优势,通过互联网医院,众安有望实现在健康险已有客户的基础上,将健康险低频的医疗保障购买报销行为转化升级为高频的健康管理需求,如慢性病/门急诊等日常健康管理,使客户体验到更好的延伸服务,提高客户线上活跃度与增强用户粘性,进而提升人均客单量价;2)数据驱动核保、理赔、风控等全产业链环节的控费增收,凭借规模效应降低成本。因此,公司于2019年12月上线互联网医院,通过自建团队以及与第三方医疗集团进行合作,精选2000余名医生,为客户提供在线问诊、电子处方、送药上门等一站式服务。此外,公司成立暖哇科技,为健康险与互联网的发展提供强有力的技术与数据支撑,打通医疗数据信息壁垒(对接G端与B端),向健康险、互联网医院提供产品定制、两核运营、核心系统等服务与解决方案,用科技驱动全产业链的优化。截至2020年,已与超过1,000家医院(覆盖28个省)以及16个省市的医保/区域卫生信息平台实现直连,与数千家体检机构、特病数据平台达成合作。经测算,暖哇科技能够帮助公司实现8%的快赔服务,降低3%-8%的赔付率,提效70%。

健康生态规模高增,业绩初步兑现强大产品创新能力。受益于众安强大科技实力为支持的产品更新迭代能力,“尊享e生”系列产品不断优化产品结构与升级免赔额设计,让用户能够以较低的费率享受高保额的医疗保障,从而大大增加产品吸引力。根据公司已披露的数据,2020年上半年,众安“尊享e生”系列产品实现保费收入27.38亿元,同比大幅增长138.2%,占健康生态总保费收入比重为89.8%。当期服务被保险用户数超过870万人,同比快速增加209%,用户平均年龄约35岁。“尊享e生”系列产品的成功驱动健康生态迅速发展,近年健康生态保费规模持续高增,占总保费收入的比重逐阶而上。2020年健康生态保费收入为66.04亿元,同比增长37.4%,所占总保费收入比重也从2019年的33%提升至40%。行业进入成熟成长期,产品创新至为重要,未来众安有望凭借强大创新实力脱颖而出,抢占行业转型红利。

3.3.科技赋能保险降本增效,科技变现有望成为新利源
众安坚持将科技与保险进行全流程的深度融合,一方面用科技赋能保险价值链,聚焦于保险业务完整的产品周期,即条款+渠道+运营+服务,实现降本增效的愿景,另一方面则依托于强大科技实力,通过大数据、区块链等技术来研发各类系统,实现科技输出变现。
沉淀科技实力,公司持续加大科技研发投入。为了实现科技重塑保险价值链的目标,公司持续在区块链、云计算、大数据等前沿科技技术领域布局,不断增加科研人员配置,加大科研投入。2020年公司所雇用的工程师及技术人员共1426名,占总雇员的比重高达47%。同时,公司的科技研发投入从2014年的0.2亿元增长至2020年的9.0亿元,占总保费的比重也从2.5%上升至5.4%,远高于行业均值0.75%。

修炼成效明显,实力铸造三大系列产品。公司的科技研发投入成效显著,截至2020年12月,公司专利申请量累计503件,包括海外专利申请174件。2020一年间公司专利申请数量30件,其中海外专利申请8件。公司PCT专利申请累计34件,覆盖11个国家与地区。众多的专利申请量是公司科技实力的最佳验证,而公司基于其强大科技实力打造业务生产、业务增长、业务保障系列产品,加码自身降本增效愿景实现的同时对外输出助力行业数字化转型。


科技赋能自身保险业务,实现降本、提效与增收。公司将业务生产、业务增长、业务保障三大系列产品率先应用于自身,赋能保险业务设计、销售、风控、理赔等各个业务环节,致力于实现三大成效:1)强化获客能力,增强用户粘性,助力保费增长;2)提高运营效率,实现规模效应,降低费用与成本;3)规避保险欺诈风险,减少不合理赔付支出。
从收入端来看,X-Magnet广告投放平台与X-Man智能营销平台双壁联合,优化销售渠道强化获客能力。在销售环节,通过公司数据中台所整理的用户画像标签,营销人员根据算法筛选种子客群,借助X-Man的扩大算法精准定位目标客户。之后,X-Magnet广告投放平台应用预先设计的文字、图像、视频等素材,连接不同的广告方向进行投放。与此同时,X-Man同步对投放结果进行反馈分析,不断优化筛选算法及定价策略,致力于投放结果的最大化。通过X-Magnet与X-Man的双壁联合,根据公司已披露的数据来看,2020年上半年公司投放效率提升50%,运营效率提升80%,推动保费同比增长122%。同时,汇丰人寿在引入X-Man智能营销平台后,综合续保率提升30%。
从成本端来看,公司分别在投保、理赔、客服等业务环节实现了自动化与智能化,致力于发挥规模效应与成本优势。根据公司已披露的数据,在客服环节,得益于公司人工智能在线上客服和语音客服的大规模应用,“尊享e生”系列产品在2020年上半年用户咨询量同比增长近150%的情况下,客服部门人力成本仅增长42%。此外,公司在线客服的人工智能使用率高达85%以上。2020年上半年智能客服机器人累计服务235万用户,而智能语音客服也已覆盖275个业务场景,人工转接率下降36%,有效分担人工话务的咨询需求。在理赔风控环节,公司通过暖哇科技的数据对接,以及智能核保及理赔模型,搭建了数据驱动的风控流程,为风控提供有效的技术赋能。公司在承保端通过智能核保模型及个人健康画像,对高风险投保申请进行识别,年化有效减损金额约人民币2,500万元;在理赔端则通过医疗知识图谱及智能理赔模型,有效降低赔付率,年化有效减损金额约6,000万元;同时,自动化流程大幅提高理赔环节效率,2020年上半年理赔环节单据审核效率(单人日均理赔单据处理量)相比2019年下半年提升70%。另外通过OCR识别,理赔材料影像分类与自动旋转,诊疗核心字段提取率等环节自动化率达到90%以上。通过技术的提升,2020年全年公司节约成本约人民币1亿元。

科技对外输出,协助行业参与者实现数字化转型。科技赋能在自身互联网保险业务上得到良好验证后,公司将其领先的保险科技经验及技术能力,通过产品化的方式对国内外希望开拓数字化保险疆域的客户进行输出,帮助保险行业上下游的参与者实现数字化转型。公司输出科技业务的具体表现为向各类客户提供数字化保险核心产品与系统或设计场景化解决方案。众安科技输出业务的特点在于:1)先进的技术、具有前瞻性的布局、丰富的产品储备:公司的科技产品经过自身互联网保险的实践验证,在业务全流程线上化、数字化IT架构、精细化运营等方面沉淀了较为成熟的技术;2)产品标准化能力强:实现产品化上线的时间较快,可以通过插件形式实现技术上的快速对接与轻量部署;3)收费模式灵活:收费模式主要分为授权费、技术服务费、SaaS模式(按照收入的一定比例或使用量)三种。因此,众安的科技输出业务将长期受益于客户的保险业务增长,从而保持公司自身收入增长的可持续性,并与客户的长期利益保持一致。
公司在国内市场的科技输出主要场景化解决方案为主,在海外市场的输出主要以数字化核心系统为主。公司的科技输出业务在国内主要服务于中小型保险公司,主要客户有横琴人寿与恒大人寿。公司为横琴人寿提供的寿险数字化运营解决方案,帮助横琴人寿在过去三年中,保费复合增长率超150%。在海外,公司与众多国外当地的龙头保险公司合作签约,助力海外客户实现数字化转型,众安在海外的主要客户有日本的SOMPO、东南亚的(Grab)等保险机构。公司为GrabInsure平台所定制的马来西亚首款按需型互联网商业车险(UBI车险),由马拉西亚的16家财产险公司作为承保方,众安提供系统对接以及技术支持,可以实现按日投保,大幅改善平台上超过4万司机的投保体验并且提升了保险公司的承保效率,也为司机提供了稳定工作的财产保障;此外,GrabInsure还与众安合作上线了一款意外险,将众安为家庭提供保障的理念带到马来西亚,司机可以为自己和家人轻松实现一键投保,上线首月就有约40%的新增保单是家庭保单。2019年海外战略初显成效,2020年公司海外发展更上一层楼。2020年12月,公司与友邦保险成为区域科技合作伙伴,将协助友邦保险加速数字化转型。

4.盈利预测与估值
4.1.财务预测
保险业务:保险是众安的主要营收来源,公司根据市场形势积极调整战略,承保规模不断扩大,承保价值不断提高,两者逐渐走向平衡。对于该板块,我们核心假设如下:
1)四大生态承保结构不断优化,科技赋能驱动综合成本率下降。公司具有前瞻性,对于部分高赔付率及高渠道费用率的生态系统,公司主动压减业务规模。其次,公司具有极强的风控管理能力,在发现疫情下社会信用环境、汽车销售量、出行人次等方面将受到波及时,率先撤离部分业务来规避风险。第三,科技赋能助力公司实现降本增效,五大生态系统的赔付率与渠道费用率近年来均明显下降,综合成本率进一步降低。
因此,依托于公司承保业务结构的改善、承保质量的提升及科技技术的不断沉淀,我们预计公司2021、2022、2023年综合成本率分别为102.5%、102.0%、100.6%,同比改善0.0、0.5、1.4pct。

2)健康险蓬勃发展,带动公司保费与利润的上升。公司的健康生态隶属优质赛道。基于“健康险保费规模2025年突破2万亿”的政策支持,商业健康险预计将在未来5年内快速发展,市场空间可期。众安的百万医疗险“尊享e生”有效弥补商业健康险下个人医疗险市场中端产品系的空缺,问世以来维持高速增长态势,2019年公司百万医疗险保费收入为43.1亿元,同比增长146.3%,行业渗透率高达12.5%,其对公司的健康生态收入贡献率为89.7%。2020年,众安健康生态占总保费的比重为39.5%,支撑公司保险业务的快速发展。根据艾瑞咨询《中国百万医疗险行业发展白皮书》所述,商业健康险未来5年将维持20%的复合增长率,因此我们预计政策推动叠加先发优势下,公司作为百万医疗健康险市场的龙头,或将享受发展红利,进一步实现规模的扩张。我们将公司健康生态保费收入增速与行业规模增速保持一致,估计2021年健康生态实现保费收入79.3亿元,贡献40.9%的总保费收入。

3)公司总保费稳步上升,2021年归母净利润持续增长。我们预计2021、2022、2023年公司保险业务保费收入同比增长分别为15.9%、18.7%、21.0%,细分生态来看,2021年健康、数字生活、消费金融、汽车生态分别同比增长20.0%、25.9%、-15.0%、3.0%、-1.8%,公司总保费持续上升,规模效应逐显,归母净利润在2021年有望继续向上。


科技业务:
根据银保监会数据统计,2020年中国保险机构科技投入共351亿元,而同期众安科技对外输出业务实现收入3.7亿元,则可测算出众安科技在保险科技行业的市占率约为1.1%。银保监会所发布的《中国保险业发展“十三五”规划纲要》中明确提出推动云计算、区块链、大数据在保险行业的创新与实践,从而加强保险新基建的建设。各保险机构对科技的需求越来越旺盛,保险科技投入不断上升。据艾瑞咨询测算,2021、2022年保险机构的科技投入规模将分别为451.4、534.3亿元,同比增长28.6%、18.4%。取前两年增速的均值,我们预计保险科技投入规模将在2023年达到659.9亿元。我们认为众安将凭借自身强大的科技实力及成熟的科技产品进一步开拓市场抢占份额,因此我们假设2021、2022、2023年众安科技市占率分别为1.5%、2.0%、3.0%,则众安科技业务的对外输出收入或将达到6.8、10.7、19.8亿元。

综合来看,我们预计2021-2023年众安总保费收入稳步向上,分别为193.7、230.0、278.2亿元;2021-2023公司营业收入为205.0、245.8、303.6亿元,同比增长10.9%、19.9%、23.5%;预计2021-2023公司归母净利润分别为6.3、7.7、9.7亿元,同比增长12.9%、23.4%、25.6%。根据每股指标来看,预期2021-2023公司EPS分别为0.44、0.54、0.68元/股,BVPS分别为11.12、11.63、11.77元/股。


4.2.可比公司估值与投资评级
作为一家互联网保险公司,众安在线具备保险与科技的双重属性,因此我们所选4家可比公司分别为易康公司、SelectQuote、EverQuote、GoHealth,其中:
易康公司:成立于1997年,易康是一家在美国和中国为个人、家庭和企业提供医疗保险服务的公司。根据美股之家所述,易康的电子商务平台以各种形式组织和提供健康保险信息,使客户能够研究,分析,比较和购买一系列健康保险计划。此外,易康还授权其健康保险电子商务技术,使健康保险公司和代理商能够在线营销和分发健康保险计划,并提供在线赞助和广告服务。公司主要通过营销合作伙伴网络及其网站销售产品。
SelectQuote:是一家互联网保险经销商,拥有领先的技术支持与直接面向消费者的DTC(Direct-to-Consumers)保险分销平台。SelectQuote不为消费者提供保险,而是向消费者提供公正的价格比较服务,将意向消费者直接推荐至产品的保险承保人合作伙伴,从而向保险公司收取佣金来实现盈利。
EverQuote:是一家数字保险代理商,经营美国最大的网上保险市场,凭借专有数据和技术平台驱动的以结果为导向的市场,将寻求购买保险的消费者与其广泛的直接保险供应商网络中的相关选项进行匹配和连接,从而为消费者和提供商节省时间和金钱。
GoHealth:专注于互联网健康险的保险经纪公司,GoHealth专利技术平台利用近20年的保险行为数据,驱动现代机器学习算法,帮助消费者找到符合其特定需求的最佳医疗保险计划。GoHealth主攻面向老年群体的MedicareAdvantage市场,该业务占其营收的80%。
与传统财险公司不同,众安伴随深厚互联网基因,业务模式主要为线上展业与科技赋能保险并输出变现,研发投入较高。同时,公司仍处于成长初期。因此,我们采用P/S相对估值法对众安进行估值。

相对于海外保险科技公司,众安的市销率较低。因海外保险市场较为成熟,且居民购买保险的意识较高,截至2021年6月3日,业务模式与众安类似的EverQuote、SelectQuote、GoHealth等海外互联网保险公司P/S估值均高于众安。截至2020年,海外保险科技可比公司PS估值平均水平为3.01倍,而众安仅为2.42倍。
考虑到众安未来聚焦健康险市场,加速布局大健康产业,打造差异化服务,业务将呈现高增长性,我们给予公司高于行业平均水平的P/S估值。自成立以来,众安在线以其优异的业绩超越一众同时期成立的专业互联网保险公司,并于2020年首次跻身国内财险行业前十的行列,将与传统大型险企一较高下。我们认为未来公司有望受益于互联网保险行业的景气度上行,且公司聚焦大健康赛道,深耕保险科技打造差异化服务与实现降本增效,将在健康险的大蓝海市场中脱颖而出。考虑公司发展潜力及其深厚的互联网基因,我们赋予其高于可比公司均值的估值溢价。
我们预计公司21-23年归母净利润为6.25、7.71、9.69亿元,CAGR24.5%。公司健康生态快速发展,科技输出业务规模持续扩大,两者协同驱动公司业绩向上,给予公司2022年2.8倍P/S估值水平,对应合理市值688.31亿元,目标价46.83元/股(56.74港元/股)首次覆盖,给予“买入”评级。

5.风险提示
1)行业竞争加剧:保险产品同质化现象较为严重,随着各类险企进入百万医疗险市场,百万医疗险市场的竞争加剧,导致公司市场份额下降,健康生态增长不及预期。
2)资本市场波动:公司投资收益率与资本市场高度相关,未来经济不及预期且资本市场波动较强时,公司投资收益将受到影响,从而导致投资端
3)监管政策趋严:互联网保险行业受监管政策影响较大,当监管政策进一步趋紧,互联网保险业务开展将遇阻,导致保费收入不及预期,从而影响公司业绩。
4)疫情影响出清不及我们预期:公司的四大保险生态与日常生活紧密相关,易受到疫情的冲击,如消费金融、汽车生态。若疫情反复,该类生态的保险业务将持续承压,保费收入增速进一步放缓,从而不大业绩预期。





