当前,国内建筑行业正由传统现浇建筑方式向装配式建筑转变,而装配式建筑对中大型塔式起重机需求较大,因此带动中大型塔式起重机的发展;而塔式起重机的发展又带动塔式起重机服务行业。目前国内塔式起重机服务行业市场集中度极低,无疑头部企业将迎来一次极快的发展机会。
港股市场内塔式起重机服务龙头企业为达丰设备有限公司(以下简称“达丰设备”),智通财经APP了解到,达丰设备(02153)近期将登陆香港资本市场。
控股股东行业经验丰富,知名基石投资者抢筹
据招股书显示,达丰设备的历史可追溯至2006年,是在中国成立的首家外资塔式起重机服务供应商,主要向中国特级及一级EPC承建商提供咨询、技术设计、调适、施工至售后服务等一站式塔式起重机解决方案服务。
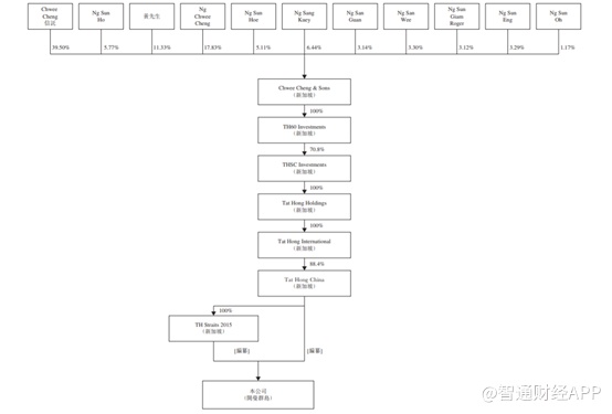
智通财经APP了解到,新加坡黄水钟Ng Chwee Cheng家族通过持有65.3654%的Tat Hong China(达丰控股)累计拥有达丰设备95.75%的股权,为达丰设备的实际控制人,中国核工业持有1.95%的股份。

资料显示,达丰控股的前身为1957年成立的达丰电池。1978年,达丰重型设备创立,开始从事起重机、土方机械、推土机、装载机等重型设备的进出口业务。目前,达丰控股主要从事工程起重机服务、通用设备服务,以及重型设备、起重机及相关零配件的销售和售后服务业务。
以起重机保有量计算,达丰控股是亚太地区最大的起重机服务商,其目前拥有1500多台履带式、移动式及塔吊式起重机,覆盖起重范围从50吨至1600吨。由此可见,达丰控股在塔式起重机服务领域具有丰富的经验。
控股股东凭借着在亚太地区的多年管理经验,2007年进入中国市场,并迅速崛起。资料显示,2007年达丰设备以东部地区为起点切入中国,提供塔式起重机解决方案服务,几年内业务便覆盖中国多个地区。2016年,公司将重心转移至更大吨米的塔式起重机。截至2020年3月31日,公司管理的塔式起重机数量达到1008台,塔式起重机队的起吊总能力达到22.85万吨米。按收益计算,达丰设备在2019年中国所有塔式起重机服务供应商中排名第二,市场份额约为0.7%。

控股股东行业经验丰富,加上中国行业市场空间大,需求强劲,达丰设备吸引了不少知名基石投资者。资料显示,达丰设备的基石投资者包括中联重科香港以及仁恒置地投资。其中,中联重科香港为中联重科(01157)的间接全资附属公司;值得一提的是,中联重科香港还是远大住工(02163)以及云南建设混凝土(01847)的基石投资者,这也意味着未来在中联重科的撮合下,达丰设备将获得更多业务。
好事成双,除了认购股份以外,近日,中联重科与达丰控股集团战略合作签约仪式在长沙举行。根据战略协议,未来三年,达丰将与中联重科展开包括设备采购,推动新设备、新技术在重点建设工程上的应用,以及其它领域合作,实现优势互补、强强联合,携手开启发展新征程。
另一知名基石股东,仁恒置地投资则拥有逾10年的投资经验。该公司由新交所上市公司仁恒置地集团有限公司(Z25.SG)的主席、行政总裁兼控股股东钟声坚先生全资拥有,并且钟声坚先生拥有逾20年投资经验。无疑,在投资领域,仁恒置地早已身经百战,选中达丰设备,也说明仁恒置地投资十分看好达丰设备的发展前景。
目前,基石投资者已同意在若干条件规限下,以发售价认购总额约2.09亿港元可购买的数目的股份。假设发售价为1.50港元(即指示性发售价范围的下限),则基石投资者将会认购的股份总数为1.39亿股;假设发售价为1.73港元(即指示性发售价范围的中位数),则基石投资者将会认购的股份总数为1.21亿股;假设发售价为1.96港元(即指示性发售价范围的上限),则基石投资者将会认购的股份总数为1.07亿股。
净利润复合增长22.4%,毛利率稳健上行
从上述基石股东认筹的态度来看,无疑达丰设备是个不可多得的优质投资标的。招股书显示,达丰设备80%以上项目授自特级及一级EPC承建商,参与并见证诸如港珠澳大桥岛隧工程东人工岛项目、上海浦东国际机场三期扩建工程卫星厅及捷运车站钢结构工程及北京大兴新机场等诸多大型标志性项目的竣工,截至2020年6月30日,达丰设备尚有近三百个在建项目及手头项目,涉及基建、能源、商业和住宅领域。
除了在建项目及在手项目多以外,过去三年公司净利润年复合增速超20%。招股书显示,2018财年至2020财年分别实现收益5.49亿元、6.56亿元及7.45亿元,复合年增长率为16.5%;同期实现净利润分别为5106.9万元、6833.6万元及7645.9万元,复合年增长率为22.4%。

净利润增速远高于营收增速,主要由于公司毛利率持续提升。招股书显示,2018财年至2020财年以及截至2020年6月30日止三个月,公司的毛利率分别约为24.7%、27.7%、34.0%及36.5%。细究其原因,主要得益于期内塔式起重机每吨米使用月均服务价格总体呈现增长趋势。2018财年至2020财年以及截至2020年6月30日,公司的每吨米月均服务价格分别为247元、275元、326元及339元。
此外,达丰设备属于重资产行业,折旧成本占公司总成本极高。根据招股书显示,达丰设备的折旧成本占公司总成本比重近40%。倘若每吨米服务费用进一步增加,由于折旧占比较高,而销售成本并不会同比例增加,因此达丰设备的毛利率有望进一步增加,形成戴维斯双击。

另外,IPO之后,达丰设备拟将募资所得的资金用于购买塔式起重机,尤其是起重能力高于200吨米的塔式起重机,预期购置的塔式起重机的单价将介于每吨米5000元至8000元,借此抢占更多市场份额。根据公司规划,公司将在截至2021年3月31日止三个月购买30台塔式起重机,并在2022年及2023年3月31日止的两个年度里购买90台塔式起重机,达丰设备未来三年的塔机和起重吨米数的增长速度将大幅提升,可实现短期业绩翻番。
目前中国的塔式起重机服务行业市场集中度仍较低,而随着新型城镇化的不断推进,塔式起重机服务行业也在不断壮大。尤其是装配式建筑的大力推广,领跑行业的达丰设备受益明显,且随着公司上市后,达丰设备也将迎接公司业绩的又一次大丰收。



