被沽空机构盯上,2020年以来遭遇了13次做空,但业绩依然坚挺,季度保持三位数增长水平,跟谁学(GSX.US)用实力向市场投资者证明了其投资价值。
智通财经APP了解到,跟谁学近日发布2020年Q3业绩,实现收入19.66亿元,同比增长达252.9%,其中K12在线课程的收入为17.57亿元,同比增长282.7%,K12在线课程正价课付费人次达到114.7万,同比增长140.5%。从收入规模上看,该公司已是K12在线直播大班课领域的行业第一。
跟谁学是在线教育领域为数不多的实现历史盈利的培训机构,此次Q3出现了经营亏损,但较同行业绩表现仍相对较好,投资者反应过度,股价大幅度拉跌,理性投资者抢筹,截止收盘,拉回了大部分跌幅,成交额达13.45亿美元。实际上,该公司今年股价涨超2倍,上市以来涨幅443%,也说明了投资者对其投资价值的认可。
该公司CEO陈向东表示,秋季K12业务的快速融合,今后会统一以高途课堂开展K12的业务,将更聚焦地围绕 “大班教学、小班服务、个性化体验”运营,打造更好的客户体验,实现更好的有效增长。
业绩保持三位数高成长
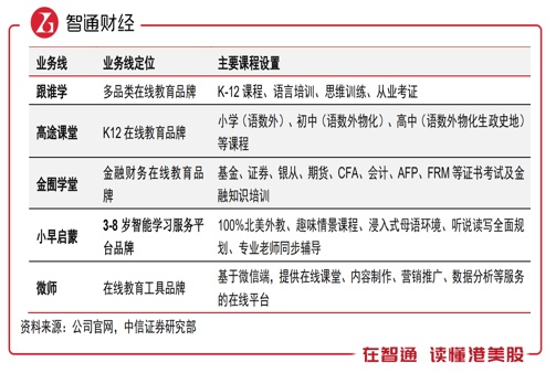
智通财经APP了解到,跟谁学成立于2014年6月,业务主要聚焦 K12 在线双师大班直播课,涵盖 K12 阶段全部学科,是中国在线K12双师大班龙头,同时提供包含语言培训、职业资格及生活兴趣类在内的在线教育课程。该公司核心收入为K12在线课程,2020年Q3收入占比89.4%。
该公司业绩收入增长迅猛,从2017年至2019年,收入增长了20.6倍,复合增长率达到464.6%,2020年,即使在疫情之下,也实现三个季度连续三位数的增长,首三季收入49.14亿元,同比增长316.4%。

跟谁学核心业务K12在线课程高速成长,2017-2019年复合增长率达到787.8%,2020年持续贡献主要业绩。K12在线课程打造多品牌矩阵,有跟谁学及高途课堂等C端品牌,也有针对教师及机构的微师B端品牌。
2020年10月,为了更好地服务中小学学员及家长,进一步实施聚焦战略以及形成更大的品牌合力,该公司调整业务结构,将旗下所有K12业务集中到高途课堂品牌,调整之后形成三大品牌:专注K12业务的高途课堂、专注成人业务的跟谁学、以及专注3-8岁少儿教育的小早启蒙。
聚焦K12,变现模式稳定持续
该公司授课模式采用在线双师大班直播课的模式进行授课,由名师进行直播授课,同时将大班学生分为多个小班,每班配备一位辅导老师,负责组内维护课堂纪律及课后辅导等互动服务环节,授课老师和辅导老师分工明细,一方面提升教学效率,另一方面也提升了学生学习积极性以及平台粘性。

2020年Q3,该公司在线直播大班课正价课付费125.6万人次,同比增长133.5%,K12在线课程正价课付费114.7万人次,同比增长140.5%,以年看,2017-2019年,整体付费课程报名数复合增长率达479.6%。由于付费人次带动,课程流水也高速增长,2017-2019年复合增长率高达425%。
在流量获取上,跟谁学采取了以免费课及低价课作为流量入口,低价课为主,免费课为辅,有效区分用户,这和学而思网校、猿辅导及作业帮等公司主推几十元不等的低价课不同。该公司通过优质的免费课程吸引大量的用户流量,以低价课筛选付费人群,同时锁定潜在目标,降低转化为正价课的用户成本。
有庞大的引流模式还不够,用户的付费意愿取决于师资力量。该公司采用名师模式,以名师作为内容输出的主要把手,并通过严选名师以及标准化培训的方式,持续保持教师队伍的优质性以及稳定性,而名师模式也使得该公司的品牌价值不断提升。以课程单价来说,付费课程单价于2017年的700多元,现在课程单价已远超过1000元。
从行业来看,2019年中国在线市场教育规模达3225.7亿元,近五年复合增长率为27.4%,其中 K12 课外辅导市场加速成长,2015-2018年复合增长率高达 111.3%,根据沙利文预测,2023 年在线K12 课外辅导市场规模将达到 3672 亿元。跟谁学是 K12 在线大班行业龙头公司之一,或最先受益于行业的高增长。

在线教育本质还是互联网,同行基本上都采取烧钱模式,然后通过平台上的用户流量变现,行业中,大多数都是亏损的,而跟谁学于2018年时就已经盈利,且持续至2020年Q2,此次Q3出现了亏损,但其后期的盈利持续性仍具有预期。可以说,在线教育行业跟谁学算优质且很稀缺的标的。
成长兼盈利具长期价值
2020年Q3,跟谁学毛利润14.64亿元,同比增长265.6%,毛利率为74.4%,季度稳定在70%以上,规模经济效应显著,该公司的核心成本是教职员工成本,不过该成本结构稳定,往季保持在80%左右的成本占比。
教育行业创收来源于教职工,因此该公司对这部分员工非常重视,为了稳定优质的员工,于2019 年3月通过《股权激励计划》,通过股权激励深度绑定员工利益。同时,该公司通过回购股份,于2020年Q1,发布了2 年期股票回购计划,彰显管理层对未来业务长期发展的信心。。
由于收入规模加速扩张,该公司的管理费用及研发费用率优化明显,不过该公司的销售费用率上升的较快,主要为疫情影响以及激烈竞争,获客成本不断攀升,此次亏损也为销售费用影响。但相比于同行的数据,跟谁学获客成本仍远低于同行,如2019 年该公司正价课平均获客成本为476 元/人,同行中比如流利说,同期获客成本高达1938元/人。
跟谁学的获客逻辑主要以 ROI 为导向外部投放,包括微博、微信、抖音、快手等渠道,通过低价课和免费资料吸引目标用户。其CEO陈向东曾谈到,在各家获客成本不断升高的当下,跟谁学仍然会坚持一贯的高ROI渠道的投放策略,追求有效率的投放和基于客户长期价值基础上的盈利性增长。
综上看来,跟谁学Q3保持了高成长水平,K12在线课程持续贡献主要业绩,各项运营指标抢眼,由于疫情及竞争因素,出现了经营亏损,即便如此,其成长及盈利水平也均远胜于同行。此次洗掉了一部分非理性投资者,同时也给了坚定看好该公司的价值投资者抢筹低价筹码的机会。




