本文节选自微信公众号“泽平宏观”,文中观点不代表智通财经观点。
11月3日美国大选投票日临近,“谁会成为下一届美国总统”?仍谜团重重。
公共卫生事件爆发为特朗普连任蒙下阴影,拜登在民调中持续领先,但2016年特朗普最后时刻翻盘逆袭。这两届总统大选淋漓尽致地展现了美国日益加重的社会撕裂和政治极化,以及由此催生的民粹主义、逆全球化等思潮。
过去四年,特朗普带领美国“再次伟大”,抑或是“帝国余晖”,各方莫衷一是。美国总统对其国内和国际局势有着巨大的影响力,特朗普和拜登谁将当选?
1 目前谁的赢面更大?
1.1 拜登民调暂时领先
全国民调显示,拜登支持率始终高于特朗普。10月初,由于特朗普第一次总统候选人辩论失利以及确诊,导致支持率大幅下滑,一度从43.3%下滑至41.6%,与拜登差距最高达10.3个百分点,创2020年以来新高。10月中旬,特朗普痊愈并陆续参加公共活动,其支持率逐渐回升,与拜登的差距逐渐缩小。截至10月31日,拜登和特朗普支持率分别为51.3%和43.5%,相差7.8个百分点。

博彩结果显示,认为拜登当选的民众较多。9月特朗普和拜登的赔率仍十分胶着,但10月以来,特朗普和拜登的差距逐渐拉大。9月29日第一次总统候选人辩论是重要节点,特朗普和拜登的差距从9.5个百分点一度扩大到34.7个百分点。截至10月31日,拜登和特朗普的博彩支持率分别为64.8%和34.5%,相差30个百分点。

各州民调显示,拜登获得较多选举人票的可能性远高于特朗普。截至10月31日,拜登和特朗普基本可确定的选举人票分别为216和125票,差距较大。以此推算,拜登距离当选仅差54票。从摇摆州看,当前有14个州197张选举人票不确定性较高;其中,拜登支持率高的有9个州135票,特朗普支持率高的2个州44票;支持率持平的俄亥俄州(18票)。拜登获胜概率较大。

六个选举人票较多的州值得重点关注。1)胶着状态:佛罗里达州(29)、俄亥俄州(18)和佐治亚州(16),拜登支持率略高,但和特朗普支持率相差在2个百分点以内。2)拜登领先:宾夕法尼亚州(20)和密歇根州(16),拜登领先特朗普4.1和7.3个百分点,但近期出现差距缩小的趋势。3)特朗普领先:德克萨斯州(38票),特朗普领先拜登2.3个百分点,近期同样出现差距缩小趋势。

但是民调结果存在一定误差,未必就是最终结果。美国大选民调数据的误差保守估计在5个百分点左右。从全国民调来看,拜登领先特朗普已超过误差范围。从各州民调来看,有13个摇摆州,拜登与特朗普的支持率差距在5%以内。2016年美国大选,民调显示希拉里领先,但最终特朗普依靠在部分翻转州的微弱优势获胜。
1.2 邮寄投票带来不确定性
美国大选的投票方式,从地点看,分为现场投票和邮寄投票,从时间看,分为提前投票、大选日投票和延期投票。其中,现场投票,要求选民出现在各自州的指定地点进行投票,且必须于大选当日或大选日前进行。邮寄投票,一般要求选民向各自州政府申请,并按各州规定的填写方式以及时间投寄选票,否则记为无效票。
受卫生事件影响,2020年美国大选投票方式与往届有所差异。第一,邮寄投票申请限制弱化。有10个州的选民可以不通过申请,直接邮寄选票,35个州的选民可以无理由申请邮寄选票。大大提高选民参与选举的热情。第二,延期投票增加。延期投票的目的主要在于避免邮寄投票激增带来的统计误差,当前美国已有25个州确认延期。
提前投票数破历史记录,选民热情高涨,民主党选民占比远高于共和党。截至11月1日,美国全部州已启动投票,提前投票选民达9203万人,远超2016年的5800万,占2016年总选票的66.8%。从各州看,民主党选民占比45.7%,远高于共和党的30.3%。佛罗里达州的民主党和共和党投票占比分别为39.5%和38.1%;宾夕法尼亚州民主党和共和党邮寄投票占比分别为62.8%和25.4%。

邮寄投票数破历史记录,或更利于民主党。截至11月1日,邮寄选票申请9120万张,按2016年总选票数推算,占比高达66%,而往年占比基本处于20%以下。关键摇摆州佛罗里达州、俄亥俄州、宾夕法尼亚州、和佐治亚州占比分别为62.7%、55.9%、50.2%和42.8%。数据表明,民主党偏好邮寄投票,共和党偏好现场投票。民主党和共和党申请邮寄投票占比分别为44.1%和26.2%,已返回邮寄投票占比49.0%和26.5%,现场投票占比分别为35.7%和41.9%。


但是,邮寄投票因程序繁杂可能带来较大误差。具体表现在两个方面。第一,邮寄选票对选民有格式和时间上的严格要求。美国的选举与投票调查表示,签名不符和错过截止日是造成无效票的最常见原因。2016年有31.5万无效票,占总邮寄投票近10%。第二,邮寄选票对计票人有更高的专业性要求。计票人不仅需要对寄回选票进行分类统计工作,还需要对信封、纸张、签名等进行核查。此外,邮寄投票也提升了州政府的计票成本,对资金量不够充裕的州产生影响。因此,虽然拜登民调领先,但是由于其支持者多选择邮寄投票,部分选票被判无效可能会影响结果。
2 大选结果能否如期顺利公布?
2.1 大选结果可能推迟揭晓
各州纷纷延长计票截止日期至11月3日之后,最终结果或将晚于往届公布。据往年经验,美国大选结果通常于投票日当晚或次日凌晨揭晓。2016年大选投票日是11月8日,美国东部时间9日凌晨2:30左右特朗普锁定胜局并收到希拉里致电“祝贺”。但本次大选,由于邮寄选票数量激增,加大了计票难度,叠加美国邮政系统运行效率较低,部分州政府选择适当延后计票日期,目前有25个选区已将“要求送达”日期设置在投票日之后。在六大摇摆州中,仅佛罗里达和威斯康辛的计票截止日仍为11月3日,宾夕法尼亚、艾奥瓦、俄亥俄和密歇根的计票截止日已分别延至11月6日、9日、13日和17日。假如二人选情胶着,最终结果很可能需要等到最后几个州的邮寄选票清点完毕才能确定。
假如票数差距小,还可能经历“修正”无效票、重新计票等流程,大选结果可能再被延迟。邮寄选票的认定过程较复杂,需要确认每一张选票的签名、地址等信息。对于真伪存疑的选票,往年大部分州将直接视其为无效票。但今年基于邮寄选票的重要性,目前约30个州都出台了新政策,给予选民一次“修正”的机会证明选票的真实性。此外,美国历史上亦出现过重新计票的情况,即2000年戈尔与小布什在佛罗里达州的争议,当时重新计票多花了3天,且后来又因“人工计票”争议诉诸法律而多花了一个月。不过重新计票触发条件较极端,例如该州选票必须差距很小、且该州结果能直接影响大选结果。
假如票数差距大,公众仍可期待于投票日当晚知晓结果。大选结果并非需要所有州的所有票数统计完毕才能揭晓。虽然部分选区计票日期有所延长,但均鼓励选民尽量提前邮寄选票,选票到达后将被统计,不需要等到最后一天。且根据大选规则,任何一方率先锁定270票后即可胜出,各州选票基本遵循“赢者通吃”规则,且“得摇摆州者得天下”(参见《美国大选:拜登vs特朗普》)。如果二人选票差距悬殊,或者关键州的选情比较明朗,可能在投票日当晚就能确定结果。


2.2 特朗普能否干预美国大选结果?
如果大选结果不利于特朗普,其必然会采用各种手段试图“翻盘”,焦点将集中于邮寄选票的有效性上。
由于邮寄选票更利好拜登,因此投票日之前特朗普便持续质疑邮寄投票的可信度,声称邮寄投票将导致大规模舞弊。但事实上,众多学术研究已充分证明,邮寄投票的造假极少,几乎可忽略不计。
特朗普能否干预大选结果完全取决于选情的胶着程度。如果差距很大,那么再怎么挣扎也是回天乏术。但如果差距很小,则还有操作空间。特朗普在任内任命了三位保守派大法官,使得最高法院中保守派与自由派大法官的比例变成了6:3。如果最后出现争议,要由最高法院进行判决的话,结果很可能会偏向于特朗普。
至于其他一些极端情形,发生的可能性不大。双方候选人都要在规则内行事,特朗普的权力并非毫无限制,拜登和民主党一方也不会坐视不管且并非豪无还手之力。
3 双方上台将带来什么影响?
3.1 双方政策主张对比
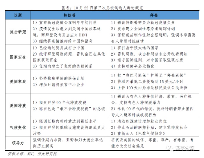
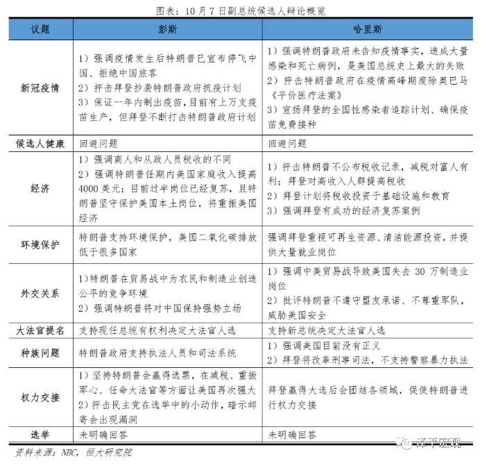
特朗普和拜登分别于9月29日和10月22日进行了两场总统候选人辩论,原定于10月15日的第二次辩论因特朗普感染后双方未达成一致而被取消,彭斯和哈里斯则于10月7日进行了一场副总统候选人辩论。双方就卫生事件、经济、国家安全、种族、气候、中美关系等议题展开了激烈交锋。

特朗普与拜登在辩论中的阐述与其竞选纲领基本一致。具体来看,1)抗击卫生事件方面,特朗普试图回避卫生事件议题,坚持工作重点在重启经济;拜登抨击特朗普政府抗疫不力,强调推出全国性的感染者追踪计划。2)经济与就业方面,特朗普宣扬执政期间的经济政策与成就,包括全面减税、鼓励制造业回流和就业等,承诺为企业提供税费减免,创造1千万个就业岗位;拜登则计划提高对高收入人群的税收、提升最低工资,加大公共服务投资。3)国家安全方面,特朗普坚持重塑军事力量、维护美朝关系,强调“美国优先”,在贸易上打击其他国家;拜登批评单边主义外交政策,希望重塑盟友关系,计划打击干预大选的国家。4)中美关系方面,特朗普继续坚持对进行“不公平倾销和补贴”的国家征收惩罚性关税;而拜登不支持使用关税武器,但也关注“不正当竞争”问题,倾向于通过团结盟友向中国等“贸易政策滥用者”施压。


副总统候选人辩论中,彭斯坚持维护特朗普政府在抗击卫生事件、促进经济和就业方面的努力;哈里斯不断就卫生事件、经济和外交关系等议题指责特朗普政府,强调特朗普政府是“历届政府执政期间的最大败笔”。

(编辑:赵锦彬)




