本文源自微信公众号“纺服好声音”,作者郝帅、丁凡。
摘要:
双十一各平台加大支持力度,服饰龙头企业线上收入增长可期。天猫从活动时长、折扣力度、物流支持三方入手,刺激公共卫生事件后消费需求。京东双十一多阶段多玩法,为商家提供流量资金等多方面支持。快手、抖音、小红书等新兴电商平台积极参与,促销方式丰富,有望取得快速增长。服饰龙头企业2020H1线上收入实现高增长,其中李宁2020H1线上收入同比增长23%,安踏2020H1线上收入同比增长超过30%。在各电商平台的大力支持下,服饰龙头企业双十一线上收入预计取得亮眼增长。
乘借国家政策东风,纺织服装线上零售预计持续蓬勃发展。9月16日,国务院办公厅印发《关于以新业态新模式引领新型消费加快发展的意见》,明确提出四个方面15项政策,推动新型消费加快发展。自公共卫生事件以来,在线下市场消费受到影响的情况下,以网络购物、线上线下融合为主要特征的新型消费发挥了重要作用,纺织服装品牌积极拓展电商业务,探索新零售渠道并取得较好成效。乘借国家政策东风,纺织服装品牌线上零售预计持续快速发展。
投资建议:三大投资主线:1)发展新零售、新制造的公司:南极电商、安正时尚、开润股份;2)估值+基本面修复品种:森马服饰、地素时尚、海澜之家、太平鸟、歌力思;3)港股公司:安踏体育(02020)、李宁(02331)、波司登(03998)。
板块复查:创业板(-2.14%),深证成指(-3.25%),沪深300(-3.53%),上证综指(-3.56%)。本周纺织服装行业跌幅为1.38%,在申万行业中处于中游,纺织制造子版块跌幅为2.11%,服装家纺子版块跌幅为0.98%。
重点公司公告:
ST步森:关于设立子公司的公告
开润股份:关于全资子公司收购上海嘉乐股份有限公司28.70%股权的公告
诺邦股份:关于2020年限制性股票激励计划授予结果的公告
华孚时尚:2020年度非公开发行A股股票预案(二次修订稿)
风险因素:宏观经济不及预期,消费恢复不及预期。
1. 政策助力新零售发展,双十一平台扶持力度加大、品牌表现可期
1.1. 双十一各平台加大支持力度,服饰龙头企业线上收入预计较好
各电商平台加大支持力度,促进服饰企业线上零售增长。天猫从活动时长、折扣力度、物流支持三方入手,刺激公共卫生事件后消费需求。京东双十一多阶段多玩法,为商家提供流量资金等多方面支持。快手、抖音、小红书等新兴电商平台积极参与,促销方式丰富。在各平台的支持下,服饰龙头企业有望保持上半年线上收入高增长态势,在双十一取得亮眼表现。
天猫从活动时长、折扣力度、物流支持三方入手,刺激公共卫生事件后消费需求。2020年双十一政策相较2019年有了较大改变,延长销售时间吸引流量,加大折扣力度留住下沉市场,给予物流支持优化消费体验,在拉动需求的同时,有望为遭受公共卫生事件重创的商家带货回血。
活动时长方面,天猫延长销售时间,并制造两次活动高潮促进用户消费。2020年天猫双十一活动分为两波,分别为第一波“天猫双十一抢先购”,第二波“天猫双十一全球狂欢日”,而2019年天猫双十一活动仅一天销售时间,相较下新的规则中第一次尾款支付时间提前了10天,尾款支付时间从1天增加至4天。当前消费环境回暖,天猫此次措施增加品牌曝光度,强化了对消费者购买欲望的刺激,有望促成公共卫生事件后消费新高峰,拉动双十一高增长。


折扣力度方面,天猫推出笔笔返红包玩法,促进下沉市场消费实现品牌拉新转化。2020年天猫双十一创新推出笔笔返红包玩法,部分商品在跨店满减门槛下,用户消费未达跨店满减额则生效笔笔返红包玩法优惠,获得支付额10%的待兑换红包。相较于2019年满400减50等跨店满减活动,2020年双十一的笔笔反红包活动优惠门槛更低,使更多小额消费者参与到双十一活动中,帮助品牌进行下沉市场开拓。
物流支持方面,天猫首次提出发货时间要求,优化消费者体验。天猫“双十一”首次升级为购物狂欢节,分两个售卖期,预计至少25万品牌参加。在仓配物流端,平台要求11.01-11.03付款的订单48小时内揽收,揽收后24小时内须有物流更新记录;11.11-11.14付款的订单11.17 23:59:59前揽收,揽收后72小时内须有物流更新记录。天猫“双十一”物流要求提高,对商家发货、物流公司运输提出严峻挑战。


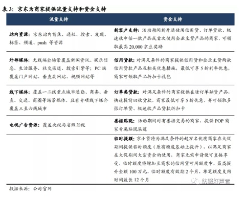
京东双十一多阶段多玩法加大活动力度,为商家提供流量资金等多方面支持。2020年京东双11分为预售期、专场期、高潮期、续售期四个阶段,相比于2019年10月为期15天的红包奖池,2020年双十一的活动节奏更为紧凑,涵盖了预售、头号京贴、超级秒杀、超级直播、超级品牌、PLUS盛典等多样的平台级玩法,将以更高效的流量布局、更有力的营销抓手和更简单的参与方式,全面赋能广大商家,为消费者打造一个盛大的双11京东全球热爱季。此外,京东还将在活动内为商家提供流量、资金、保险服务、白条营销系统、仓配等方面的支持。同时,也推出15天价保、晚必赔等五大服务保障用户的购物体验。


新兴电商平台积极参与,促销方式丰富,线上收入有望取得快速增长。抖音:关闭直播间外链,进军电商直播业务,双十一将与其他电商平台同台竞技,成为淘宝、天猫、京东等平台外又一线上购物选择。快手:推出百亿补贴、红包雨等优惠活动,加大持续时间、优惠力度和曝光强度,预计将创造快手电商收入新高。小红书:双十一制定四个时期进行品牌投放,通过四个时期的合理划分以在短期快速提升流量获取,提高曝光率。


多平台扶持力度加大背景下,服装品牌线上预计取得亮眼增长。2020H1受公共卫生事件影响,线下销售有所放缓。各公司积极拓展线上销售渠道,多渠道整合发展线上业务,取得较好效果,2020H1线上收入实现高速增长。2020年双十一平台支持力度加大,各公司销售策略不断成熟和丰富,线上收入有望收获新高。


1.2. 近期国务院印发文件,多层次促进新零售发展
国家政策发布,利好新零售发展。9月16日,国务院办公厅印发《关于以新业态新模式引领新型消费加快发展的意见》(以下简称《意见》),《意见》明确提出四个方面15项政策,推动新型消费加快发展。自公共卫生事件以来,在线下市场消费受到影响的情况下,以网络购物、线上线下融合为主要特征的新型消费发挥了重要作用,1-8月实物商品网上零售额累计达到5.86万亿元,同比增长15.8%,有效弥补了公共卫生事件下线下零售的下滑。新业态新模式支撑的新型消费促进了市场二季度的逐渐回暖。未来,随着国家政策的逐步落实,线上零售市场发展将得到极大促进。


乘借国家政策东风,纺织服装线上零售市场预计持续蓬勃发展。自2017年以来,以新型社交电商、微信营销、直播电商为代表的新兴线上销售方式陆续出现,促进了线上零售的发展。2020年上半年线下市场受卫生事件影响,纺织服装品牌聚焦线上渠道,积极拓展电商业务,探索新零售渠道取得较好成效。乘借国家政策东风,纺织服装品牌线上零售预计持续快速发展。
2. 投资建议
当前特殊时期,我们推荐三条主线:
1)发展新零售、新制造的公司:南极电商:充分享受电商和低线消费红利,依托主流电商平台GMV高速增长,未来多品牌多平台多品类颇具看点。安正时尚:公司2018年收购礼尚信息开展电商代营业务,积极推广线上业务,发展新零售模式,对冲卫生事件影响,春装上新总体稳定。开润股份:公司B2C商业模式持续延伸,开启自有渠道拓展+多品类产品开发,B2B秉持制造匠心,不断升级客户资源,未来在大众箱包市场具备广阔发展空间。
2)估值+基本面修复品种:森马服饰:多品牌发展优势增强、童装龙头地位稳固,休闲装业务稳定发展,随着公司不断提升运营质量,改善渠道结构,升级产品,未来向好。地素时尚:全渠道业务优化显现,多品牌取得较好增长,未来随着公司持续推进线下门店改革与线上业务发展,业绩有望延续高增。海澜之家:作为服饰行业白马龙头,注重打造高性价比服饰,同时持续打造多品牌产品,保持业绩持续稳定增长,公司维持高比例现金分红政策。歌力思:公司作为高端女装龙头,多品牌战略稳步推进,传统品牌稳定增长的同时,新增品牌高速发展,多品牌运营能力正在逐步被认证。
3)港股公司:安踏体育:公司线上收入维持高增长,发展较好,预计线上业务较好增长可以减轻卫生事件带来的冲击。李宁:公司改革成效显现,收入回归快速增长,引领国潮时尚,预计未来业绩增势强劲。波司登:公司推出大范围长时间股权激励计划,调动员工积极性,同时全方位增强产品力,预计未来销售将持续增长。


3. 行业主要数据回顾
3.1. 板块复查
本周(9.20-9.25)创业板下跌2.14%,报2540.43点;深证成指下跌3.25%,报12814.17点;沪深300下跌3.53%,报4570.02;上证综指下跌3.56%,报3219.42点。
本周(9.20-9.25)申万板块全面下跌。房地产(-6.36%)、汽车(-6.47%)、有色金属(-7.20%)跌幅位列前三,而纺织服装行业跌幅为1.38% 。


个股方面,本周(9.20-9.25)纺织服装行业涨幅前十:星期六(14.41%)、起步股份(14.24%)、康隆达(11.30%)、比音勒芬(10.94%)、九牧王(7.90%)、棒杰股份(7.37%)、开润股份(5.41%)、探路者(4.50%)、中潜股份(3.95%)、乔治白(1.68%)。
个股方面,本周(9.20-9.25)纺织服装行业跌幅前十:牧高笛(-6.55%)、七匹狼(-6.77%)、海澜之家(-6.89%)、鹿港文化(-7.40%)、如意集团(-7.42%)、浪莎股份(-7.44%)、商赢环球(-8.91%)、旺能环境(-8.99%)、贵人鸟(-9.69%)、维科精华(-10.24%)。


3.2. 品牌零售端
品牌零售端20年8月同比上涨:2020年8月,服装鞋帽针纺织品类零售额同比上涨4.2% 环比增速提升6.7pct。
社会零售端20年8月同比下滑:2020年8月,我国社会消费品零售总额同比上涨0.5%,增速环比上升1.6pct;限额以上企业消费品零售总额同比上升4.4%,增速环比上升2.2pct。




3.3. 出口端
2020年8月,纺织纱线、织物及制品出口额当月同比增长46.96%(增速环比-1.42pct,同比+49.55pct);服装及衣着附件出口额当月同比增长3.23%(增速环比+11.77pct,同比+9.61pct)。


3.4.上游原材料


原材料方面,本周(9.20-9.25)国内外棉价差大幅上涨。中国棉花价格指数:328为12868元/吨,较上周上涨65元/吨,近一月上涨217元/吨,较年初下跌2831元/吨;中国棉花价格指数:长绒棉:137为20200元/吨,较上周上涨100元/吨,近一月上涨300元/吨,较年初下跌5000元/吨;Cotlook:A指数为70.6美分/磅,较上周下跌1.05美分/磅,近一月下跌1.00美分/磅,较年初下跌19.00美分/磅;中外棉花价差为820元/吨,较上周上涨161元/吨,近一月上涨487元/吨,较年初下跌5元/吨。
棉纱价格本周(9.20-9.25)小幅下跌。截至2020年9月25日,中国纱线价格指数(CY Index):OEC10S报11765元/吨,较上周下跌10元/吨,近一月上涨15元/吨,较年初下跌1335元/吨;中国纱线价格指数(CY Index):C32S报18520元/吨,较上周报价未变0元/吨,近一月上涨30元/吨,较年初下跌2115元/吨;中国纱线价格指数(CY Index):JC40S报21820元/吨,较上周下跌10元/吨,近一月上涨30元/吨,较年初下跌2165元/吨。
粘胶类价格较为稳定,涤纶类价格以下跌为主。粘胶长丝报36000元/吨,较上周报价未变0元/吨,近一月下跌1800元/吨,较年初下跌1500元/吨;粘胶短纤1.5D报8500元/吨,较上周报价未变0元/吨,近一月下跌6100元/吨,较年初下跌1000元/吨;涤纶短纤报5383.33元/吨,较上周下跌53元/吨,近一月下跌3742元/吨,较年初下跌1600元/吨;涤纶POY报5040元/吨,较上周上涨90元/吨,近一月下跌3610元/吨,较年初下跌2060元/吨;涤纶DTY报6450元/吨,较上周报价未变0元/吨,近一月下跌3775元/吨,较年初下跌2400元/吨。
棉纱期货成交量数上涨,持仓数下跌。截至2020年9月25日,棉纱期货成交数37335手,较上周上涨2628手,同比上涨7.57%。棉纱期货持仓数45922手,较上周下跌292手,同比下跌0.63%。












4.公司重点公告
ST步森:关于设立子公司的公告
浙江步森服饰股份有限公司于2020年9月25日召开第五届董事会第二十六次会议,审议通过了《关于设立子公司的议案》, 出于公司长期发展规划的需要,公司拟出资设立一家全资子公司,主要经营智能化服装生产业务,注册资本人民币500万元。本次出资设立全资子公司主要是基于公司长期发展规划,开拓智能化生产业务。实施智能制造推动企业从生产方式到管控模式的变革,使企业实现优化工艺流程,降低生产成本,促进劳动效率和生产效益的提升。推动产业链在研发、设计、生产、制造等环节的无缝合作,为进一步提高产业链协作效率打下基础。推动制造资源和制造能力的优化配置,以提高劳动生产率、提升产品质量。全面提升企业创新能力和服务能力。
开润股份:关于全资子公司收购上海嘉乐股份有限公司28.70%股权的公告
安徽开润股份有限公司全资子公司滁州米润科技有限公司拟以自有资金人民币325,729,769.52元收购温州菏胜企业管理合伙企业(有限合伙)持有的上海嘉乐股份有限公司28.70%股权。本次交易完成后,滁州米润持有上海嘉乐28.70%股权,公司间接持有上海嘉乐28.70%股权。上海嘉乐主要经营各类时装、服饰品、针织坯布及高档织物面料的印染及后整理加工,销售自产产品,此次交易将推进公司代工制造业务的产品品类从箱包领域延伸至纺织服装及面料生产制造领域,对于上市公司未来长期发展起到良好促进作用。
诺邦股份:关于2020年限制性股票激励计划授予结果的公告
杭州诺邦无纺股份有限公司于2020年9月1日召开第五届董事会第六次会议,审议通过《关于向激励对象授予限制性股票的议案》,根据公司2020年限制性股票激励计划的规定和公司2020年第一次临时股东大会的授权,公司董事会已完成限制性股票的授予登记工作,根据天健会计师事务所出具的《验资报告》,截至2020年9月12日止,公司已收到48名限制性股票激励对象缴纳的认购款合计人民币71,096,800.00元,其中3,620,000.00 元计入股本,67,476,800.00 元计入资本公积,全部以货币资金出资。
华孚时尚:2020年度非公开发行A股股票预案(二次修订稿)
公司对本次非公开发行股票方案中决议有效期的修订已经公司于2020年8月4日召开的第七届董事会2020年第四次临时会议、2020年8月20日召开的2020年第四次临时股东大会审议通过。本次发行的对象为符合中国证监会规定条件的证券投资基金管理公司、证券公司、信托投资公司、财务公司、保险机构投资者、合格境外机构投资者、其他境内法人投资者和自然人等不超过35名特定投资者。本次非公开发行的股票数量按照募集资金总额除以发行价格确定,且不超过本次发行前上市公司总股本1,519,375,555股的30%,即455,812,666股。本次发行股份占发行后总股本的比例为23.08%,不会导致公司控股股东和实际控制人发生变化。
5. 行业新闻一览
工信部:关于开展2020年纺织服装创意设计试点园区(平台)创建工作的通知
工信部为贯彻落实《国务院办公厅关于开展消费品工业“三品”专项行动营造良好市场环境的若干意见》,推进纺织行业供给侧结构性改革,加强纺织服装创意设计能力提升和自主品牌建设,按照《纺织服装创意设计试点园区(平台)管理办法(试行)》有关规定和要求,组织开展2020年纺织服装创意设计试点园区(平台)创建和复审工作,促进纺织行业高质量发展。(来源:中国服饰)
李宁收购的堡狮龙年度净亏损近3.7亿港元
据堡狮龙国际集团有限公司发布的2019/20财年业绩报告显示,报告期内,堡狮龙实现营收10.92亿港元,同比下跌27%;净亏损为3.68亿港元,同比扩大164%。9月17日,堡狮龙股价下跌7.35%,报0.63港元/股。堡狮龙在财报中指出,自2019年起,公司经营的核心市场经济环境受到多种因素影响,旅游业等消费行业受到严重影响,导致零售业增长放缓甚至萎缩。此外,2020年卫生事件的爆发恶化了公司业绩。堡狮龙首席执行官兼执行董事张弛表示,为了应对当前面临的各种挑战,公司主要通过提高效率和精简业务运营等方式,降低成本和开支。(中国服装圈)
2020中国纺联秋季联展启幕
2020年9月23日,为期3天的“中国纺联秋季联展”在国家会展中心(上海)启幕。作为全球领先的权威行业展会平台,本届秋季联展集结2020中国国际纺织面料及辅料(秋冬)博览会、中国国际服装服饰博览会2020(秋季)、2020中国国际纺织纱线(秋冬)展览会和2020中国国际针织(秋冬)博览会四展联动,同时拥有30万平方米的展示面积、近4500家展商的强大阵容,在提振行业信心、展示中国纺织实力的同时,为“双循环”注入纺织正能量。
沃尔玛(WMT.US)推出时尚品牌Free Assembly
9月21日消息,沃尔玛今日推出新时尚品牌Free Assembly,新品牌将于本周在美国线上和线下250家门店首次亮相。据介绍,新品牌由沃尔玛美国电子商务时尚总监Denise Incandela和Bonobos前首席创意官Dwight Fenton合作开发,为男女顾客提供时尚必备品,秋季系列等商品价格均在9美元至45美元之间。沃尔玛方面表示,该公司希望增加服装等普通商品的销售,试图将电商业务变成一项盈利的业务。
6. 板块近期事项
6.1. 解禁


6.2. 近期增减持一览










6.3. 股东大会


(编辑:赵锦彬)





