继6月份提出上科创板,9月初公开招股说明书之后,吉利汽车(00175)的科创板之路正在提速。
智通财经APP观察到,9月1日,吉利汽车向A股科创板递交招股书获得受理,9月6日获得首次问询,9月17日吉利汽车便针对问询函进行了一一回复,在回复问询函的同时,也解开了投资者关注的核心问题,增强了市场的信心。回复函总体包含6个部分,对于公司股权结构、核心技术、发行人业务、公司治理与独立性、财务信息及其他事项进行了披露,细分为27个问题。
9月18日,科创板上市委员会公告称,定于9月28日上午9时召开2020年第83次上市委员会审议会议,届时将审议吉利汽车控股有限公司的首发事项,并先后于21日和22日对公告进行了更新说明。
目前吉利汽车科创板上市进展迅速,而从招股书及回复函披露的信息来看,最终过会的可能性正逐步增强。
港股蓝筹,已达科创入门资格
相较主板,科创板首次试点注册制,设立的目标和筛选标准有所区别,主要面向有较强科技创新能力和高成长型企业,对于公司的科研创新能力有特别要求。另外,作为香港上市的红筹股,对于吉利汽车回A上市也有相关要求。
2005年在港股上市的吉利汽车,于2014年被列入“港股通”可买卖港股名单,2017年被恒生指数有限公司纳入恒指成分股组合,吉利汽车成为名副其实的港股“蓝筹股”,是当时恒生指数50支成分股内唯一一支汽车行业股票。2020年3月份,吉利汽车宣布公司入选“恒生可持续发展企业基准指数”成分股,这也是首支入选该指数的汽车股。
那么吉利汽车是否满足科创上市标准?
智通财经APP观察到,按照《关于创新试点红筹企业在境内上市相关安排的公告》(以下简称“公告”),相关公司需要满足“二选一”:(1)市值不低于2000亿元人民币;(2)市值200亿元人民币以上,且拥有自主研发、国际领先技术,科技创新能力较强,同行业竞争中处于相对优势地位。
吉利汽车在招股书中披露,公司满足条件(2)因此具备境内上市资格。截至8月27日收盘,前120个交易日平均市值为1140.4亿元人民币,超过200亿人民币。另外公司拥有自主研发、国际领先技术。
招股书中显示,吉利汽车的48V MHEV轻混技术、弱势道路使用者保护技术、1.0TD/1.0T高性能发动机、高效均质超稀薄燃烧发动机研发、智能驾驶技术等,均达到国际或行业领先水平。因此,吉利汽车完全具备科创板上市要求。

汽车“新四化”,吉利掌握核心科技
汽车制造业是我国的战略性产业,随着汽车行业的发展,已经从传统的制造业逐步发展成为高新科技集成的产业,尤其是在汽车“新四化”(电动化、智能化、网联化、共享化)变革的趋势下,汽车行业将正式成为继智能手机后有一个快速迭代的重要领域,因此吉利是符合国家战略的高新技术企业。
智通财经APP观察到,吉利通过产学研深度融合成立“浙江省数字化涉及和制造创新中心”,研发推出基于工业4.0智能制造理念,打造出三大数字化设计与制造基础平台。公司产品以节能和新能源汽车为主,形成了“高效燃油动力”“多元化新能源”两大并行节能减排路线,旗下车型符合“节能环保”行业定位。
这一切都离不开吉利对于科技创新研发的高度重视,近十年超过千亿规模的研发投入,已经近万人的研发团队便是最好的证明,截止目前,吉利已经在科技创新领域取得重大进展。
截至2020年6月30日,公司及控股子公司取得专利共计9332件,其中境内已授权专利9241件,包含发明专利2097件,境外已授权专利91件;与生产经营相关的软件著作权42个;获得各类科技奖项36项,包括国家技术发明奖、中国汽车工业科学技术进步奖等;承担9项国家、省部级重大科技项目,包括4项国家科技重大专项。
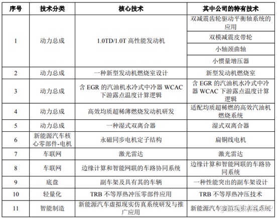
在核心技术方面,公司拥有多项特有技术,尤其是在汽车“新四化”的趋势下,吉利在动力总成、新能源混动、智能驾驶、车联网方面,拥有行业领先的独特技术。

在产业链条中,吉利将零部件通过技术储备加工成“整车成套件”,然后通过目标公司制造成整车。目前因为外资准入限制,吉利尚未取得整车制造资质,不过这并不影响吉利的核心地位。首先随着外资股比放开后,吉利有望获得该资质;其次,从产业链角度看,汽车制造的核心技术都在成套件中,整车生产不属于核心环节,也不涉及核心技术和工艺。
而且,作为自主品牌的龙头企业,吉利汽车在同业竞争中处于优势地位。车型方面,公司形成了吉利品牌、领克品牌和几何品牌三大系列,覆盖经济型、中高端和纯电动乘用车。2017年至2019年,公司销量稳居自主品牌之首,市占率一路上扬,截至2020年6月份达到6.76%。
从该角度看,吉利汽车不仅具备科创板上市资格,在科技属性和龙头优势加持下,还有望享受估值优势。
与沃尔沃不构成竞争关系,募资主要用于技术研发
随着汽车消费在我国的渗透率提升,未来该市场将逐步过渡到存量竞争时期。而吉利汽车与吉利控股旗下的其他汽车子品牌是否构成同业竞争呢?
智通财经APP观察到,吉利汽车旗下主要包括吉利品牌和几何品牌,同时控股公司吉利控股旗下还拥有沃尔沃、领克、路斯特、极星汽车等其它子品牌。其中沃尔沃和领克是市场关注的焦点,公告显示,截止目前吉利控股拥有沃尔沃97.8%的股权,而吉利汽车未持有其股权,领克是吉利汽车的合营品牌,目前持有其50%的股权。不过,这对于吉利汽车来说基本不构成影响。
首先,在主要资产、人员、知识产权及核心技术方面,吉利汽车与沃尔沃、领克不构成利益冲突,其在相关资产方面不存在共有情况;
其次,其销售渠道均相互独立,吉利品牌和几何品牌、沃尔沃、领克均主要通过各自的经销商开设的4S店向终端消费者销售,不构成重叠;
另外,其销售面向市场存在差异。吉利汽车品牌主要在中国境内销售,而沃尔沃则覆盖了欧洲、中国、美国等市场,中国境内占比23%,而且其面向的消费群体也存在差异,吉利汽车售价基本在20w元以下,沃尔沃则26.48万起。
领克品牌方面,虽然主要面向中国境内市场,但是消费群体同样存在差异,领克品牌打造中高端乘用车,价格区间上在12.58万至22.88万元,与吉利存在一定程度的重叠,但是其面向群体为更年轻、追求时尚和科技感的年轻人。而且,因为吉利本身持有领克股权,可以享受投资收益,并且未来有可能吉利汽车收购沃尔沃之后,领克将成为吉利汽车的子公司,相关同业竞争将完全消除。


募集资金用途也是投资者关注的重点。根据招股书披露,本次募资主要用于项目投资,总额约204亿,其中拟用募资200亿进行投资,包含新车型产品研发80亿、前瞻技术研发30亿、产业收购30亿元,其余用于补充流动资金。回复函关于资金使用主体、资金投入方式、项目收购风险等进行了详细答复,总体符合规定。
所以,这一份回复函公布后,进一步披露了监管层和市场关注的问题和焦点,同时也是吉利汽车更好的自我展示。从递交招股书到上会的进展情况看,吉利汽车敲钟的日子正在接近。






