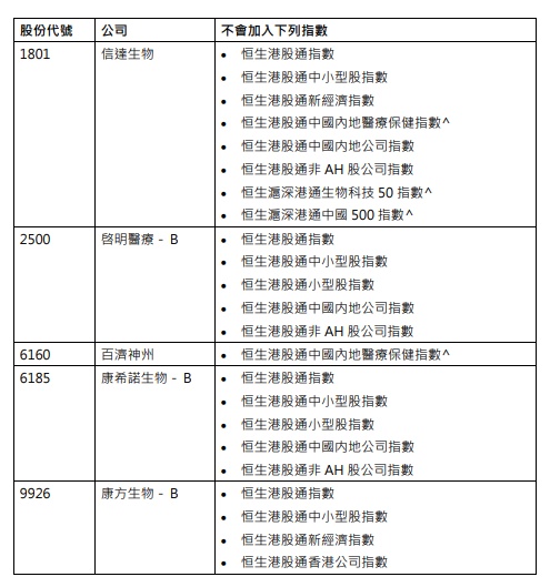
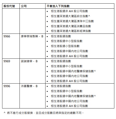
智通财经APP获悉,8月28日,恒指公司公布,根据2020年8月14日发出之指数通告,鉴于未能确定按香港交易所上市规则第18A章上市的生物科技公司是否符合互联互通资格,信达生物(01801)等公司将不会于2020年9月7日加入以下互联互通相关之指数。


智通财经APP获悉,8月28日,恒指公司公布,根据2020年8月14日发出之指数通告,鉴于未能确定按香港交易所上市规则第18A章上市的生物科技公司是否符合互联互通资格,信达生物(01801)等公司将不会于2020年9月7日加入以下互联互通相关之指数。

