智通财经APP获悉,据港交所6月15日披露,金融街物业股份有限公司通过港交所聆讯,国泰君安融资有限公司为其独家保荐人。
公司是一家中国国有综合物业管理公司,于业内有25年以上经验。公司以北京金融街区域的物业管理及相关服务为起点,已发展成为一家综合物业管理公司,专注向位于国家各级金融管理中心的物业提供物业管理及相关服务。
根据中指院报告,公司就综合实力而言在2020年中国物业服务百强企业中排名第 16位。公司截至2019年12月31日的商务物业在管建筑面积约为800万平方米,在2020年京津冀物业服务百强企业中排名第4位。公司截至2019年12月31日的办公物业在管建筑面积约为640万平方米,在2020年京津冀物业服务百强企业中排名第4位。
业务概况
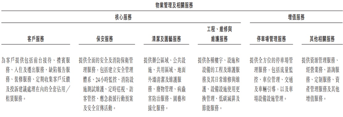
公司向客户(即物业开发商、业主、业主委员会、租户及住户)提供综合物业管理及相关服务,主要包括:(i)客户服务;(ii)保安服务;(iii)清洁及园艺服务;(iv)工程、维修及维护服务;(v)停车场管理服务;及(vi)其他相关服务。

于往绩记录期,公司的主要客户为物业开发商、业主、业主委员会、租户及住户,包括银行、金融机构及政府部门。而金融街联属集团一直为公司的最大客户。
除物业管理及相关服务外,公司于往绩记录期通过以公司的专属“怡己(IZEE)”品牌系列经营咖啡馆、餐馆及面包店提供餐饮服务。
财务概况
公司的收入、年内溢利及在管建筑面积持续增长。公司的收入由2017年度的人民币7.567亿元增长15.7%至2018年度的人民币8.752亿元,并进一步增长13.9%至2019年度的人民币9.97亿元。年内溢利由2017年度的人民币8270万元增长 10.7%至2018年度的人民币9150万元,并进一步增长23.9%至2019年度的人民币1.134亿元。

公司的在管项目数量由截至2017年12月31日的89个增至截至2018年12月31日的116个,并增至截至2019年12月31日的144个。在管建筑面积亦由截至2017年12月31日的约1320万平方米增至截至2018年12月31日的约1640万平方米,并进一步增至截至2019年12月31日的约1990万平方米。
竞争优势
企业相信以下竞争优势有助于成功并从中脱颖而出: (1)强大的品牌形象,市场领先地位的先行者; (2) 依托母集团多方资源优势,能够就多元化物业组合快速执行跨地区战略计划; (3)管理多元化物业类别组合,提供综合物业管理及相关服务,盈利能力优势日益凸显; (4) 团队结构优化、稳定,管理团队经验丰富,完善的人才培养体系。
募资用途
根据招股书,公司募集资金的主要用途是:于在中国寻求战略收购及投资机遇及新设分公司及附属公司以扩大公司的业务规模、发展公司的增值类服务业务、建设及升级信息技术及智能设施系统、以及营运资金和一般企业用途。





