本文节选自“考拉矿业观察”。
紫金矿业(02899)于5月21日在拉萨注册西藏紫金实业有限公司,认缴出资金额为20亿元人民币,持股比例为100%。这距离市场盛传的收购藏格投资及合作方所持巨龙铜业部分股权的成交又近了一步。

担任西藏紫金实业有限公司法定代表人的是吴健辉。吴先生此前的身份是紫金铜业总经理、紫金矿业集团冶炼加工管理部总经理。

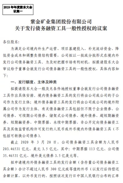
5月21日,就在注册成立西藏公司的同一天,紫金矿业宣布了将于6月12日召开股东大会,第一项审议议案就是发行债务融资工具,拟申请的境内外债务融资工具发行余额合计不超过300亿元人民币,用于项目投资等用途。

巧的是,紫金矿业股东大会的日期是6月12日,而此前藏格股份公告,巨龙铜业的出售将于6月13日前完成,归还占用上市公司资金。
巨龙铜业的驱龙铜矿是国内开发中规模最大的铜矿山,老肖为此搭上了全部身家,用了最好的设备,可惜资金链断裂功败垂成。
紫金这几年项目不断,一大法宝就是利用资本市场融资。去年富贵险中求成功融资80亿元。收购巨龙铜业后,不排除会有新的融资计划。
(编辑:郑雅郡)




