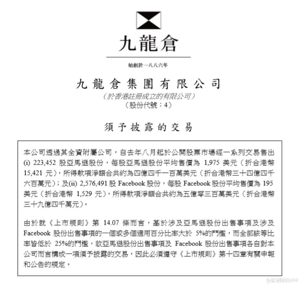
智通财经APP获悉,九龙仓集团(00004)发布公告称,公司已于2019年8月至2020年5月22日期间接连出售亚马逊(AMZN.US)、Facebook(FB.US)股份,合计套现约9.44亿美元(约73.86亿港元)。
九龙仓董事会认为,过去一年的股票市场状况提供了时机从其于亚马逊股份及 Facebook 股份的投资中获取资本收益,以进一步提升公司股东价值。

智通财经APP获悉,九龙仓集团(00004)发布公告称,公司已于2019年8月至2020年5月22日期间接连出售亚马逊(AMZN.US)、Facebook(FB.US)股份,合计套现约9.44亿美元(约73.86亿港元)。
九龙仓董事会认为,过去一年的股票市场状况提供了时机从其于亚马逊股份及 Facebook 股份的投资中获取资本收益,以进一步提升公司股东价值。
