本文来自国泰君安证券。
海外公共卫生事件爆发后,大类资产表现复盘。共有四个阶段:1)海外公共卫生事件开始扩散,避险情绪和衰退担忧主导市场;2)公共卫生事件和油价双重冲击,美股三次触发“熔断”机制,机构去杠杆导致流动性冲击传导至各类资产,“美元荒”出现;3)流动性冲击演变为对企业信用风险的担忧;4)美联储直接购买投资级信用债,财政刺激落地,市场情绪提振。
美国经济的脆弱性:更深的衰退,更慢的复苏。居民部门:美国公共卫生事件仍在加速期,累计确诊和新增病例领先全球。就业结构、家庭储蓄和资产结构的脆弱性,在公共卫生事件冲击下会导致失业率上升、收入下滑和股票财富缩水,进而拖累消费和消费者信心。如果停工防疫延长,消费或面临螺旋式下滑;企业部门:非金融企业利润率可能进一步下滑、高杠杆导致偿债压力加大、资本支出意愿更弱、BBB和高收益债信用风险升温;金融部门:非银金融机构规模扩张过快。风险较高的信贷活动从银行转移到非银。流动性资产的减少和对银行信用额度的依赖,导致存在流动性脆弱性。如果非银在市场动荡时大量提取信用额度,银行或将受到流动性冲击和信用风险的间接感染。
双管齐下的救市政策:美联储宽松深化,财政大幅刺激。08年金融危机本质上是银行的流动性/信用危机,然后实体经济衰退,因此量化宽松可以对症下药;而此次公共卫生事件是实体经济和金融系统同时遭受重击,因此财政/货币政策必须双管齐下才能更有效,但是关键还是在于何时能够遏制住公共卫生事件的蔓延。2.2万亿经济刺激方案以定向纾困、避免经济恶化为主,覆盖居民、企业和州及地方政府。刺激力度空前,短期内能缓解公共卫生事件对经济冲击。后续进一步财政刺激空间有限,2020年联邦赤字率可能突破14%。
政策组合拳打出后,风险资产不确定性仍然较大。在公共卫生事件持续发酵和美国经济衰退的双重冲击下,仅靠政策刺激难以改变美股进入熊市的格局。随着刺激政策引发情绪高涨的风波平息之后,市场会重新回归基本面,而接下来的宏观数据和企业财报可能会不断打击市场信心,不排除美股二次探底甚至跌破前低的可能。从确定性的角度出发,未来数月内,做多以债券为代表的避险资产仍然是投资者的首选。
正文
1. 海外公共卫生事件爆发后,大类资产表现复盘
回顾过去一个多月海外大类资产的表现,主要分为四个阶段:
第一阶段:海外公共卫生事件开始扩散,避险情绪和衰退担忧主导市场(02/19-03/06)。股跌债涨的跷跷板效应明显,大宗商品和美债隐含的经济预期比股票悲观,VIX指数从低位逐步上移。标普500从2月19日3386点下跌12%,10年美债收益率下行82bp。美联储在3月3日意外降息50bp,市场对降息幅度,美元指数、美债和黄金的走势延续宽松预期的逻辑。

第二个阶段:公共卫生事件和油价双重冲击,美股三次触发“熔断”机制,机构去杠杆导致流动性冲击传导至各类资产,“美元荒”出现(03/09-03/18)。标普500指数急速下跌,VIX指数飙升创历史新高。对冲基金、保险公司和资管公司,为了应对Margin
Call,或者因为投资组合的风险价值(Value-at-Risk)因为波动率的飙升而突破风控限额,从而被迫抛售有浮盈的或者流动性强的资产。风险平价策略基金追求风险在不同资产的平均分配,面对波动率上升和不同资产相关性的恶化,量化交易系统将迫使基金降杠杆并降低各类资产的头寸。因此,美债、黄金和新兴市场资产都出现大量抛售,市场对于美元需求强烈。10年美债上行64bp至1.18%,黄金大跌13%,美元指数上升6%。正是观察到美债和机构MBS的大量抛售干扰了市场定价和信贷传导,美联储宣布启动新一轮7000亿美元的大规模购买计划。

第三个阶段:流动性冲击演变为对企业信用风险的担忧(03/19-03/23)。QE4的启动使美债收益率恢复下行,股市跌速放缓,VIX指数有所回落,美元指数盘整,黄金大涨。但是高收益债信用利差却加速扩大并且突破1000bp。随着美国公共卫生事件迅速恶化和油价下跌,企业部门资金链出现恶化,偿债压力加大,流动性担忧演变为信用担忧。首先,能源行业在高收益债占比10%左右。其次,商业票据市场的流动性不足,迫使企业不得不大量提取银行信用额度,信用额度不足的企业将面临挑战。再次,共同基金持有大量信用债ETF,基金赎回压力或导致抛售增加,继而增加信用债市场压力。
第四个阶段:美联储直接购买投资级信用债,财政刺激落地,市场情绪提振(03/23-当前)。随着海外美元供给的提高和金融市场流动性的缓解,美元指数明显回落。美联储直接通过SPV购买投资级信用债,大大缓解了市场对于信用债的担忧,信用利差出现回落。货币政策和财政政策的双管齐下,使股市出现短期反弹。而无上限的QE购买计划使得美债收益率继续下行。尽管如此,现在判断市场见底还为时尚早,最新的资金数据显示美股和债券仍然处在大幅流出的阶段。
2. 美国经济的脆弱性:更深的衰退,更慢的复苏
海外当前普遍预期美国经济持续衰退两个季度,但衰退的深度存在分歧。由于美国公共卫生事件仍在加速期,公共卫生事件曲线全球最陡,也愈发难以预测,随着公共卫生事件冲击凸显了居民、企业和金融部门的脆弱性,所以衰退的深度或因公共卫生事件而超预期,经济复苏的步伐可能将会缓慢。
美国公共卫生事件仍在加速期,累计确诊和新增病例领先全球。美国在累计确诊人数和曲线陡峭程度都领先全球。近期特朗普表示美国公共卫生事件死亡高峰预计两周后出现,同时宣布将社交隔离政策延长至4月底。目前来看,无论是中国还是意大利的公共卫生事件曲线对于预测美国的公共卫生事件拐点,参考意义都很有限。




金融部门:后危机时代,非银金融机构(尤其广义基金)规模扩张过快。风险较高的信贷活动从银行转移到非银,而非银则依靠在银行的信用额度来开展业务。流动性资产的减少和对银行信用额度的依赖,意味着非银在应对流动性风险上存在脆弱性。银行资本状况和流动性比金融危机前显著提升,但是如果非银在市场动荡时大量提取信用额度,银行或将受到流动性冲击和信用风险的间接感染。
广义基金资产规模快速扩张,而证券交易商规模几乎未变。广义基金(共同基金、ETF、货币市场基金、REITs和封闭式基金)的资产规模自2009年以来增加了14.5万亿美元,而同期银行只增加了4.9万亿美元。其中,共同基金和ETF的资产规模在2013年超过银行资产规模。后危机时代的严格监管极大提高了证券交易商的资产负债表成本,因此规模几乎未变。
银行对非银的信用敞口迅速增加。自2013年以来已经翻番并达到1.4万亿美元(同期对非金融企业的信用敞口的增幅约40%),其中约一半是表外未动用的信用额度。
非银的流动性资产比重持续下降。非银持有的流动性资产占总资产比重从12%下降到2018年的8%左右,而银行的流动性资产占比从8%上升到16%左右。显然,非银把银行的信用额度当成主要的流动性管理工具。

3. 双管齐下的救市政策:美联储宽松深化,财政大幅刺激
08年金融危机本质上是银行的流动性/信用危机,然后实体经济衰退,因此量化宽松可以对症下药;而此次公共卫生事件是实体经济和金融系统同时遭受重击,财政/货币政策必须双管齐下才能更有效,但是关键还是在于何时能够遏制住公共卫生事件的蔓延。
事件:美国时间3月27日,特朗普正式签署应对公共卫生事件的第三轮经济刺激法案,规模高达2.2万亿美元,成为美国历史上规模最大的一揽子财政刺激政策。
财政政策回顾:美国政府此前已出台两轮应对公共卫生事件的财政政策。第一轮是83亿美元,主要针对医疗系统。第二轮是 1000亿美元,主要用于提供免费病毒测试、为受影响者提供带薪病假、额外的医疗补助资金和食品援助。此外,还包括延长个人和企业税款缴纳期限,以及宣布美国进入“国家紧急状态”并启动500亿美元抗疫资金。
刺激方案以定向纾困、避免经济恶化为主,覆盖居民、企业和州及地方政府。主要措施包括:1)直接现金补助,每个成人1200美元,儿童500美元;2)扩大失业保险,保障临时工和自由职业者的失业救济金领取资格;3)向受公共卫生事件影响的小型企业提供3770亿美元贷款,向企业、州和地方政府提供5000亿美元贷款或担保;4)向各州和地方政府提供1500亿美元财政援助;5)3400亿美元用于直接的联邦支出,包括1300亿美元的医院救助和1170亿美元的卫生保健投入。
财政刺激力度空前,短期内能缓解公共卫生事件对居民和企业部门的冲击。若公共卫生事件持续时间超预期,效果可能有限。直接现金补助和扩大失业保险可以改善隔离期间居民的支出压力,缓解失业率上行对居民收入的冲击,稳定消费者信心;对小型企业的贷款可以缓解停工停产导致的现金流恶化和流动性风险加大,避免企业的大量倒闭,有助于企业在公共卫生事件得到控制后恢复正常营业。根据粗略估计,美国2019年平均每个月GDP为1.8万亿美元,受公共卫生事件直接冲击的就业比例约为42%,财政刺激方案或可支撑1-2个月左右的经济活动。
即使国会两党后续还有可能政治协商,进一步财政刺激的空间也相对有限。三轮刺激方案过后,联邦政府赤字占GDP比重或已升至14%,超过2009年9.79%的水平。过去四年里,在经济继续扩张的同时联邦赤字率却是逐年上升,从2015年的2.44%升至2019年的4.64%。此次的刺激方案已经提前透支了不少财政空间。


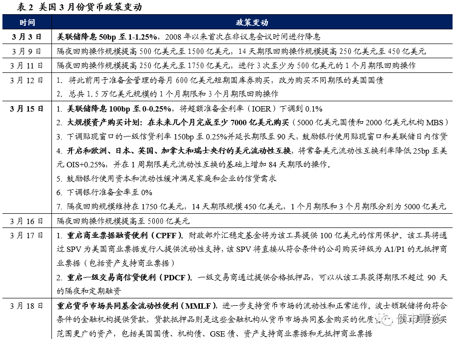
美联储宽松深化,政策出台更频繁,但也更有针对性。金融危机和危机后的经验,使美联储越来越倾向于把大规模资产购买作为常规选项,也意识到创新性政策工具对扩充美联储弹药库的重要性,同时对于金融稳定的重视程度也越来越高。这也就解释为何3月3日意外降息后市场反应平淡后,美联储迅速在3月15日启动零利率和QE4,同时开放海外美元流动性互换,并在3月17-20日相继重启金融危机时期的商业票据融资便利、一级交易商信贷便利、货币市场共同基金流动性便利,扩大海外美元流动性操作范围。相比向不缺钱的银行投放流动性,这一阶段的政策针对性提高。而美联储真正走向对症下药,是在3月23日宣布进行无上限QE的同时,推出了针对企业的两个信贷便利工具,其中PMCCF向投资级企业提供为期四年的过渡性融资,SMCCF将通过SPV形式购买投资级信用债和相关ETF。公共卫生事件导致企业部门面临现金流恶化,美联储直接购买信用债的政策应对显然更加有效。而高收益率债和杠杆贷款因为信用资质相对较差,美联储很难考虑购买,只能依靠财政政策的覆盖来纾困。


4. 政策组合拳打出后,风险资产不确定性仍然较大
流动性风险显著缓解。在货币政策和财政政策的组合拳打出后,市场情绪和流动性得到改善。近期美股上行,美债收益率下行并平坦化,美元回落,信用利差收窄,债券ETF反弹,波动性和大类资产相关性开始修复,风险定价进入缓和期。目前市场的现金需求仍然强烈,货币基金总资产创新高。货币基差显示海外美元流动性紧张高峰已过。商业票据市场仍然存在压力,导致LIBOR/OIS利差尚未收敛,但更多是因为美联储CPFF工具在四月中上旬才生效,以及主要投资商业票据的优先型货币基金面临大规模资金流出。如果公共卫生事件恶化超预期,引发风险资产二次探底,不排除流动性再次出现扰动。
波动率期限结构和大类资产相关性开始修复,风险定价进入缓和期。虽然VIX指数仍处高位,波动率期限结构仍倒挂,但是远期波动率整体下行,意味着市场对未来波动率的预期在下降。流动性紧张的市场情形下,大类资产的相关性通常会整体上升,从而某个资产波动率的跳升会对其它资产价格产生溢出冲击。随着货币和财政政策双管齐下,我们看到标普500和黄金、标普500和10年美债收益率的相关性开始收敛,风险/避险资产普跌的现象得到缓解。

信用债、市政债和杠杆贷款ETF出现反弹。美联储推出的SMCCF直接购买投资级企业债,扩大的MMLF将市政债纳入范围,而高收益率债和杠杆贷款因为信用资质相对较差,美联储很难考虑购买,从而导致高收益率债ETF和杠杆贷款ETF的反弹力度相对弱。
现金需求仍然强烈,货币基金规模创新高。截止3月25日,美国货币市场基金(MMF)总资产规模达到历史新高的4.22万亿美元,在过去四周内增加了5875亿美元,主要由于政府型MMF规模增加7418亿美元和优先型MMF规模减少1429亿美元。政府型MMF主要购买短期国库券和政府机构短期债务等高流动性低风险资产,而优先型MMF主要购买商业票据和银行存单。资金大量流入前者而流出后者,叠加美联储推出MMLF为货币市场流动性护航,反映了投资者对于现金资产的强烈需求,而同样的特征也在2008年金融危机出现过。
海外美元流动性紧张高峰已过。随着美联储降低海外美元互换利率,扩大央行范围,提高操作频率,欧元/美元货币基差率先收窄,意味着欧洲金融机构借入美元的成本已经回落。日元/美元货币基差虽见底稍晚,也已开始收窄。
商业票据市场仍然存在压力,导致LIBOR/OIS利差尚未收敛。由于美联储宣布CPFF将会在4月中上旬启动,同时大量资金流出主要投资商业票据的优先型货币市场基金,因此当前3个月非金融AA级商业票据与OIS利差仍处高位。而2014年改革后的LIBOR在报价方法上会参考商业票据的真实交易数据,所以LIBOR/OIS利差也没有回落。

下一阶段,做多避险资产的确定性仍然高于风险资产。总的来说,我们认为在公共卫生事件持续发酵和美国经济衰退的双重冲击下,仅靠政策刺激难以改变美股进入熊市的格局。随着刺激政策引发情绪高涨的风波平息之后,市场会重新回归基本面,而接下来的宏观数据和企业财报可能会不断打击市场信心,不排除美股二次探底甚至跌破前低的可能。从确定性的角度出发,未来数月内,做多以债券为代表的避险资产仍然是投资者的首选。
(编辑:郭璇)





