本文来自天风证券。
核心观点
把握装配式建筑增长商机,公司成为行业先行领军者
2019年11月,长沙远大住宅工业集团股份有限公司在香港联交所主板上市,获得的全球发售所得款项净额约为11.84亿港元。远大住工(02163)主营业务包括PC构件制造业务、PC生产设备制造业务及施工总承包业务等,是装配式建筑行业龙头。公司股权结构较为集中,董事长及实际控制人张剑先生直接持有公司股权35.18%,间接持有股权20.91%。
装配式政策加码释放市场空间,长期看龙头市占率提升
近年来生产力的快速升级推动了我国装配式技术在建筑行业的应用,因而各级政府出台了一系列政策法规来推动。装配式建筑行业的发展,预计装配式建筑即将会迎来高速发展时期。近年装配式面积年复合增速超60%,由于装配式混凝土建筑仍为我国装配式建筑的主要形式,因而带动了PC构件市场及PC生产设备市场的发展,PC构件市场较为分散而PC生产设备市场较为集中。远大住工的全国化布局广阔且在智能制造方面进行了技术革新,按2018年收入计算,已占据市场最大份额。未来企业想要获得进一步地增长,还需要考虑的核心竞争力包括:1)技术创新及专利研发能力;2)数据系统标准体系;3)地产商和总包商的合作意愿。
PC构件市场龙头,预计PC构件需求量迎来高增长
2016年,受到装配式建筑广阔前景的推动及民营企业从事施工总承包业务垫资资金不足的局限性,远大住工逐步减少施工总承包业务,并将业务重心转移到PC构件及生产设备制造业务。在PC-CPS和PC Maker I智能技术的帮助下,公司PC构件市场打开了成长空间,2019年PC构件业务收入增幅较去年同期达到150%以上,毛利润增幅达200%以上。远大住工的全资PC工厂和PC构件生产线仍在不断地增长中,较高的生产线使用率、稳定的供应商和客户基础是远大住工成为行业领军者的重要因素。
联合工厂配合打造双轮驱动模式,向全国实现轻资产快速扩张
远大住工的联合工厂伙伴包括政府投资实体、建筑公司、新材料公司、房地产开发商、设计院等,合作关系助力公司获得相关资源,同时投标时更具竞争力。联合工厂在全国的不断扩张,给公司PC生产设备业务带来了年均超40%的毛利率,按2018年的收入计算,远大住工是中国最大的PC生产设备制造商。作为联合工厂的少数股东,远大住工持有35%的股权,利用毛利进行投资,没有或较少资金沉淀,从而实现财务现金流一定程度上的可循环性。
财务情况、盈利预测与投资建议
自2016年以来,远大住工盈利情况良好,收入呈现逐年上升的趋势,整体毛利率在PC构件制造业务、PC生产设备制造业务高毛利率的带动下,维持在35%左右的水平。公司各项费用率维持稳定,资产负债率呈逐年下降趋势,2018年由于联营公司从权益法转为成本法,净利率大幅上升。自2017年公司减少总承包业务,专注PC构件业务后,公司经营性现金流较为不错。根据我们的预测,公司2019-2021年收入分别为35.5亿、44.0亿、50.6亿,分别增长57%、24%、15%;净利润分别为5.6亿、7.5亿、8.8亿,分别增长20%、34%、18%,对应PE为6.3、4.7、4.0倍。首次覆盖,给予“买入”评级,目标价12.70元港币。
风险提示:
装配式建筑行业竞争激烈,随着国有企业的进入,公司可能无法维持市场领先地位;原材料价格可能出现大幅波动,造成合约延迟、变更或终止;联合工厂可能会进一步亏损,公司需分摊这部分损失等

正文
1. 把握装配式建筑增长商机,公司成为行业先行领军者
1.1. 百家装配式工厂铸就装配式建筑龙头企业
长沙远大住宅工业集团股份有限公司(以下简称远大住工)2006年成立,曾于2016年6月在全国中小企业股份转让系统挂牌,2017年4月摘牌,2019年11月于香港联交所主板上市。远大住工是装配式建筑行业龙头,公司主营业务包括PC构件制造业务、PC生产设备制造业务及施工总承包业务等。根据2018年的收入计算,远大住工是中国最大PC构件制造商,占中国市场份额的13.0%;同时也是最大的PC生产设备制造商,市场份额为38.3%。截至2019年4月底,远大住工在全国拥有15家全资PC工厂及已订约投资85家联合工厂,产能布局面向全国。

远大住工是最早开发装配式建筑技术的公司之一,管理层经验丰富。早在1996年,公司就在创始人张剑先生的带领下进入建筑工业化领域,历经20余年发展,远大住工拥有了6代高层装配式建筑的产品体系、全国领先的信息系统、逾1000个项目实践累积的经验和覆盖全中国的战略性工厂布局。

1.2. 股权结构稳定,股权集中度较高
远大住工股权结构较为集中。公司董事长、控股股东及实际控制人张剑先生直接持有公司股份约1.72亿股,股权比例为35.18%。同时张剑先生通过远大铃木(张剑先生全资拥有的公司)、大鑫投资(有限合伙,张剑先生为普通合伙人,持有大鑫投资66%合伙权益)、大正投资(张剑先生直接及间接拥有71.20%权益的公司)及富阳上九(有限合伙,远大铃木为有限合伙人,持有约99.33%合伙权益)间接持有远大住工约20.91%股本。深圳远致富海股权投资企业持有公司股份的比例为5.21%,其他股东持股比例均未超过5%,整体股权相对集中。

2019年11月6日,远大住工共发行1.21868亿H股新股,行使配股权16.74万股超额配股权后,发行总数为1.23542亿股。发行价为每股9.68港元,扣除全球发售应付的包销佣金及其他开支等,远大住工将获得的全球发售所得款项净额约为11.84亿港元。
2. 装配式政策加码释放市场空间,长期看龙头市占率提升
2.1. 生产关系带动生产力升级,装配式建筑政策倾斜力度加大
近年来,生产力的快速升级推动了我国装配式技术在建筑行业的应用,迫使我国的生产关系从“公有制”向“私有制”转变。自50年代开始发展装配式建筑,70年代我国达到装配式建筑发展高速的时期,但80年代中期以后,由于生产力不足且劳动力成本较为低廉,因而采用现浇式建筑能够解决就业压力且效益高,装配式建筑逐渐被大众所淡忘。现阶段,随着人力成本的提高及环保需求的增加,技术的更新换代是未来发展的必然趋势,我国装配式建筑的渗透率较许多发达国家和地区低,2018年仅为4.6%,装配式建筑是建筑行业转型升级的方向所在。

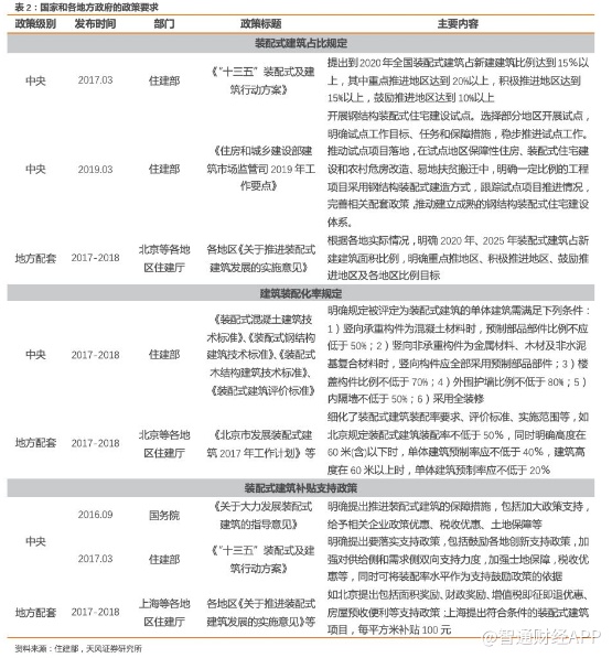
装配式建筑具有建造速度快、节能环保、强度高等优点,且能极大降低污染和资源浪费,顺应绿色制造与节能。此外,装配式建筑承担着生态文明补短板和钢铁、水泥、建材等行业去库存的重任,发展装配式建筑是供给侧改革组合拳之一,因而推行装配式建筑与环保限产、供给侧结构性改革政策的需求相契合,各地各级政府出台了一系列关于装配式建筑的政策法规,以此来推动装配式建筑行业的发展,下表为国家和各地方政府近年来出台的主要相关政策要求:

由于国家和地方政府都针对装配式做出了硬性指标规定,明确了各地区装配式建筑占比及建筑装配化率。因而在政策的强力支持下,装配式建筑行业将会迎来高速发展时期,从而带动PC构件制造市场和PC生产设备制造市场的发展。
2.2. 建筑产业高产值推动PC构件市场繁荣
2013年至2019年期间,中国建筑行业总产值从16万亿元增长至24.8万亿元,复合年增长率达到7.6%。作为建筑工业化市场的发展重心,中国装配式建筑市场正迎来高速的增长机遇。在中央政府的发展计划和激励政策的引导下,大量省市纷纷开始了装配式建筑的发展热潮。

自2017年住建部于《“十三五”装配式及建筑行动方案》提出:到2020年全国装配式建筑占新建建筑比例达到15%以上,其中重点推进地区达到20%以上,积极推进地区达到15%以上,鼓励推进地区达到10%以上后,我国装配式建筑行业发展如火如荼,新建装配式建筑面积高速增长,2018年增速更是达到了93.3%。
其中,装配式混凝土建筑仍为我国装配式建筑的主要建造形式,这是因为1)我国混凝土发展较早且成本方面具备优势,围护链条完善。2)由于装配式建筑存在一定的路径依赖问题,总包制度以混凝土项目为主,自然习惯采用装配式混凝土建造。3)钢结构天然振动传音较明显,钢结构住宅接受程度不高。以建筑面积计,2018年装配式混凝土建筑在所有装配式建筑中占比达到62.5%,并预期将继续占据装配式建筑结构选型的主导地位。

随着装配式混凝土建筑的快速发展以及国家装配式建筑评价标准的实施,装配式建筑的渗透率、预制率及装配率显著提高。中国装配式混凝土建筑的整体预制率由2013年的3.3%上升至2018年的28.0%,并预期会继续升高。这无疑推动了中国PC构件市场的高速发展,因而PC构件的销售在近年来取得了显著的增长。
PC构件市场的发展也带动了PC生产设备行业的飞速发展,即PC生产设备制造商和PC生产解决方案提供商这两类市场参与者。伴随着PC生产设备生产能力的提高,弗若斯特沙利文预计在2023年,PC生产设备制造和解决方案市场规模将持续增长至超过人民币110亿元。下图反映了近年来我国PC构件市场规模和PC生产设备制造市场规模的发展趋势,自2015年以来,PC构件市场规模年增速都保持在110%及以上,2017及2018两年更是高达160%以上。PC生产设备制造市场规模增速虽于2018年有所回落,但仍高达59.7%。

从原料成本上来看,PC构件的主要原材料是钢筋、水泥和砂石,钢筋价格在2015年后开始回升,水泥和砂石价格在2016年后开始回升,虽然由于原材料价格波动,PC构件的价格也会随之波动,但PC构件厂商通常可通过价格调整向下游行业参与者转移价格波动。预计未来钢筋、水泥和砂石价格将会继续小幅上升。
同样对于PC构件生产线制造商来说,PC生产设备是从机械设备生产厂家采购后组装而成,因此,PC构件生产线的制造成本的变化趋势受到上游机械设备销售价格变化的影响,从而会因钢材等主要原材料成本波动而略有上升。

2.3. 竞争格局初步形成,行业产能快速扩张
PC构件市场较为分散,按2018年各公司的PC构件生产收入计算,前五大市场参与者的市场份额为33.5%。远大住工的市场份额达到13.0%,是中国PC构件生产市场的最大参与者。其他主要参与者包括上海建工集团、中国建筑股份有限公司、北京住宅产业化集团及中民筑友科技产业集团等。
PC生产设备市场较为集中,按2018年各公司的PC生产设备收入计算,2018年前五大市场参与者的市场份额达到了61.8%。远大住工市场份额达到38.3%,是中国PC生产设备市场的最大参与者。其他主要参与者包括三一集团、河北新大地、德国艾巴维、山东天意机械等。

根据远大住工的主营业务范围,选择上海建工材料工程有限公司、筑友智造科技、中建科技、住宅产业化集团等主要竞争对手进行对比。

对比全国化布局方面,远大住工和筑友智造科技在行业中覆盖区域较广。筑友智造科技已在长沙、上海、杭州、南京、深圳、佛山、青岛等全国22个省、42个城市布局绿色建筑科技园及落地装配式建筑项目,下图绿色板块为已进入区域。上海建工材料主要覆盖江苏、浙江、江西等长三角区域,截至2019年末,已在重点城市新开设30家混凝土公司,其中22家公司已经落地投产。中建科技在华东、长春、贵州、成都等多地皆有设立分公司,现已在全国15个省(直辖市)形成良好经营态势,提前布局22个PC工厂。

对比远大住工及其竞争对手所掌握的技术,远大住工主要基于装配式建筑设计、制造、施工和运维全产业链条的每一步,在智能服务平台方面进行了技术革新,形成了专有的技术体系。筑友智造科技和中建科技除数字化研究外,还在总承包管理方面进行了创新,如EMPC模式、REMPC模式。

2.4. 核心竞争力预见装配式未来发展趋势
装配式建筑业的核心竞争力包括:1)技术创新及专利研发能力;2)数据系统标准体系;3)地产商和总包商的合作意愿。
(1)装配式建筑企业要实现从劳动密集型向技术密集型的转变,需要提高公司的科技创新能力,完善科技创新与推广运用的组织架构,有效调动各方面科技创新的积极性,从而实现企业的可持续发展。相较于现浇建筑,装配式混凝土结构的构件连接部位是薄弱环节,处理不当就会形成安全隐患,还可能发生渗漏和结露,解决构件的连接及防水、保温问题并确保其可靠性、耐久性,历来是技术关键。

同时,装配式结构需要促进轻质隔墙等围护体系方面,整体厨卫及设备管线集成化应用等全装修方面的研发,从而解决装配式建筑面临的供应链问题。通过装配式节点的连接技术及引入隔震措施,克服渗漏、开裂、抗震等技术问题,从而使客户获得与现浇结构同等甚至更高程度的体验。
(2)装配式建筑优于现浇结构主要表现在能否通过标准化、模式化来降低成本,通过标准的数据系统体来提高企业效率,从而帮助企业达到最优生产条件。标准化的体系在保证产品质量的同时,能够有效地降低成本。张建国等在《装配式混凝土工程与传统现浇工程成本对比分析》一文中结合亚泰集团建造的三项装配率分别为20%、40%、60%的装配式工程,分析发现三项装配式工程比现浇每平米建造成本分别增加11.1%、30%、33.8%。

但是随着模块化程度的提高及现场湿作业的减少,人工费、机械费、措施费会随装配率的增加而减少。通过制造设计标准化,根据结构特征以及便于构件制作和安装原则,拆分成楼板、内墙板构件并绘制结构拆分图,能够便于标准化的生产、安装,材料费及人工干预成本在一定程度上也会得以降低。模块化通过拆分为满足常规吊装及运输要求的构件,能减少物流运输成本。
(3)当前地产开发行业的竞争愈演愈烈,地产商通常会选择将自己不擅长的业务外包给专业的承包商以提升自己核心竞争力,因而装配式建筑企业需要获得地产商的认可度和合作意愿来扩大其自身的客户群体。一方面作为承包商,企业的信誉、技术实力与经济实力、管理经验与效率都会影响到地产商与其合作的意愿。另一方面装配式建筑作为新兴行业,在造价成本尚未成为优势的情况下,选择与地产开发商合作,有利于企业推广品牌声誉并积累稳定客户群。装配式建筑行业内包括远大住工、上海建工材料、筑友智造科技、中建科技等公司都积极与各大地产商、承包商签订战略合作协议,从而获得日后进一步的合作机会。

基于以上三点行业核心竞争力,随着装配式建筑未来的发展趋势,我们预计:
1)能抓住政策未来发展方向,把握行业增长速度,率先投放产能的公司可能会更早地迎来盈利平衡点,实现经济效益。通过在全国设立工厂,可以率先进入各地区的装配式建筑市场,从而抢占市场份额并形成一定的品牌效应。
2)装配式混凝土结构和钢结构各有优缺点,例如装配式混凝土结构竖向构件的连接有安全性隐患而装配式钢结构隔音和保温性能较混凝土结构差。要将这两者结合起来,运用于不同建造需求的场所。
3. PC构件市场龙头,预计PC构件需求量迎来高增长
按2018年的收入计算,远大住工是中国最大PC构件制造商,市场份额为13.0%。
3.1. 公司主动减少总承包业务,向新兴PC构件业务领域转型
远大住工2012年至2015年主要担任装配式建筑施工项目的施工总承包商,2016年公司决定将业务重心转移到PC构件及生产设备制造业务,并进一步发展PC构件设计及生产管理系统。施工总承包业务在2016年末收入为8.99亿元,占公司总收入的53.8%,2018年下降至1.89亿元,占比为8.3%。

远大住工逐步减少施工总承包业务,并将业务重心转移到PC构件及生产设备制造业务的决定既是受到了装配式建筑行业广阔前景的推动,也是由于民营企业从事施工总承包业务局限性。一般来说,总承包业务需要垫资,而远大住工作为民营企业的一员,现金流无法支撑企业与中国建筑等国企、央企竞争总承包商资格,总承包业务毛利率有所下降。然而由于过去多年来,公司通过总承包在装配式市场积累了一定声誉,同时PC构件市场正处于快速发展态势,市场空间大而利益冲突小,更容易率先抢占市场份额,因而拓展PC构件及生产设备制造等新兴业务成为公司战略的最优选择。下图为远大住工新一代的PC构件产品以及利用预制构件完成建造的全装配式建筑。

我们预期远大住工未来施工总承包业务的收入及收入占比将维持目前水平,为了促进智慧工地的进一步研发,公司将继续专注于PC构件制造业务及PC生产设备制造业务,从而选择性地承包需要创新建造技术的施工总承包项目。
3.2. 数字化制造平台助力公司PC构件市场打开成长空间
2016年至2019年以来,PC构件制造业务一直在不断地扩张。2017年PC构件制造业务的收入达到8.91亿元,较上一年度增长一倍之多,截至2019年4月,PC构件制造的毛利在总毛利中占比高达54.3%。2020年1月,远大住工发布的正面盈利预告显示,2019年公司PC构件业务收入增幅较去年同期达到150%以上,毛利润增幅达200%以上。
PC构件毛利率水平有所下降,其一是因为原材料(钢筋、水泥和砂石)成本自2016年以来大幅回升。虽然PC构件厂商通常可通过价格调整向下游行业参与者转移原材料的价格波动,2016年至2018年期间全资工厂在中国不同地区销售的PC构件的平均单价范围整体呈小幅上升的趋势。但是由于公司在2018年以前以闭口合同形式承接订单,因而PC构件毛利仍会受到较大程度影响。其二是因为总包方和项目业主方沟通调整合同价格导致项目进度延后,PC构件的供应量并未完全释放。2019年,自营工厂产能开始提升,收入及毛利有所增长。

按收入计算,2018年远大住工在PC构件上的市场份额为13.0%,PC构件的高市场占有率和较高毛利率与公司强大的研发能力密切相关。1996年,公司董事长张剑及管理层团队开始进入建筑工业化领域,经过20多年的研究,至今已发展出一套完善的装配式建筑技术,升级了PC构件制造的设备,开发了新产品及改进装配式建筑的基础技术,建立了全流程的数字化管理体系。远大住工的PC-CPS智能制造管理系统能将业务运营的各方各面整合成一个网络系统(包括自营工厂和联合工厂),不同业务部门间可分享收集的数据及资料,自动推进并开展业务运营。

数字化的制造平台奠定了公司领先于市场的基础,也是公司能够实现可持续发展的关键所在。PC-CPS系统结合PC Maker I使公司能够进行数字化业务运营、有效分配生产资源及优化产能,实现PC构件的量产,并根据各项目的施工进度向不同项目的不同客户提供PC构件。下表具体地展示了远大住工智能软件给公司带来的生产效益:

依托PC构件的一流制造能力,以及PC Maker及PC-CPS等先进软件和系统,远大住工打通了设计、制造、施工和运维的全产业链条。在强大技术能力的支持下,远大住工PC构件制造的人均产效达2.0 m3/天,大幅超过中国同业约0.5-0.6m3/天的平均水平,人均产值达人民币150万元至人民币200万元。因此,2016年至2018年期间,公司PC构件制造业务的平均毛利率超过30%,高于同期内中国同业5%–15%的平均水平。
与此同时,截至2019年4月,远大住工拥有8项对业务而言属重要的软件版权及拥有515项专利,包括42项发明专利、404项实用新型专利及69项外观设计专利。公司正申请439项专利,包括223项发明专利及212项实用新型专利以及4项外观设计专利。
3.3. PC构件制造全国布局完善,供应商与客户持续优化
截至2019年4月30日,远大住工共拥有15家全资PC工厂,55.5条PC构件生产线,公司于中部地区、京津冀地区、长三角地区及珠三角地区分别设有七家工厂(一家工厂仍在建设中)、一家工厂、六家工厂及一家工厂。该类全资PC工厂位于主要城市或省会城市或经济运输半径通常距离该等城市150公里内的近邻地区。
PC构件生产线的使用率受当地市场规模及项目施工进度而产生的PC构件需求影响。远大住工在2016至2019年4月期间,除2018年PC生产线的平均使用率下降为17.4%,其余年份都保持在25%及以上。公司在设计和投资建立PC生产线时预留了产能空间以应对装配式建筑规模增长带来的市场需求,从公司正面盈利预告可知,PC生产线的使用率2019年已显著增长。

2018年末,PC构件制造业务未完成合同量为32.2亿元,同年PC构件平均单价范围为2377-3736元/立方米,假设全部未完成合同量于2019年内根据其条款获完成且不考虑新签合同,则即将生产的PC构件总数量为86.19万立方米至135.47万立方米。假设2019年产能的增速在2018年保持不变,由于2018年PC构件生产线年产能为166.5万立方米,则2019年PC构件生产线的年产能为179.4万立方米,因此预计2019年PC生产线的使用率将达48%至75%。

远大住工招股说明书中拟定将所募集净金额的约45%(即约5.57亿港元)用于拓展PC构件制造业务,以进一步拓宽市场或增加远大住工在现有生产中心所在区域的PC构件产能及产效,并巩固或提升公司在该区域的市场占有率。

近年来,远大住工积累了相对稳定的供应商渠道和优质的客户基础。2018年,前五大供应商自远大住工的采购额占比达23.7%,来自前五大客户的收入占比达20.5%。就PC构件制造业务及施工总承包业务而言,远大住工的主要客户多为中国房地产开发商、政府投资公司及建筑公司,就PC生产设备制造业务而言,客户多为与当地合作伙伴成立的联合工厂。

公司已与中国前10大房地产开发商中的8家,前10大建筑企业中的6家建立合作关系,包括碧桂园(02007)、中国恒大(03333)、万科企业(02202)、金地、保利、融创中国(01918)、华润置地(01109)、招商蛇口等中国顶尖房产开发商,以及中建二局第一建筑工程有限公司、中建八局第四建设有限公司(统称中建)等大型建筑公司,有助于公司获得大量稳定订单。

4. 联合工厂向全国快速扩张,带动PC生产设备业务快速增长
按2018年的收入计算,远大住工是中国最大的PC生产设备制造商,市场份额达到38.3%。
4.1. 联合工厂转向全国布局有望提升公司品牌市场份额
由于PC工厂的经济交通半径为150公里,为支持业务增长及把握各个当地市场的增长,公司需要在全国拥有广泛的PC工厂网络。因此,远大住工的远大联合计划对PC构件存在大规模市场需求的主要城市或邻近地区策略性选址的全资工厂进行PC构件制造业务,试图在市场发展初期以有限的资本承担快速占据当地市场。截至2019年4月,公司拥有85家联合工厂,覆盖中国100%的2018年GDP超过人民币1万亿元的城市和65%的2018年GDP超过人民币1千亿元的城市。图中深灰色区域为远大住工设有全资工厂或联合工厂的省份。
2016年至2019年4月期间,远大住工联合工厂从19家增加到60家,已支付注资总额17.52亿元,签订267条生产线的设备采购协议,并有25家已订约投资但尚未注资的联合工厂。近年来,向联合工厂注资额先上升后下降,2017年达到7.71亿元,后因工厂数量逐渐趋于饱和而注资额有所下降。截至2018年底,公司全资PC工厂和联合工厂的总产能为约530万立方米,占中国PC构件市场整体产能约16.1%。

由于与远大住工新签合营协议的联合工厂不断增加以及全资PC工厂业务量的高速增长,公司通过委任董事或安排管理人员参与联合工厂的管理及决策的挑战不断增加。因此,在2017年末,远大住工调整联合工厂的管理模式并就联合工厂制定了双级管理策略,不再参与联合工厂主要经营管理的决策过程,此模式在2018年初开始实施。公开发行前,公司已注资的45家联合工厂归类为二级联合工厂,远大住工不参与其主要经营管理。

我们认为,公司将持续扩大远大联合计划的版图,从而在中国PC市场增加渗透率并推广公司的品牌,联合工厂的布局也为公司的PC-CPS系统和PC Maker I软件提供了更多的数据,将持续降低经营上的成本。至2019年4月,85家联合工厂坐落于中国79个城市,配备196条生产线的47家联合工厂具备了商业生产能力。在2019至2024年期间,公司计划建立共67家联合工厂,覆盖66座GDP超过1千亿元的城市。

4.2. 持续聚焦战略客户,致力于发展业务竞争力
由于受到运输半径的限制,装配式建筑的发展已呈现一定的地域性,许多企业尝试占据各自的地区市场,导致市场集中度较低。随着装配式建筑在节省成本和效率方面的要求提升及考虑到受到运输半径限制,建筑工业化的扩张将在全国选择多点布局。因此在全国有良好的布局、丰富的项目经验及完善的技术体系的公司将持有很大竞争优势,市场集中度预期将有所上升。
截至2019年4月末,远大住工共拥有158名联合工厂伙伴,包括75家政府投资实体及83家装配式建筑业相关公司。83家相关公司中,37家为建筑公司、7家为新材料公司、6家为房地产开发商、4家为设计院及其余29家为其他公司,例如建筑材料公司及环保相关公司。而政府投资平台通常由当地政府部门控制或投资,以便在当地能实施发展计划。

远大住工战略性地与政府投资平台建立关系,原因主要如下:
1)地方政府是政府投资平台的股东或发起人,因而相关联合工厂能加深对地方政策及政府出资项目标准的认识,更好地获得项目信息,从而在投标时更具竞争力。
2)政府投资平台由地方政府控制或投资,通常拥有渠道取得地方土地及物业资源,因此可提供土地及厂房资源或协助联合工厂取得相关资源,以供建造联合工厂。
3)利用政府投资平台与地方政府的关系,参与地方行业标准的制定并推广公司及联合工厂的业务及产品。

2016年至2019年4月期间,PC生产设备制造业务的收益、毛利总额一直呈上升趋势,2018年分别达到12.26亿元和4.66亿元,占总收益的54.0%,总毛利的64.4%,但是由于原材料成本上升的原因,PC生产设备制造业务的整体毛利率呈小幅下滑的趋势。
4.3. 轻资产财务可循环模式是联合工厂快速扩张的秘诀
远大住工作为联合工厂的少数股东通常持有35%股权,由于公司对一级联合工厂的财务及营运决策有重大影响力,财务报表中将一级联合工厂的权益列作联营公司,就二级联合工厂按公允值计入损益的金融资产。由于部分一级联合工厂仍在建造、试运行或处于起步阶段,尚未有营运利润,公司对于联营公司的投资仍处于亏损状态。
2016至2019年4月期间,远大住工分担联营公司利润亏损达上亿元,然而基于公司投资联合工厂前的内部可行性研究,一般预期联合工厂会自合营协议签订日期起三至五年后开始盈利,八年后回本。由于大部分联合工厂成立不足三年,尽管六家联合工厂2018年产生了利润,预期公司在短期内可能会继续分担联营公司的亏损。

由于远大住工作为联合工厂的少数股东持有35%的股权,同时公司PC生产设备业务近三年年均毛利率可达约40%,因而可以利用毛利进行投资,没有或较少资金沉淀,从而实现财务现金流一定程度上的可循环性。通过这种形式,公司的联合工厂得以在全国各地快速扩张。

若公司财务实现完全覆盖可循环,则PC构件生产线毛利收入应与向联营公司投资额相接近。远大住工2016年向联营公司的权益付款额为3.61亿,2017年PC生产设备制造毛利为3.61亿,期初投资与期末毛利能实现全覆盖。2018年的毛利收入未能和2017年的权益付款额相抵,其原因可能是期间有一至两年的时滞。

5. 财务情况、盈利预测与估值
5.1. 公司盈利情况提升,PC生产设备制造拉动整体毛利率
2016年以来,远大住工的收入一直呈现逐年上升的趋势,2018年达到22.7亿元,主要是PC生产设备业务快速增长。预期2019年在PC构件制造业务收入的带动下,收入有所增长。
远大住工的整体毛利率自2017年开始下降,由2017年的36.4%下降至2018年的31.9%,这主要是由于钢铁、水泥及砂石等原材料价格上涨,从而导致PC构件制造业务、PC生产设备制造业务的毛利率下降。公司2018年逐步开始采用开口合同形式承接订单,预计后续毛利率有望稳步回升。

远大住工各项业务中,PC生产设备制造业务在2016年至2019年期间毛利率最高,而总承包业务在相同期间毛利率水平最低。预计PC构件制造业务、PC生产设备制造业务在2019年毛利率有所回升。2020年远大住工发布的正面盈利预告显示,2019年公司PC构件业务的毛利润增幅达200%以上,快于收入增速。
5.2. 2018年净利率升幅大,费用率维持稳定

2017至2018年期间,公司的净利率大幅上升,这是因为联合工厂核算由权益法转为成本法导致利润较高,2019年4月回降至2017年相似水平。
公司销售费用率较为稳定,保持在5%左右,截至2019年4月,销售费用率大幅增长,主要由于1)天津全资PC工厂收入占比上升,而客户群体多位于北京,运输支出增加;2)为收回应收账款而支付给销售人员的薪酬增加;3)用于维修工作的售后服务费大幅增加。财务费用率和管理费用率较为稳定,分别维持在约4%和10%。
5.3. 现金流状况改善,资产负债率下降
对比公司2016年至2019年4月末经营活动产生的现金流及投资活动产生的现金流可以发现,三年间投资性现金流较经营性现金流多,但由于可循环模式,与经营现金流持平略多,资金情况不算紧张。自2017年公司减少总承包业务,专注于PC构件业务后,公司垫资额降低,经营性现金流较为不错。
2015年至2018年期间,远大住工的资产负债率呈现出下降的趋势,主要是因为公司减少了总承包业务,用于垫资的负债相对有所降低。2018年的资产负债率为60.65%,同行间比较处于偏低水平,长期偿债能力较为不错。资产周转率在这段期间都保持着32%左右的稳定发展态势,净资产收益率在前几年较为稳定,2018年出现大幅上升,主要是由于联合工厂权益法转为成本法,联营公司失去重大影响力的收益增加2.61亿元,从而导致利润升高。

5.4. 盈利预测
随着未来装配式建筑行业的快速增长,市场会对PC构件及PC生产设备产生更大的需求,受此庞大需求所推动,公司的预测假设如下:
假设1:PC构件制造业务收入在未来几年将继续增长,并逐渐成为收入的主要组成部分:
截至2019年4月,远大住工共拥有15家全资PC工厂,55.5条PC构件生产线。公司拟截至2019年末为位于武汉、济南及郑州的三个生产中心选址,截至2020年末兴建生产中心,并扩建六个位于湖南、浙江、安徽、江苏、天津及上海的现有区域生产中心的整体产能。假设每间新建工厂有3条PC构件生产线,扩建产能为原来的两倍,则2020年末公司将拥有83条PC构件生产线。随着产能逐步释放,毛利率有持续提升的空间。
假设2:PC生产设备制造业务收入规模保持平稳
截至2019年4月,远大住工共拥有联合工厂60家,签订267条生产线的设备采购协议,并有25家已订约投资但尚未注资的联合工厂。2019年公司计划订立新建18家新联合工厂,2020年19家,2021年8家。这些未注资的工厂、新建的工厂开始陆续采购公司的设备。19年新建生产线数量可能和18年持平,后续收入规模保持平稳。
假设3:总承包业务与上一年度持平,业务收入保持在2亿元左右。

假设4:投资收益和其他非经营损益:公司2017年末权益性投资损益为-0.7亿元;2018年末为-0.98亿元,对联营公司失去重大影响力产生的收益为2.61亿元,合计为1.63亿元。截至2019年4月,公司对联营公司失去重大影响力的收益为0.87亿元,预期2019全年仍有2亿对联营公司失去重大影响力的收益,同时有近1亿的投资亏损。
假设5:费用率:由于装配式工厂主要投入在前期工厂投资,后期人员和技术投入相对较少,因此三费方面支出比较刚性,会存在规模经济效应。公司的工厂产能利用率上去后费用率会出现较为大幅的下滑。公司上市融资后财务费用率也会有所下滑。

根据我们的预测,公司2019-2021年收入分别为35.5亿、44.0亿、50.6亿,分别增长57%、24%、15%;净利润分别为5.6亿、7.5亿、8.8亿,分别增长20%、34%、18%,对应PE为6.3、4.7、4.0倍。
5.5. 公司估值
目前港股上主要业务和公司类似的仅筑友智造科技(0726.HK)一家公司,依据其正面盈利预告,利润增长不少于500%,2019年其净利润预计1.44亿人民币,对应19年PE8倍,样本数较少且规模不尽相同,我们采用绝对估值法FCFE给公司估值。
按照以下假设对公司进行估值,我们预计公司每股权益价值在11.63元人民币,对应12.70元港币。

6. 风险提示
装配式建筑行业竞争激烈,随着国有企业的进入,公司可能无法维持市场领先地位;原材料价格可能出现大幅波动,造成合约延迟、变更或终止;联合工厂可能会进一步亏损,公司需分摊这部分损失等
(编辑:郭璇)




