本文来自微信公众号“丁祖昱评楼市”,作者:丁祖昱。
导语
经过3年的准备,继绿城中国(03900)、绿城服务(02869)后,又一家绿城系公司赴港IPO。
近日,绿城中国分拆其代建公司绿城管理向香港联交所递交上市申请,若不出意外,绿城管理将成为中国房地产市场的“代建第一股”。
根据绿城管理的招股书显示,截至2017年、2018年及2019年前三季度,绿城管理分别实现营收10.16亿元、14.81亿元、15.13亿元,毛利润率和净利润率均高于房地产开发企业的平均水平。
近日,绿城管理递交了赴港上市申请,这是房企代建业务资本化的首次尝试。
资料显示,早在2017年6月16日,绿城周年股东大会上,其执行董事及执行总裁李青岸就曾表示,绿城代建业务准备分拆上市,目前正在筹备中,2018年初绿城中国分拆其代建公司绿城管理一议通过了绿城中国董事会的审批。
之后,绿城元老寿柏年清空绿城中国股份,绿城管理的上市计划暂时搁浅,直到2019年再重新启动。
我们认为,在此时选择分拆上市,一方面有利于募集充足的资金加速业务扩张,另一方面也有利于其品牌形象的传播,创造更多的产品附加值。
事实上,代建作为绿城轻资产输出的方式之一,随着业务规模的不断扩大,势必也能为集团带来更大的利润空间。
代建业务对市场占有率起提振作用
根据绿城中国披露的业绩公告,2019年全年企业共实现销售额2018亿元,其中代建贡献了664亿元的销售,占企业总销售额的比例为33%。规模化的代建业务对企业市场占有率的提振作用十分明显。
截至2019年9月30日,绿城管理在中国25个省、直辖市及自治区的84座城市,以及柬埔寨一座城市拥有262个代建项目,管理总建筑面积为6850万平方米。总销售价估值约3570亿元。
绿城管理的收入来源主要有三部分,即商业代建、政府代建、提供与代建相关代建咨询和设计咨询等,其中,商业代建是贡献最大的部分,占总营收的70%以上。
招股书称,2017年、2018年及2019年前九个月,绿城管理已有新订约代建项目分别为43个、106个及59个,新订约总建筑面积分别为1060万平方米、2240万平方米及1450万平方米。
从目前来看,国内的代建行业增长空间仍然可观,尤其是政府代建部分,随着基建投资的增长,这方面的需求会进一步扩大,部分企业已经开始进驻代建业务掘金。

房企代建,TOP20房企均有涉足
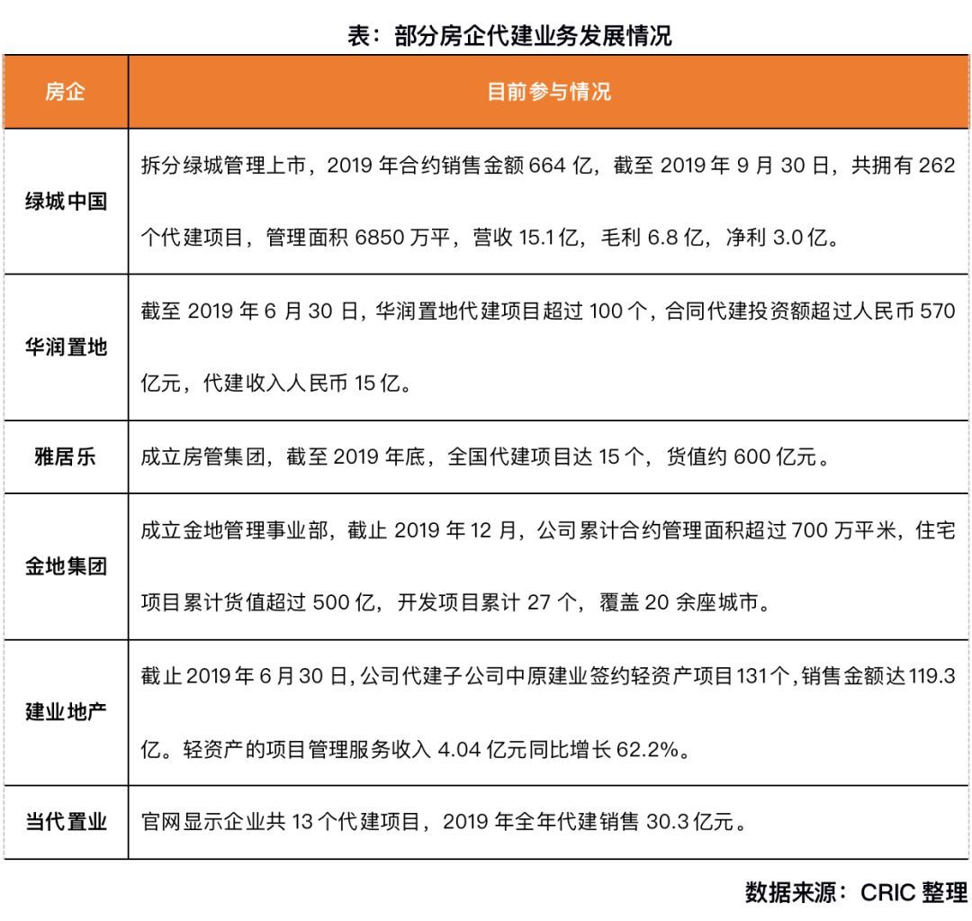
事实上,房企发展代建热度不低,TOP20房企均有涉足,但彼此规模差距较大。
据CRIC统计,TOP20房企均有涉足代建,但是多数以项目代建为主,并未成立专门的代建业务分部。
其中国企例如华润、招商蛇口、绿地普遍在政府代建方面力度比较大。私企之间分化比较明显,例如龙湖、金科等主要是代建了地块要求中的部分公园、学校等市政配套,而金地则成立了专门的代建事业部金地管理。
另外百强房企之内同样有例如雅居乐、建业这类房企根据自身发展需求在持续扩张代建业务规模。
由于企业信息披露的原因,我们仅摘录部分企业的经营情况,从其发展情况来看,目前房地产企业代建已成一定规模,尤其是在土地竞争加剧部分地块对企业直接提出代建要求,同时政府旧改需求增长,保障房投资以及基建投资增加的市场情况下,代建行业的规模仍然有可观的增长空间。

商业代建仍是主流业务
从目前代建企业的营运来看,主要是三大板块业务:商业代建是主流,政府代建规模持续增长,规模企业咨询输出能力强。
商业代建包含与地产商合作的商业代建以及与金融资本方合作的资本商业代建,合作方为有建设需求的企业以及投资寻求的金融机构,主要是通过分成项目的销售额或利润额获取收益,也是企业的主要收入来源。
政府代建包含保障房及各类基础设施等,一般是由政府委托或是招标,收益主要来源于项目预算的分成。另外还有一块设计及咨询业务,主要是对外输出技术成果,这类业务一般按照固定金额收费。

代建业务无需面对资金和土地难题
代建业务和房企传统的地产开发最大的不同就在于代建业务是完全的轻资产运行业务,企业仅需要输出品牌、管理、设计等成果,所有的开支由合作方承担,不需要撬动任何杠杆。
对代建企业本身来说,由于代建项目有效地将投资与开发有效分离,因此无需负担土地成本,另外一般企业会预支部分工程款,可以有效降低资金和运营风险。
另外,项目建成后代建方可获取大量物业运营管理权,通过这一业务仍能保持企业继续获得稳定的收益。
对房企而言,代建可以同时输出品牌及管理,获得持续收益。其实对房企而言,代建除了不需承担资金压力之外,其另一大优势就是一份工作赚两份钱。
一般而言,代建业务除了施工建设过程之外还包含后续管理,因此代建除了能收取管理费用之外,房企还会向代建项目输出物业管理服务。
近两年房企持续拆分物管上市,物管已然成为资本最为青睐的轻资产业务之一,而代建作为一项轻资产其风险低,收益高,虽然代建本身并非可长期性持续业务,但是由于可以向代建项目输出物业管理服务,因此代建业务价值也就十分可观。
绿城管理或将引领新的资本风潮
近两年资本市场对拆分物管上市给予了相当的认可,以绿城为例,其物业管理公司的市值已经超过地产开发公司。
而代建与物业管理相比也有着诸多相同,首先是轻资产运行,二者都不需要杠杆;其次是高利润率,以绿城管理为例,截至至2019年9月30日企业的毛利率达到了45%,净利率高达19.6%,超过绝大多数物管企业。
另外在品牌输出上,代建行业与物管一样,都非常依赖品牌效应,资本或者是政府之所以请企业代建,正式看中了房企多年的开发经验,而由于代建行业的特点,代建项目的成功也会反哺企业的口碑。
如若此次绿城管理案例成功,未来或许会引领新的资本风潮。
值得注意的是,代建虽然可以承接后续的物业管理,但是由于建设业务本身特点,因此其不像物业管理公司一样具备持续性收益。
总体而言,代建是企业品牌的有力输出,目前行业处于发展初期,市场前景仍然广阔。此次绿城管理的上市加速了行业的资本化进程,未来代建行业或许也像物业管理一样通过收并购来整合产业链,加速自身规模扩张。
(编辑:张金亮)



