本文来自公众号“建投海外研究”。
近日中信建投首次覆盖心动公司,给予「买入」评级,目标价为36.82港元。中信建投指,《仙境传说:守护永恒的爱》在全球多地区的成功证明了公司的研发能力。同时心动公司自研及代理运营游戏与TapTap具有良好的协同效应。公司游戏产品储备丰富,游戏业绩增长稳定。
心动公司(02400),即属港市游戏板块,同时也是上市不久的次新股。尽管大市行情表现不佳,但心动公司的股价却逆市走强,现报27.5港元每股,较11.1港元每股的招股价已累计将近150%,可以说是在淡市中飞翔的大牛股了。中信建投从心动公司业务模式和未来的潜力,并从长期价值的角度进行分析,或许我们从中能从找到这家游戏公司令市场“心动”的原因。
以下是报告全文。
一、公司概况——业务持续迭代,创始团队绝对控股
单一到多元——旗下龙成、易玩两大资产,形成以手游为核心的业务链条
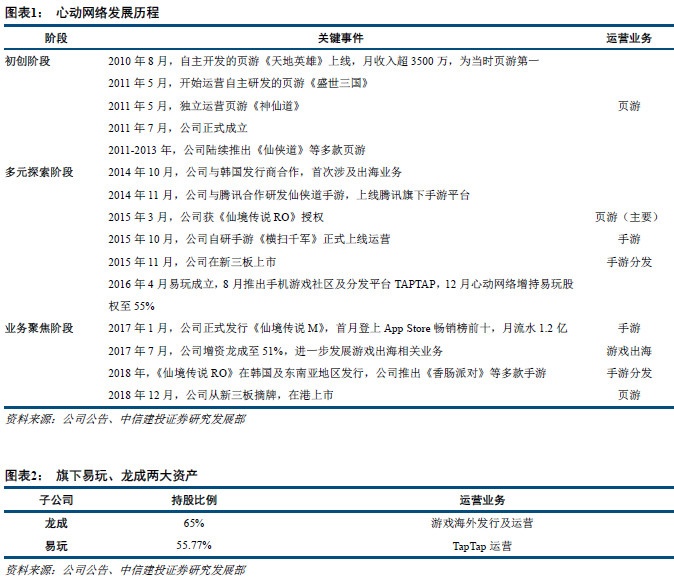
心动网络公司正式成立于2011年,作为国内领先的游戏公司,心动公司涉及游戏研发、发行、运营、动画制作等多个业务领域。公司初期主要业务为网页游戏的研发与运营,2014年之后开始涉及游戏出海及手游领域,2015年11月在新三板上市,次年成立易玩推出手机游戏社区及分发平台TapTap,心动网络在2016年12月将在易玩的股权增至55%,易玩成为其附属子公司。心动公司在2017年成立龙成,聚焦发展游戏海外业务,并于2017年8月及2018年4月两次增持龙成股份至65%。目前,心动公司业务覆盖游戏研发、分发、海内外发行及运营,形成了以手游为核心的业务链条。

创始团队绝对控股,核心高管经验丰富
公司VIE架构,创始团队绝对控股。IPO前公司创始团队(黄一孟、戴云杰)控股比例超过60%,IPO后,公司设立VIE架构,境内实体心动网络由心动控股、黄一孟、戴云杰、赵宇尧、上海界心及其他境内股东分别直接持有47.14%、13.44%、5.76%、0.76%、10.68%及22.22%,其中黄一孟、戴云杰为公司的创始人,而心动控股为黄一孟(占比66.5%)、戴云杰(占比28.5%)和赵宇尧(占比5%)控股,公司的控股股东是创始人、执行董事、董事会主席兼首席执行官黄一孟;境外架构上,黄一孟的家族信托将通过Happy Today Limited持有公司37.17%的股份,仍为公司的控股股东,戴云杰的家族信托通过Aiks Dragon Inc.持有公司15.93%的股份。此外,心动公司还吸引到游戏业内多家公司参股:公司股东架构中,既有三七互娱、游族网络、吉比特、IGG等知名游戏公司,还引入了字节跳动、莉莉丝、米哈游、叠纸等基石投资者。

公司管理团队稳定且具有多元化背景。心动网络的董事会主席兼首席执行官是黄一孟先生,总裁为戴云杰先生。公司管理层团队稳定,黄一孟和戴云杰曾在上海少思网络科技、上海维西网络科技共事多年,管理团队职能分工明晰,沈晟、樊舒旸、龚睿等其他管理者均在游戏、技术、互联网、投资、会计及金融市场方面具有多年从业经验,丰富了团队的多元化背景。


游戏、信息服务为心动公司两大核心业务,信息服务收入占比持续提升
游戏业务方面,公司开发、发行及运营网络游戏和付费游戏,是中国大陆进入海外游戏开发及运营市场的先行者之一。2016年至2018年,根据心动网络的招股说明书,游戏业务持续为公司贡献收入,对应的营收从7.66亿元稳定增长至15.92亿元,主要是因为《仙境传说M》、《少女前线》等手游的稳健表现及其在韩国、香港地区、台湾地区及东南亚等海外市场的游戏运营收入的增长;
信息服务业务方面,公司旗下易玩的TapTap是中国领先的游戏社区平台之一。TapTap其向游戏开发商、游戏发行商和广告代理提供在线推广服务,TapTap率先采用免费分发模式。截至2019年5月31日止5个月,公司的游戏业务实现营收8.56亿元,同比增长32.4%,贡献总营收的82.9%;信息服务业务实现营收1.77亿元,同比增长57.9%,贡献总营收的17.1%。信息服务业务贡献的收入自2017年至2018年大幅增加,对应的营收从0.81亿元增长到2.95亿元,主要是因为TapTap的用户群扩大及对TapTap用户群货币化力度的加大。

二、游戏业务——手游出海驱动营收提升,公司未来游戏储备充足
游戏行业概览
全球市场——手游增速领跑全类型游戏市场
手游市场增速领跑全类型游戏市场,未来势头有望保持。根据Frost & Sullivan的资料,全球游戏市场在过去保持了稳定的增长,由2014年的820亿美元增至2018年的1399亿美元,复合年增长率为14.3%。全球游戏市场预计增长至2021年的1893亿美元,自2018年以来的复合年增长率为8.9%。手机游戏市场分部取得显著发展,由2014年的338亿美元增至2018年的780亿美元,复合年增长率为23.3%,其主要是由于移动手机的流行及移动互联网的渗透加深,此在发展中国家及地区(比如中国和东南亚)尤为明显。手机游戏市场有望保持该增长势头,于2021年达到约1128亿美元。以下为列Frost & Sullivan自2014年至2021年全球游戏市场按收入及设备划分的过往及预测的市场规模。

中国市场——手游市场2014-2018年CAGR超50%
中国为全球最大的游戏及手游市场。根据Frost & Sullivan的数据显示,按收入维度看,中国是世界上最大的游戏市场,自2014年至2018年中国的游戏市场按20.4%的复合年增长率增长,总收入于2018年达到人民币2357亿元。中国游戏市场的总收入预期将于2023年达到人民币4215亿元,自2018年至2023年的复合年增长率为12.3%,主要受到手机游戏的预期增长所推动。下图为2014年至2021年中国游戏市场按收入及按类型划分的过往及预测的市场规模。

海外市场——亚洲地区手游增长势头仍强劲
按2018年收入规模计算,美国是全球第二大游戏/手游市场(286亿美元),2014-2018年游戏/手游规模年复合增速分别为10.1%/1.6%,增速相较其他地区处于低位。日本长期以来以其动画产业著称,于该期间已累积了大量的优质知识产权资源,相较于其他东南亚国家,日本的游戏/手游市场,已进入平稳阶段。
韩国游戏市场,尤其是手游市场近年来保持了稳定的发展,2014-2018年游戏/手游规模年复合增速分别为4.2%/16.5%。由于亚洲地区国家的文化认同感类似,亚洲的游戏发行商,尤其是中国发行商正开拓韩国的手机游戏市场。过去几年,越来越多的中国游戏开发商已向韩国游戏玩家发行游戏(尤其是手机游戏)。
港台地区,同样由于相似的文化体系,再加上港台地区较高的经济水平及可支配收入,这些为游戏市场的发展提供了稳定的环境,尽管相对规模较小,但增长迅速,其2014-2018年游戏/手游规模年复合增速分别为18.0%/22.2%。
东南亚作为全球增长最快的经济体之一,随着智能手机更加快速的渗入及该等地区互联网基础设施的完善,其游戏/手游市场同样取得了较大的增长,游戏/手游市场整体规模由2014年的16.09%/6.69%提升至2018年的31.99/16.58亿美元,年复合增速分别为18.7%/25.2%。与此同时,游戏开发商为提高游戏体验将更加关注游戏升级,从而提高该等地区游戏玩家的付费意愿。按Frost & Sullivan的预测,其2018-2023年游戏/手游年复合增速为8.7%/11.5%,处于绝对高位。
综合来看,全球游戏市场仍处于较高增长阶段,而手游市场增长空间更加广阔。

游戏出海——中国手游的“大航海”时代
受益于全球智能手机及互联网络的普及,游戏出海成为了众多中国移动游戏产商在国内人口红利逐渐消退时的战略选择,2015-2019年,中国游戏海外市场年复合增速超40%,2018年市场规模达514.3亿人民币。据App Annie的数据显示,中国移动游戏的海外用户支出占比在2019H1达到了16%,相较于2017H1提升了6个百分点。同时由于游戏文化及审美偏好的相似性,中国游戏产商在日本、韩国及东南亚等亚洲市场取得了更佳的表现。
据App Annie的数据显示,中国移动游戏发行商的海外游戏支出每年提高显著,2017H1-2019H1提升幅度(每半年)分别为23%/24%/24%/20%,其中日本、韩国、东南亚等亚洲国家贡献了相对更高的市场份额。

截止2019年6月,我国头部移动游戏上市企业在海外应用商店(除中国大陆及港澳地区)正常运营的产品总数超100款。

手游主导网络游戏营收,海外市场贡献绝对增长
心动公司的游戏业务主要收入来自游戏的开发、发行及运营过程,而其收入又可按照收费类型分为两部分:1、网络游戏,玩家可免费下载及畅玩,公司通过游戏内的虚拟物品销售取得收入;2、付费游戏,玩家需要付费才能获取游戏下载权,公司亦提供游戏内虚拟物品的购买,截至2019年9月30日,心动公司合计运营54款游戏,其中包括42款网络游戏及12款付费游戏。在心动公司的过往经营中,其网络游戏贡献了其大部分营收,其网络游戏/游戏总收入在2016-2018年分别为7.49/7.65,12.16/13.44及15.44/18.87亿元;同时在公司的发展过程中,其页游营收增长已经趋于停滞,手机游戏成为心动公司游戏业务收入的主要来源与关键驱动力。

游戏代理运营实力强劲,收入双轨增长。按照公司在游戏运营过程中角色的不同,心动公司确认收入的方式分为两种:按总额确认以及按净额确认:1、当心动公司在游戏运营过程中担任负责人时(一般为发行商),其按总额基准(游戏的全部充值流水)确认游戏运营收入,并将分发平台及支付渠道收取的佣金及游戏开发商的收益分成确认为收入成本;2、当心动公司在游戏运营过程担任开发的代理人时,其负责包括提供游戏的支付解决方案及市场推广服务在内的事项并按净额基准(为游戏充值流水的一定比例)确认游戏运营收入;3、当心动公司在游戏运营过程担任游戏发行商代理人时,其向游戏发行商收取费用,并按净额基准(为游戏充值流水的一定比例)确认游戏运营服务收入。

心动公司在2016-2018年按总额/净额确认的收入分别为7.4/0.15、11.55/0.98、11.01/4.87亿元,在2019 1-5月,按净额确认的收入首次超过按总额确认的收入。
海外运营实力强劲,贡献绝对收入。2016-2018年公司海外市场收入分别为0.16亿、3.98亿、9.77亿,同比增速分别为364%、146%,在2019 1-5月亦取得了58%的同比增长。

海外业务收入主要来自亚洲地区,韩国及港澳台是传统强势领域,东南亚地区近年增长显著,未来仍有较大增长空间。从结构来看,2018年公司海外市场收入占比为62%,海外市场收入已经超过国内市场,成为公司收入的主要来源。按海外市场结构来看,韩国及港澳台市场为公司较为稳定的收入来源,东南亚地区近年来增长也相当迅速。考虑到东南亚地区手游市场近年增长迅速,公司出海营收仍有较大提升空间。

自研游戏收入占比边际改善,公司研发投入逐年提升
公司19H1自研游戏收入占比回升,海外市场贡献显著。根据公司招股说明书,2016年至2019年1月-5月期间,自研游戏收入分别对应为5.76亿元、8.35亿元、9.26亿元和6.06亿元,同比增速分别为45.1%、10.8%和-62.5%;授权游戏收入分别对应为1.79亿元、4.18亿元、6.62亿元和2.48亿元,同比增速分别为134%、58.3%和-34.6%。自研游戏收入在2019年1月-5月期间上升到70.9%,并且自研游戏海外市场收入的占比逐步增加,由2016年的1.4%增长至2019年1月-5月期间的70.9%。

截至2019Q3,公司共向全球100多个国家及地区提供游戏产品。目前在运营的54款游戏中有37款游戏于海外发行,主要集中于亚洲,包括中国香港、澳门、台湾地区,及日本、韩国、东南亚,在北美洲、南美洲及澳大利亚也有运营,公司拥有145人的海外发行团队,在储备的11款新网络游戏中,预期将有4款网络游戏于海外运营。

主要游戏一览

仙境传说M
《仙境传说M》是一款以北欧神话为蓝本的MMORPG游戏。由于《仙境传说》(RagnarokOnline)在21世纪风靡东亚,在心动网络2017年1月在中国推出手游版本 《仙境传说M》前,其域名www.ro.com上的预约用户已突破100万。2017年10月《仙境传说M》在香港、澳门及台湾上线,上线后在台湾的App Store的畅销榜中持续一周以上排名第一。2018年3月《仙境传说M》在韩国推出,此后本游戏连续六天在韩国App Store的畅销榜中排名第一。2018年10月,《仙境传说M》于东南亚的其他多个国家及地区发行并于该日在多个国家及地区App Store的畅销榜及游戏免费榜中名列榜首。在2017年、2018年及2019年的前九个月,《仙境传说M》的平均月活跃用户分别为170万、270万及530万。
《仙境传说M》由Gravity、骏梦网络与心动网络共同开发。心动网络是游戏在中国的独家发行及运营商,在其他地区提供游戏本土化的技术或运营支持以收取流水分成。

香肠派对
《香肠派对》(Sausage Man)为一款卡通化的“类吃鸡”游戏,提供多样化的地图及各种载体,允许最多100名游戏玩家在同一张地图中玩游戏。《香肠派对》由厦门真有趣信息科技有限公司(心动持股18%)研发,心动公司发行,自2018年4月在中国推出《香肠派对》以来,其迅速赢得中国游戏玩家的青睐,并于2018年10月连续五天在中国的App Store的免费游戏榜中排名靠前。2018年《香肠派对》的平均月活跃用户为约430万,2019年前九个月的平均月活跃用户约为1110万,心动公司于2019年2月在《香肠派对》内上线了付费虚拟物品。
《香肠派对》自上线以来,在游戏榜单中的排名相对稳定,绝大多数时间在动作类游戏榜中排行靠前,在春节/寒假期间表现更佳。

不休的乌拉拉
《不休的乌拉拉》(Ulala)是以石器时代为背景,结合了AR技术的一款放置类游戏,由厦门真有趣信息科技有限公司研发,心动网络发行,在2019年10月22日上线。上线后近两周连续IOS游戏排行第一,但游戏整体表现走势并不强势,有较明显的下行趋势。

公司未来游戏储备丰富,自研游戏投向国内,授权游戏海外运营。根据招股说明书,截止2019年9月30日,公司储备了10款网络游戏和7款付费游戏,其中6款自研产品,10款授权产品,主要集中在2020年推出,投向市场主要为中国,部分授权游戏由心动代理在海外运营,包括其中近期较火热的IP《明日方舟》。


三、TapTap——绝对领先的手游社区
发展历程:从资讯平台到社区,从独立游戏基地到泛游戏渠道
TapTap是一个集手游分销发布及用户社区一体的手游衍生平台。用户可在TapTap上进行游戏的下载、评分、讨论和分享。2016年,心动网络联合BT China、沙发管家投资成立易玩(上海)网络科技有限公司,开始TapTap的运营及研发,并于4月推出安卓版本;同年6月上线“安利墙”功能,用户可在首页滚动阅读优质游戏玩家评价;7月,第一款付费游戏《说剑》以一元价格开售,TapTap 成为中国首家支持付费购买正版安卓游戏的第三方平台;8月推出IOS版本;12月开发者后台升级,实时展示游戏在TapTap 全平台的数据来源,2016年成为TapTap起步并快速发展的阶段,基本功能得到完善。2017年5月,TapTap获得吉比特、飞鱼科技以及心动网络1.5亿人民币A轮融资;7月广告系统正式开放,TapTap上的广告主提供在线推广服务产生信息服务收入,逐步探索盈利模式。2019年3月,TapTap推出国际版,探索海外市场,截止2019年9月30日,注册用户已达到5210万元,为国内核心玩家最青睐的游戏社区。


重视用户及游戏开发商体验,定位一流手游社区。自上线之后。TapTap被一部分玩家称为手游版的Steam,Steam是全球最大的独立PC游戏分发平台,提供丰富的正版PC游戏下载;而TapTap主要做手游的分发,且目前已拥有中国地区较全面的手游库。从运营模式来看,TapTap和Steam确实具有一定的相似性——均是以高质量的平台内容与相对客观的评分体系聚集用户。
手游市场的快速发展势必会形成手游玩家数量的大幅上升,这批具有相同兴趣的快速增长的群体则需要一个交流及分享共同兴趣/行为的空间;同时游戏作为一种虚拟商品,创造了(潜在)购买人群了解商品(游戏)品质以及商品提供商(游戏开发者)了解用户反馈的需求,在用户及游戏产商多个需求的合力下,TapTap这种整合了游戏购买(使用)反馈及用户交流的社区便应运而生。


不赚差价的中间商
但TapTap的成功并非因为只有其团队看到这些需求,实际上,传统的游戏分发商是更有可能最早满足上述用户及游戏产商需求的,而这些传统平台没有取得TapTap的规模与口碑的原因主要为:1、难以抛弃游戏联运分成模式(平台和渠道商通过联运其他游戏或者收取某些游戏的推广费用来获得更高的收入),因此,受益于联运分成,传统平台选取游戏的导向更偏好于更能创造收入的游戏,而非品质更佳的游戏,部分游戏开发商也囿于联运模式,缺少开发优质游戏的激励;2、游戏评分难以提供有效指引,传统游戏分发平台的评分存在“刷分”等现象,评论往往被非相关群体占领、散布大量无意义内容,玩家体验感极差,游戏评分失去公信力与有效反馈。

而TapTap在创始之初便定位于相当纯粹的游戏社区,极其注重用户及游戏产商体验,TapTap运营至今获得的广泛用户群体也受益于其战略定位。

安卓手游用户数量庞大,TapTap大有可为
手机游戏玩家按移动端操作系统的不同可划分为IOS端及安卓端,IOS端游戏玩家由于苹果系统本身的封闭性无法绕过App Store安装任何应用,而TapTap的核心功能之一便是手游分发,因此对于IOS玩家而言,社区是TapTap的唯一吸引力,截止2019年9月30日,TapTap的月活跃用户90%来自安卓客户端。

据CNNIC及QuestMobile的数据显示,截止2019年6月,中国的月活跃手机游戏玩家数达6.91亿,其中安卓端5.28亿,IOS端1.62亿。而TapTap同期的月活跃用户仅1700多万,注册人数也才210万,进一步而言,截止2019H1,TapTap的用户84%来自1990年之后出生的人群,而2019年中国手机游戏玩家中30岁以下的用户超57%,假设IOS端与安卓端游戏玩家年龄分布未有太大区别,在5.28亿安卓手机游戏玩家中低于30岁的群体规模应超过3亿,远远高于TapTap0.52亿的注册用户数及0.17亿的月活跃用户数,因此相较于整体市场,TapTap的体量仍然相当小,未来仍有广阔的增长空间。

四、TapTap价值几何,与B站商业化的比较
爆款手游持续拉升活跃用户,丰富社区生态
TapTap创始之初的用户导流主要由心动公司提供(下载游戏《天天打波利》或《仙境传说M》的玩家必须先在心动官网下载TapTap),而后用户的增长主要依靠在TapTap注册的开发商不断发行的优质游戏,用户进入之后,再依靠TapTap的游戏社区生态将其留存。
但TapTap用户的留存并不仅仅依赖自身及相关游戏商构成的闭环引致,对于TapTap而言,每款爆款手游的问世都意味着一大批新进玩家群体的涌现,而尽管TapTap往往并不是手游的唯一的分发平台,其优异的手游玩家社区却是独一无二的,即使对于开发商而言,TapTap也是唯一能够提供相对真实、有效游戏反馈的分发平台,因此每一款爆款手游问世带来的大量新鲜手游玩家血液都会部分丰富TapTap的社区生态、提升活跃用户数量。

“Z世代”聚集地,用户变现空间尚存
据双方公司公告披露,B站活跃用户81.7%属于“Z世代”(即1990年-2017年出生的人群),而TapTap活跃用户84%属于“Z世代”,两平台用户画像高度重合。作为与互联网共同成长的一代,同时独生子女较多,具有较高的消费欲望及能力;截至 2017 年,整体在线娱乐市场规模约3147 亿,“Z 世代”贡献比例约55%,根据《95 后娱乐观》报告显示,60%的 95 后表示为游戏付过费,而27%为动漫付过费。TapTap作为Z 世代的核心聚集平台,截止目前仍然留存了较大未被开发的变现空间。

主要内容产出模式均为UGC,TapTap更注重优质内容
UGC/PUGC均是B站与TapTap主要的内容产出模式,两平台均设置了一定的用户注册门槛,一定程度上起到“教育”用户的作用,以维持社区的良好生态。

B站的大部分UGC主要为普通UP主的视频投稿(2019Q3占85%以上),这些UGC的呈现频率主要由用户自身的粉丝数量、内容的标签、受其他用户推荐程度及后台算法决定; TapTap的UGC主要来自普通玩家做出的游戏评价(含视频)、攻略及安利墙等内容,而由于TapTap目前的体量尚小,这些UGC的呈现频率主要由受其他用户推荐程度决定。因此,相较于B站,TapTap上普通用户产出的内容更易得到关注,普通用户在TapTap更易获得精神上的满足感,但现存的问题在于相较于B站等UGC平台用户产出内容可获得的货币收益,TapTap目前对于用户创作内容的物质激励方式相对较少。
商业模式均未成熟,TapTap广告变现效率相对更高
作为“Z世代”聚集地,TapTap与B站为吸纳用户,都在传统的变现模式上做出了一定舍弃(B站承诺无贴片广告,TapTap目前仅在游戏区设置了唯一的广告位),这种做法虽然能够聚集大量用户,但却也是平台商业化进程上的一大阻碍。
B站主要采用CPM/CPC模式,广告形式包括首页播放页、信息流广告及PC端广告。信息流广告日均可用流量达到2亿次,按照CPC竞价模式收费。首页信息流刷新逻辑为下拉刷新,约10条内容中含有1条广告。当前信息流广告以品牌、游戏、二次元App广告为主。PC端广告以大幅、高转化广告为主,分为全站主页通栏、播放页横幅和播放页通栏三大类,以CPM方式竞价。PC端广告的频次控制为单用户一小时只看一次同户广告,广告种类以游戏、品牌类广告为主。

TapTap广告采用CPA/CPS模式,用户变现能力更强。TapTap播放页广告位于首页编辑推荐下方,采用CPS/CPA定价模式,虽然只有一个广告位,但TapTap的用户群体大部分为资深游戏玩家,相较于B站而言,尽管体量更低,但用户行动意愿更强,叠加上游戏社区的特性,广告位自附TapTap的评分,TapTap亦会禁止评分过低的游戏广告出现,因此其广告投放精准度与转化率远高于B站。

五、盈利预测及估值
盈利预测
经过测算,我们预计公司2020-2022年收入依次为40.8亿、52.6亿及64.4亿元,同比增长29.2%、29.0%及22.3%。净利润依次为7.24亿、9.48亿以及11.83亿元,同比增长31.4%,30.9以及24.8%。

估值
公司游戏业务及信息服务业务有较强的业务协同性,业务发展值得长期看好:
1、游戏业务:《仙境传说:守护永恒的爱》在全球多地区的成功证明了公司的研发能力。同时心动公司自研及代理运营游戏与TapTap具有良好的协同效应,我们认为公司的研发、运营及社区业务一体化策略会进一步提升国内公司价值,对其长期发展持乐观态度。
根据测算,我们得到公司2020年游戏业务分部净利润约为3亿元,2019-2022年复合增速26%,考虑港股市场游戏公司平均估值水平以及TapTap业务协同带来的估值溢价,我们给予公司游戏业务2020年10倍PE的估值,对应30.5亿元人民币市值。
2、信息服务:TapTap目前商业化程度相当之低,平台仍处于快速扩张期;未来公司可持续开发其潜在的变现空间,扩大变现规模,另一方面,从TapTap当前广告位的高转化率可以看到公司在游戏垂直领域具有较强的流量变现能力,平台未来商业化发展可期。
在《内容公司估值探讨系列:游戏公司价值几何?》一文中,我们曾对不同游戏公司所适合的估值方法进行过详细探讨,我们认为易玩符合里面提到的流量平台类公司,在公司MAU还处于快速上升的时候用当前已有商业化内容所产生的利润去估计公司的价值是不全面的。应该把目光更多的放在公司MAU增长潜力以及用户粘度对应的单用户价值上,这一点跟哔哩哔哩很像。
我们预计,TapTap平台的MAU在2022年底将达到3500万左右,对标小红书(350元)和哔哩哔哩(420元)的单用户价值,我们给予TapTap单用户385元的单用户价值评估。由此得到公司信息服务业务2022年合理估值为135亿元,对应2020年111亿元。

综上,我们得到公司2020年合理估值为141.8亿元人民币即158亿港元,对应2020年、2021年19.6、14.9倍PE。我们给予公司36.82港元的目标价,首次覆盖“买入”评级。
六、风险提示
1、TapTap平台用户数量增长不及预期。中国手游玩家人口红利期已过,TapTap用户数量增长可能遭遇瓶颈期。
2、TapTap商业化程度不及预期。TapTap仍处于用户积累期,商业化程度可能囿于用户调性而发展过慢,影响整体营收。
3、公司游戏收入不及预期。短期内游戏业务依然是心动公司主要的收入来源,若游戏政策趋紧或者游戏研发/代理发行进度不及预期,则公司收入存在不及预期的风险。(编辑:罗兰)





