现代营销学之父菲利普·科特勒说过:“杰出的企业创造市场。”
在疫情黑天鹅下,餐饮、娱乐、房地产等人群密集型产业受到重创。只有创造市场,成功营销,才能迎难而上,成为真的杰出企业。
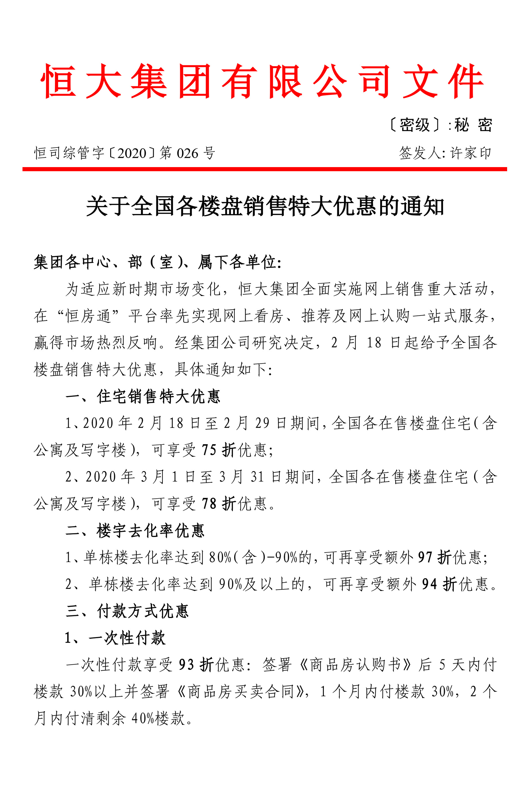
恒大,无疑是其中的佼佼者——全国楼盘75折的魄力似乎能说明一切。
一:开辟线上市场,3天卖了580亿
最近,恒大网上卖房上了热搜。恒大实施全面“网上购房”仅3天,各项销售数据呈现爆发式增长,其中客户认购房屋47540套,总价值约580亿,认购最多的一个楼盘达到870套。恒大预测,未来几天网上认购可能累计突破10万套。假如网上认购转化70%,销售成交将达7万套,实现销售金额600亿。

可恒大并不满足,再次祭出大杀器:2月18日启动其历史上力度最大的一次优惠让利,全国楼盘75折特大优惠。
这一重磅举措,显而易见,将大大提高客户从认购到正式签约的转化率,使房屋价值变为真正的销售和回款。
在线下售楼近乎停滞的情况下,恒大率先创新营销方式,积极开拓线上市场,打响了房地产行业“第一枪”,大获成功。


二、从“引领者”转为“颠覆者”
虽然众多房企在跟进,但要学到恒大的精髓却并不容易。恒大的核心优势有两点:一是厚积薄发;一是策略先行。
什么是“厚积薄发”?恒大早在2015年就上线了“恒房通”平台,虽然在这之前,恒房通并不是恒大最主要的销售手段,但恒大对这个平台却一直在推广、完善。正所谓“养兵千日,用兵一时”,这次疫情之后,恒大超前的布局和恒房通的厚积薄发作用就体现出来了。
根据恒大管理层透漏,作为恒大网上营销的最主要平台,恒房通近三天新增用户300多万人,累计用户超1000万人。截至目前,恒房通平台已累计发放佣金和奖励近100亿元,凸显了“恒房通”对恒大业绩的巨大推动作用
当前其他房企只能在第三方平台上最直播、只能靠发微信朋友圈的时候,依靠恒房通五年多的技术和资源积累,恒大已经走在了业内前列。有业内人士预计,“恒房通”已成为兼职销售员最多、成交量最大的房地产销售平台,未来甚至可以成为销售其他房企楼盘及汽车等大宗商品的超级交易平台。

再看“策略先行”。恒大的正确策略组合拳包括最低价购房和无理由退房“双保险”。根据恒大政策,购房者自签署《商品房买卖合同》之日起至5月10日,享有最低价购房权益,如购买楼盘价格下调,可获补差价,同时也可享有无理由退房权益,两大兜底政策彻底打消“怕买贵、怕买错”的后顾之忧,再加上多重购房优惠等多项权益推动全民卖房。
在率先全面实施网上购房之后,多重核心优势确保了恒大销售业绩快速增长。至此,恒大完成华丽转身,实现行业“引领者”向“颠覆者”的蜕变。





