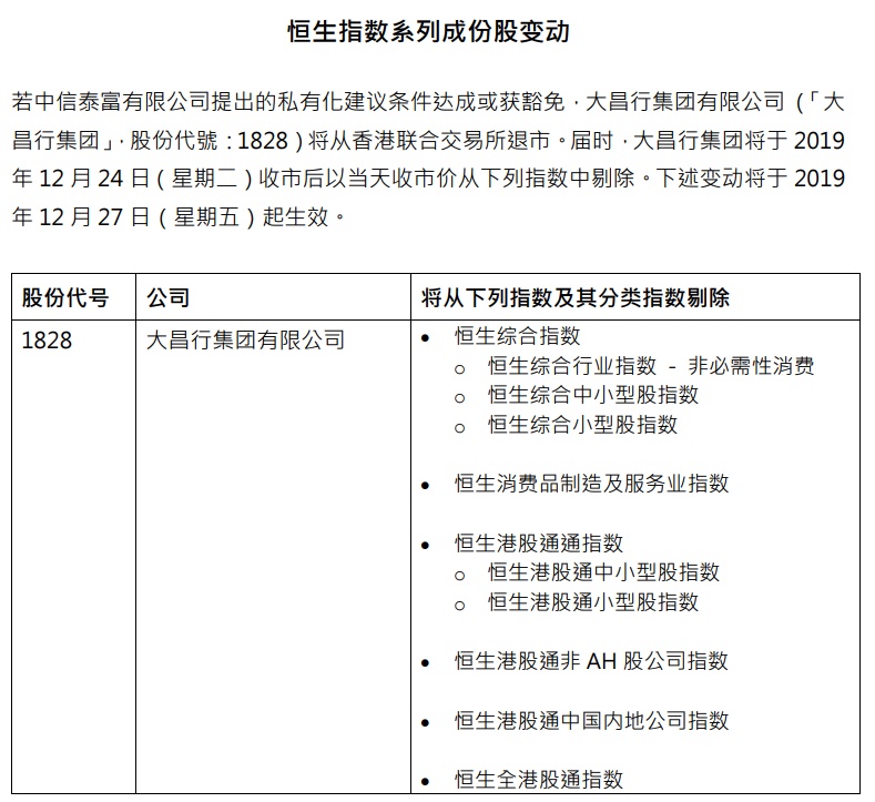
智通财经APP获悉,恒生指数公司今日发出指数通告,若中信泰富有限公司提出的私有化建议条件达成或豁免,大昌行集团(01828)将从香港联合交易所退市。届时,大昌行集团将于12月24日收市后,以当天收盘价从下列指数中剔除,包括恒生综合指数、恒生综合行业指数(非必需性消费)、恒生综合中小型股指数、恒生综合小型股指数、恒生消费品制造及服务业指数、恒生港股通指数、恒生港股通中小型股指数、恒生港股通小型股指数、恒生港股通非AH股公司指数、恒生港股通中国内地公司指数以及恒生全港股通指数。
恒生指数公司公告称,上述变动将于2019年12月27日生效。
智通财经APP了解到,大昌行集团(01828)12月2日发布公告称,就中信股份提私有化要约一事,香港高等法院已指示召开计划股东会议,该会议将于2019年12月19日上午10时30分举行。





