智通财经APP获悉,10月18日晚,上海证券交易所和深圳证券交易所分别公布,对沪港通、深港通业务实施办法进行了修订,其中明确了“同股不同权”架构公司股票的首次纳入条件,自2019年10月28日起施行。
换句话说,预计在下一轮港股通标的股票调整中,投资者有望看到小米(01810)、美团点评(03690)这两家同股不同权港股公司的身影了。
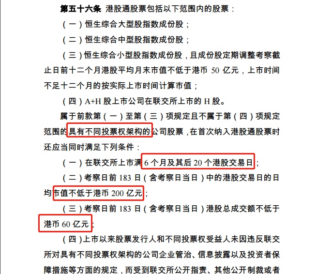
投资者需注意的是,在深交所发布的《深圳证券交易所深港通业务实施办法(2019年修订)》(10月28日生效)中明确,属于条款(一)至(三)、不属于条款(四)的具有不同投票权架构的公司股票,在首次纳入港股通时还需满足:
一,在联交所上市满6个月及其后的20个港股交易日;
二,考察日前183日(含考察日当日)中的日均市值不低于200亿港元;
三,考察日前183日(含考察日当日)港股总成交额不低于60亿港元。

《上海证券交所沪港通业务实施办法(2019年修订)》中的“需同时满足”的条件与深交所文件中类似。





