精准医疗:王者回归
11个月前,诺贝尔生理学或医学奖花落肿瘤免疫疗法领域,包括获奖的免疫检查点抑制剂和另一种疗法——嵌合抗原受体T细胞免疫疗法(简称CAR-T疗法)再次获得学界及大众的关注。
实际上早在今年六月底,香港上市公司亚洲杂货(08413)就公告称,已与上海鹊海生物科技合伙企业(上海鹊海)就可能收购事项订立谅解备忘录,拟向上海鹊海收购卡替(上海)生物技术股份有限公司已发行股本的部分百分比。公告发布至今亚洲杂货市值一度翻逾八倍(如图)。市场认为一旦该项收购落定,将提升亚洲杂货资本配置效率,其市值亦有充足增长空间。

令人欣慰的是,近来肿瘤免疫治疗领域佳音频传。先是中国第一例异体CAR-T治疗白血病无癌生存最久案例诞生;再是全球首款CAR-T细胞疗法CTL019的临床试验申请获国家药监局药品审评中心承办受理;同时,《科学》子刊Science Translational Medicine刊发论文称,一种新型CAR-T细胞在人源小鼠模型中,成功将受HIV感染的细胞近乎100%清除,人类通过CAR-T细胞治愈艾滋病的愿景再进一步。
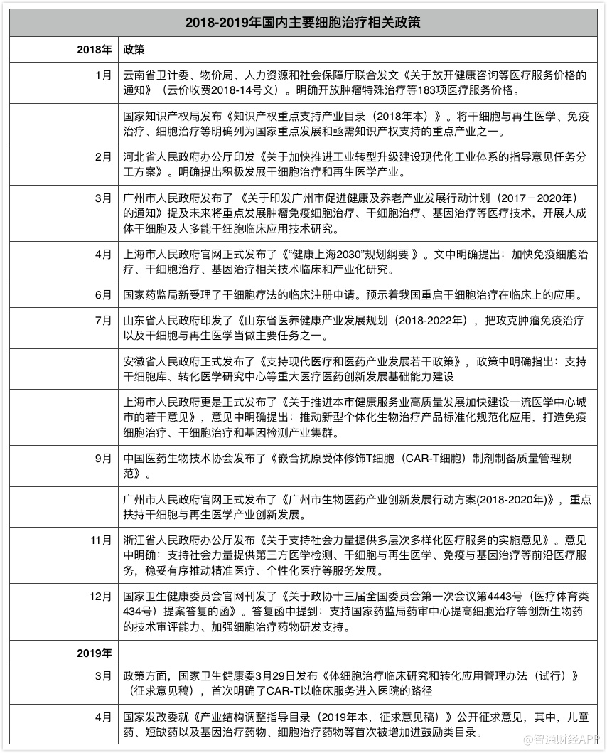
政策方面,自2015年以来,国家对细胞免疫治疗的政策不断完善,其中2018年至2019年利好政策不断涌现(见表),特别是国家卫生健康委3月29日发布《体细胞治疗临床研究和转化应用管理办法(试行)》(征求意见稿),首次明确了CAR-T以临床服务进入医院的路径,是对已有CAR-T药品申报路径的有力补充。

作为精准医疗领域版图的重要部分,CAR-T细胞治疗概念热度的回归,也将促进精准医疗朝产业快步发展。数据显示,目前精准医疗全球市场规模已突破 600 亿美元。预计到 2030 年,相关市场规模有望突破万亿元大关,而精准医疗产业的每一条产业链,都有望成为千亿级别的蓝海市场。国内市场方面,中商产业研究院预计 2019 年末我国精准医疗市场规模将超 650 亿元,到 2022 年市场规模有望突破千亿元。
随着细胞免疫治疗市场扩大,近年来相关生物技术公司也备受资本宠爱,其中不乏高瓴资本、IDG的身影,特别是2018年CAR-T公司药明巨诺在淡马锡、红杉资本、元明资本领投下完成9,000万美元A轮融资轰动一时,而其背后的药明康德在从私有化退市后,通过“一拆三”继续舞袖A股、港股和三板。另一CAR-T公司金斯瑞生物科技则上演了不到两年市值暴涨30倍的奇迹(如图)。如今,港股资本市场CAR-T概念再次蠢蠢欲动,其中永泰生物制药有限公司已于9月2日递交主板上市申请,并计划集资1亿至2亿美元,公司负责人早前曾表示,上市后其市值将在百亿港元左右。

癌症杀手锏
根据世界著名医学期刊《A Cancer Journal for Clinicians》发布的最新的全球癌症统计数据显示, 2018年,全球预计有1810万新发癌症病例,以及960万癌症死亡病例。而中国也未能独善其身。根据2019年1月国家癌症中心发布的报告显示,2015年中国恶性肿瘤发病约392.9万人,死亡约233.8万人。近10多年来,恶性肿瘤发病率每年保持约3.9%的增幅,死亡率每年保持2.5%的增幅。可见癌症已成为严重威胁中国人群健康的主要公共卫生问题之一。

癌症威胁日益扩大,精准医疗概念由此诞生。2011年美国国家科学院《迈向精准医疗:构建生物医学研究和知识网络及新的疾病分类体系》)报告中,将精准医疗视为癌症以及其他部分重症治疗的最优方式之一。2015 年,“精准医疗计划”更被写进美国国情咨问。2018 年,美国免疫学家 James P. Allison和日本科学家 Tasuku Honjo因在肿瘤免疫治疗研究上取得成就而获当年诺贝尔医学及生理学奖……
而在精准医疗中,细胞免疫治疗的前景最为广阔。所谓细胞的存储和治疗,是指将人们的干细胞或免疫细胞从体内取出,经过存放、培养、改造后输回体内,从而针对性对抗疾病的治疗方法。其中干细胞治疗主要针对慢性疾病,以及作抗衰老用途;而以 CAR-T 治疗为代表的免疫治疗技术则是利用经改造的免疫细胞回输患者体内,实现对肿瘤细胞进行精准打击。如今在美国、中国等国家和地区,越来越多的癌症患者已成功通过CAR-T疗法实现治愈或超预期地延长寿命。
港股起波澜
精准医疗涉及面广,涵盖基因检测、基因编辑、干细胞及免疫细胞的存储、制备、临床试验及应用等多个产业链环节。目前,国内相当一部分企业的经营围绕上游及中游展开,即便是布局全产业链的知名企业,如华大基因、中源协和(600645)、融捷健康(300247)等,上中游的经营亦占其重要比重。而精准医疗“东山再起”,也在港股市场掀起阵阵波澜。
9月2日,香港证券交易所最新公告显示,永泰生物制药有限公司(Immunotech Biopharm)已递交主板上市申请,计划集资1亿至2亿美元。有报道称引述消息称,永泰生物负责人早前表示公司选择在香港IPO上市,市值将在百亿港元左右。资料显示,永泰生物2006年成立于北京,其中主要在研产品就包括CAR-T细胞系列等。
除永泰生物外,早在6月26日,亚洲杂货便公布了一项拟收购事项,公告称亚洲杂货拟向上海鹊海收购卡替(上海)生物技术股份有限公司(卡替)已发行股本的部分百分比。资料显示,亚洲杂货在香港从事食品及饮料杂货产品贸易及分销,其董事认为卡替的收购事项“乃公司丰富公司收益流的绝佳时机,符合公司及公司股东整体利益”。公告发布后,亚洲杂货市值一度翻逾八倍,并且企稳。

与永泰生物的商业路径不同,卡替涉及细胞疗法(干细胞、免疫细胞)的技术开发、临床应用以及细胞存储业务等全产业链业务。除免疫细胞的存储、制备等拥有稳定存量市场的传统上游业务,卡替通过其大数据“健康管理”平台,使细胞的存储、制备和治疗实现精确化、准时化、共享化和个体化,进而实现具备确定性、预见性以及可控性的“精准医疗”。
除此之外,根据公开资料显示,卡替在健康管理和细胞免疫治疗手段的转化上,也与国家肝癌科学中心、三甲医院以及UCLA等院校、机构展开合作,或可为其以临床服务入院的路径构筑护城河。
从专利储备上看,目前卡替已经拥有的与干细胞、免疫细胞存储、制备、应用的相关发明专利及实用新型专利已逾80个,为实现专利转化的基础,并可助卡替通过“存储→健康管理→细胞免疫疗法入院→应用转化”的路径实现弯道超车。而亚洲杂货联手卡替,也能有效利用其立足香港、面向国际的资源整合能力,快速提升卡替的竞争力和美誉度,或将极大提升亚洲杂货的资本配置效率和市值空间。
无论是CAR-T医药产品概念企业赴港IPO,还是“卡替模式”获市场垂青,都是精准医疗行业蓬勃发展的缩影,也昭示着资本对精准医疗行业正站在更高层次重新审视。可以预见,在政、产、学、研和资本的积极联动下,精准医疗将进一步从概念走向临床,并朝着更为细致的定制化及大众化方向发展,无论是传统模式还是“卡替模式”,都将继续革旧图新,并探得一片精准蓝海。




