智通财经APP获悉,恒生指数有限公司 (“恒生指数公司”) 周五宣布,截至2019年6月28日之恒生指数系列季度检讨结果,所有变动将于2019年9月9日 (星期一) 起生效。
1. 恒生指数
恒生指数成份股没有变动,成份股数目固定为50只。
2. 恒生中国企业指数
吉利汽车(00175)等将被纳入恒生中国企业指数成份股,东风汽车(00489)等将被剔除。成份股数目固定为50只。

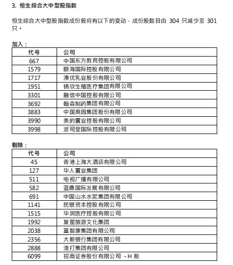
3. 恒生综合大中型股指数
澳优乳业(01717)、中国奥园(03883)等将被纳入恒生综合大中型股指数成份股,渣打集团(02888)、富智康集团(02038)等将被剔除。成份股数目由304只减少至301只。






