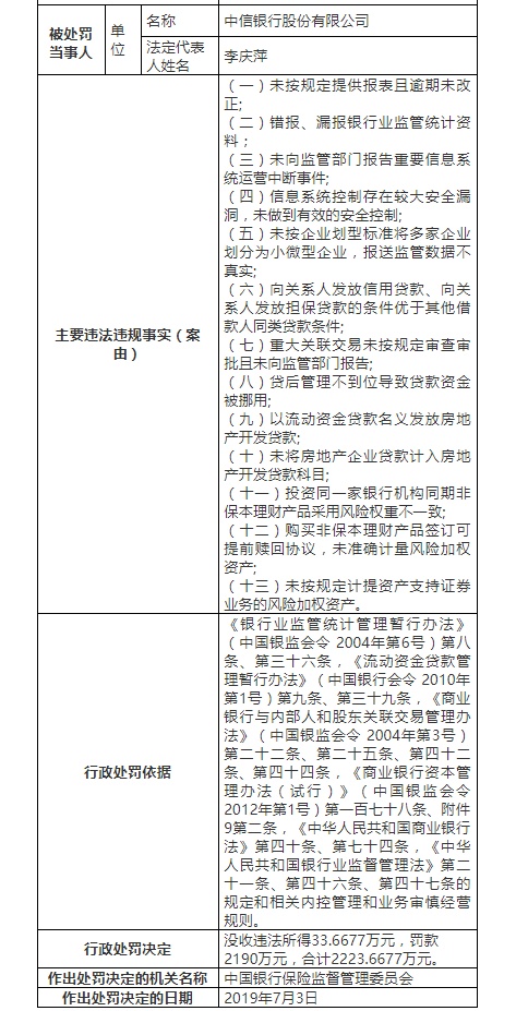
智通财经APP获悉,8月9日,银保监会官网发布一项行政处罚信息公开表,中信银行(00998)因13项违法违规事实被没收违法所得33.6677万元,罚款2190万元,合计2223.6677万元。
以下为13项违法违规事实:
(一)未按规定提供报表且逾期未改正;
(二)错报、漏报银行业监管统计资料;
(三)未向监管部门报告重要信息系统运营中断事件;
(四)信息系统控制存在较大安全漏洞,未做到有效的安全控制;
(五)未按企业划型标准将多家企业划分为小微型企业,报送监管数据不真实;
(六)向关系人发放信用贷款、向关系人发放担保贷款的条件优于其他借款人同类贷款条件;
(七)重大关联交易未按规定审查审批且未向监管部门报告;
(八)贷后管理不到位导致贷款资金被挪用;
(九)以流动资金贷款名义发放房地产开发贷款;
(十)未将房地产企业贷款计入房地产开发贷款科目;
(十一)投资同一家银行机构同期非保本理财产品采用风险权重不一致;
(十二)购买非保本理财产品签订可提前赎回协议,未准确计量风险加权资产;
(十三)未按规定计提资产支持证券业务的风险加权资产。
以下为行政处罚原文:






