本文来自“吉时通信”微信公众号,作者为国盛区块链研究院。
摘要
美国国会连开两场Facebook发币听证会。6月18日,Facebook联合PayPal、Visa等27家机构发布了加密货币Libra白皮书。一个月后的16日与17日,美国最高立法机构国会下设的参议院、众议院接连召开听证会,论证Libra及其对消费者、投资者和美国金融系统的影响,尤其是在Facebook有不良记录的数据隐私问题上。议员的问题集中Libra的运作机制、治理结构与属性三大方面。国内市场此前对Libra亦有乐观与悲观之分,从目前听证会情况看,一些落地中将遇到的问题正被直面指出。
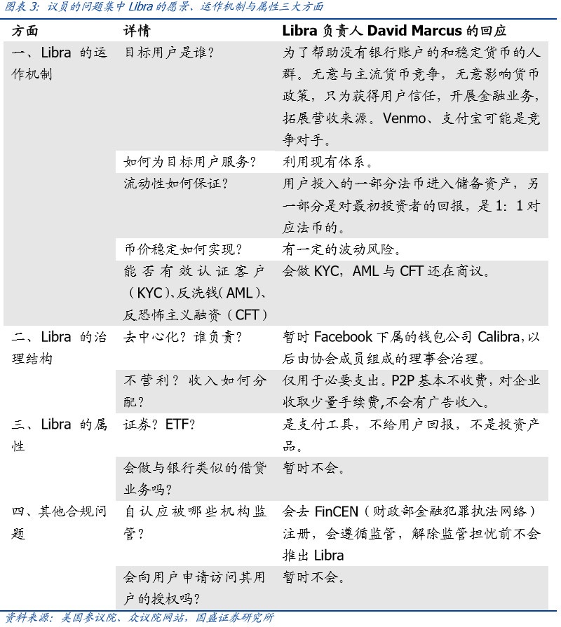
首先,议员对Libra的运作机制表达了充分质疑。Libra在白皮书中声称其致力于打造低波动、低通胀的无国界货币,为此,将借助区块链技术,联合多家机构,储备法币和政府债券(其中50%是美元)。议员质疑其能否实现Libra与法币的实时兑换(即充分储备)、币价稳定和采取有效的反洗钱措施。
其次,议员指出了Libra治理结构的若干矛盾。1、如果Libra由Facebook控制,它非营利协会的属性与Facebook作为公司的性质的矛盾如何处理?这牵扯到Facebook为何要推出Libra?是否存在商业动机?2、如果Libra不能由Facebook控制,哪家机构负责合规?
另外,议员指出Libra的金融属性有待明确。在不向用户支付利息或其他类型的投资回报这一点上,Libra确实不同于货币基金、ETF等投资产品,而更“像”是它宣称要成为的货币,但不同于法币和其他数字货币的是,Libra不锚定某一种法币,这与一些基金类似。
部分议员表达出若干共识。除了对Facebook本身的不信任,担心它借助区块链继续伤害用户数据隐私或获取垄断地位,堪称听证会“共识”,听证会还呈现出一些事实:1、目前议员难以指认究竟哪些机构能完全监管Libra;2、美国应当在区块链产业保持领先地位。
若干议员还未提及的重要问题,或将在后续听证中继续被“开火”。例如,1、Libra称用户不能直接接触Libra协会,只能通过经销商获得Libra,但却未指明成为Libra经销商具体需要何种条件。2、Libra声称会将储备资产托管,却未指明会具体选择哪些托管机构?是否会将储备资产情况定期审计、公开?另外,Libra协会提出,除了用于支付的数字货币Libra,还会向合格投资者推出投资代币Libra Investment Token(LIT),但未明确:1、Libra币是否能与LIT进行互联互通?如果能,如何保证Libra币值的稳定?2、LIT是否会在二级市场流通?
Libra如欲面世,或将在以下方面做出改进。例如,数据安全方面, Libra协会必须设计出一套较好的数据隐私保护方案;币值稳定性方面,Libra必须逐渐明确一篮子储备资产的具体明细;在确认一个可控的小范围用户群体(比如严格进行KYC的一百万用户)试行Libra。我们认为,Libra的发展道阻且长,此次听证会或许只是个开始。
风险提示:区块链技术发展不达预期,区块链产业监管政策趋严。
Facebook的野心:向稳定币的梦想前进
增长趋缓,亟待突破传统业务桎梏
近年来,互联网巨头Facebook收入增长趋于缓慢,并且其广告收入长期占营业收入比例比在90%以上,急需在广告以外寻找新的增长点。从2011年到2018年Facebook相继推出过推出过Facebook Credits、 Facebook Gifts、 Facebook Messenger Payments、WhatsApp Pay等金融服务,然而它们都因为监管或者推广问题而没能成功。此外,Facebook还面临着一系列信任危机:从通俄门到数据泄露的一系列丑闻使得公众对Facebook失去信任。因此,此次Facebook希望重获用户信任,开展金融业务,获取广告外的业务增长点。

不是基于区块链的社交项目,而是稳定币
6月18日,Facebook联合PayPal、Visa等27家机构发布了加密货币Libra白皮书。一个月后的16日与17日,美国最高立法机构国会下设的参议院、众议院接连召开听证会,论证Libra及其对消费者、投资者和美国金融系统的影响,尤其是在Facebook有不良记录的数据隐私问题上。
目前,全球的数字货币持有者不足全球人数的1%,而Libra由拥有着27亿用户的Facebook发起,庞大的潜在用户群体使得Libra的颠覆和冲击可能远超过去的数字货币,并对全球金融体系造成巨大影响。而Facebook作为一家科技公司,在美国曾经在对媒体、选举等都造成过一定冲击,并在用户数据隐私上出现过丑闻,因此格外引起人们的担忧。从2016年以来,各类DAPP层出不穷,此次Facebook瞄准的并非简单意义上的区块链社交项目,而是广义稳定币,其野心可见一斑。
在白皮书发布一个月后,Facebook于7月16日、7月17日连续面对美国国会听证,Libra从“PPT”走向现实的过程中将面临一系列监管与挑战。

议员的问题集中Libra的运作机制、治理结构与属性三大方面。值得注意的是,除了对Facebook本身的不信任,担心它借助区块链继续伤害用户数据隐私或获取垄断地位,堪称听证会“共识”,听证会还呈现出一些事实:1、目前议员难以指认究竟哪些机构能完全监管Libra;2、美国应当在区块链产业保持领先地位。

听证会议员对Libra的担忧集中在三大方面
1)关于Libra的运作机制:流动性和币价稳定如何保证?能否有效反洗钱?
根据Libra白皮书与官网,Libra协会认为当前金融服务存在若干痛点。例如,1、31%的世界人口(17亿)无法获得银行服务;2、而对能获得银行服务的人而言,当前银行服务太贵(跨境支付约需7%手续费)、太慢(跨境支付约需3-5工作日);3、全球85%的贸易使用的是现金,而现金不易运输、容易被偷,并且得不到金融服务的人为使用现金交易支付了更多。这一观点在Libra听证会上得到了部分议员的承认。Libra协会认为世界需要一个低波动、低通胀的无国界数字货币。而听证会上的多位议员因Libra协会的现有领导者Facebook本身在数据泄露和舆论操纵等诸多方面的不良记录对其充满质疑。

Libra协会认为区块链有若干能解决当前金融服务痛点的特性,例如,分布式管理,网络不受单一主体控制;开放访问,任何能联网的人皆可参与;安全加密,资金可以安全无虞。然而,Libra白皮书进一步指出,由于缺乏可扩展性、波动性太强、不能有效反洗钱,其他基于区块链的数字货币无法解决前述痛点。
Libra计划做出以下改进:1、借助区块链;2、联合上百家知名机构(PayPal、Visa等);3、锚定一篮子法币与政府债券,借助政府认可的身份体系……它希望借此建立一套简单的、无国界的货币和为数十亿人服务的金融基础设施,来将金融服务拓展到更多迫切需要它的人群中,通过开放、即时和低成本的全球性货币流动为世界创造巨大的经济机遇和商业价值。
根据Libra白皮书,Libra是建立在开源的Libra区块链基础上的数字货币。与大多数加密货币不同,Libra 完全由真实资产储备提供支持。Libra由用户通过法币向经销商1:1兑换而得。对于每个新创建的Libra 加密货币,在 Libra 储备中都有相对应价值的一篮子法币和政府债券,Libra协会以此建立人们对其内在价值的信任,确保其不会随着时间剧烈波动。Libra负责人David Marcus在听证会上声称,Libra的储备资产的50%将是美元。
多位听证会议员对Libra资产储备的充足性,即其能否保证用户资金实时兑换为法币(即流动性)和能否实现声称的币价稳定(即仍有汇率波动风险)提出质疑。亦有议员对Libra能否有效反洗钱等方面提出质疑。
2)关于Libra的治理机构:去中心化,谁负责?有收入,谈何非营利性?
根据Libra白皮书,Libra由Libra协会运营。Libra协会一家独立的非营利性会员制组织,总部位于瑞士日内瓦。Libra 协会由 Libra 协会理事会管理,理事会由各验证者节点各指派一名代表构成。理事会成员共同对网络和储备的治理制定决策。所有决策都将通过理事会做出,重大政策或技术性决策需要三分之二的成员投票表决同意。2019年,Facebook在该协会中为领导角色。Libra区块链和生态系统公开发布后五年内将开始从许可型区块链向非许可型区块链的过渡。这意味着Libra,致力于实现真正的去中心化。
对此,听证会议员提出了这其中的矛盾:1、如果Libra由Facebook控制,它非营利协会的属性与Facebook作为公司的性质的矛盾如何处理?这牵扯到Facebook为何要推出Libra?是否存在商业动机?2、如果Libra不能由Facebook控制,哪家机构负责合规?


更有议员指出,从现有信息看来,Libra不向用户支付利息,却能获得用户为了兑换Libra交出的法币,那么Libra因储备资产中的法币和政府债券获得的收益与Libra的非营利协会的定位存在矛盾。
Libra负责人David Marcus没能完全回应议员的质疑,他只谈到Libra的投资收入仅用于维护协会运转的必要支出,Libra由协会成员组成的理事会治理。

3)关于Libra的属性:货币、证券,还是银行?
17日,众议院听证会上,多位议员对Libra的属性提出审查意见:究竟是货币、证券,还是银行业务?Libra负责人咬定“Libra是货币,是支付工具,绝不是证券、SDR、ETF、银行等产品或业态”。事实上,Libra的属性颇为模糊。在不向用户支付利息或其他类型的投资回报这一点上,Libra确实不同于货币基金、ETF等投资产品,而更“像”是它宣称要成为的货币,但不同于法币和其他数字货币的是,Libra不锚定某一种法币,这与一些基金类似。

议员尚未问到的与Libra有关重大问题:关于另一个代币(LIT)
关于Libra,还存在不少议员没问到、Libra白皮书、官网和其他公开渠道没提到的若干问题。例如,1、Libra称用户不能直接接触Libra协会,只能通过经销商获得Libra,但却未指明成为Libra经销商具体需要何种条件?2、Libra声称会将储备资产托管,却未指明会具体选择哪些托管机构?是否会将储备资产情况定期审计、公开?
另外,Libra协会提出,除了用于支付的数字货币Libra,还会向合格投资者推出投资代币Libra Investment Token(LIT),但未明确:1、Libra币是否能与LIT进行互联互通?如果能,如何保证Libra币值的稳定?2、LIT是否会在二级市场流通?3、什么样的投资者是能购买LIT的“合格投资者”?4、在Libra网络建立5周年之际,至少20%的理事会投票权将分配给节点运营商,这到底取决于他们持有的Libra 数量,还是LIT的数量?

未来Libra发展预判:道阻且长,继续交锋
鉴于Facebook不当使用用户数据的先例,听证会中多个议员对Libra乃至Facebook表明了不信任,Libra想要成为无国界货币,要尽快获得的各国监管和用户的认可并且要努力重获信任。此外,Libra需要尽快确认铸币权的归属问题从而确保Libra有足够的抵押面对挤兑并且最大限度降低币值稳定性问题。同时,Libra作为新的加密货币,要尽快明确将遵循哪些国家的哪些现存法律,如何与监管良性互动、配合合规。
Libra负责人David Marcus表示在妥善解决所有监管层的担忧之前,不会推出Libra。除此之外,这次听证会没有进一步的“成果”,但也给了Libra一些明确的改进指引,包括:
(1)数据安全方面,Libra必须证明自己现在以至将来都不会滥用用户数据,Libra协会必须设计出一套较好的数据隐私保护方案;
(2)币值稳定性方面,Libra应当逐渐明确一篮子储备资产的具体明细,不排除先从美元、国债等较为容易操作的资产试水,以证明其金融稳定性;
(3)客户认证方面,Facebook和Calibra首先必须直面用户KYC的关键问题,这包括运行Libra的钱包是否由Facebook或Libra授权决定(意味着要以满足KYC为前提),这是反洗钱等问题的关键点;
(4)为了能够尽快推出Libra,不排除Facebook和Libra协会会使Libra适应某一个既有的监管法规(比如针对证券或商品等具体产品形态的监管政策),就像BlockStack根据RegA+条款进行代币发行那样,这意味着会给Libra寻找一个金融属性的定位,后续在与监管博弈中继续扩大适用范围;
(5)Libra还需要明确一个美国监管可接触的负责实体(个人或者其他实体),使得国会和监管机构可以明确找到负责人(实体),另外再确认一个可控的小范围用户群体(比如严格进行KYC的一百万用户)试行Libra。


