携程(CTRP.US)再陷“杀熟”风波。难道“大数据杀熟”是为了改善业绩?
大数据杀熟OR系统BUG
3月10日晚,用户“陈利人”在微博表示,自己当日10点47分在携程App购票,首次搜索时,总价格为17548元,“准备去支付时,仔细检查了下,发现没有选报销凭证,然后就退回去修正一下。再去支付却被告知没有票了,让回去重新选择”。

他重新搜索和选择,价格就变成了18987元,比之前高出近1500元。想到以前看到的网站杀熟,于是,他登出、再登录,再查,看到的还是同样的价格。在把应用卸载再重新安装后,再搜索,价格还是18987元。
随后,他在海航官方App上进行查询,“同样的行程,不但有票,而且,价格比它便宜不少!时间是12点24分,价格是16890元。”
结果不言而喻,用户”陈利人”在微博表示:“至少,这次,携程的牌坊在心目中是坍塌了。”
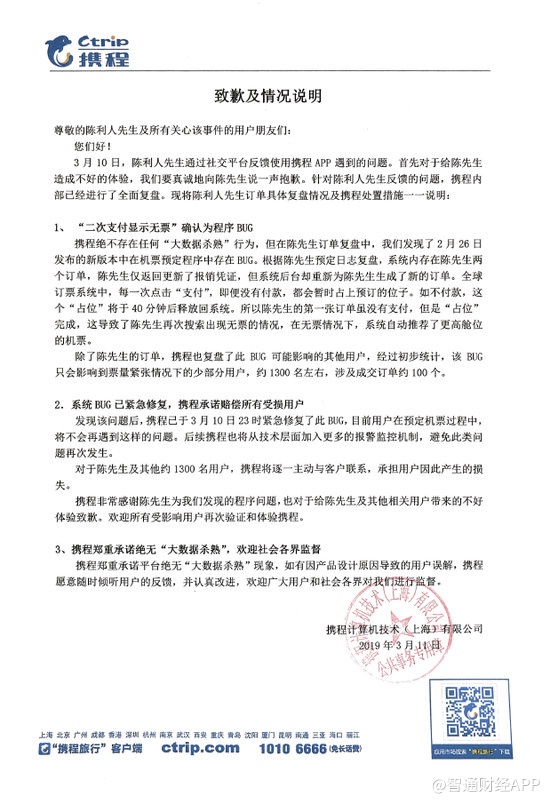
3月11日,携程就该网友所反映的问题发表长篇道歉声明。携程称, “二次支付显示无票”确认为程序Bug。“携程绝不存在任何“大数据杀熟”行为,但在陈先生订单复盘中,我们发现了2月26日发布的新版本中在机票预定程序中存在Bug。”

携程透露,除了陈先生的订单,携程也复盘了此Bug可能影响的其他用户,经过初步统计,该Bug只会影响到票量紧张情况下的少部分用户,约1300名左右,涉及成交订单约100个。对于系统Bug问题,已紧急修复,并承诺赔偿所有受损用户。
显然,这次,携程将锅甩给了程序员。

有趣的是,“#携程致歉#”成了微博热门话题,阅读量超过2亿,讨论次数超过1亿。用户“张小波"在微博上除透露了携程大数据杀熟的几个“冷知识”外,还指出,携程重金聘请了一些公关及危机管理,并精心设计了一整套对待用户投诉的手法及“甩锅式”道歉流程。

事实上,看清这一套路的网友不止一个:

与此同时,面对携程的道歉,网友们纷纷爆出自己的类似遭遇并表示不满:



如今的携程在用户心中,已从“携程在手,说走就走”已经变成“携程在手,看清再走”。事实上,这已经不是携程第一次陷入“大数据杀熟”的风波之中。2018年,网上众多网友爆出携程“酒店同房不同价”引发热议,携程随即在新浪微博发表了题为《携程 “大数据杀熟” 了吗?并没有》的文章,否认使用大数据 “看人下菜”,但问题至今并未完全解决。
面对受伤的用户,《人民日报》曾发文指出,大数据杀熟对消费者权益的伤害和用户隐私的侵犯。
大数据杀熟的本质是资本利用大数据这一工具实行一级价格歧视,将消费者剩余转化为生产者剩余从而获得超额利润。《中华人民共和国消费者权益保护法》第10条规定,消费者在购买商品或者接受服务时,有权获得质量保障、价格合理、计量正确等公平交易条件,有权拒绝经营者的强制交易行为。
捆绑销售+高价退改签
除大数据杀熟之外,携程被广泛质疑的影响用户体验行为还有高价退改签和捆绑销售。
用“户芥兮兮兮”在微博热门话题“#携程致歉#”中表示,携程3000多元的机票改签费要2700多元。

用“MrH1pp0”在微博表示,携程一分钟内将改签费增加1000元。

2018年2月,深圳一位用户在携程预订了一个价值48422元的突尼斯8日二人私人行。由于情况有变,下单不到20分钟该用户致电携程希望取消,携程方面以已经出票为由不予退款,如果取消机票,需收取18524元的机票全损费。航空公司的反馈是,该机票单价约人民币6415元,退票不用收取税费。该用户将携程投诉至深圳市消委会,携程被约谈,公司CEO孙洁出面道歉。
2017年10月,演员韩雪在微博曝出自己被携程“套路”。她的总里程超过99%的旅行者,曾多次发现并手动取消隐藏在订票信息下的预选保险框,但本次还是未能幸免,除了正常的机票价格和机场建设费外,被强行加入了38元的酒店优惠劵。
其实,并非只有携程存在捆绑销售、高价退改签等问题,其他在线旅行平台或多或少都有涉及。一位旅游行业创业者表示,某种程度上这是一个行业现象,OTA是中介平台,用户预订的机票、酒店库存,可能在多个平台销售,由于整个旅游行业的在线化程度并不高,数据化交易程度不够,系统对接和直连无法做到100%精确,因此容易滋生捆绑销售、高价退改签等问题。携程的高市场占有率让问题显得更加突出。
但这并不能成为携程开脱的理由。
内外受阻,Q4业务全线下滑
羊毛褥多了,羊也会跑。
3月5日,携程公布了其2018年第四季度的财务报告。据智通财经APP了解,此前携程对外公布它对四季度营收指引为同比15%-20%的增长,即人民币71亿-74.1亿之间,中值低于市场预期的人民币74.65亿。从第四季度公布的财报看,携程超过了这个预期目标,净营收为人民币76亿元,同比增长22%,但环比增速却已经下滑至18%。
根据携程的业务营收来看,其主要营收还是集中在机票跟酒店预订这两大业务上。与Q3财报的营收业务来对比,携程几个业务的营收环比可以说是全面下滑,这也让携程的总营收环比处于持续下滑状态。
第四季度来自酒店预订业务的营收为人民币27亿元(约合3.86亿美元),同比增长22%,比上一季度下滑27%;交通票务营收为人民币34亿元(约合4.96亿美元),同比增长17%,比上一季度下滑6%;旅游度假业务营收为人民币7.21亿元(约合1.05亿美元),同比增长31%,比上一季度下滑48%。
虽然携程将四季度业绩的环比下滑归咎于季节性因素,但营收的疲软依旧难以忽视,尤其是负面新闻让携程在机票跟酒店业务上遭受了不少的损失。负面新闻包括捆绑销售、退改签费用异常、大数据杀熟等投诉风波,这些事件很大程度上损害了携程的信誉跟形象,加深用户对于它的不信任。
同时,携程的机票跟酒店业务还要面临“后台”强硬的劲敌挑战。根据第三方平台的数据来看,携程在酒店跟机票市场占据的份额在逐渐缩小。此前互联网大数据监测平台Trustdata所发布的研究报告称,携程、美团酒店、去哪儿、同程艺龙、飞猪合计占据2018年第二季度中国在线酒店预订行业96.4%的市场份额。
在这份报告中,尤其是美团酒店第二季度间夜量超过了携程、去哪儿、同程艺龙的总和。而互联网巨头阿里巴巴旗下的飞猪,在用户黏性方面则排名第一。Trustdata称,美团酒店和飞猪的快速增长均得益于背后的"超级平台"。美团酒店受益于美团点评在生活服务行业的用户规模优势,飞猪则受益于其与淘宝的关系。
事实上,不论是美团还是阿里它们在用户规模还是场景资源上,它们都比携程要更具有优势。对于用户而言,使用阿里旗下的飞猪跟美团旗下的美团酒店都要比携程更频繁一些,这些超级平台让用户粘性更强,在有同样的业务选择的前提下,用户可能更倾向于选择超级平台提供的服务。
面对劲敌,携程虽然在前几年大笔的收购不少平台,以扩大市场规模拓展生态版图,但现在移动红利的高速增长已经趋缓,渠道流量涨势艰难,携程也陷入流量焦虑中。
需要注意的是,在消费升级的趋势下,携程仍有很大的发展空间,但关键还是要看产品和服务。
至于携程是否“杀熟”,相信人人心中都有一杆秤,孰是孰非,自然会有公论。



