智通财经APP获悉,日前,深交所就《深圳证券交易所上市公司回购股份实施细则》(以下简称《实施细则》)向市场公开征求意见。这是深交所贯彻落实全国人大常委会关于修改《公司法》的决定、三部委《关于支持上市公司回购股份的意见》、证监会《关于认真学习贯彻〈全国人民代表大会常务委员会关于修改《中华人民共和国公司法》的决定〉的通知》等法律法规和文件精神,及时完善相关配套制度,切实响应市场需求,支持和规范上市公司依法实施股份回购的有力举措。
回购新政稳定市场预期 上市公司回购创新高
股份回购是公司在特定情形下,收购本公司已经发行在外的股份。从境外成熟市场的立法和实践看,上市公司股份回购制度是资本市场的基础性制度安排,在优化资本结构、稳定公司股价、提升公司投资价值、回报投资者等方面具有重要作用,苹果、腾讯等公司曾多次开展股份回购以提振股价、回报投资者。特别是在市场非理性下跌时期,上市公司回购股份有利于增强投资者信心,向市场释放正面信号,推动股价回归合理价值。
2018年以来,深市百余家上市公司积极主动开展股份回购,回购公司家数和回购规模均创历史之最。但与境外成熟市场相比,境内回购制度的市场化功能作用有待进一步发挥,因此,完善境内市场股份回购制度,对于健全市场内生稳定机制,促进市场健康稳定发展意义重大。本次回购制度的修订提高了回购股份的灵活性和便捷性,也激发了上市公司回购股份的积极性。
制定发布回购实施细则 完善回购配套制度安排
为支持和规范上市公司回购股份行为,明确实施程序和信息披露要求,深交所结合上位法要求及日常监管实践,在2008年《深圳证券交易所上市公司以集中竞价方式回购股份业务指引》基础上,制定《实施细则》。本次修订主要包括以下方面:
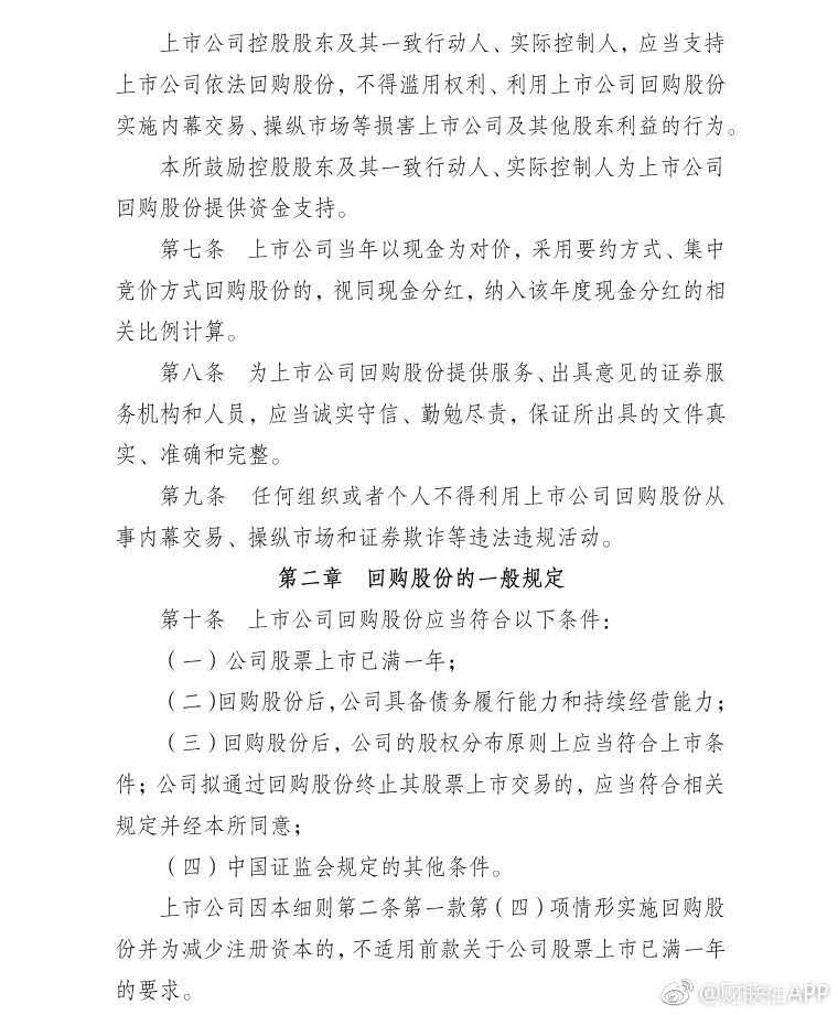
一是拓宽回购股份适用情形,明确“为维护上市公司价值及股东权益所必需”情形的回购要求。将回购目的拓宽为减少公司注册资本、用于员工持股计划或者股权激励、用于可转换公司债券股权转换以及维护上市公司价值及股东权益等多项情形。同时,进一步明确“为维护上市公司价值及股东权益所必需”的具体适用标准,明确该情形下回购股份的实施期限不得超过三个月,保证回购效果。
二是简化特定情形回购审议程序,规范回购股份的提议程序。因用于员工持股计划或者股权激励、可转换公司债券股权转换以及维护上市公司价值及股东权益等情形回购股份的,可以由公司章程规定或由股东大会授权董事会审议实施。对于董事长、控股股东、实际控制人等提议人向公司董事会提议回购股份的,提议应当明确具体,符合公司的实际情况,具有合理性和可行性,并规范提议程序、披露要求等。公司收到提议后应当尽快召开董事会审议,并将提议内容与董事会决议同时公告。
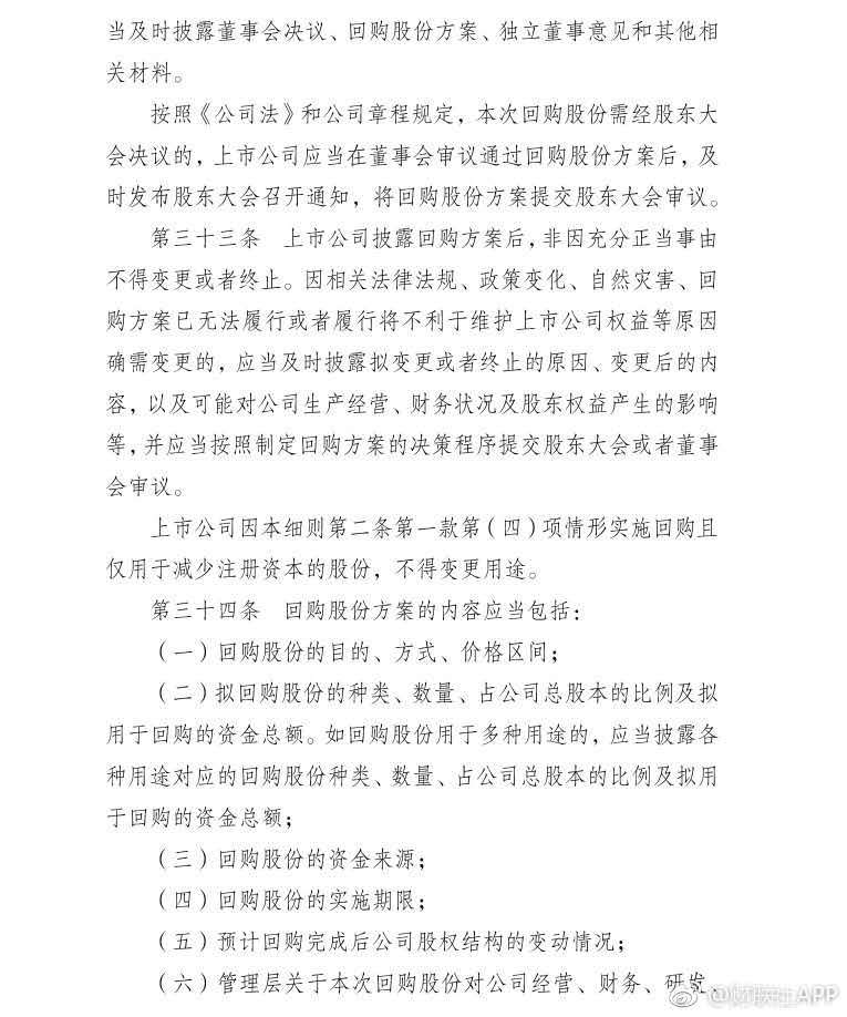
三是细化回购股份信息披露及方案变更要求,要求公司合理安排每日回购股份数量。公司回购股份用于多种用途的,应当在回购方案中明确各种用途下的回购股份数量或回购金额范围。公司披露回购方案后,非因充分正当事由不得变更或者终止。为维护上市公司价值及股东权益所必需实施回购且已明确用于减少注册资本的,不得变更回购股份用途。除“为维护上市公司价值及股东权益所必需”外,其他情形下每五个交易日回购股份的数量,不得超过首次回购股份事实发生之日前五个交易日该股票成交量之和的25%,但每五个交易日回购数量不超过一百万股的除外。
四是明确回购资金来源,回购股份支付现金视同现金红利。上市公司可以用于回购股份的资金包括:自有资金;发行优先股、债券募集的资金;发行普通股股票取得的超募资金、募投项目节余资金和已依法变更为永久补充流动资金的募集资金;金融机构借款;其他合法资金。公司当年回购股份所支付的现金视同现金红利,与该年度利润分配中的现金红利合并计算。
五是明确回购股份的减持要求和限制。为维护上市公司价值及股东权益所必需回购的股份,可以在披露回购结果暨股份变动公告六个月后通过集中竞价方式减持,减持前应当提前十五个交易日进行预披露,并应当遵守窗口期限制,履行减持进展信息披露义务。同时,每日减持的数量不得超过减持预披露日前二十个交易日日均成交量的25%,但每日减持数量不超过二十万股的除外。此外,该情形下公司董监高、控股股东及其一致行动人、实际控制人不得在公司回购期间直接或间接减持本公司股份。
强化回购股份日常监管 严惩违法违规行为
《实施细则》要求,上市公司回购股份,应当建立规范有效的内部控制制度,防范内幕交易、市场操纵、利益输送等违法违规行为,并明确了大股东、董监高及证券服务机构的应尽义务。
深交所相关负责人表示,深交所将结合监管实践不断完善相关配套规则及监管措施,为上市公司规范、高效实施回购股份提供良好的制度保障。同时,将加强对上市公司股份回购行为的日常监管,强化回购股份信息披露要求,重点防范市场风险,严厉打击内幕交易、操纵市场等证券违法行为,切实保障中小投资者利益。
本次征求意见的截止时间为2018年11月30日。深交所将根据市场各方的意见,对《实施细则》进一步修改完善。《实施细则》正式发布后,原《深圳证券交易所上市公司以集中竞价方式回购股份业务指引》将同步废止。
下为《深圳证券交易所上市公司回购股份实施细则》(征求意见稿)起草说明原文及《深圳证券交易所上市公司回购股份实施细则》(征求意见稿)全文:



《深圳证券交易所上市公司回购股份实施细则》(征求意见稿)全文:









(编辑:张佩暄)





